Hallo Menschen, ich versuche zu verstehen, wie verschieden die Kurven einer digital- bzw. analog-hergestellten Sinuswelle sind. Wie kann ich dies Messen und welche Formeln würdet ihr anwendet, wenn ihr Werte hättet? Mein Ziel: Begründen, warum viele Produzenten in der Musik Branche glauben,dass analoge Musik besser klingt. Ich will einen simplen Oszillator bauen. Ich habe keine Ahnung von Schaltungen, darum wäre es unglaublich hilfreich, wenn ihr hier auch paar Ideen habt, wo man als Nichtsahnender anfangen kann. Liebe Grüsse
Siehe Nachbarthread: Astabiler Multivibrator. Die Kurve ist allerdings rechteckförmig und von niedriger Frequenz (mit bloßem Auge durch eine LED sichtbar gemacht). Damit Du sie mit einem Audioverstärker hören kannst, solltest Du die Kondensatoren verkleinern, damit die Frequenz größer wird. Wenn Du eine gebogene Kurve haben willst, kannst Du noch einen oder mehrere Tiefpässe dahinterschalten.
mir geht es viel mehr um die Messung der Sinuswelle und die Form. Wie gross sind die Unterschiede zwischen der analogen und digitalen Wellen? Das ist die Frage, die ich versuche zu beantworten. Autor: Ach Du grüne Neune (Gast) " Ich habe nichts mit dieser Welt zu tun, aber ich will jetzt anfangen und irgendwo muss der erste Schritt getan werden, also verstehe ich nicht die Empörung. Ich hoffe du und andere sind nicht empört von meinem Nichtwissen.
Form einer Kurve und seine Fehlerquote schrieb: > ich versuche zu verstehen, wie verschieden die Kurven einer digital- > bzw. analog-hergestellten Sinuswelle sind. Ich glaube nicht, dass du Messmittel hast, die im Stande sind, einen Unterschied herauszuarbeiten. Ich glaube nicht, dass du im Stande bist, analog einen Sinus herzustellen, der 'besser' ist als einer, den du z.B. mit Audacity auf dem PC digital herstellst. Und schon gar nicht mit einem simplen Oszillator. Und selbst wenn: ich glaube nicht, dass du objektiv (z.B. Doppel-Blind-Test) im Stande bist, zwischen den beiden einen Unterschied zu hören. Leg doch mal dein Konzept offen, was du wie vergleichen willst, mit welchen Methoden oder Messmitteln.
Dann bau Dir doch einfach einen einfachen 1,3 kHz Sinusgenerator mit nur zwei Transistoren. Falls das immer noch zu aufwändig erscheint, kannst Du zur Not den T2 auch weglassen, weil Du die Amplitude auch mit Deinem Audioverstärker einstellen kannst. Statt aufbauen, kannst Du mit ltspice auch alles nur simulieren.
Form einer Kurve und seine Fehlerquote schrieb: > ich versuche zu verstehen, wie verschieden die Kurven einer > digital- bzw. analog-hergestellten Sinuswelle sind. Die sind (praktisch) nicht verschieden. > Wie kann ich dies Messen und welche Formeln würdet ihr > anwendet, wenn ihr Werte hättet? Die übliche Methode ist der Klirrgrad ("Klirrfaktor"). Stand der Technik sind Klirrgrade deutlich unter 0.1%. > Mein Ziel: Begründen, warum viele Produzenten in der > Musik Branche glauben,dass analoge Musik besser klingt. Da suchst Du meiner Meinung nach an der falschen Stelle. Eine Aussage kann richtig sein, auch wenn die Begründung falsch ist. Auffällig viele der klangschönen CD-Aufnahmen in meinem Fundus haben Kennzeichen "ADD". Ich glaube nicht an die magische, mystische Macht des Analogen. Vielmehr denke ich, die Toningenieure damals hatten einfach mehr Sachverstand (und vielleicht auch mehr Zeit) und haben größeren Wert auf Auswahl und Positionierung der Mikrofone und auf eine gute Saalakustik gelegt. Man wusste um die Grenzen des Analogtonbandes und hat sich mit Sorgfalt bemüht, alles auszunutzen, was das Medium hergab. Heute, "da es ja sowieso keine Störungen gibt", fehlt die Sorgfalt. > Ich will einen simplen Oszillator bauen. Wo ist der Zusammenhang zum vorigen Thema? Der entscheidende Unterschied liegt ganz sicher nicht einfach in der Kurvenform des Oszillators.
das sieht schon super aus @AchduGrüneNeune HildeK schrieb: > Form einer Kurve und seine Fehlerquote schrieb: >> ich versuche zu verstehen, wie verschieden die Kurven einer digital- >> bzw. analog-hergestellten Sinuswelle sind. > > Ich glaube nicht, dass du Messmittel hast, die im Stande sind, einen > Unterschied herauszuarbeiten. > Ich glaube nicht, dass du im Stande bist, analog einen Sinus > herzustellen, der 'besser' ist als einer, den du z.B. mit Audacity auf > dem PC digital herstellst. Und schon gar nicht mit einem simplen > Oszillator. > Und selbst wenn: ich glaube nicht, dass du objektiv (z.B. > Doppel-Blind-Test) im Stande bist, zwischen den beiden einen Unterschied > zu hören. > > Leg doch mal dein Konzept offen, was du wie vergleichen willst, mit > welchen Methoden oder Messmitteln. "Meine Idee": ICh baue mir einen super simplen Oszillator, welcher eine Sinuswelle erzeugt. Einen digitalen Oszillator habe ich schon fertig(Python sei dank). Klar, soweit habe ich mich natürlich verständlich gemacht und ich danke für eure super Antworten bisher, aber ich dachte tatsächlich, dass es möglich wäre(einfach), die Sinuswelle z.B. aufzunehmen und mit Audacity zu vergleichen( Mathematisch den Unterschied zu beweisen) oder durch die Oszilloskopwerte eine Idee zu bekommen, wie verzerrt eine Sinuswellen ist"(Die Methoden)". Durch die SChaltungen ist theoretisch die analoge Sinuswelle ungenauer als die digitale. So jedenfalls meine Theorie. ICh habe vom " Effektivwert" gehört, aber ich bin mir nicht sicher, ob das die richtigen FOrmeln sind. https://de.wikipedia.org/wiki/Effektivwert
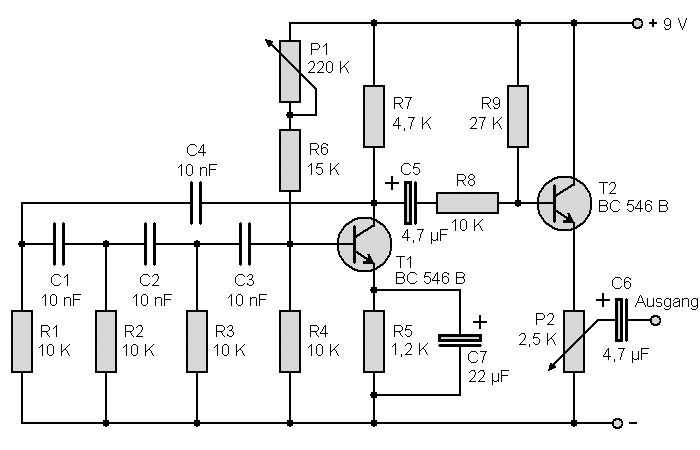
Form einer Kurve und seine Fehlerquote schrieb: > Durch die > SChaltungen ist theoretisch die analoge Sinuswelle ungenauer als die > digitale. So jedenfalls meine Theorie. Und worauf basiert deine Theorie? Es gibt ja nicht nur DEN Oszillator. Ein Wien-Oszillator gibt mit ein paar kleinen Anpassungen der Grundschaltung einen recht reinen Sinus aus (genaue Zahlen habe ich nicht im Kopf, war aber im Bereich deutlich unter 1% THD). Mit einem XR2206 erreiche ich da ohne weiteren Filter bei langem nicht die Qualität - obwohl beide Schaltungen rein analog sind. Wenn ich dagegen ein digital erzeugen Sinus habe, dessen Taktquelle nicht präzise ist bzw. einen hohen Jitter hat, dann kann ich das Ergebnis beim Sinus auch vergessen. Wenn die Taktquelle präzise ist und die Hardware gut ist bzw. das Programm vernüftig gemacht ist, kriege ich auchb einen guten Sinus. Form einer Kurve und seine Fehlerquote schrieb: > "Meine Idee": ICh baue mir einen super simplen Oszillator, welcher eine > Sinuswelle erzeugt "Super simpel" gegen "hochkomplex" (deine Soundkarte bzw. Computer (ich nehme an Raspi - wegen Python)) ist schon SEHR komplex mit vielen Bauteilen, welche die Reinheit deines Signals sicherstellen sollen. Ein einfacher Oszillator, ohne Temperaturstabilisierung, Amplitudenstabilisierung, Frequenzstabilisierung, etc. um den Klirrfaktor gering zu halten wird garantiert versagen. Der Phasenschieber von Ach du Grüne Neune ist ein Klassiker für einen einfachen Oszillator - nur der Klirrfaktor ist - im Vergleich zum digitalen Sinus - schrecklich. Man kann wohl erkennen, dass das ein Sinus sein will - nur man sieht auch, dass es defintiv kein reiner Sinus ist.
Stefan S. schrieb: > nur man sieht auch, dass es defintiv kein reiner Sinus > ist. Das stimmt natürlich. Der hat einen hohen Klirrfaktor. Eine leichte Verbesserung des Klirrfaktors kann man dadurch erzielen, in dem man in Reihe zum Kondensator C7 (22µF) noch einen 220 Ohm Widerstand schaltet (stärkere Gegenkopplung = besserer Sinus). Aber soo viel bringt das auch nicht mehr. Auch die Sekundärwicklung eines Trafos erzeugt heutzutage keinen astreinen 50 Hz Sinus mehr.
Stefan S. schrieb: > Der Phasenschieber von Ach du Grüne Neune ist ein Klassiker > für einen einfachen Oszillator - nur der Klirrfaktor ist - im > Vergleich zum digitalen Sinus - schrecklich. Klar. Das Schaltungsprinzip stammt aus der Zeit, als Germanium- Transistoren brandneu waren - also von vor einem halben Jahrhundert. Ich habe es nicht probiert, aber schätzungsweise bringt ein 555 und ein Filter 5. Ordnung (Doppel-OPV) deutlich bessere Ergebnisse - und ist auch nicht viel mehr Aufwand.
Form einer Kurve und seine Fehlerquote schrieb: > "Meine Idee": ICh baue mir einen super simplen Oszillator, welcher eine > Sinuswelle erzeugt. Zunächst richtig, aber an eine Sinuswelle, gerade an eine, die zu einem höchst empfindlichen Vergleich herangezogen werden soll, ist nicht trivial zu erzeugen und schon gar nicht 'super simpel'. > Einen digitalen Oszillator habe ich schon > fertig(Python sei dank). Das geht auch direkt in Audacity oder anderer DAW-Software. Die generiert dir 16-Bit (oder auch mehr) breite Samples, die 96dB (oder auch mehr) Störabstand haben. Analog generierte Signale ähnlicher Qualität müssten dann weniger als 0.015% Klirr- oder Störprodukte haben. > Klar, soweit habe ich mich natürlich > verständlich gemacht und ich danke für eure super Antworten bisher, aber > ich dachte tatsächlich, dass es möglich wäre(einfach), die Sinuswelle > z.B. aufzunehmen und mit Audacity zu vergleichen( Mathematisch den > Unterschied zu beweisen) Nächste Hürde ist das Aufnehmen. Angenommen, du hast es geschafft, einen perfekten analogen Sinus zu generieren, hast du auch einen entsprechend guten AD-Wandler, der die 0.015% schafft? Sonst vergleichst du Effekte des AD-Wandlers, der restlichen analogen Schaltung mit dem digial erzeugten Sinus. Mit der Soundkarte im PC wird das nichts und z.B. einen 16Bit oder gar 24Bit ADC aufzubauen, der dann wenigstens 15Bit oder 20Bit effektive Auflösung hat, das erfordert sehr, sehr viel Erfahrung! > oder durch die Oszilloskopwerte Ein Oszilloskop kann solche Unterschiede nicht auflösen. Die haben typisch 8Bit oder 10Bit, dein Audiosignal hat mindestens 16Bit Auflösung. Du siehst da vielleicht gerade noch, was ein oller Kassettenrecorder so konnte. Ein Audiospektrumanalyzer wäre da schon hilfreicher, aber ich schätze mal, dafür kannst du dir auch ein sehr schönes Auto kaufen. > eine Idee zu > bekommen, wie verzerrt eine Sinuswellen ist"(Die Methoden)". Durch die > SChaltungen ist theoretisch die analoge Sinuswelle ungenauer als die > digitale. So jedenfalls meine Theorie. Ja, das erwarte ich sogar deutlich. > ICh habe vom " Effektivwert" > gehört, aber ich bin mir nicht sicher, ob das die richtigen FOrmeln > sind. https://de.wikipedia.org/wiki/Effektivwert Du meinst, du willst den Effektivwert der Störanteile bestimmen. Ja, das wäre der Weg, um z.B. die Störanteile auf das Nutzsignal zu beziehen. Dazu musst du aber die Störanteile auch extrahieren können. Der Effektivwert alleine sagt eigentlich nur aus, dass eine Wechselspannung mit Ueff in einem gegebenen Widerstand die selbe Leistung umsetzt wie eine Gleichspannung mit Ugl = Ueff. Übrigens: auch der Vergleich zweier unabhängig generierter Sinussignale ist nicht ganz einfach: bereits geringe Abweichungen in der Periodendauer liefern Differenzen, die mit der eigentlichen Signalqualität nichts zu tun haben. Was man vielleicht tun könnte: - man hat einen nahezu perfekten AD-Wandler (24Bit oder mehr effektive Auflösung) - man digitalisiert das analoge Sinussignal und speichert es mit z.B. einem Logikanalyzer - man tue das selbe mit dem per Python oder Audacity generierten Signal (wie gut ist der Ausgabepfad des PC?). Hier ist dann auch ein nahezu perfekter DA-Wandler notwendig. - man mache von beiden Signalen eine FFT, entferne das Nutzsignal und berechne die übrigbleibenden Signale, das sind die Störsignale. - jetzt kann man vergleichen.
Possetitjel schrieb: > Ich habe es nicht probiert, aber schätzungsweise bringt > ein 555 und ein Filter 5. Ordnung (Doppel-OPV) deutlich > bessere Ergebnisse - und ist auch nicht viel mehr > Aufwand. Natürlich. Nur das ist schon nicht mehr "super simpel". Und man kann natürlich auch die Ordnung des Filters in den zweistelligen Bereich hoch schrauben. Hier liegt ja schon das Problem in der ersten Annahme, dass Analog grundsätzlich schlechter als Digital sei. Verallgemeinerungen sind im Allgemeinen sehr gefährlich ;) Du vergleichst ein rostiges Mofa mit einem neuen Tesla und fragst, ob man so grundsätzlich beweisen kann, dass das Auto immer schneller als ein Motorrad ist.
Stefan S. schrieb: > Ein Wien-Oszillator gibt mit ein paar kleinen Anpassungen der > Grundschaltung einen recht reinen Sinus aus (genaue Zahlen habe ich > nicht im Kopf, war aber im Bereich deutlich unter 1% THD). > Mit einem XR2206 erreiche ich da ohne weiteren Filter bei langem nicht > die Qualität - obwohl beide Schaltungen rein analog sind. So beschissen, wie der Sinus des 2206 aussieht, wird der vermutlich über ein Diodennetzwerk aus einem Dreieck erzeugt. Form einer Kurve und seine Fehlerquote schrieb: > aber > ich dachte tatsächlich, dass es möglich wäre(einfach), die Sinuswelle > z.B. aufzunehmen und mit Audacity zu vergleichen Wenn Du den Unterschied zwischen digital und analog beweisen willst, ergibt der Einsatz einer Soundkarte (= digitalisieren) einen erheblichen Widerspruch.
Stefan S. schrieb: > Possetitjel schrieb: >> Ich habe es nicht probiert, aber schätzungsweise bringt >> ein 555 und ein Filter 5. Ordnung (Doppel-OPV) deutlich >> bessere Ergebnisse - und ist auch nicht viel mehr >> Aufwand. > > Natürlich. Nur das ist schon nicht mehr "super simpel". Standpunktssache. Vom Platz-, Geld- und Bauteilaufwand her sind die beiden Lösungen sicherlich vergleichbar.
Stefan S. schrieb: > Hier liegt ja schon das Problem in der ersten Annahme, dass Analog > grundsätzlich schlechter als Digital sei. > Verallgemeinerungen sind im Allgemeinen sehr gefährlich ;) Naja, wenn man es erst mal geschafft hat, aus dem guten analogen Signal ein gutes digitales Signal zu machen, dann ist es für den weiteren Weg (Bearbeitung, Übertragung, Kopie, und was sonst noch) wesentlich einfacher, die Qualität auch beizubehalten. Am Ende der Kette braucht man dann nochmals eine gewisse Anstrengung.
> Mein Ziel: Begründen, warum viele Produzenten in der Musik Branche > glauben,dass analoge Musik besser klingt. Ratio es noch nie geschafft, jemanden von seinem "Glauben" abzubringen ...
asdfasd schrieb: >> Mein Ziel: Begründen, warum viele Produzenten in der >> Musik Branche glauben,dass analoge Musik besser klingt. > > Ratio es noch nie geschafft, jemanden von seinem "Glauben" > abzubringen... Ist auch ganz gut so. Es mag Dich überraschen -- aber der Verstand hat keineswegs immer recht, und der Glaube keineswegs immer unrecht.
Possetitjel schrieb: > Vom Platz-, Geld- und Bauteilaufwand her sind die beiden > Lösungen sicherlich vergleichbar. Ich bin sogar der Meinung, dass ein Rechteckgenerator mit 8 nachgeschalteten OPV's (2 x LM324), ein Filter mit 25 facher Ordnung aufgebaut werden kann. Je einen Tiefpass zwischen den OPV's plus noch einen am Anfang und am Ende, und je einen Hochpass in der Gegenkopplung (zählt doppelt). Zusätzliches Rauschen wird durch die hohe Anzahl (9) der Integrierglieder und durch die Anzahl (8x2) der doppelt wirkenden Differenzierglieder sowieso eliminiert. Das darf ruhig ein bisschen aufwändiger sein und auch mehr kosten. Es handelt sich hierbei schließlich um ein Einzelstück und um Erkenntnisgewinn.
Ach Du grüne Neune schrieb: > Possetitjel schrieb: >> Vom Platz-, Geld- und Bauteilaufwand her sind die beiden >> Lösungen sicherlich vergleichbar. > > Ich bin sogar der Meinung, dass ein Rechteckgenerator mit 8 > nachgeschalteten OPV's (2 x LM324), ein Filter mit 25 facher > Ordnung aufgebaut werden kann. Ja... das wundert mich nicht wirklich, dass Du dieser Meinung bist. Liegt im Rahmen des Erwarteten.
Hallo, "Mein Ziel: Begründen, warum viele Produzenten in der Musik Branche glauben,dass analoge Musik besser klingt." Wie soll man nun mit Hilfe des eben aufgebauten extrem klirrarmen Oszillators diese Begründung durchsetzen gegenüber Leuten, die von Elektronik nicht die geringste Ahnung haben? Die wissen doch gar nicht, was ein Sinussignal genau auszeichnet. Ich selbst behaupte immer, ein echtes Klavier ist durch nichts zu ersetzen. Joe Cocker - The Letter https://m.youtube.com/watch?v=VFHA15B8iNI Tori Amos - Crucify @ Montreux 1991 https://m.youtube.com/watch?v=PqOVyq0Dfyc thelonious monk - don't blame me https://m.youtube.com/watch?v=KshrtLXBdl8 Heinz Erhardt - "Mein Mädchen" https://m.youtube.com/watch?v=7ie34hctgbo https://m.youtube.com/watch?v=6TEtSTeb6mE https://m.youtube.com/watch?v=LYP7Mxss3_U MfG
@Ach Du Gruene Neune Schon mal drauf gekommen, dass sich mit einem Microcontroller und einem R2R-Netzwerk (auch ohne 1% Widerstaende) ein prima Oszillator mit verschiedenen Kurvenformen von Sinus ueber Dreieck zum Rechteck programmieren/aufbauen laesst? Schau mal hier in meinem Beirag von 2013 "DAC-R2R-Netzwerk mit PIC16F84": Beitrag "DAC-R2R-Netzwerk mit PIC16F84" natuerlich darf es auch ein anderer Prozessor sein - siehe dortigen Text. mfG Ottmar
Form einer Kurve und seine Fehlerquote schrieb: > > Mein Ziel: Begründen, warum viele Produzenten in der Musik Branche > glauben,dass analoge Musik besser klingt. > Hier ist mir einiges unklar. Seit wann ist Musik eine reine Sinuswelle? Die Klangfarbe der Instrumente sind m. E. die Oberwellen u.a.! AD-Wandler arbeiten mit einer Abtastung, indem sie Hüllkurven-Punkte einer Schwingung digitalisieren und binär ausgeben oder übertragen. Die Zwischenwerten müssen bei der DA-Zurückwandlung intergriert weren und können somit erheblich von der ursprünglichen Kurvenform (Klangfarbe, Oberwellen) abweichen. Insofern gibt es keine Zweifel daran, dass analoge Musik orginaler (besser) klingt. Die Sinusschwingung braucht man nur in der Phase zu synchronisieren für eine Gleichklang.
Hurvinek schrieb: > AD-Wandler arbeiten mit einer Abtastung, indem sie > Hüllkurven-Punkte einer Schwingung digitalisieren > und binär ausgeben oder übertragen. Richtig. > Die Zwischenwerten müssen bei der DA-Zurückwandlung > intergriert weren Hmm.. ja. > und können somit erheblich von der ursprünglichen > Kurvenform (Klangfarbe, Oberwellen) abweichen. Nein, das können sie eben nicht. -- Macht aber nichts; Du bist nicht der einzige, der das nicht verstanden hat. > Insofern gibt es keine Zweifel daran, dass analoge > Musik orginaler (besser) klingt. Aus Falschem folgt Beliebiges.
Diese ewig wiederkehrenden Debatten um analog vs digital sind bezüglich des tatsächlichen Klangerlebenisses imho zum einen absolute Nebenschauplätze - und werden getragen von Mythenbildung. Es gibt da nichts nachzumessen, sowohl analog als auch digital lassen sich Sinusschwingungen in einer Reinheit synthetisieren weit außerhalb der begrenzten Wahrnehmungsfähigkeit unseres Gehörs. Selbsternannte Goldohren mögen solche einfachen Wahrheiten naturgemäß nicht so gerne hören. Und selbst wenn es da etwas zu messen gäbe, würde es keinen einzigen Vertreter dieser Glaubensgemeinschaften interessieren, solange es nicht in ihr Weltbild passt.
Possetitjel schrieb: > > Aus Falschem folgt Beliebiges. Ja, klar, ein Kreis ist ein aufgeblasener Punkt :-)
Ja und Stuss wird durch Wiederholung desselben nicht weniger, sondern mehr!
Mark S. schrieb: > Es gibt da nichts nachzumessen, sowohl analog als auch digital lassen > sich Sinusschwingungen in einer Reinheit synthetisieren weit außerhalb > der begrenzten Wahrnehmungsfähigkeit unseres Gehörs. Hab ich doch geschrieben :-(((
Ich bezog mich auf Deine Einlassungen zum Thema Abtastung, und die dazu gehörende Richtigstellung von Possetiel.
"Die Sinusschwingung braucht man nur in der Phase zu synchronisieren für einen Gleichklang." Wer lesen kann, ist klar im Vorteil :-)
Hurvinek schrieb: > Wer lesen kann, ist klar im Vorteil :-) In diesem Punkt gebe ich Dir Recht! Und wer schreiben kann, ist nicht immer im Vorteil...
Form einer Kurve und seine Fehlerquote schrieb: >Mein Ziel: Begründen, warum viele Produzenten in der Musik Branche >glauben,dass analoge Musik besser klingt. Was stellst du dich unter analog und digital vor? Meinst du damit Musik, die mit natürlichen Instrumenten oder synthetisch mit Computer erzeugt wird? Musik ist am Ende immer analog, sonst könntest du sie ja nicht hören. Und was ist wenn du natürliche Musikinstrumente auf Computer aufzeichnest, dann ist die Musik auch digital. Und wenn du sie dich wieder anhörst ist sie wieder analog, weil eine digital-analogwandlung erfolgt ist. Wenn du mit einen elektronischen Sinusoszillator einen Ton erzeugst ist die Erzeugung analog und hört kalt an. der gleiche Ton mit einem natürlichen Instrument erzeugt, hört sich besser an, weil da viele Oberwellen enthalten sind.
Hurvinek schrieb: > Form einer Kurve und seine Fehlerquote schrieb: >> >> Mein Ziel: Begründen, warum viele Produzenten in der Musik Branche >> glauben,dass analoge Musik besser klingt. > > Hier ist mir einiges unklar. Seit wann ist Musik eine reine Sinuswelle? Also bitte. Der TE ist ganz offensichtlich vollkommen von der Rolle und versucht irgendwelche Hifi-Voodoo Argumente zu begründen (oder zu widerlegen, im Detail egal - er besitzt für keines von beidem die notwendigen Kenntnisse). > Die Klangfarbe der Instrumente sind m. E. die Oberwellen u.a.! Ja. Allerdings ist die Phasenlage der Oberwellen für den Klang vollkommen irrelevant. Das Ohr kann das schlicht nicht auflösen. Für die Wellenform auf dem Oszi ist sie aber nicht irrelevant. Schlußfolgerung: es gibt Signale, die exakt gleich klingen, auf dem Oszi aber verschieden aussehen. Für Naiv-Technikgläubige wie den TE muß das ein Alptraum sein. Alle anderen zucken die Schultern und sagen "Ja und? Ist halt so. Eins plus Eins ergibt ja auch Zwei. Was ist daran neu?"
Bitte melde dich an um einen Beitrag zu schreiben. Anmeldung ist kostenlos und dauert nur eine Minute.
Bestehender Account
Schon ein Account bei Google/GoogleMail? Keine Anmeldung erforderlich!
Mit Google-Account einloggen
Mit Google-Account einloggen
Noch kein Account? Hier anmelden.
