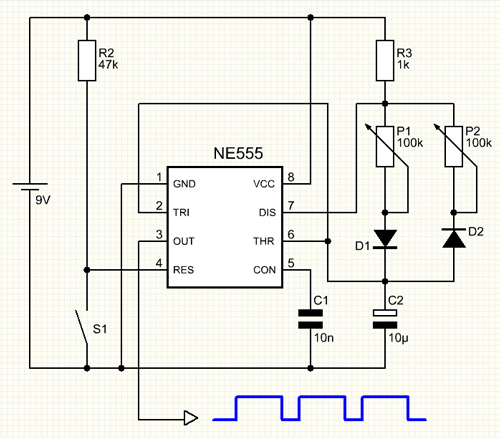
Hallo, ich würde gern einen Zyklentimer mit einem NE555 aufbauen (lmc555 habe ich gerade nicht da). Die An-/Auszeit wird über zwei Widerstände unabhängig voneinander eingestellt, dafür habe ich die Schaltung im Anhang aufgebaut: "ne555_timer_unabhängige_R's". Für Widerstände die die Intervalle einstellen möchte ich Potentiometer verwenden, um die An-/Auszeiten einstellen zu können: eines 25k, eines 250k. Jetzt möchte ich noch, dass die An-/Auszeiten Nachts anders sind, die sollen auch wieder per Potentiometer einstellbar sein, wieder eines 25k und eines 250k. Meine Laienhafte Idee war, die Potis über pnp-Transistoren an Vcc zu schalten, und diese mit einer Fotodiode anzusteuern. Jeweils ein Poti zum Entladen und eines zum Aufladen würden gleichzeitig geschaltet werden. Nur von diesem Ausschnitt aus der Schaltung habe ich eine Zeichnung gemacht und angehängt. Mir geht es erst einmal nur darum ob sich das so chalten lässt, die restliche Schaltung mit dem NE555 der den Kondensator dann wieder entlädt ist nicht mit eingezeichnet. Der zweite Schmitttrigger dient nur als Inverter. Wegen der sehr unterschiedlichen Ströme die bei unterschiedlichen Potentiometerstellungen fließen würden, wüsste ich nicht, wie die Basiswiderstände für die BC337 zu dimensionieren wären. Bspw. so, dass bei maximalem Strom, also minimalem Poti-Widerstand, die Transistoren noch voll durchgesteuert wären, und bei niedrigeren Strömen wären diese halt extrem übersteuert? Ich hoffe man kann den Ansatz etwas nachvollziehen, wäre für hilfreiche Tipps sehr dankbar!
Janos P. schrieb: > Meine Laienhafte Idee war, die Potis über pnp-Transistoren an Vcc zu > schalten, Wenn schon, dann würde ich an dieser Stelle Analogschalter wie z.B. 4066 oder 4052 verwenden. Es sollte Dir aber klar sein, das Deine Schaltung nicht so präzise arbeitet, wie die Originalbeschaltung des 555. Vielleicht solltest Du eine andere Schaltung z.B.B. mit CMOS-Monoflops ausdenken.
@Janos P. (janoslon421) >Hallo, ich würde gern einen Zyklentimer mit einem NE555 aufbauen (lmc555 >habe ich gerade nicht da). Naja, sowas macht man heute mit einem uC. Das ist deutlich einfacher, stabiler und flexibler. >Die An-/Auszeit wird über zwei Widerstände unabhängig voneinander >eingestellt, dafür habe ich die Schaltung im Anhang aufgebaut: >"ne555_timer_unabhängige_R's". Das geht so nicht, denn die Ladewiderstände liegen nicht fest an VCC, sondern "schweben" mittendrin. Das geht bestenfalls mit Analogschaltern ala 4053 etc. >Ich hoffe man kann den Ansatz etwas nachvollziehen, wäre für hilfreiche >Tipps sehr dankbar! Nimm einem uC! ATtiny 13 reicht und kann deutlich mehr mit weniger Hardware! Einfach den 8-Pinner anschließen, Phototransistor mit Pull-Up, Entkoppelkondensator, fertig! https://www.mikrocontroller.net/articles/Kondensator#Entkoppelkondensator
Harald W. schrieb: > Vielleicht solltest Du eine andere Schaltung z.B.B. mit > CMOS-Monoflops ausdenken. Kannst Du mal ganz grob erklären, wie Du dir die Lösung mit CMOS-Monoflops vorgestellt hast? Falk B. schrieb: > Das geht so nicht, denn die Ladewiderstände liegen nicht fest an VCC, > sondern "schweben" mittendrin. Wie ist denn das "Schweben" gemeint? Kann mir grade darunter nichts vorstellen, sonst hätte ich es wohl auch anders geplant. Falk B. schrieb: > mit Analogschaltern > ala 4053 etc. Harald W. schrieb: > z.B. > 4066 oder 4052 verwenden. Ich hätte hier ncoh einen HEF4016B, also ein bidirektionaler Schalter, könnte ich den verwenden? Falk B. schrieb: > Nimm einem uC! ATtiny 13 reicht und kann deutlich mehr mit weniger > Hardware! Einfach den 8-Pinner anschließen, Phototransistor mit Pull-Up, > Entkoppelkondensator, fertig! Mit uC's habe ich außer mit Arduino und einfachsten Programmen noch nicht viel zu tun gehabt, und bin auch etwas erschlagen von der Menge an Infos zum Thema wie man das Ganze am besten angeht, das ist der Grund warum ich es auf dem Analogen Wege probieren wollte.
@Janos P. (janoslon421) >> Das geht so nicht, denn die Ladewiderstände liegen nicht fest an VCC, >> sondern "schweben" mittendrin. >Wie ist denn das "Schweben" gemeint? Kann mir grade darunter nichts >vorstellen, sonst hätte ich es wohl auch anders geplant. https://www.mikrocontroller.net/attachment/348717/ne555_timer_unabhaengige_R_s.png P1 und P2 haben keine dirakte Verbindung zu VCC oder GND, die Spannung an den beiden Enden liegt also irgendwo dazwischen, abhängig vom jeweiligen Zeitpunkt des Ladevorgangs. >Ich hätte hier ncoh einen HEF4016B, also ein bidirektionaler Schalter, >könnte ich den verwenden? Was soll das ein? HEF4016B gibt es nicht, nur HEF40160B das ist aber ein Zähler. >Mit uC's habe ich außer mit Arduino und einfachsten Programmen noch >nicht viel zu tun gehabt, und bin auch etwas erschlagen von der Menge an >Infos zum Thema wie man das Ganze am besten angeht, das ist der Grund >warum ich es auf dem Analogen Wege probieren wollte. Ist trotzdem nicht sinnvoll. Deine Schaltung wird riesig im Verhältnis zum uC. Klar muss man sich da erstmal durch ne Menge durcharbeiten. Als Kompromiss kannst du ja einen Ardino Nano nehmen.
Janos P. schrieb: > Nur von diesem Ausschnitt aus der Schaltung habe ich eine Zeichnung > gemacht Es dürfte auch für völlige Laien am Emittrtpfeil der Transistoren leicht ersichtlich sein, dass nur die unteten beiden funktionieren können, bei den oberen ist die Diode andersrum also fliesst kein Strom. Und wenn schon der Transistor die Stromrichtung vorgibt, könnte man sich die Diode aucb sparen, so lange die Spannung unter 6V liegt.
MaWin schrieb: > Es dürfte auch für völlige Laien am Emittrtpfeil der Transistoren leicht > ersichtlich sein, dass nur die unteten beiden funktionieren können, bei > den oberen ist die Diode andersrum also fliesst kein Strom. Stimmt, falsch rum eingezeichnet, und müssten nach GND gehen. Aber geht ja so oder so nicht, wie schon erklärt wurde. Falk B. schrieb: > Was soll das ein? HEF4016B gibt es nicht, nur HEF40160B das ist aber ein > Zähler. https://assets.nexperia.com/documents/data-sheet/HEF4016B.pdf
Janos P. schrieb: >> Vielleicht solltest Du eine andere Schaltung z.B.B. mit >> CMOS-Monoflops ausdenken. > > Kannst Du mal ganz grob erklären, wie Du dir die Lösung mit > CMOS-Monoflops vorgestellt hast? Entweder zwei Monoflops, die sich gegenseitig triggern oder ein "Astabiler" für die Grundfrequenz und ein Monoflop für die Pulsdauer. > Was soll das ein? HEF4016B gibt es nicht, Der 4016 war der Vorläufer des 4066. Da er schlechtere Daten hat, ist er wohl weitgehend aus dem Handel verschwunden.
Bitte melde dich an um einen Beitrag zu schreiben. Anmeldung ist kostenlos und dauert nur eine Minute.
Bestehender Account
Schon ein Account bei Google/GoogleMail? Keine Anmeldung erforderlich!
Mit Google-Account einloggen
Mit Google-Account einloggen
Noch kein Account? Hier anmelden.

