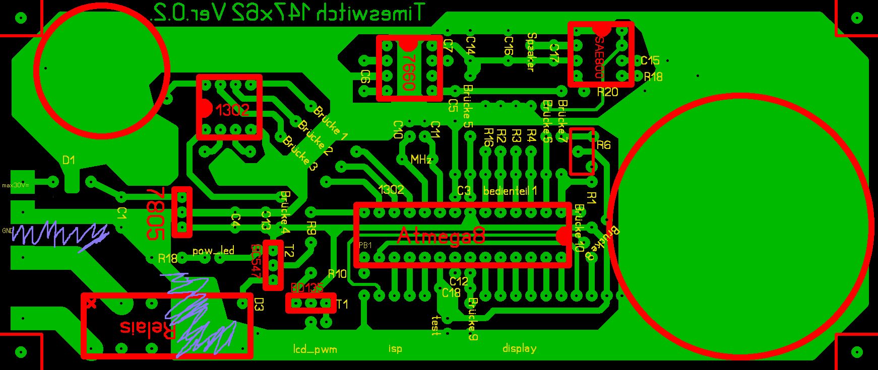
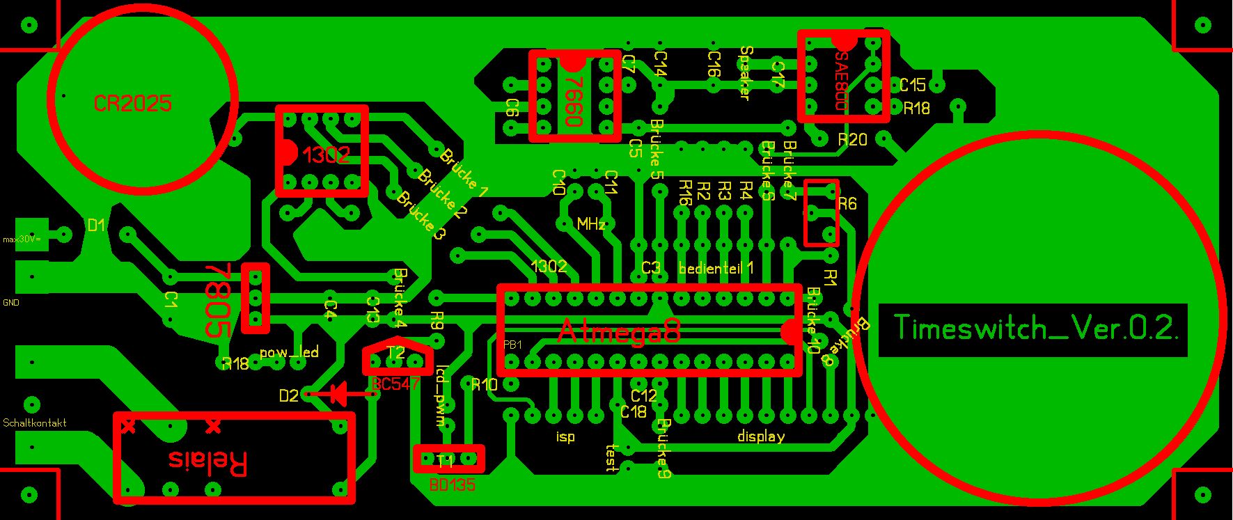
Hallo, hab eine einseitige Platine mit Sprint Layout gezeichnet. Würde gern wissen ob ich gegen Regeln verstoßen habe und ob meine Massefläche sinnvoll ist. Jens
@Jens Neumann (midibrain) >hab eine einseitige Platine mit Sprint Layout gezeichnet. >Würde gern wissen ob ich gegen Regeln verstoßen habe Wo ist der Entkoppelkondensator für den AVR? https://www.mikrocontroller.net/articles/Kondensator#Entkoppelkondensator C12 und C3? Dann passt das. Allerdings hat AVCC/Pin 20 bei dir keinen Entkoppelkondensator. Das wird wahrscheinlich funktionieren, ist aber dennoch nicht schön. Ich hoffe, dein Relais soll keine Netzspannung schalten, denn dafür wären die Kriechwege an den Anschlüssen zu klein. >und ob meine Massefläche sinnvoll ist. Fließen auf deine Platine hohe Ströme? HF-Ströme? Eher nicht. Also ist die Massefläche reine Kosmetik.
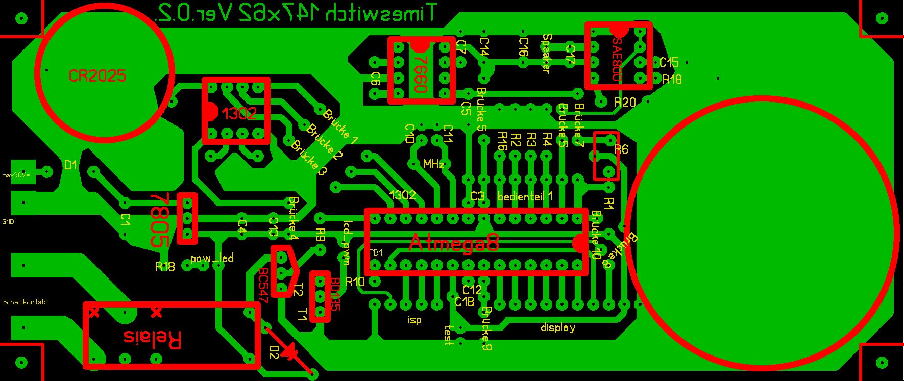
Hallo Falk, ja, C3 und C12 sollen mit 100nF entkoppeln. Wohin sollte ich AVCC entkoppeln,gegen GND? Dann könnte ich doch nach rechts, wo auch C12 an GND liegt, ebenfalls einen 100nF setzen, oder? Jens
Ich würde empfehlen, sämtliche Lötaugen innerhalb der Masseflächen und auch an deren Rand als sog. Thermal Pads zu setzen, da sonst das Löten wenig Spaß macht. Also nochmal markieren und den enstprechenden Haken setzen. Geht auch für mehrere gleichzeitig.
P.S.: Am Relais soll durchaus auch Netzspannung geschaltet werden können. Denke dabei so an max. 6A, das währen dann 1380 Watt, Sind die Leiterbahnen für den Schaltkontakt(links am Relais) dafür zu schmal? Jens
Jens N. schrieb: > Sind die Leiterbahnen für den Schaltkontakt(links am Relais) dafür zu > schmal? ja unnötig schmal, alle anderen unnötig dick, ich würde lieber die Bohrungen größer machen dann repariert es sich leichter.
Hallo Hauke, bin mit SprintLayout 5.0 unterwegs und kann leider keine ThermalPads entdecken. Kann mir jemand sagen wie man das in Sprint realisieren kann? Jens
Hallo Joachim, da ich selbs ätze habe ich die Leiterbahnen recht breit gewählt. Da ich auch selbst bohren muss haben die Lötaugen nur 0,6mm Durchmesser. Das führt den Bohrer beim zielen und beim ansetzen auf der Platine besser. Die Bohrungen haben dann 0,8 b.z.w. 1,0 mm Durchmesser. Hab die Leiterbahnen zum Relais jetzt auf 4mm Breite geändert. Das müsste doch genügen? Jens
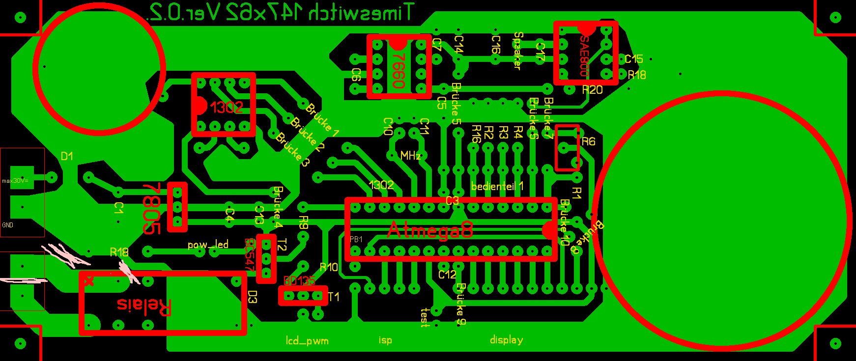
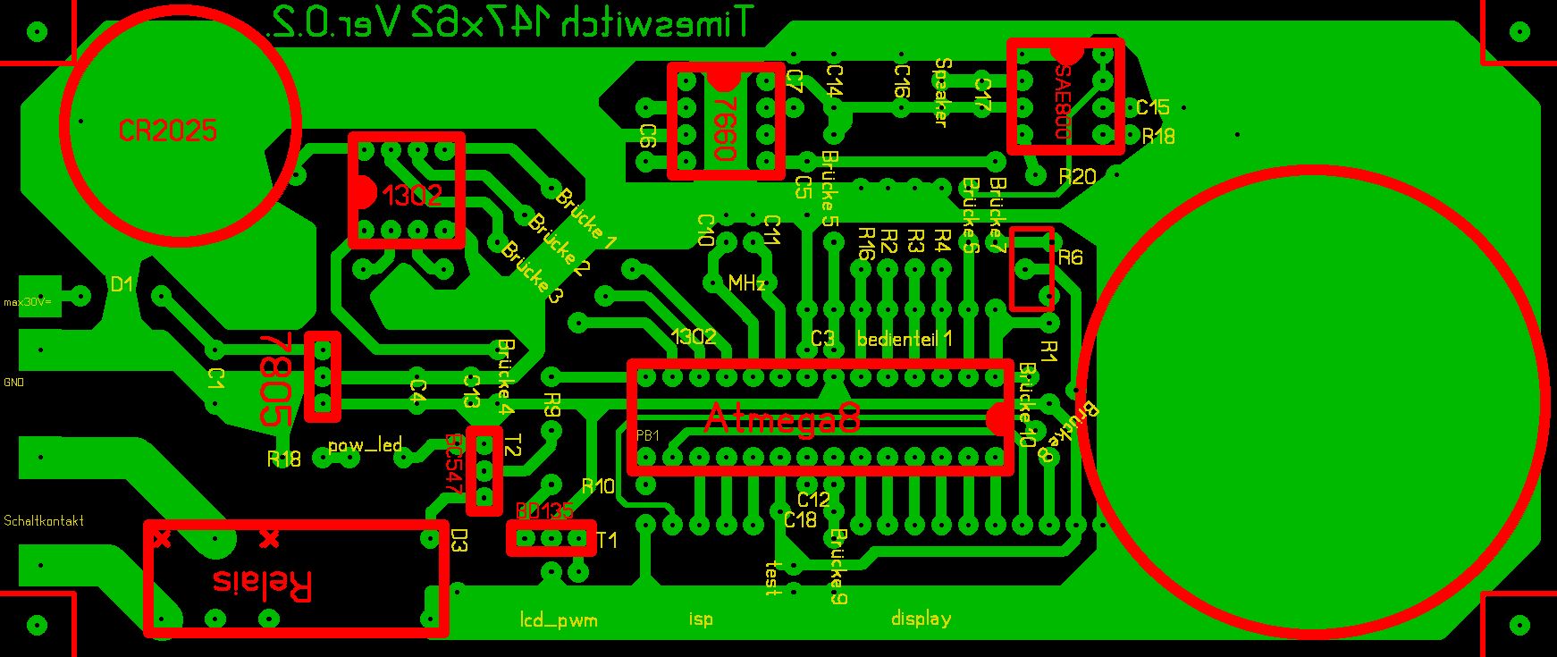
@Jens Neumann (midibrain) >Wohin sollte ich AVCC entkoppeln,gegen GND? Ja. >Am Relais soll durchaus auch Netzspannung geschaltet werden können. Aua. >Denke dabei so an max. 6A, das währen dann 1380 Watt, Das ist zweitrangig. >Sind die Leiterbahnen für den Schaltkontakt(links am Relais) dafür zu >schmal? Rede ich russisch? Ja ne gaverju pa ruski otschen charachscho! "Ich hoffe, dein Relais soll keine Netzspannung schalten, denn dafür wären die Kriechwege an den Anschlüssen zu klein." Das Relais ist OK, nun musst du nur noch die Kriechwege maximieren. https://www.mikrocontroller.net/articles/Leiterbahnabst%C3%A4nde#Praktische_Anwendung >Hab die Leiterbahnen zum Relais jetzt auf 4mm Breite geändert. Das >müsste doch genügen? Nein! Du brauchst mehr ABSTAND! Siehe Anhang!
Hallo, nun sind die Kriechwege an den Relaisanschlüssen geändert und der Abstand zwischen den Leiterbahnen wohl groß genug (?). Jens
@ Jens Neumann (midibrain) >nun sind die Kriechwege an den Relaisanschlüssen geändert Ja. > und der >Abstand zwischen den Leiterbahnen wohl groß genug (?). Nein. Die nicht angeschlossenen Öffnerkontakte stehen auch unter Netzspannung, wenn das Relais nicht angezogen ist. Zwischen dem oberen Netzanschluß und GND sind es keine 5mm Kriechweg! Warum muss man bei einem Relais, das nun WIRKLICh viel Abstand zwischen den Steueranschlüssen und den Schaltkontakten hat, krampfhaft den Abstand vermindern? Die dämliche Massefläche hat dort rein gar nichts zu suchen! Wozu die krampfhafte Masseverbindung zwischen R18 und dem Relais? Die Massefläch kann das auch oben herum kontaktieren. Siehe Anhang.
Hallo Falk, die Öffnerkontakte habe ich gar nicht beachtet aber die stehen natürlich auch unter Netzspannung, werde das korrigieren. Falk B. schrieb: > Wozu die krampfhafte Masseverbindung zwischen R18 und dem Relais? Die > Massefläch kann das auch oben herum kontaktieren. Ich wollte die Massefläche dort über R18 wieder schließen so das sich eine geschlossene, rings um die Schaltung liegende Massefläche ergibt. Da bin ich mir allerdings überhaupt nicht sicher ob das sinnig ist oder dort eher Ströme im Kreis fließen oder sonst etwas verrückt spielt. Meinst Du ich kann die Verbindung einfach offen lassen? Jens
@Jens Neumann (midibrain) >Ich wollte die Massefläche dort über R18 wieder schließen so das sich >eine geschlossene, rings um die Schaltung liegende Massefläche ergibt. Brauchst du nicht. >Da bin ich mir allerdings überhaupt nicht sicher ob das sinnig ist oder >dort eher Ströme im Kreis fließen oder sonst etwas verrückt spielt. Im Normalfall ist das unkritisch. >Meinst Du ich kann die Verbindung einfach offen lassen? Ja.
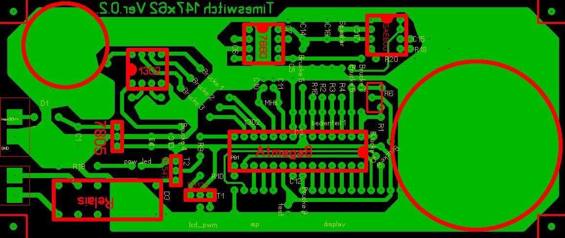
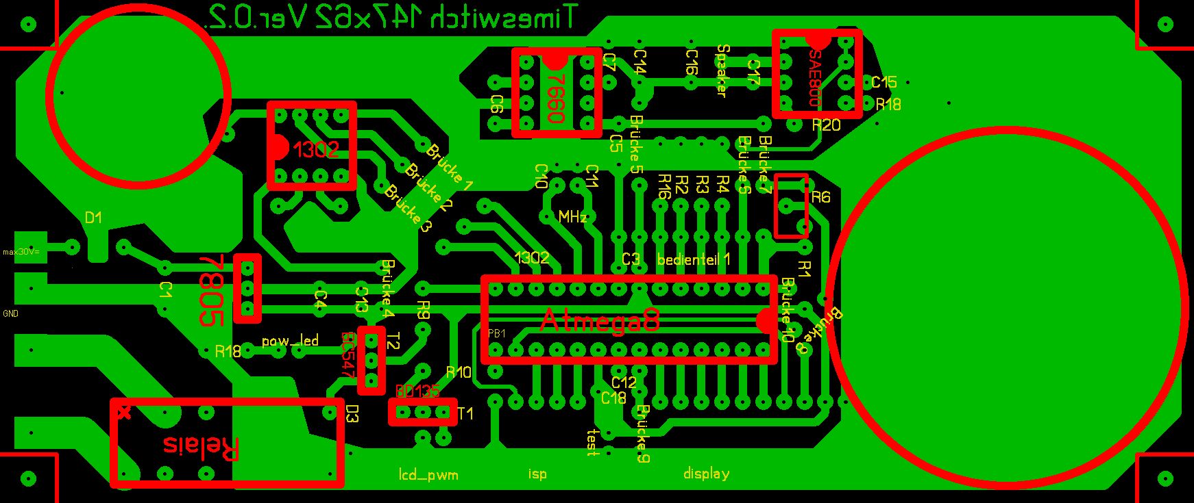
Guten Morgen, hab das Layout nun mit genügend großen Abständen versehen. Die Massefläche unter dem Relais ist weg. So gehts doch, oder? Würde ja gern am Relais eine Schutzdiode schalten. Von wo nach wo und in welcher Richtung ist diese vorzusehen? Jens
Jens N. schrieb: > Würde ja gern am Relais eine Schutzdiode schalten Was heisst hier "gern", das ist absolutes Muss, es sei denn das Relais hat eine eingebaut. Jens N. schrieb: > Von wo nach wo und in > welcher Richtung ist diese vorzusehen? Parallel zur Spule, aber umgekehrt gepolt, so dass sie normalerweise sperrt. Georg
@ Jens Neumann (midibrain) >hab das Layout nun mit genügend großen Abständen versehen. >Die Massefläche unter dem Relais ist weg. So gehts doch, oder? Jetzt ist es OK. >Würde ja gern am Relais eine Schutzdiode schalten. Von wo nach wo und in >welcher Richtung ist diese vorzusehen? https://www.mikrocontroller.net/articles/Relais_mit_Logik_ansteuern#Freilaufdiode Bist du sicher, daß deine Relaisansteuerung OK ist? Ich nicht. Das "Schöne" am Malen nach Zahlen mit Sprint-Layout ist ja, daß man keinen vernünftigen Schaltplan hat . . . Dein Relais liegt einseitig an GND, der andere Steueranschluß an T2. T2 liegt auch an +5V, die Basis über einen Widerstand am AVR. Das passt so nicht. Du willst das Ding in Emitterschaltung ansteuern, dann braucht das Relais auch einen +5V Anschluß und der Transistor geht mit dem Emitter auf GND, siehe der Artikel oben. Und die Schaltkontakte am Relais sind auch reichlich merkwürdig kontaktiert. Bei den allermeisten Relais mit dem Pinout sind die Kontaktreihen oben und unten GETRENNTE Wechslerkontakte! So wie es eingezeichtnet ist, wirst du NIEMALS eine Verbindung schalten können. Die Ausnahme sind Hochstromrelais mit 16A, da sind die Kontakte parallel geschaltet, da klappt das. Welches Relais hast du?
Falk B. schrieb: > am Malen nach Zahlen gefällt mir, Falk B. schrieb: > Dein Relais liegt einseitig an GND, der andere Steueranschluß an T2. T2 > liegt auch an +5V, die Basis über einen Widerstand am AVR. Das passt so > nicht. Du willst das Ding in Emitterschaltung ansteuern schön gesehen, auch deswegen braucht man zur Kontrolle einen echten Schaltplan! Ich habe mir die Mühe nicht gemacht ohne Schaltplan!
Der Schaltplan fehlt. Gruß Frank
Hallo, ja, ein Schaltplan existiert wirklich nicht, versuche das so aus dem Kopf und mit abgucken vom Steckboard zu machen. Dazu kommt natürlich Zettelwirtschaft... Falk B. schrieb: > Welches Relais hast du? Das ist ein 16A Relais vom Reichelt, siehe Anhang. Die Anschlussbelegung sollte so i.o. sein. Falk B. schrieb: > Bist du sicher, daß deine Relaisansteuerung OK ist? Nein, war mir mit Transistoren noch nie sicher. Auch hier die Pinbelegung im Anhang. Der BC547 ist so wie auf dem Bild in die Schaltung gebaut. Die Schrift im Layout liegt an der abgeflachten Gehäuseseite des Transistors. So geht das nicht? Die Schutzdiode hat schon ihre Lötaugen, war mir über die Richtung nicht ganz im Klaren. Jens
@Jens Neumann (midibrain) >Das ist ein 16A Relais vom Reichelt, siehe Anhang. >Die Anschlussbelegung sollte so i.o. sein. Ist OK. >Nein, war mir mit Transistoren noch nie sicher. Auch hier die >Pinbelegung im Anhang. Bei der Datei fehlt die Endung .bmp. > Der BC547 ist so wie auf dem Bild in die >Schaltung gebaut. OK. >So geht das nicht? Nein.
Jens N. schrieb: > So geht das nicht? definitiv nicht, aber hier gibts doch die Lösung https://www.mikrocontroller.net/wikifiles/4/4f/Relais_npn.png warum nicht schauen wie es richtig ist? https://www.google.de/search?q=npn+an+relais&ie=utf-8&oe=utf-8&client=firefox-b&gfe_rd=cr&dcr=0&ei=MVZGWtWHHoHCXseXrqAM lernen wäre auch gut Transistorgrundschaltungen https://www.elektronik-kompendium.de/sites/slt/0203111.htm
Hallo Jens, ich lasse mich immer von den vorgestellten Projekten inspirieren und schaue mir gerne die eine oder andere Lösung ab. Bei deinem Projekt stelle ich mir gerade die Frage, ob man den (nicht billigen) SAE durch Software ersetzen könnte. Hast du schon darüber nachgedacht?
Nachbauer schrieb: > Bei deinem Projekt > stelle ich mir gerade die Frage, ob man den (nicht billigen) SAE durch > Software ersetzen könnte. Hast du schon darüber nachgedacht? Hallo, habe hier noch 10 Stück von den SAE800, hab die vor Jahren mal billig geschossen. Anschluss und Ansteuerung sind so simpel das man den schnell mal verbaut. Ausserdem ist der so schön oldscool, habe den Dreiklanggong gerade heute an den Brotbackautomaten im Kaufland gehört, manche Züge haben den, Straßenbahnen, u.s.w, also eigentlich schnon kultig. Das der jetzt beim Reichelt 10,-€ kostet wird eben an dieser Verbreitung liegen. Das mit einem MC zu machen geht sicherlich, brauche ich aber nicht, da ist mir der Aufwand zu hoch. Das Datenblatt gibt Auskunft über die Tonhöhen und Harmoniebezüge. Jens
Hallo, hab nun die Beschaltung beider Transistoren (T2 für Relais und T1 für LCD-Beleuchtung) geändert. Von VCC aus gesehen kommt zuerst die Last, der Transistor schaltet dann gegen GND wo der Emitter angeschlossen ist. Die Basis wird jeweils von einem AVR-Pin über einen Basiswiderstand geschaltet. So passt das jetzt aber, oder? Jens
Kannst du das Relais nicht aus den 30V versorgen? Dann wird dein 7805 weniger warm.
Die Beschaltung um das Relais herum passt so, würde ich sagen. Aber ich sehe gerade keine Verbindung zur Basis des BD135.
markus schrieb: > Kannst du das Relais nicht aus den 30V versorgen? Das Relais schaltet mit 5V, die Angegebenen 30V stehen für eine maximale Eingangsspannung vor dem 7805. Markus E. schrieb: > Aber ich sehe gerade keine Verbindung zur Basis des BD135. Die habe ich in der Tat vergessen aber nun ein Lötauge und die Leiterbahn gesetzt. Basiswiderstand ist R10. Ist denn die Freilaufdiode für das Relais richtig angeschlossen? Jens
Ohne Schaltplan ist es schwer zu sagen, ob Komponenten richtigrum angeschlossen sind. Hier noch einige Anmerkungen: 1. Die freie Fläche unter dem Relais ist nicht zum Spaß da. Versuche, da möglichst keine Leitungen zu verlegen, das ruiniert dir wieder den Abstand zur Netzspannung. Wenn du die beiden Anschlüsse der Relaisspule tauschst, dann kannst du die Leitungen anders verlegen und musst nicht mehr unter dem Relais durch. 2. Was willst du denn damit schalten und wie oft? Die ganze Konstruktion sieht mir ehrlich gesagt ein wenig unterdimensioniert aus. Gegebenenfalls solltest du Platz für eine Schmelzsicherung vorsehen. Wenn auch nur der Verdacht besteht, dass mit dieser Schaltung irgendwann mal induktive oder anderweitig nicht-ohmsche Lasten geschaltet werden, empfehle ich dringend die Verwendung eines Snubbers. Ohne wird's wohl auch gehen, die Lebensdauer des Relais oder der angeschlossenen Komponenten kann dann aber darunter leiden.
Markus E. schrieb: > Die Beschaltung um das Relais herum passt so Warum nicht alle Relais-Kontakte anschließen? Wo Leiter und Metall sind, sollte man es nutzen. Die Massefläche wird im Kreis geführt und hat gleich um 12Uhr den ersten Engpass. Du könntest die Fläche über die Schrift ausdehnen und die Schrift invers im Kupfer ausführen. Auch hängen die größeren Verbraucher am Ende der Massefläche und alle Impulse grüßen den µC und seine Freunde. Für Relais und PWM (mit BD13x) wäre ein sternförmiger Anschluss nahe dem dicken Elko besser.
Je länger man hinschaut ... Wenn du den BC547 90° gegen den UZS drehst, bekommst du Platz, um D2 gerade hinter das Relais zu packen. Auch der 7805 schafft 90° GUZS gedreht Platz. Die Massebahn weg, den 1302 180° gedreht und die Brücken sind weg. An einem fertigen Design läßt sich leicht rummäkeln, sorry dafür.
Nachbauer schrieb: > Je länger man hinschaut ... deswegen mag ich eagle mit den Airwires, man sieht schon wie man ein Layout optimieren kann, manchmal ist es einfach leicht durch drehen und verschieben bessere Wege zu finden. Ich route lieber per Hand.
Hallo, hab hier und da nochmal geändert. Was ich immer noch gern bestätigt haben möchte ist der richtige Anschluss der Transistoren. Nachbauer schrieb: > Auch der 7805 schafft 90° GUZS gedreht Platz. Die Massebahn weg, den > 1302 180° gedreht und die Brücken sind weg. Wenn ich die Massebahn die unter den 3 Brücken für den 1302 verläuft wegnehme, käme die Masse aus der Massefläche die noch vor dem 7805 nach oben geht. Dann könnte ich die Kondensatoren die nach dem 7805 glätten nicht mehr verwenden weil auf der Masseleitung nach dem 7805 nichts mehr fließen würde. Nachbauer schrieb: > Die Massefläche wird im Kreis geführt und hat gleich um 12Uhr den ersten > Engpass. Du könntest die Fläche über die Schrift ausdehnen und die > Schrift invers im Kupfer ausführen. Hab die Engstelle mal eliminiert und die Schrift unter den Lautsprecher für den SAE800 gesetzt. Nachbauer schrieb: > Auch hängen die größeren Verbraucher am Ende der Massefläche und alle > Impulse grüßen den µC und seine Freunde. Für Relais und PWM (mit BD13x) > wäre ein sternförmiger Anschluss nahe dem dicken Elko besser. Das bekomme ich nicht gelöst weil ich die VCC Leiterbahn nach unten hin kreuzen müsste. Meinst Du eine Brücke wäre da besser als die um den Atmega führende Masse? someone schrieb: > empfehle ich dringend die Verwendung eines Snubbers Wo soll ich den denn noch hinpacken ? Jens
Bitte melde dich an um einen Beitrag zu schreiben. Anmeldung ist kostenlos und dauert nur eine Minute.
Bestehender Account
Schon ein Account bei Google/GoogleMail? Keine Anmeldung erforderlich!
Mit Google-Account einloggen
Mit Google-Account einloggen
Noch kein Account? Hier anmelden.











