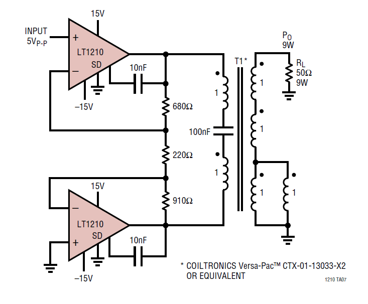
Hallo Zusammen, ich bräuchte einen Rat zu einem Bridge Amplifier in Verbindung mit einem Übertrager. Der Bridgeamplifier ist aus zwei LT1210 Opamps mit asymmetrischer Versorgung aufgebaut. Beim Übertrager handelt es sich um einen Ringkern TN23/14/7-4C65 mit einem Wicklungsverhältnis von 2:4. Gespeist wird das Ganze aus einem AD9835. Der Aufbau beruht auf dem im Datenblatt des LT1210 Seite 20 genannten Aufbaus. Ich habe nun folgendes Problem. Wenn ich mit dem AD9835 einen Sinus mit 1MHz erzeuge und einspeise, erhalte ich am Ausgang des Übertragers eine verstärkten Sinus-Wechselspannung. Wenn ich diese ohmisch belaste steigt die Stromaufnahme, aber der Sinus bleibt erhalten. So wie ich es haben möchte. Wenn ich aber 10MHz erzeuge und einspeise, erhalte ich am Übertragerausgang auch mein verstärktes 10MHz-Signal, jedoch bricht dies bei ohmscher Belastung fast komplett zusammen und die Stromaufnahme verändert sich nicht. Meine Vermutung wäre, dass der LT1210 den Strom nicht nachliefern kann, oder habe ich etwas anderes übersehen? Vielen Dank Seras
Hallo setz mal bei U3 einen Spannungsteiler an den +Eingang wie bei U4. Koppele das Sin-Signal über einen C ein.
Ein paar Details. Sowiet ich mich erinnere ist der 1210 ein Currentfeedbak Amp. Der funktioniert ganz anders wie ein OpAmp. Die Ausgangsspannung eines 9835 ist unipolar. Wenn die Stromaufnahme steigt, aber nicht mehr rauskommt, ist der Kern in der Saettigung.
Der Blindwiderstand der Spüle wird so hoch, dass dort einfach kein Stromfluss zustande kommt.
Hallo, danke erstmal für die Antworten und Denkanstöße. Ein C (10n) vor U3 inkl. Spannungsteiler (10k/10k) ist in der realen Schaltung vorhanden. Den hatte ich leider vergessen mit einzuzeichnen. Heißt also, dass der Gleichanteil des Signals entfernt wird und dem Signal ein Offset von 12V gegeben wird. Den selben Übertrager hatte ich bereits in einer anderen Schaltung mit MOSFET Halbbrücke getestet und dort konnte ich das Signal belasten. Vielleicht habe ich aber auch einen Denkfehler. Deswegen frage ich ja nach Hilfe, da ich keine Idee mehr habe woran es liegen könnte. Ich dachte mir bisher, dass der LT1210 bei der Freqeunz den Strom nicht mehr liefern kann, oder mit dem Übertrager etwas nicht stimmt. Eine Idee von mir war noch, dass der LT1210 keine kapazitive Last treiben kann. Aber durch die beiden 10R Widerstande am Ausgang sollten die LT1210 die 100nF nicht sehen. Zumindestens habe ich das so gelesen. Außerdem stören die 100nF bei dem 1MHz Signal auch nicht. Vielen Dank Seras
GeGe schrieb: > Der Blindwiderstand der Spüle wird so hoch, dass dort einfach kein > Stromfluss zustande kommt. 1 MHz an 1 mH! mfg klaus
Das sieht im LT Dabla aber gewaltig anders aus. Vor allem ist der Eingang des unteren Verstärkers auf GND. Weiterhin sind die verstärkungsbestimmenden Widerstände asymmetrisch.
"Vor allem ist der Eingang des unteren Verstärkers auf GND" Die Versorgung ist aber symetrisch.
Seras schrieb: > oder mit dem Übertrager etwas nicht > stimmt. Wenn es der Übertrager wäre sollte der Betrieb an der FET-Brücke ebenfalls Probleme machen (was aber laut deiner Aussage nicht der Fall ist). Seras schrieb: > Ich dachte mir bisher, dass der LT1210 bei der Freqeunz > den Strom nicht mehr liefern kann Wenn das der Grund ist, dann muss bei sekundärseitiger Belastung die Ausgangsspannung des LTC bzw. die Primärspannung des Übertragers einbrechen. Das kannst du ja einfach mal überprüfen/nachmessen.
Die Speisung ist bei LT symmetrisch, richtig. Ich habe im Dabla auch kein Schaltungsbeispiel mit asymmetrischer Speisung entdeckt. Im Deckblatt ist unter Features auch nichts erwähnt. Det fiel mir uff.
Ja, ausgegangen bin ich von dem Datenblatt. Aber ich hatte dann noch eine andere Appnote gefunden, von der ich dann die asymetrische Versorgung habe. Ich habe eben nochmal gesucht, aber ich kann diese nicht mehr finden. Die Widerstände, die die Verstärkung einstellen, sind in meinen Versuchsaufbau einfache Drehpotis. Laut LTSpice Simulation, sollten beide Varianten das selbe Ergebnis liefern. Deswegen hoffe ich, dass es nicht daran liegt. Zumal ja das 1 MHz Signal sauber verstärkt wird. Achim S. ich habe gemessen: -Die beiden 10R Widerstände habe ich zur Zeit entfernt. Unbelastet: Ausgang Opamps = 7Vpp Ausgang Übertrager = 30Vpp Belastet mit 47R: Ausgang Opamps = 7Vpp Ausgang Übertrager = 4Vpp Die Eingangsspannung des Übertragers bleibt gleich. Vielen Dank für die Hilfe Seras
GeGe schrieb: > Der Blindwiderstand der Spüle wird so hoch, dass dort einfach kein > Stromfluss zustande kommt. Der bestimmt aber die untere Grenzfrequenz eines Übertragers. Die obere Grenzfrequenz wird durch die Streuinduktivität bestimmt, ( also den Induktivitäten welche im Trafoersatzschaltbild in Reihe zur Quelle und Last liegen ). Die wird wohl zu groß sein. Verdrille mal primär und Sekundärwicklungsdrähte bevor du damit dein Übertrager bewickelst. Ralph Berres
Der 1210 ist ein CFA, und geht nur bis 2V an die Rail, Wenn du das Ampere nicht brauchst waere ein LT1794 allenfalls besser geeignet fuer diese Anwendung. Und ja, den Trafo muss man allenfalls anpassen. Fuer maximale Kopplung Bifilar wickeln.
Nebenbei, Bei einem CFA darf man die Feedback widerstaende nicht nach Belieben veraendern. Eigentlich sind die vorgegeben.
Hallo, also ich habe jetzt mal den Kern bifilar bewickelt. Leider erst einmal nur 4:4, da ich nicht weiß wie man unterschiedliche Übersetzungsverhältnisse wickelt. Hat da jemand einen Tipp? @Ralph Berres Das Positive ist, dass jetzt das Signal nicht komplett zusammenbricht. Schon einmal großes Danke dafür. Jetzt nur noch um ca. ein Drittel. Bekommt man die Streuinduktivität noch besser eingefangen? @Trollfinder Die Potis sind nicht da um beliebig dran herumzustellen. Die sind nur für Testzwecke da und sollen später wenn möglich durch feste Werte ersetzt werden. Dankeschön Seras
Seras schrieb: > Die Eingangsspannung des Übertragers bleibt gleich. na, dann hast du keine Begrenzung durch die LTC auf der Primärseite. Solange der LTC es schafft, die Spannung aufrechtzuerhalten, liefert er auch genügend Strom. Die Erklärung von Ralph (Einfluss der Streuinduktivität) würde an sich passen. Aber es passt nicht zu deiner Aussage, dass der identische Übertrager bei 10MHz-Ansteuerung mit einer FET-Brücke funktioniert. Ich hatte auch schon gedacht, dass du möglicherweise eine Vorsättigung des Kerns durch einen DC-Anteil erzeugst. Aber mit den 100nF in Serie ist natürlich nichts mit DC-Anteil. Deshab fehlt mir im Augenblick ein Erklärungsansatz. Entspricht der zuletzt gepostete Schaltplan denn (mit Ausnahme der 10Ohm Widerstände) vollständig dem tatsächlichen Aufbau? Kannst du mal aussagekräftige Oszi-Bilder hochladen, in denen man die Signale bei FET-Ansteuerung und bei OPV-Ansteuerung vergleichen kann? Ok, sehe jetzt gerade, dass du nach dem Umwickeln des Übertragers bessere Ergebnisse bekommst. Spätestens jetzt würden mich mal Oszibilder interessieren, wie der "schlechte" Übertrager tatsächlich aussieht, wenn du ihn mit einer FET-Brücke ansteuerst.
Hallo, das der LTC das schafft habe ich auch gedacht und gehofft. Das mit der bifilaren Wickelung bestätigt dies ja auch. Oszibilder habe ich mal von dem aktuellen Aufbau angehangen. Der Aufbau der FET-Brücke liegt nicht mehr in Gänze vor. Um Bilder machen zu können müsste ich diesen ersteinmal wieder zusammenbasteln. Der Schaltplan entspricht dem bereits geposteten ohne die beiden 10R Widerstände. Viele Grüße Seras
Seras schrieb: > Oszibilder habe ich mal von dem aktuellen Aufbau angehangen. danke Um die Kurven sauber vergleichen zu können habe ich sie mal übereinander gelegt. Das bisschen Spannungseinbruch am Ausgang, das jetzt bei Belastung auftritt, erkennst du meiner Meinung nach ein Stück weit auch am Eingang des Übertragers. Auch die measure-Anzeige in deinen Screenshots zeigt, dass Kanal 1 von 7,4 Vpp ohne Belastung auf 6,8 Vpp mit Belastung einbricht. Die Eingangsspannung des Übertragers bleibt also hier schon nicht ganz fest. Mit höherem Übertragungsverhältnis würde ich erwarten, dass der LTC noch etwas stärker einbricht. Verwunderlich bleibt damit, dass der schlechte Übertrager mit der FET-Ansteuerung gut funktioniert haben soll. Aber vielleicht waren es doch nicht genau identische Übertrager, die du verglichen hast?
Seras schrieb: > Ich habe nun folgendes Problem. Wenn ich mit dem AD9835 einen Sinus mit > 1MHz erzeuge und einspeise, erhalte ich am Ausgang des Übertragers eine > verstärkten Sinus-Wechselspannung. Wenn ich diese ohmisch belaste steigt > die Stromaufnahme, aber der Sinus bleibt erhalten. So wie ich es haben > möchte. Der Innenwiderstand eines LT1210 beträgt bei 1MHz ca. 0,3 Ohm und ist vernachlässigbar. Zusammen mit den 10 Ohm und Z=1:4 Übertrager hat dein Generator nun einen Ausgangswiderstand von rund 82 Ohm. Bei Belastung mit 50 Ohm muss die Ausgangsspannung auf rund 38% der Leerlaufspannung sinken. Seras schrieb: > Wenn ich aber 10MHz erzeuge und einspeise, erhalte ich am > Übertragerausgang auch mein verstärktes 10MHz-Signal, jedoch bricht dies > bei ohmscher Belastung fast komplett zusammen und die Stromaufnahme > verändert sich nicht. > Meine Vermutung wäre, dass der LT1210 den Strom nicht nachliefern kann, > oder habe ich etwas anderes übersehen? Bei 10MHz steigt der Innenwiderstand eines LT1210 auf 4 Ohm. Der Gesamtausgangswiderstand baträgt nun 112 Ohm. An einer 50 Ohm Last müsste nun die Spannung auf 30% der Leerlaufspannung fallen. Mal abgesehen davon dass der Übetrager für die benutzten Frequenzen bezüglich seiner Induktivität völlig überdimensioniert ist, passt der festgestellte Spannungseinbruch am Ausgang bei Belastung. Achim S. schrieb: > Auch die measure-Anzeige in deinen > Screenshots zeigt, dass Kanal 1 von 7,4 Vpp ohne Belastung auf 6,8 Vpp > mit Belastung einbricht. Die Eingangsspannung des Übertragers bleibt > also hier schon nicht ganz fest. Aud hier passt der Spannungseinbruch. Bei 10MHz, 4 Ohm Innenwiderstand und 1:1 Übertrager mit 50 Ohm Lastwiderstand sieht jeder LT1210 eine Last von 25 Ohm. Dadurch müsste eine Leerlaufspannung von 7,4Vss auf ca. 6,4Vss fallen.
Hallo, @Achim S. Du hast Recht, die Eingangsspannung bricht auch leicht ein :(. Das die FET-Brücke ohne Spannungseinbruch gearbeitet hat, habe ich nicht gesagt. Diese hatte zumindestens eine verstärkte Spannung herausgegeben, was ich mit der aktuellen Ansteuerung und gleichem Übertrager bis gestern nicht erreichen konnte. Wieviel Spannungseinbruch es da gab, kann ich leider nicht mehr sagen. @Robert M. Robert M. schrieb: > Der Innenwiderstand eines LT1210 beträgt bei 1MHz ca. 0,3 Ohm Wo findet man das im Datenblatt. Ich habe das gesucht, aber noch nicht gefunden. Robert M. schrieb: > Mal abgesehen davon dass der Übetrager für die benutzten Frequenzen > bezüglich seiner Induktivität völlig überdimensioniert ist Ich habe diesen Ferritkern gewählt, da man diesen für HF mit bis zu 30MHz nutzen kann. Außerdem nahm ich durch den Artikel https://www.mikrocontroller.net/articles/Transformatoren_und_Spulen eigentlich auch noch an, dass der Kernquerschnitt eigentlich auch noch zu klein ist und ich mehrere parallel nehmen müsste. Robert M. schrieb: > Bei 10MHz steigt der Innenwiderstand eines LT1210 auf 4 Ohm. Der > Gesamtausgangswiderstand baträgt nun 112 Ohm. An einer 50 Ohm Last > müsste nun die Spannung auf 30% der Leerlaufspannung fallen. Auf die 112R bei 1:4 komme ich auch, aber wie kommst du rechnerisch auf die 30%? Ich habe das Ganze nochmal getestet. Übertrager 4:4, die 10R Widerstände sind auch wieder drin. Übertragerausgang unbelastet: 12Vpp mit 47R: 8V mit 47R||47R: 6V Was bedeutet das unter dem Strich? Umso kleiner meine Last ist, desto weiter bewege ich mich von meinen Ausgangswiderstand der Quelle weg und die Ausgangsspannung bricht ein. Den Quellwiderstand kann ich maximal auf die 4R bei 10MHz absenken und damit müsste ich leben, richtig? Gibt es sonst noch Möglichkeiten einer quell- oder lastseitigen Anpassung? Vielen Dank schon mal Seras
Seras schrieb: > Wo findet man das im Datenblatt. Ich habe das gesucht, aber noch nicht > gefunden. das erste Diagramm auf S. 8. Wobei man solche Angaben nicht unbedingt wörtlich nehmen darf. Es sind typische Werte für bestimmte Testbedinungen (in dem Fall z.B. für einen Ausgangsstrom von 0, aber zumindest ein Gefühl für die richtige Größenordnung gibt es schon mal. Seras schrieb: > die 10R Widerstände > sind auch wieder drin. und dominieren damit den Innenwiderstand deiner Quelle. Seras schrieb: > Was bedeutet das unter dem Strich? Umso kleiner meine Last ist, desto > weiter bewege ich mich von meinen Ausgangswiderstand der Quelle weg und > die Ausgangsspannung bricht ein. Ja Seras schrieb: > Den Quellwiderstand kann ich maximal > auf die 4R bei 10MHz absenken und damit müsste ich leben, richtig? Ja, wobei der Wert für den einzelnen OPV gilt (du betreibst ja zwei davon im Gegentakt). Wenn es dir nicht reicht, die Verstärkung etwas hochzudrehen um den Effekt zu kompensieren, dann wirst du wohl eine "kräftigere" Schaltung brauchen.
Ach ja, noch was anderes. Kannst du auch mal zeigen, wie du gerechnet hast um auf deine Induktivitäten (Windungszahlen) zu kommen? Seras schrieb: > Robert M. schrieb: >> Mal abgesehen davon dass der Übetrager für die benutzten Frequenzen >> bezüglich seiner Induktivität völlig überdimensioniert ist > > Ich habe diesen Ferritkern gewählt, da man diesen für HF mit bis zu > 30MHz nutzen kann. Außerdem nahm ich durch den Artikel > https://www.mikrocontroller.net/articles/Transformatoren_und_Spulen > eigentlich auch noch an, dass der Kernquerschnitt eigentlich auch noch > zu klein ist und ich mehrere parallel nehmen müsste. Mit dem eigentlichen Problem des Verstärkers hat das zwar wenig zu tun, aber interessant fände ich es trotzdem.
Hallo, vielen Dank erst einmal für eure Hilfe! Achim S. schrieb: > das erste Diagramm auf S. 8. Aha, da war ich wohl blind. Ich habe jetzt das Signal aus dem DDS-Chip mit einem OpAmp vorverstärkt und verstärke ein zweites mal mit den beiden LT1210. Der goldene Tipp war die bifilare Wicklung. Der Spannungsabfall bleibt natürlich bestehen, aber damit kann/muss ich leben. Danke noch mal. Viele Grüße Seras
Seras schrieb: > also ich habe jetzt mal den Kern bifilar bewickelt. Leider erst einmal > nur 4:4, da ich nicht weiß wie man unterschiedliche > Übersetzungsverhältnisse wickelt. Hat da jemand einen Tipp? Trafo trifilar wickeln. Als drei Drähte miteinander verdrillen den Trafo damit wickeln und dann zwei der drei Wicklungen in Rihe schalten. Oder einen bifilar gewickelten Spartrafo aufbauen. Also die beiden verdrillten Wicklungen hintereinanderschalten. Übersetzungsverhältnis ist dann 2:1 Ralph
Seras schrieb: > Ich habe diesen Ferritkern gewählt, da man diesen für HF mit bis zu > 30MHz nutzen kann. Mit überdimensioniert meinte ich primär die Induktivität der Wicklungen. Für die Variante 100:400µH und 50 Ohm Ausgangswiderstand bzw. Lastwiderstand reicht für einen Frequenzbereich von 1...10MHz schon 1/10 der Induktivität. Seras schrieb: > Auf die 112R bei 1:4 komme ich auch, aber wie kommst du rechnerisch auf > die 30%? Das Verhältnis Lastwiderstand (50 Ohm) zur der Summe aus Generatorinnenwiderstand (112 Ohm) und Lastwiderstand (50 Ohm) beträgt 0,308 bzw. 30,8%. Im selben Verhältnis steht die Ausgangsspannung am Lastwiderstand zur Leerlaufspannung.
Bitte melde dich an um einen Beitrag zu schreiben. Anmeldung ist kostenlos und dauert nur eine Minute.
Bestehender Account
Schon ein Account bei Google/GoogleMail? Keine Anmeldung erforderlich!
Mit Google-Account einloggen
Mit Google-Account einloggen
Noch kein Account? Hier anmelden.





