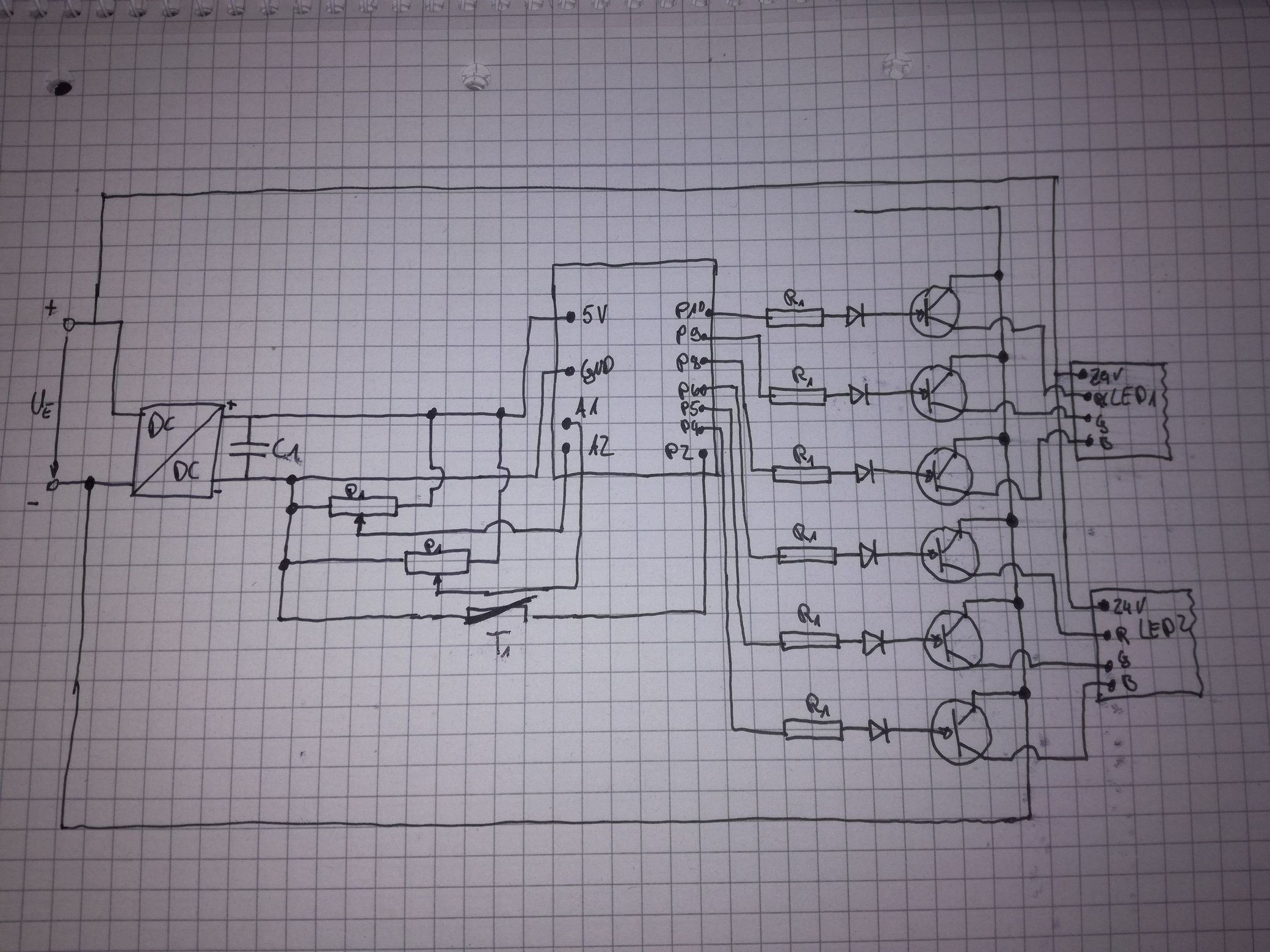
Hallo zusammen, zum Einstig, ich bin dabei einen selbstgebauten Wohnzimmertisch mit RGB LED strips (24 V) zu beleuchten, da ich aber käuflich nicht das finden konnte was ich suche ist mir eingefallen da hast du doch vor einigen Jahren schon mal was mit microkontrollern in der Schule gemacht. Da das nun schon recht Lange her ist sind meine Elektronik Kenntnisse doch stark eingerostet. Nun zu dem Projekt: ich würde gerne zwei LED Strips (mit 24 V) über einen Arduino Uno Rev 3 ansteuern. Dazu habe ich den beiliegenden Schaltplan entworfen. bei dem DC/DC Wandler handelt es sich um [[https://www.ebay.de/itm/Wasserdicht-DC12V-24V-auf-DC5V-5A-25W-Stromversorgung-Spannungswandler/391794718176?hash=item5b38c8f5e0:g:2dgAAOSwiVhZ1NAA]], R1 hat 180 Ohm, P1 bis 10 kOhm, die Transistoren sind diese [[http://www.ebay.de/itm/IRL3803-Transistor-N-LogL-MOSFET-30V-140A-200W-TO220AB/360645981793?hash=item53f82cf661:g:jS0AAOSwRLZT64Du]]hier. Den Kondensator habe ich zur Spannungsstabilisierung angedacht doch welchen ich da nehmen soll bin ich überfragt.(Der Taster soll später dazu dienen verschiedene Farbverläufe auszuwählen) Also Frage 1: Ist der Schaltungsaufbau so verwendbar (Trennen die Transistoren den Spannungskreis von LED zum Board oder brauch ich die eingezeichneten LEDs)? Frage 2: Welchen Kondensator sollte ich verwenden? Frage 3: Verbesserungsvorschläge ;) Vielen lieben dank schon mal fürs durchlesen
Wie bist Du auf die bizarre Idee gekommen, ein Foto als *.tif-Datei hier anzuhängen?
Das jpg bzw png file waren beide über 10MB groß und als tif sinds nur 3 hoffe das ist kein problem.
jpg ist das Bildformat der Wahl für Fotos. Du hättest das Bild ja auch etwas verkleinern können, für die Information hätte ein 300-kByte-JPEG völlig gereicht. Ein Foto einer Zeichnung ist ein Foto, und keine Zeichnung.
Jan K. schrieb: > Ist der Schaltungsaufbau so verwendbar Nein. Zumindest muss Minus (Masse) des DC/DC Wandlers mit Minus (Masse) der 24V vom Eingang verbunden werden, falls das nicht schon im Wandler so ist. Auch solltest du dir das Schaltzeichen vom MOSFET angucken und ihn richtig verbinden, Source an Masse. Auch darf vor sein Gate keine Diode. Ein Arduino Uno braucht keine 5A, der Wandler ist also grandios übertrieben, ebenso wie der MOSFET, ausserdem will der Uno lieber 7-9V sehen und nicht direkt 5V (was aber auch geht, am richtigen Anschluss).
Danke schon mal, ich habe einmal den Schaltplan angepasst. Jetzt tuen sich mir aber noch mehr Fragen auf. Wenn ich mir auf Wikipedia eine Prinzipskizze zu einem DC/DC Wandler anschaue versteh ich nicht ganz wofür ich dabei eine Rückführung brauche. Das 2te ist dürfte ich denn eine Diode parallel zur Leitung vom Widerstand zum Transistor einbauen, zudem bleibt die Frage offen was für einen Kondensator ich hinter den DC/DC Wandler setzen muss also 5V aber wieviel Kapazität? Michael B. schrieb: > nicht direkt 5V (was aber auch geht, am richtigen Anschluss) Damit meinst du auf dem Arduino gekennzeichneten 5V Pin oder?
Glatt vergessen der verwendete Transistor wird auf [[https://learn.adafruit.com/rgb-led-strips/usage]] dafür empfohlen, ich stimme dir aber schon zu das einer mit 30V und 5A Reichen würde.
Jan K. schrieb: > Das 2te ist dürfte ich denn > eine Diode parallel zur Leitung vom Widerstand zum Transistor einbauen Wozu soll die gut sein, was willst du mit der bezwecken? Du darfst sie schon parallel einbauen, aber sie wäre recht sinnlos. Jan K. schrieb: > Wenn ich mir auf Wikipedia eine > Prinzipskizze zu einem DC/DC Wandler anschaue versteh ich nicht ganz > wofür ich dabei eine Rückführung brauche. Du meinst warum beide Massen miteinander verbunden sein müssen? Damit der µC, der das Gate ansteuert, das selbe Bezugspotential hat wie die Source deines FETs. Sonst kann er keine definierte Gate-Source-Spannung einstellen.
Jan K. schrieb: > Danke schon mal, ich habe einmal den Schaltplan angepasst. Da war doch noch was: Michael B. schrieb: > Auch solltest du dir das Schaltzeichen vom MOSFET angucken Du hast die Auswahl: https://en.wikipedia.org/wiki/MOSFET#Circuit_symbols
Achim S. schrieb: > Du meinst warum beide Massen miteinander verbunden sein müssen? Damit > der µC, der das Gate ansteuert, das selbe Bezugspotential hat wie die > Source deines FETs. Sonst kann er keine definierte Gate-Source-Spannung > einstellen. Ich muss da doch nochmal drauf zurück kommen, denke hab das ganze Prinzip falsch verstanden. Ich erklär mal kurz wie ich mir das vorstelle. Der Adriano gibt über den als Ausgang deklarierten Pin 10 eine im Programm definierte Spannung von 0 bis 5V aus damit wird der widerstand vom Transistor erhöht oder gesenkt und regelt somit den Durchfluss von S nach D. Ich denke mal das ich an dieser Stelle schon meinen Fehler drin habe, da ich mir so nicht noch nicht erklären kann warum beide Massen miteinander verbunden sein müsse. Wäre nett wenn du mir dazu was sagen könntest oder auf ein gutes Tutoriell verlinken könntest das das erklärt (Suchbegriffe). Wenn ich danach suche finde ich nur Beispiele in denen drin steht das man die miteinander verbinden soll aber warum steht da nicht:(
Jan K. schrieb: > Wenn ich > danach suche finde ich nur Beispiele in denen drin steht das man die > miteinander verbinden soll aber warum steht da nicht:( Weil die 5V am Gate nur dann 5V sind, wenn das Source mit 0V des Arduino verbunden ist. Und die 24V können nur von ihm geschaltet werden wenn desses Masse (0V) mit dem Source des MOSFET verbunden ist. Also ist Source des (N-Kanal Depletion in Sourceschaltung) MOSFETs sowohl mit GND (0V) der 5V als auch Masse (0V) der 24V zu verbinden.
Jan K. schrieb: > Ich denke mal das ich an dieser Stelle schon > meinen Fehler drin habe, da ich mir so nicht noch nicht erklären kann > warum beide Massen miteinander verbunden sein müsse. na weil nur dann der Bezug der beiden hergestellt wird wie hoch bist du auf der Zugspitze? dein Kopf so ca. 2963m wie hoch bist du in Neuendorf-Sachsenbande dein Kopf so ca. 2m unter normal Null ist das komisch, du bist doch immer gleich groß, kommt es daher weil deine Füsse auf GND stehen aber GND überall verschieden sein kann? Nur wer immer auf dasselbe GND misst kann vergleichen, deswegen müssen verschiedene GND verbunden werden. Kommt die Spannung für die Ansteuerung und für den Stripe aus derselben Quelle haben sie einen gemeinsamen GND, üblicherweise sind da aber 2 Netzteile und von daher 2 GND
Vielen Danke nochmal für die hilfreichen antworten, denke hab das jetzt soweit verstanden. Dach irgendwie die ganze Zeit der Arduino könnte eine Referenzmessung zu seinem GND, geht ja aber schlecht wenn der Ausgang nicht damit verbunden ist. Zu dem kondensator werde mir einen mit 5V und 5mF raussuchen.
Bitte melde dich an um einen Beitrag zu schreiben. Anmeldung ist kostenlos und dauert nur eine Minute.
Bestehender Account
Schon ein Account bei Google/GoogleMail? Keine Anmeldung erforderlich!
Mit Google-Account einloggen
Mit Google-Account einloggen
Noch kein Account? Hier anmelden.



