Hallo, Ich stehe vor demselben Problem wie der Autor Max Muster damals: Beitrag "Arduino 0-10V PWM, EC-Motor" Ich würde gerne mit dem Raspberry Pi den Lüfter K3G133-RA01-03 ansteuern. Allerdings verstehe ich noch weniger von Elektrotechnik. So wie ich das verstanden habe sollte die Schaltung von MaWin funktionieren: +--- Lüfter Pin 3 | 10k | +--- Lüfter Pin 2 | uC-PWM--1k--|< BC547 |E GND ---------+--- Lüfter Pin 1 Doch ich verstehe nicht einmal diesen Schaltplan.... Vorhanden ist folgendes: Raspberry Pi Lüfter Anschluss 1 (GND) PWM Ausgang Anschluss 2 (Steuereingang 0-10V) Anschluss 3(Spannungsausgang 10V/1.1mA) Doch was muss dazwischen? Raspberry Pi Lüfter Anschluss 1 (GND) | (für was steht das E?) | Ausgang ---1k Widerstand--- NPN Transistor (BC 547C richtig?) | Anschluss 2 (Steuereingang 0-10V) | 10k Widerstand (welcher?) | Anschluss 3(Spannungsausgang 10V/1.1mA) (Zusätzlich fände ich es super, wenn im Falle des Raspberry Pi Ausfalls der Lüfter (über einen Poti) auf bspw. 70% laufen würde) Über verständliche Antworten würde ich mich wirlich freuen :) Viele Grüße, Moni
Moni K. schrieb: Du meinst in der MaWin-Schaltung? Ich beziehe mich jedenfalls darauf. > Doch was muss dazwischen? > > Raspberry Pi Lüfter > > Anschluss 1 (GND) > | > (für was steht das E?) Für den Emitteranschluss des Transistors > | > Ausgang ---1k Widerstand--- NPN Transistor (BC 547C richtig?) Ja > | > Anschluss 2 (Steuereingang 0-10V) Der Steuereingang PWM des Lüfters > | > 10k Widerstand (welcher?) praktisch egal. 10k eben. Leistung ist U²/R, bei 12V muss er nur 15mW können. > | > Anschluss 3(Spannungsausgang > 10V/1.1mA) Nein, der Lüfter braucht ja 12V und wird über den PWM-Eingang in der Drehzahl gesteuert. Dieser Anschluss wird an Lüfter und die 12V Lüfterversorgung angeschlossen. Es ist kein Ausgang, sondern ein 'Eingang' für die Stromversorgung.
HildeK schrieb: > der Lüfter braucht ja 12V oder meinetwegen auch nur 10V - ich kenne deinen Lüfter nicht :-).
Hallo HildeK, Dankeschön für die Hilfe. (E=Emitteranschluss ) Der Lüfter benötigt allerdings 230V. Ersichtlich im Anschlussbild welches ich beifügte. Über PWM möchte ich ihn jedoch nicht steuern da dabei zusätzlich 15V nötig wären. Bei dem Versuch der obigen Lösung ist dies nicht notwendig da der Lüfter an Anschluss 3 10V bereitstellt.
Gut, dann habe ich dich komplett missverstanden und muss noch mal rückfragen. Willst du ihn in der Drehzahl einstellen oder nur ein- bzw. ausschalten? Falls die Drehzahl verändert werden soll, benötigst du vom RasPi eine PWM - der hat ja nur digitale Ausgänge.
Er läuft immer also kein Ein/ausschalten sondern die Drehzahl über 0-10V regeln.
OK, habe mich mit deinem Anhang beschäftigt, leider etwas klein für meine alten Augen :-) Die Schaltung von MaWin zeigt doch schon alles. Der Lüfter liefert ja die 10V mit max. 1.1mA an Pin 3. Die Leitung kommt an Pin 3 von der MaWin-Schaltung. Ebenso die Pins 1 und 2 des Lüfteranschlusses ebenfalls an die Pins 1 und 2 anschließen. Fertig. Ob du jetzt mit dem RasPi PWM machst oder nur ein- und ausschaltest, ist egal.
Moni K. schrieb: > Er läuft immer also kein Ein/ausschalten sondern die Drehzahl über 0-10V > regeln. Ja, aber dann brauchst du PWM. Anders gibt es keine 0-10V aus dem RasPi.
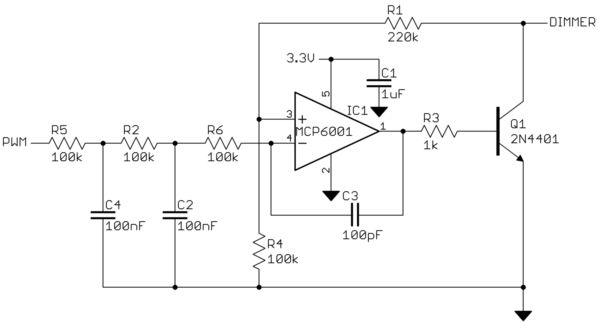
Dann geht's hier um die klassische 10V Dimmer-Schaltung mit Operationsverstärker. Hier einer der Links, den ich mir dazu gespeichert habe, passt hier m.E. ganz gut: https://electronics.stackexchange.com/questions/42661/1-10v-fluorescent-lighting-digital-control Läuft mit 3.3V. Die Beschaltung des Opamp mit 220k/100k setzt eine 3-fach Verstärkung (3.3V -> 9.9V). Der Eingang vor dem Opamp ist mit einem Pi-Lowpass versehen, der die PWM in eine konstante Spannung umwandelt. Der Opamp regelt nun den Transistor immer soweit auf, dass die Spannung "über" ihm die 3-fache ist von der, die am Eingang anliegt.
Wie wärs mit dieser Schaltung? Die Spannungsquelle vom Lüfter ist ja galvanisch getrennt. Der PWM Pin vom RPI - Steuert den Transistor an, der den Eingangspin auf die isolierten 10V zieht. Falls wirklich erforderlich, weil ohne den Lüfter z.b. etwas kaputt gehen kann: Standardmäßig liegt an den Eingangskontakten das Poti mit verstellbarem Wert an. Eine noch zu entwickelnde Flankenerkennung prüft, ob der Raspberry PWM Signale erzeugt. Falls dem so ist trennt er das Poti mit den Öffnerkontakten ab (theoretisch reicht nur ein Kontakt) und lässt nur das PWM Signal durch. Wird kein PWM mehr generiert, wird durch die Flankenerkennung das Relais zurückgelassen und der Poti liegt wieder an.
Vielen Dank für die Antworten. Besonders dir Markus H. Das hört sich gut an und sieht auch gut aus. Aber wie wie eingangs erwähnt verstehe ich nicht viel von Schaltplänen und Eletrotechnik. Außer dem Transistor und den Widerständen kenne ich kein Symbol der Zeichnung. Was für Bauelement benötige ich dafür? Ich möchte ungern riskieren den Ventilator zu schrotten.
Moni K. schrieb: > Genau es gibt keine 10V aus dem RasPi, die 10V gibt es vom Lüfter > selbst. Ich meinte: es gibt keine analoge Spannung vom RasPi! Nur eine PWM, auch mit der Schaltung von Conny G. musst du eine PWM programmieren! Erst die Schaltung macht 0...10V draus, proportional zum Puls-Weiten-Verhältnis der PWM. Und dann kannst du gleich die PWM auf den Lüfter direkt geben, weil das ist ja ein vorgesehene Betriebsart. Auch in der Schaltung von Markus H. brauchst du eine PWM. Er hat nur die Zusatzforderung nach den 70% Drehzahl bei RasPi-Ausfall mit umgesetzt. Das Bauteil an der Flankenerkennung ist ein Relais.
Hi ,
im Prinzip musst Du doch nur ein GPIO Pin des Raspis mit
Pin 2 Deiner Schaltung sowie einen Ground Pin des raspis mit Pin 1
Deiner Schaltung verbinden .
Dann ein paar Zeilen Python und du hast eine PWM mit nem Raspi zum
Steuern Deines Lüfters.
Anbei mal ein Beispiel, leider finde ich die Seite nicht mehr wo ich das
mal her hatte..
Gruß Ingo
#! /usr/bin/python -W ignore
# -*- coding: utf-8 -*-
import RPi.GPIO as IO
import time #calling time to provide delays
in program
if _name_ == "__main__":
try:
IO.setwarnings(False) #do not show any warnings
IO.setmode (IO.BCM) #we are programming the GPIO by BCM pin
numbers. (PIN35 as ‘GPIO19’)
IO.setup(19,IO.OUT) # initialize GPIO19 as an output.
p = IO.PWM(19,500) #GPIO19 as PWM output, with 100Hz
frequency
p.start(0) #generate PWM signal with 0%
duty cycle
p.ChangeDutyCycle(50)
while 1: #execute loop forever
for x in range (50): #execute loop for
50 times, x being incremented from 0 to 49.
p.ChangeDutyCycle(50-x) #change duty cycle for
changing the brightness of LED.
time.sleep(0.1) #sleep for 100m
second
except KeyboardInterrupt:
p.stop()
IO.cleanup()
Ingo D. schrieb: > ein GPIO Pin des Raspis mit > Pin 2 Deiner Schaltung sowie einen Ground Pin des raspis mit Pin 1 > Deiner Schaltung verbinden . Ach! Und der Paspi liefert 10V???
Hallo HildeK und Ingo DH1AAD, die PWM Steuerung (GPIO Pin) des RasPi erzeugen nicht die erforderlichen 15V auf von daher, da keine extra Stromversorgung vorgesehen ist soll ein anderer Weg gewählt werden. Um das programmieren mache ich mir dann keine Sorgen, das mache ich beruflich. Nur mit Schaltplänen und ihren abgebildeten Bauteilen komme ich nicht zu Recht.
Moni K. schrieb: > die PWM Steuerung (GPIO Pin) des RasPi erzeugen nicht die erforderlichen > 15V auf von daher, da keine extra Stromversorgung vorgesehen ist soll > ein anderer Weg gewählt werden. Ja, schkn klar. Daher auch der Transistor, der aus der 3.3V-PWM eine mit 10V macht. 15V sind nicht notwendig, weil in dem eingangs angehängten Papier eh auf 12V (Z-Diode) begrenzt wird. Die Übersetzung von 3.3V vom RasPi auf die 10V für den Lüfter macht ja der Transistor in z.B. MaWins Schaltung. Bleibt nur noch die Unsicherheit, ob die 10V Hub nach dem Transistor reichen, um die vollen 100% zu erreichen oder ob der Lüfter tatsächlich 12V sehen will. Im Lüfter ist sehr wahrscheinlich einfach ein Tiefpassfilter, sicherlich noch einfacher ausgeführt als das von Conny G. gezeichnete.
Hi Max, Du hast vollkommen Recht. Ich hatte noch eine ander Schaltung von einem Kumpel im Hinterkopf ... Da war es ähnlich aber etwas anders ...
Ich glaube für Moni K müssten wir das vereinfachen. Ich glaube die Anforderung, dass der Ventilator mit 70% laufen soll, wenn der Raspi nicht verfügbar ist sollten wir zum ersten weglassen und in einer 2. Runde drauf eingehen. Dann bleiben zwei Varianten: 1) PWM an Transistor ohne zusätzliche Versorgungsspannung Als Versorgung werden die 10V des Ventilators genutzt, die auf der CE-Strecke des Transistors anliegen. Die dürfen aber nicht belastet werden, 10k Widerstand zwischen den 10V und dem Transistor. Durch die 10k geht Spannung der 10V verloren, es können nicht 100% erreicht werden, aber es ist die einfachste Variante. 2) PWM an Transistor mit zusätzlicher Versorgungsspannung Wie im Datenblatt des Ventilators, wie oben, nur Versorgungsspannung externe 12-15V. Damit sind 10V bzw. 100% erreichbar. 3) PWM auf Operationsverstärker ohne zusätzliche Versorgungsspannung Mit einem Rail-to-Rail Opamp (wie meine Schaltung), der wenig Strom benötigt könnte man ohne zusätzliche Versorgungsspannung 0-100% erreichen. Aus der früher von mir geposteten Schaltung könnte man den Lowpass am Eingang weglassen, da der Lüfter PWM auch kann. Mein persönlicher Favorit wäre 3), aber 1) wäre die einfachste Schaltung für den TO, mit nur 3 Bauteilen - Basiswiderstand, Transistor, Kollektorwiderstand.
Also für Variante 1 sollte sogar die minimalbeschaltung reichen: Die internen Widerstände von 2x47k begrenzen den Strom bei 10V sowieso auf maximal I = U/R = 10V /(2x47k) = 0,11mA [Die 100% erreicht er ja bei PWM nur durch 100% Tastgrad] [Ich hoffe, bloß dass der Ventillator keine 12V benötigt, um in PWM Modus zu kommen.] Moment - Das RC-Netzwerk vor dem eingang glättet das PWM Signal zu einem analogen
Markus H. schrieb: > Also für Variante 1 sollte sogar die minimalbeschaltung reichen: > > Die internen Widerstände von 2x47k begrenzen den Strom bei 10V sowieso > auf maximal I = U/R = 10V /(2x47k) = 0,11mA Müsste man da nicht GND verbinden? Wie soll das ohne GND gehen?
Also dann so? Der FEt kann den Pin(genauso wie das Poti) bis auf +10V ziehen, oder vernachlässige ich etwas?
Markus H. schrieb: > Also dann so? > > Der FEt kann den Pin(genauso wie das Poti) bis auf +10V ziehen, oder > vernachlässige ich etwas? Raspi muss noch mit GND verbunden werden, sonst passiert da gar nix.
Conny G. schrieb: > Markus H. schrieb: >> Also für Variante 1 sollte sogar die minimalbeschaltung reichen: >> >> Die internen Widerstände von 2x47k begrenzen den Strom bei 10V sowieso >> auf maximal I = U/R = 10V /(2x47k) = 0,11mA > > Müsste man da nicht GND verbinden? > Wie soll das ohne GND gehen? Conny G. schrieb: > Markus H. schrieb: >> Also dann so? >> >> Der FEt kann den Pin(genauso wie das Poti) bis auf +10V ziehen, oder >> vernachlässige ich etwas? > > Raspi muss noch mit GND verbunden werden, sonst passiert da gar nix. Tatsächlich interessiert die Schaltung eigentlich nur die Spannung am Eingangspin 2 und GND 1 * Ist die Scahltung offen Ziehen die eingangswiderstände die Spannung zwischen 2 und 1 auf 0V -> der Motor steht * Schließt der Mosfet, Transistor oder sonstiges Schaltelement die Verbindung zwischen 3 und 2 ist das im Prinzip wie ein fester draht im Anschlussbild oben links - Die Spannung zwischen 2 und 1 sind die maximalen 10V. * Im zwischenwereich wechselt der FET mit der PWM Ansteuerung ständig zwischen leitend und offen - die spannung nimmt einen zwischenwert an, der proportional zum PWM Tastverhältnis ist
Conny G. schrieb: > So meine ich. 3 Bauteile, 2 Widerstände, 1 Standard-Transistor. LOL. Das ist genau die Schaltung, die Moni Ka im Eröffnungspost bereits gefunden und zitiert hatte ... Der Kreis schließt sich!
HildeK schrieb: > Conny G. schrieb: >> So meine ich. 3 Bauteile, 2 Widerstände, 1 Standard-Transistor. > > LOL. > Das ist genau die Schaltung, die Moni Ka im Eröffnungspost bereits > gefunden und zitiert hatte ... > Der Kreis schließt sich! Oh, das habe ich gar nicht gemerkt. Aber dann passt es ja. :-) Dann ist mir aber unklar, welche Fragen noch offen sind bei Moni K. Einfacher als mit dieser Schaltung geht es ja nicht mehr und wenn Sie sich das nicht zutraut zusammenzulöten, dann müsste es jemand für sie löten oder wir müssen ein Raspi-Hat finden, dass das tut :-)
Hallo, Ich war ein wenig bis sehr beschäftigt doch bedanken wollte ich mich trotzdem noch. Die Bauteile sind Samstag angekommen und das Zusammenlöten scheint auch geklappt zu haben, ich verstehe die Elektronik zwar immer noch nicht aber der Lüfter lässt sich jetzt wie gewünscht steuern. Vielen Dank! Ihr habt mir sehr geholfen.
Genauso wie du es mir vorschlugst also 3 Bauteilen, 2 Widerständen und 1 Standard-Transistor :) Die Flankenerkennung war mir zu kompliziert und kommt vielleicht irgendwann, wenn mein Verständnis gewachsen sein sollte... Bis dahin ist mein RPi erst einmal durch eine USV abgesichert, fährt sich im Falle rechtzeitig runter, bei Strom wieder hoch und startet die Skripte dann per Autostart.
Und möchtest noch eine Erklärung, was die Schaltung macht? Die PWM an der Basis des Transistors schaltet ihn mal durch, mal nicht. Dann hat der T niedrigen Widerstand (eingeschaltet, Basis „high“) oder hohen Widerstand (Basis auf 0V). Der Widerstand von 1k an der Basis des Transistors stellt den Strom ein, der durch die Basis-Emitter-Strecke fliesst, hier 3.3 V / 1000 Ohm = 3.3mA. Dadurch wird gesteuert, welcher Strom auf der Kollektor-Emitter-Strecke fließen kann. Es gibt den Verstärkunsfaktor eines Transistors, beim BC337 ist der irgendwas um die 300. Also könnten auf der CE-Strecke bis zu 1000mA / 1A fließen. Ist hier irrelevant und 1A könnte der BC337 gar nicht, aber denn dafür ist der 10k Widerstand über dem Kollektor. Der stellt sicher, dass eben kein höher Strom fließt, sondern nur 1mA. Sonst würden die 10V des Ventilators auch zu sehr belastet, die sind dafür gemacht viel Strom zu liefern. Deshalb sind die 3.3mA an der Basis nur dafür da, dass der Transistor auch sicher ganz durchschaltet. Wenn nun der Transistor durch die Raspberry PWM ein und ausschaltet, dann passiert zwischen den 10V, dem VENT_PWM-Eingang und Gnd folgendes: Die 10k oben an den 10V und der Transistor bilden einen Spannungsteiler, der je nach Zustand des Transistors eine andere Spannung abbildet. Der Ausgang VENT_PWM greift die Spannung dazwischen ab. Ist der T aus, hat er einen sehr hohen Widerstand, sagen wir 1 MOhm, dann haben wir den größeren Teil der Spannung am Transistor, einen kleinen Teil am 10k Widerstand. 10k/1000k sind 1/100, also haben wir 99% da, also fast 10V. Ist der T ein, hat er einen niedrigen Widerstand, sagen wir 100 Ohm, dann liegt der größte Teil der Spannung am 10k Widerstand. Der Teiler ist dann 10k/100, also 99% der Spannung über dem Abgriff, also fast 0V am VENT_PWM. Also PWM 0V, T aus, VENT_PWM auf knapp 10V. PWM 3.3V, T ein, VENT_PWM auf knapp. 0V. Die Schaltung invertiert also das Signal. Das ist für die PWM an sich egal. Wenn der Raspi aus ist, ist der T aus, läuft der Lüfter auf 100%.
Conny G. schrieb: > Es gibt den Verstärkunsfaktor eines Transistors, beim > BC337 ist der irgendwas um die 300. Es gibt vom BC337 drei Klassen, die sich durch die Verstärkung unterscheinden. Als Verstärkung für kleinere Ströme sollte man also für die Rechnung den niedrigsten Wert von 100 ansetzen, solange die Klasse nicht spezifiziert ist. > Ist hier irrelevant und 1A könnte der BC337 gar nicht, aber > denn dafür ist der 10k Widerstand über dem Kollektor. Dafür braucht man keinen 800mA Transistor. Da tut es genauso ein BC547 o.ä.
Bitte melde dich an um einen Beitrag zu schreiben. Anmeldung ist kostenlos und dauert nur eine Minute.
Bestehender Account
Schon ein Account bei Google/GoogleMail? Keine Anmeldung erforderlich!
Mit Google-Account einloggen
Mit Google-Account einloggen
Noch kein Account? Hier anmelden.






