Hallo zusammen, Ich bin gerade bei einer Machbarkeitsstudie für einen 6kW Buck-Controller. Dabei stellt sich neben der entsprechenden Leistungselektronik die Überlegung nach der Ansteuerung. Diesbezüglich sollte sich ein 6kW Modul ähnlich wie ein 6W Modul steuern lassen. (oder???) Jetzt gibt es die Möglichkeit die Logik diskret aufzubauen, ein fertiges IC zu verwenden oder einen Mikrocontroller zu verwenden. Da ich in einem weiteren Schritt Oberschwingungen gezielt vermeiden / dämpfen will, bin ich von der Idee, einen Mikrocontroller zu verwenden sehr angetan. Jetzt zu meiner eigentlichen Frage: Welche Nachteile hat die variante mit einem Mikrocontroller (z.B. ATmega) weil diese nur selten verwendet wird? Auf welche Dinge sind weiters wichtig und sollten nicht vergessen werden? Was mir bereits eingefallen ist: - Bei einem Wirkungsgrad von 99.8% fallen 12W Verlustleistung an - Induktivität mit ausreichender Spannungs-Zeit-Fläche - Möglichst hohe Schaltrate für kleineres L - Ausreichende Taktfrequenz (16MHz sollten für 100kHz ausreichend sein) - Oberschwingungen Netzseitig und Ausgangsseitig - Keine Rückspeisung wenn nicht vorgesehen Threads welche eventuell interessant sind: Beitrag "Buck Converter Spannung mit Arduino regeln?"
Andreas G. schrieb: > - Möglichst hohe Schaltrate für kleineres L vs. > - Ausreichende Taktfrequenz (16MHz sollten für 100kHz ausreichend sein) Und du fragst, warum man µCs so selten für sowas nimmt. Da haste gleich schonmal einen triftigen Grund. Davon abgesehen, dass du bei 16MHz und 100kHz Schaltfrequenz gerade mal 160 Takte zur Berechnung und dem Setzen der Pins hast. Und auch nur 160 Stufen Auflösung. Ist jetzt nicht so der Knüller... Würde mich wundern, wenn du das mit 60W auf Anhieb hinbekommst, bei 6kW braucht man nicht weiter über den Ansatz nachdenken.
Hallo, spontan würde ich mich da im Bereich DSP umsehen, ohne das ich Ahnung hab, was die Anforderungen bei einem Leistungsschaltwandler dieser Größe sind. Mit 160 Zyklen pro Schaltung bei nem ATMega brauchst du berechnungsmäßig nämlich nicht mehr viel machen. Gruß Kai
@ Andreas Gruber (mrperfekt) >Diesbezüglich sollte sich ein 6kW Modul ähnlich wie ein 6W Modul steuern >lassen. (oder???) Im Prinzip ja. Aber wenn was schief geht, macht es deutlich mehr BUMMS! >Jetzt gibt es die Möglichkeit die Logik diskret aufzubauen, Macht kein Mensch mehr so. >ein fertiges >IC zu verwenden oder einen Mikrocontroller zu verwenden. Sicher. >Da ich in einem weiteren Schritt Oberschwingungen gezielt vermeiden / >dämpfen will, bin ich von der Idee, einen Mikrocontroller zu verwenden >sehr angetan. Wer ist das heute nicht. >Welche Nachteile hat die variante mit einem Mikrocontroller (z.B. >ATmega) weil diese nur selten verwendet wird? Naja, ATmega ist da schon etwas eng. Bei kleiner PWM-Frequenz mag das vielleicht noch passen, aber man muss einigermaßen tricksen. Es ist besser, einen dafür passenden uC auszuwählen. Einer davon ist der PICCOLO von TI, den kann ich empfehlen. >Auf welche Dinge sind weiters wichtig und sollten nicht vergessen >werden? Passende Hardware im uC. >- Bei einem Wirkungsgrad von 99.8% fallen 12W Verlustleistung an Träumer ;-) >- Induktivität mit ausreichender Spannungs-Zeit-Fläche Aka Sättigungsstrom. >- Möglichst hohe Schaltrate für kleineres L Ja. Bis dir die Leistungsstufen wegkochen ;-) >- Ausreichende Taktfrequenz (16MHz sollten für 100kHz ausreichend sein) Nö. Da hat selbst ein Piccolo mit 60 MHz ordentlich zu schnaufen. >- Oberschwingungen Netzseitig und Ausgangsseitig Ist eher eine Frage der Topologie und Filterung. Es gab hier mal einen Experten, Fralla. Vielleicht kannst du den direkt anschreiben. >- Keine Rückspeisung wenn nicht vorgesehen Macht die Sache einfacher. >Beitrag "Buck Converter Spannung mit Arduino regeln?" Was lernst du aus der Diskussion? Eher weniger. Für einen Schaltregler mit 6kW braucht man einige Schutzschaltungen. Cycle by cycle Strombegrenzung, Überspannungsschutz und andere. Die brauchst du nicht nur im Betrieb sondern vor allem für die Inbetriebnahme und Test, damit dir nicht im Stundentakt die Leistungshalbleiter abrauchen ;-)
es gibt auch µC die haben passende Hardware Unterstützung, z.B. die LPC800er von NXP. Die haben einen SCT, state configurable timer, der einmal konfiguriert wird und dann autark läuft. In einer make gab es mal einen StepUp Regler für 10 W LED, mit dickeren Treibern kann man das sicher hochskalieren. https://community.nxp.com/docs/DOC-333629 https://shop.heise.de/katalog/led-upgrade-fur-taschenlampen (habe da nur den Bezahlartikel als Link).
Hi, entsprechend Mikrocontroller/DSPs haben die üblichen Verdächtigen im Programm. Beispiele: TI TMS320F28027 Infineon XMC4200 ST STM32F334 Microchip dsPIC Serie Freescale MC56F827xx Bei 6kW würde ich keinen Wald und Wiesen Mikrocontroller wie ATMega nehmen. Gruß DC/DC
Andreas G. schrieb: > Diesbezüglich sollte sich ein 6kW Modul ähnlich wie ein 6W Modul steuern > lassen. (oder???) Kannst dich ja mal im Bereich PWM-Controller für Multiphasenregler umsehen, Linear ist da gut aufgestellt. Das würde ich persönlich irgenwelchen Prozessoren vorziehen, zumindest auf den ersten Blick. Stell dir das alles blos nicht zu einfach vor: - Induktivitäten werden wohl Eigenentwicklungen werden - Layout für 6kW ist groß -> das zu "bändigen" wird spannend - Fehler sind teuer. Einmal ausgerutscht, 200€ Leistungshalbleiter im A... - Die hohen Ströme wollen auch irgenwo fließen. Vermutlich über Stromschienen Wir interessant, das zu planen - 1% weniger Wirkungsgrad heizen +60W Ich persönlich würde mir erst mal einen Prototypen mit 500W bauen, wenn man den richtig verstanden hat, kann man die 6kW angehen. Ich denke die ganze Zeit mit Schaudern an meine erste PFC im EMV-Labor. Freu dich schon mal drauf ;-)
Ein gewöhnlicher Buck converter? Wie ist das Spannungsverhältnis zwischen Eingang und Ausgang? Träum weiter mit den 99.8%. Das wird bei 6kW selbst mit neuesten Halbleitern eine Herausforderung, und es bedarf speziellen Optimierungsalgorithmen, wenn man in dieser Liga mitspielen will. Meine Empfehlung: Nimm den TI DSP F28335. Den Piccolo fand ich für 100kHz bereits knapp bemessen. Bedenke: 100kHz entspricht 10us. Um den Phasenverlust aufgrund der Totzeit im digitalen Regelungen zu reduzieren, sampled man bei der doppelten Schaltfrequenz. Damit hast du letztendlich 5us in der ISR zum samplen, berechnen und das neue duty cycle auszugeben. Je nachdem, wie kompliziert deine Regelung wird, könnte es in der ISR knapp werden bei einem 60MHz Prozessor. viel Erfolg.
TMS320F28032 hab ich im Einsatz für eine zweistufige interleaved CCM PFC mit 100A Peak. Schaltfrequenz 100kHz. Der Piccolo rechnet zwei unabhängige Stromregler (einer je Schaltstufe, Type-2 mit f.x=7kHz), die Voltage Loop, PFC multipler, N2 Filter für PFC V-Feedforward und jede Menge housekeeping. 6kW Buck sollte locker drin sein. Schönen Abend!
Hans_Dampf schrieb: > TMS320F28032 hab ich im Einsatz für eine zweistufige interleaved CCM PFC > mit 100A Peak. Schaltfrequenz 100kHz. Der Piccolo rechnet zwei > unabhängige Stromregler (einer je Schaltstufe, Type-2 mit f.x=7kHz), die > Voltage Loop, PFC multipler, N2 Filter für PFC V-Feedforward und jede > Menge housekeeping Das klingt spannend. Ich gehe nicht davon aus, dass das Projekt open source ist?
Andreas G. schrieb: > Ich bin gerade bei einer Machbarkeitsstudie für einen 6kW Buck-Controller. Welche Spannungen? > Ich bin gerade bei einer Machbarkeitsstudie für einen 6kW Buck-Controller. Hast du schonmal einen mit 500W ausgelegt? > sollte sich ein 6kW Modul ähnlich wie ein 6W Modul steuern lassen. Allerdings hast du dann bei unsauberer Auslegung und schlechtem Layout mit 1000 mal stärkeren Störungen zu rechnen. Und die Gefahr ist groß, dass das Layout schlechter ist, denn es wird ganz automatisch größer und geräumiger. Wenn du also bisher nur Leistungen im Bereich von 6W konzipiert hast, dann ist es sehr sportlich gleich danach 1000 mal mehr zu wollen... > sollte sich ein 6kW Modul ähnlich wie ein 6W Modul steuern lassen. Was meinst du mit "steuern"? Macht irgendwer anders die Hardware und du musst "nur" die PWM erzeugen? > - Bei einem Wirkungsgrad von 99.8% fallen 12W Verlustleistung an Dir ist hoffentlich schon klar, dass diese Zahl völlig falsch und derzeit technisch unmöglich ist? Du wirst (je nach unbekannter Spannung) schon mit der umgekehrten Zeichenfolge zufrieden sein müssen.
Andreas G. schrieb: > Ich bin gerade bei einer Machbarkeitsstudie für einen 6kW > Buck-Controller. Nicht machbar mit deinen Bedingungen!
Danke für die vielen Antworten und die Nacht und Morgenaktiven User!! Natürlich werden die ersten Gehversuche von einem neuen Code nicht mit 400V oder 6kW durchgeführt sondern eher bei den 6W. So viel Selbstvertrauen habe ich zum Glück nicht. Die Anmerkung mit den 6kW habe ich vorallem deswegen in den Raum gestellt, damit auch Sicherheitskritische Aspekte aufgezeigt werden. Die 99.8% waren eher als Höchstmarke gedacht, um aufzuzeigen dass mindestens 12W Verluste anfallen, wahrscheinlich sogar ein vielfaches davon, welches abtransportiert werden muss. Für MCU basierenden Lösungen ist also die Rechenzeit bzw Taktrate das Problem. Somit wird man nur mit MC mit 50MHz + oder FPGA das auskommen finden. 80 (5us, 16MHz) Zyklen sind allerdings wirklich etwas knapp, vorallem wenn man bedenkt, dass eine ADC Wandlung bereits 13 Zyklen benötigt. Wie viele Zyklen werden wohl für die Regelung pro Takt benötigt (Dies ist natürlich MC abhängig)? @lkmiller: Steuern ist wohl hier der falsche Ausdruck. Regeln währe zumindest ein besser Wort. Danke bereits für die vielen Hilfreichen Antworten.
Lothar M. schrieb: > Du wirst (je nach unbekannter Spannung) > schon mit der umgekehrten Zeichenfolge zufrieden sein müssen. Also 8,99% Wirkungsgrad sollte er nun wirklich schaffen ;-) Ralf schrieb: > Nicht machbar mit deinen Bedingungen! Mehr ist zu dem Projekt nicht zu sagen. Und ich staune, daß der TO nicht längst eingenordet wurde. Keine Spannungen, keine Ahnung, völlig abstrakte Vorstellungen... Da sind hier schon viel kompetentere Leute abgestraft worden. Dem TO fehlen geschlagene 10 Jahre praktischer Erfahrung für dieses Vorhaben. Irgendwie kommt jetzt jede Woche jemand, der noch nie einen Mosfet auch nur als Ein/Ausschalter genutzt hat, der aber gleich mal einen 300A Servoregler bauen will. Was ist denn das? Hier soll doch ganz offenbar wieder ein µC sämtliches fehlendes Wissen bezüglich der Analogtechnik ersetzen. Ihr dürft gern anderer Meinung sein. Fakt ist, dieser Schaltwandler wird niemals gebaut. Auch nicht mithilfe der teils fraglichen Tips hier.
Andreas G. schrieb: > Danke für die vielen Antworten und die Nacht und Morgenaktiven User!! > > Natürlich werden die ersten Gehversuche von einem neuen Code nicht mit > 400V oder 6kW durchgeführt sondern eher bei den 6W. So viel Großer Fehler. Du musst mindestens ein paar hundert W verwenden. Es ist ein großer Unterschied, ob man 6W oder 600W hat. Vorzugsweise sollte man den Prototypen in einem ähnlichen Spannung- und Strombereich bauen, um die spezifischen Probleme gut abzubilden. Gründe sind einfach schon einmal der physikalisch komplett andere Aufbau, das Handlign der hohen Ströme, Spannungen und Leistungen und so weiter. Es macht einen riesigen Unterschied, ob man mit 1A oder 100A hantieren muss, oder ob man 48V oder 570V hat. Du unterschätzt anscheinend immer noch massiv den Aufwand, was die Leistungselektronik angeht. Die Steuerung der Geschichte ist nur eine Seite der Sache, und häufig das kleinere Problem...
Ich würde das Problem von zwei Seiten angehen: 1. Digitale Regelung: Dafür braucht es einen funktionsfähigen Prototypen, an dem man die Regelung ausprobieren kann. 2. Physikalischer Prototyp: Design, Wärmemanagement, Gate Treiber etc. Zu Thema 1 würde ich ein fertiges Evaluations Board von TI kaufen, um mich mit dem DSP vertraut zu machen. Basierend auf dem Wissen in 1. würde ich dann einen eigenen Prototypen bauen, und die Regelung dort ausprobieren. Im letzten Schritt würde ich dann die Schaltung auf Verluste optimieren. Gruß,
Ein Teil der Leistungselektronik (FETs mit Treiber, ...) existiert bereits in einer vergleichbaren Größe und wurde bereits getestet. Somit bin ich eher an der Details für Steuerung und Schutzschaltungen interessiert! Danke ahja für deine Antwort! Wie ich der Diskussion bis jetzt entnehme ist es wichtig, den "richtigen" MC auszuwählen. Bedeutet "richtig" hier nur ausreichende Taktrate? An Peripherie wird ja nicht besonders viel verwendet. Somit währe auch der AT91SAM3X8E möglich? Ist es der Aufwand wert, FPGAs zu verwenden? (Ich habe bis jetzt nur wenig VHDL Erfahrung) @al3ko Warum wird TI in diesen Zusammenhang so häufig angesprochen? Durch was zeichnen sich diese hier besonders aus? Al3ko -. schrieb: > 1. Digitale Regelung: Dafür braucht es einen funktionsfähigen > Prototypen, an dem man die Regelung ausprobieren kann. Diesen Gedanken habe ich auch. Ich bin mir nur noch nicht sicher ob ein Simulationsmodell oder ein sehr schwacher Prototyp dazu besser geeignet ist. Fragen: Welche Taktrate ist sinnvoll? Was kann der "richtige" MC / FPGA. Schutzschaltungen? Welche Software zum Simulieren?
Andreas G. schrieb: > Ist es der Aufwand wert, FPGAs zu verwenden? So schön ich FPGAs finde, aber die Antwort leutet: hier nicht. > Welche Taktrate ist sinnvoll? Schnell genug um den Regelalgorithmus durchzurechnen. Da spielt dann aber wieder rein, wie effizient du programmieren kannst. Wenn du das unbedingt in 64-Bit-Double-Float rechnen willst, dann muss der Rechner potenter sein, als wenn du den Algorithmus schlau auf 16-Bit-Integer herunter bringst. > Schutzschaltungen? Erster Schritt: Appnote der Hersteller der eingesetzten Halbleiter und Controller. Ich mache in solchen Fällen wenn möglich (und das ist bei der Aufgabe hier sicher der Fall) Reverse-Egineering und schau mir an irgedwelchen Geräten der Leistungsklasse mal an, wie Andere das machen. Und dann suche ich Gemeinsamkeiten und analysiere den Aufbau. Man muss ja nicht unbedingt jeden Fehler selber gemacht haben. Und wenn dann 4 von den 5 Anderen die Aufgabe mit einem 16MHz AVR (oder leistungsgelichem Controller) geschafft haben, dann kann ich das auch. > Welche Software zum Simulieren? Was "simulieren"? Die Regelstrecke? Oder das Layout?
Hi, sinnvolle Dinge sind: DSP Unit bzw. Befehle um schnelle Rechnungen durchzuführen, dann ist Taktrate nicht ganz entscheidend High Resolution PWM schnelle Komparatoren, die direkt die PWM abschalten können ausreichend schnelle AD Wandler ein FPGA lohnt sich finanziell meistens nicht, zumindest bei einfachen Topologien wie einem Buck. Würde ich da nur bei mehrphasigen Wandlern und mehreren Stufen einsetzen. Gruß DCDC
Mal ehrlich: Das schaffst Du NIE alleine. Dafür braucht man ein Team. Schau Dir mal kommerziell erhältliche Geräte in der 5kW-Klasse an. Das sind riesige Kisten. Ich habe mal ein 500W-NT gemacht. Ein paar Monate gingen darüber ins Land. Und da waren auch schon sämtliche Induktivitäten Einzel-Anfertigungen. Aber eine 6kW-Maschine, und dann auch noch als Einzelkämpfer? Forget it.
Appnote und Papers sind natürlich ein gefundenes Fressen, jedoch wird dabei oft nicht der eigentliche Anwendungsfall betrachtet und oft aus einer voreingenommenen Perspektive. Lothar M. schrieb: > Ich mache in solchen Fällen wenn möglich Was würdest du mir hier empfehlen? Schaltnetzteile verschiedener Bauart? DCDC schrieb: > ein FPGA lohnt sich finanziell meistens nicht, zumindest bei einfachen > Topologien wie einem Buck. Würde ich da nur bei mehrphasigen Wandlern > und mehreren Stufen einsetzen. Wie sieht es dezidiert mit dem AT91SAM3X8E aus? Der sollte alles haben was ich benötige oder? DCDC schrieb: > schnelle Komparatoren, die direkt die PWM abschalten können Ok das währe nett. Da du STM32 erwähnt hast: Eventuell ein STM32 Nukleo Board? Allerdings könnte man diesen auch extern ausführen.
Hi, zum STM32 mal folgende Links: http://www.st.com/en/evaluation-tools/steval-isa147v3.html http://www.st.com/en/evaluation-tools/32f3348discovery.html Zum AT91SAM3X8E kann ich nichts sagen, habe keine Erfahrung damit. Cortex M3 und 86 MHz sollten reichen für die Berechnungen (in jedem Fall mit Fixed-Point Arithmetik). 1 Msps ADC sollte auch ausreichend sein für 100kHz Schaltfrequenz (Wobei die Frage ist, ob wirklich 100kHz oder bspw. 65 kHz ausreichend sind). Ob der eine schnelle High-Resolution PWM habe ich nicht gesehen auch schnelle Komparatoren nicht. Du solltest allerdings beachten, dass die Implementierung des digitalen Reglers und der evtl. zu nehmende Mikrocontroller zunächst sekundär sind. Die eigentlichen Algorithmen kannst Du locker mit einfachen Eval Boards testen. Allerdings fangen die Probleme bei einer Leistung von 6kW ganz woanders an. Aus meiner Sicht ist das wichtigste, dass die Ansteuerung und Hardware eigensicher ist. Damit meine ich, das das Design so sein sollte, das ohne Prozessoreinsatz die Schaltung selbst in einen sicheren Zustand geht, falls ein Fehler auftritt. Im Idealfall kannst Du im laufenden Gerät neue Firmware aufspielen und es explodiert nicht. Gruß DC/DC
@DCDC Danke für deine wirklich Sinnvollen Tipps! Dieses PDF ist schon mal sehr gut!! Danke dafür! Welche Maßnahmen würdest du empfehlen um die Hardware eigensicher zu gestalten? Mir fällt dazu folgendes ein: - Temperaturüberwachung - Einen Komparator welcher bei überstrom bzw Überspannung Automatisch abschaltet. Eventuell mit einem Flipflop damit dieser Dauerhaft deaktiviert ist und nicht sofort wie einschaltet.
Hi, das wichtigste hast Du schon geschrieben: - Überstromabschaltung, am besten direkt am Gate Treiber - Überspannungsabschaltung (am Ausgang) und ggfs. Unterspannungsabschaltung (am Eingang) - Temperaturüberwachung am Kühlkörper und (wenn es nicht Preissensitiv ist) - Überdimensiomieren bzw. ausreichendes Komponentenderating und viel Zeit beim Layoutreview einplanen. Gruß DCDC
Al3ko -. schrieb: > Das klingt spannend. Ich gehe nicht davon aus, dass das Projekt open > source ist? Nein, dass ist es leider nicht ;-).
Der Dreckige Dan schrieb: > Irgendwie kommt jetzt jede Woche jemand, der noch nie einen Mosfet auch > nur als Ein/Ausschalter genutzt hat, der aber gleich mal einen 300A > Servoregler bauen will. Was ist denn das? Hier soll doch ganz offenbar > wieder ein µC sämtliches fehlendes Wissen bezüglich der Analogtechnik > ersetzen. Ja, natürlich! Digitalelektronik und Mikroprozessoren wurden erfunden um Analogtechnik obsolet zu machen. Oder entwickelst Du noch Filme? Nein, wer Digital fotografiert, braucht sich um nichts mehr zu kümmern. Und die Qualität, Bildausschnitt, Unschärfe, Farbtiefe, ... bekommen wir in Photoshop schon wieder hin. Was ist eigentlich der Photoshop der Elektronik? :-)
Conny G. schrieb: > Was ist eigentlich der Photoshop der Elektronik? Das ist das Display, das einen beglückwünscht, daß der Regler gerade 6KW wandelt. Während es real schon nach einer Zehntelsekunde heftig geknallt hat und - von einem munteren Lichtbogen abgesehen - gar nichts passiert. Das ist der Photoshop der Elektronik.
"Dem TO fehlen geschlagene 10 Jahre praktischer Erfahrung für dieses Vorhaben. Irgendwie kommt jetzt jede Woche jemand, der noch nie einen Mosfet auch nur als Ein/Ausschalter genutzt hat, der aber gleich mal einen 300A Servoregler bauen will. Was ist denn das?" Das ist die Ankunft der "jungen wilden". MfG
Ich empfehl ein paar Utoobs zum Thema "do your own 5kW converter". Aber nicht die hippen Typen. Sondern von den Anderen, die mit Schutzbrillen beim Einschalten zusehen, und nachher mit dem Besen tuetenweise FET Partikel zusammenwischen, und sackweise neue FETs verbauen.
Ich bedanke mich für alle sinnvollen Beiträge. Bitte seit so fair und schreibt nichts, wenn ihr nichts Sinnvolles zu sagen habt. Dadurch werden solche Threads unleserlich, auch für deutlich kompetentere Personen welche später hier einmal Tipps suchen wollen. Danke!
Es kommt auch drauf an wie sauber die Spannung am Ausgang sein muss. Ich habe einen dicken Buck-Converter für meine Teslaspule gebaut, der auch so naja funktioniert ^^ Ich kann dir sagen wenn da 60A durchgehen, findet man die Schaltfrequenz überall wieder. Letztes Bild im ersten Post. https://highvoltageforum.net/index.php?topic=188.0 Ansonsten kannst dich mal bei QCW DRSSTC Teslapulen umsehen, da sind entsprechende buck converter drin die rund 200A am Ausgang bringen müssen. Allerdings keine sauber geregelte Spannung.
Tesla Spulen sind ein guter Anhaltspunkt - an die hätte ich überhaupt nicht gedacht. Danke! Ich werde jedoch wahrscheinlich mit ca 20A das auslangen finden.
> Wirkungsgrad von 99.8%
Hast du das geträumt oder mal ernsthaft darüber nachgedacht?
Welche Eingangsspannung und welche Ausgangsspannung hast du? Bei 400V sind 6kW nicht so extrem viel, für einen Anfänger wie dich dürfte das allerdings einiges an Lehrgeld erfordern. Was hast du am Eingang? Soll das eine PFC werden?
> - Bei einem Wirkungsgrad von 99.8% fallen 12W Verlustleistung an
Bei einem Wirkungsgrad von 100% braucht man gar nicht zu kühlen!
Ich wette 17 Kästen Bier GEGEN die Fertigstellung eines >5kW SNT durch den TO während der nächsten 5 Jahre.
Ajdjd schrieb: > Welche Eingangsspannung und welche Ausgangsspannung hast du? Bei 400V > sind 6kW nicht so extrem viel, für einen Anfänger wie dich dürfte das > allerdings einiges an Lehrgeld erfordern. Sehe ich ganz genauso. Es gibt ein paar China-LiPo-Lader, die zumindest mal gut 5-10% der Leistung bringen, die du forderst. Diese laufen sogar mit einem simplen AVR. Die Problematik ergibt sich für mich vor allem aus der Stromstärke. Es ist nicht sooo wahnsinnig kompliziert einen solchen Lipo-Lader von max. 30V auf max. 300V zu bringen und wenn dir 10A genügen wärst du schon mal bei 50% der geforderten Leistung. In der von dir geforderten Leistungsklasse "6kW" ist aber einfach alles "etwas" komplizierter. Entweder hast du mit sehr hohen Spannungen oder mit sehr hohen Strömen oder sogar mit beidem zu tun. Ich empfehle an dieser Stelle mal "Fundamentals of Power Electronics" von Robert Ericsson. Es gibt vom selben Autor auch einen MOOC: https://www.coursera.org/specializations/power-electronics Da bekommst du auf jeden Fall einen relativ guten Überblick und kannst auch in etwa die Dimensionierung deiner Bauelemente abschätzen. Andreas G. schrieb: > Diesbezüglich sollte sich ein 6kW Modul ähnlich wie ein 6W Modul steuern > lassen. (oder???) ... regeln lassen, ja aber das ist eben in der Leistungsklasse nur die halbe Miete (wenn überhaupt) Von den Bauelementen her sind 6W (z.B. 12V, 0,5A) geschenkt, 600W (z.B. 60V, 10A) noch relativ problemlos Möglich aber 6kW sind dann definitiv eine Hausnummer.
Thomas Gottschalk schrieb: > Ich wette 17 Kästen Bier GEGEN die Fertigstellung eines >5kW SNT durch > den TO während der nächsten 5 Jahre. Kommt drauf an, wie viel ihm geholfen wird. Genauer: ob er den einen richtigen Tip von den drei unsinnigen Tips unterscheiden kann. Hohe Spannungen sind auch so ne Sache. Das NT wird dabei tatsächlich einfacher und effizienter, aber es knallt dafür anfangs noch zuverlässiger. Wenn es nur darum geht, die 6KW irgendwie zu wandeln, würde ich keine 17 Kästen riskieren. Er könnte einfach enorm überdimensionieren, und alles verdrahten, statt ne Platine zu machen. So schaufelt fast jeder 6KW irgendwie von A nach B. Wenn ich da an größere IGBTs denke, damit kann man bei entsprechenden Spannungen Leistungen ohne Ende handhaben. Dreckig und unausgereift versteht sich. Ein richtiges NT? No way, nicht unter Wochen und Monaten der Hilfe. Und dann ist es ggf. auch nicht wirklich sein selbstgebautes NT.
Also ich hab gerade ein ähnliches Schaltnetzteil in den Fingern, 0..20V und 0..500A regelbar. Nur mal der Größenordnungen wegen, das Teil ist etwa so groß wie ein PC-Midi-Tower, vielleicht 20kg schwer, braucht 400V/32A Drehstrom und besteht intern aus zwei parallel arbeitenden 5kW-Blöcken. Pro Block gibt es primärseitig eine IGBT-Vollbrücke, die auf zwei Trafos und zwei Siebdrosseln arbeitet. Diese IGBTs sind glaub ich die schwächsten Leistungshalbleiter, die da drin verbaut sind. Ausgangsseitig nachgeschaltet gibt es noch eine Vollbrücke aus verdammt vielen dicken FETs (ich hab sie nicht gezählt, es sind viele), mit der sich die Polarität des Ausgangs umschalten lässt. Allein die nimmt ein Drittel des Platzes auf den zwei dicken Kühlkörpern in Anspruch. Ein weiteres Drittel brauchen die Transformatoren und Drosseln und das letzte Drittel liegt über den Kühlrippen frei, bzw. es ist ein kleiner Alu-Block für die primärseitige Vollbrücke draufgeschraubt. Abgerundet wird das ganze durch vier Ventilatoren, 99,8% Wirkungsgrad werden möglicherweise knapp verfehlt. Die Regelung setzt sich im Wesentlichen aus einem SG3525 und ein wenig Logik-Kram drumherum zusammen. Das Teil kann Steuerung und Monitoring (U/I-Soll, U/I-Ist, "low current"-Alarm lol) und muß sich um das load-balancing der beiden Blöcke kümmern. Aber alles ohne FastCrash-µC, der bei einem Absturz erstmal die Gehäuse aller Transistoren da drin im Schnellverfahren öffnet. Interessanterweise besitzen die beiden Netzteilblöcke primärseitig keinen Zwischenkreis. Das Ding nutzt einfach die Tatsache aus, daß bei 3phasiger Gleichrichtung keine Nulldurchgänge auftreten und bügelt den Ripple über die Regelung glatt. Coole Idee, vermutlich aber aus der Zeit, wo noch keine PFC ab 75W verlangt wurde.
Leute, stellt Euch nicht so an. Es geht um einen Buck-Converter und nicht um eine Mondrakete. Das kriegt man schon hin, wenn man ein bisschen Hilfe hat. Das schwierigste dürfte sein, die Kiste EMV-fest zu bekommen. Bei Industrienormen ist das aber auch nicht sooo wild. Kommt aber auch auf die Quelle an. Bei Netz als Quelle muss man halt einen Standard-Netzfilter (bekommt man z.B. von Epcos) vorschalten, das sollte in der Regel reichen. Man muss auch nicht erst ein 6W oder 600W Teil bauen. Normalerweise geht man da anders vor. - Eine Simulation aufbauen (einen simplen Buck bekommt man in LTSpice simuliert). Da kann man auch gleich den Regelkreis, den man später im Controller implementiert, überprüfen. - Leistungshalbleiter heraus suchen und Verlustleistung berechnen. Das sollte natürlich etwas genauer als "mehr als 12 Watt werden es wohl" sein. - Passenden Kühlkörper heraus suchen - Drossel berechnen oder sich einfach von einem der zahlreichen Anbieter für kundenspezifische Induktivitäten berechnen lassen. Dafür braucht man im Prinzip nur Strom, ggf. Spannung, Induktivität (anhand des Ripplestroms berechnen) und Umgebungstemperatur - Pufferkondensatoren nicht vergessen. Ripplestromfestigkeit von Elkos sollte man berechnen können (ist aber kein Hexenwerk). Ein paar Folienkondensatoren (v.a. am Eingang) für die Schalttransienten einplanen. - Immer eine Überstromabschaltung einbauen Shunt im negativen Zweig + Komparator, der direkt in Hardware die PWM (evtl. Mechanismen des Controllers oder des Treiberbausteins verwenden) abschaltet. - Eine Übertemperaturabschaltung kann auch nicht schaden. Dann macht man das PCB-Design und die Mechanik (je nach Ausgangsstrom können da schon Schienen sinnvoll sein). Einfach dran denken, die Stromkreise kurz zu halten und die Schaltknoten klein und niederkapazitiv zu halten. Dann läuft die Kiste wahrscheinlich. Beim Testen geht man wieder schrittweise vor. Was man auf jeden Fall braucht ist ein regelbares und strombegrenztes Netzteil (also nicht nur Stelltrafo und Gleichrichter). Idealerweise sollte das bei Nennspannung auch die Nennleistung liefern können. Wenn nicht muss man bei den Leistungstests eben doch auf den Stelltrafo oder die reale Quelle wechseln. - Klassicher Einzelpuls- und Doppelpulstest mit kurzgeschlossenem Ausgang um Schwingungen und Schaltüberspannungen zu entdecken. Spannung langsam bis auf die Nennspannung hochdrehen. Hier wird man schnell und fast völlig gefahrlos merken, wenn das Layout Pfusch ist (also nichts mit großem Knall der hier prophezeiht wird). - Überstromeinrichtung testen - d.h. Pulsdauer des Einzelpuls so lang erhöhen bis sie auslöst. - Dann mal mit fester PWM und kleiner Widerstandslast (ggf. Mindestlast für lückenden Betrieb beachten, sondern anwendbar) takten lassen. Ebenfalls wieder Spannung langsam hochdrehen. Vorsichtig bis an die Nennleistung gehen und Temperaturen messen. - Bei kleiner Spannung die Regelalgorithmen in Betrieb nehmen. Wenn alles wie gewünscht funktioniert kann man die Spannung hochdrehen und an die Nennleistung gehen. Natürlich muss man sich dann auch mal Lastsprünge und die reale Last anschauen. Kann natürlich sein, dass man als Anfänger an dem ein oder anderen Punkt hängen bleibt und nicht weiter kommt. Aber dann kann man ja wieder konkret fragen. Übrigens: Der Regelalgorithmus muss nicht zwingend mit der Schaltfrequenz laufen. Das hängt davon ab, wie dynamisch der Regelkreis ist. Für eine Widerstandslast reicht wahrscheinlich 10 kHz locker. Dann würde der Regler nur alle 10 Zyklen laufen bei einer Schaltfrequenz von 100 kHz. Bei einer hochdynamischen Last muss man evtl. sogar zwei Mal pro Zyklus regeln (das geht bei einer symmetrischen PWM, weil man den Zeitpunkt beider Flanken beeinflussen kann). Die Art der Last beeinflusst deine Rechenleistung erheblich. Würde auf jeden Fall einen Controller mit Floating-Point-Einheit und DSP-Befehlen nehmen. Cortex M4 ist da gut geeignet, z.B. STM32F3/F4. Manche F3 haben eine High-Resolution-PWM, was für solche Anwendungen ganz nett ist.
Easy-DC schrieb: > Man muss auch nicht erst ein 6W oder 600W Teil bauen. Normalerweise geht > man da anders vor. [...] Ja, wenn man weiß was man tut mag das sein aber wenn man selber noch nie so etwas aufgebaut hat, was für den TO wohl zutrifft, dann tut man sich selber, den Menschen in seiner Umgebung und nicht zuletzt seinem Geldbeutel einen großen Gefallen, wenn man bei kleineren Strömen und kleineren Spannungen seine Erfahrungen mit der Regelung sammelt. Falls dann auf ganz wundersame Weise einmal Simulation und Realität nicht so ganz übereinstimmen und magischer Rauch aufsteigt, dann tut es einfach weniger weh.
Ben B. schrieb: > Also ich hab gerade ein ähnliches Schaltnetzteil > in den Fingern, 0..20V und 0..500A regelbar. > send picts! MiWi
> Spannung langsam bis auf die Nennspannung hochdrehen.
Da du anscheinend Erfahrung hast interessier mich folgende Frage:
Einmal hab ich einen Buck gebaut, 400V 10A in, 50V out.
Wir wollten es genauso machen: Bei niedrigen Spannungen 0..70V alles ok,
dann brannte immer der Gate Treiber durch. Ohne, knall, war einfach
kaputt. So ein Luxus-Gate-Treiber mit Isolation, allerlei
Schutzfunktionen (Kollekor-Desaturierung, u.ä.), versorgt aus einem
Extra kleinen Trafo mit galvanisch getrennten 12V.
Als wir dann einfach mal die vollen 400V angelegt haben, war alles ok,
auch bei voller Leistung.
Nur so bei einer mittleren Spannung von 70V bis xxx V (nie getestet),
ging der Gate Treiber hopps.
Wir sind nie drauf gekommen woher der Fehler kommen könnte. War auch
keiner mit Leistungselektronik-Erfahrung dabei. Das Projekt ist jetzt
auch schon lang vorbei.
Aber mich würde schon interessieren was das gewesen sein könnte. Ist das
ein typisches Problem? Hast du eine Idee?
asd schrieb: > Aber mich würde schon interessieren was das gewesen sein könnte. Ist das > ein typisches Problem? Hast du eine Idee? Halbleiter gehen üblicherweise durch zu viel thermische Beanspruchung hopps. Das kann entweder Überspannung sein (Durchbruch der Sperrschicht und anschließend zu hoher Strom) oder durch zu viel Stromfluss (Kurzschluss am Ausgang etc). Ich gehe davon aus, dass ihr bei euren 70V die Kontrolle über die Schaltvorgänge in den Leistungshalbleitern verloren habt (deren Dynamik ist bei kleinen Spannungen unterschiedlich verglichen bei hohen Nennspannungen.). Das hat ne Resonanz hervorgerufen, so dass am Treiber eine Überspannung entstanden ist. Normalerweise misst man bei sowas die Spannungen (sowohl Versorgungsspannung als auch Spannung am Ausgang des Treibers) im Betrieb, um zu erkennen, ob Überspannung an den Pins des Treibers entstehen. Gruß,
Christopher J. schrieb: > dann tut man sich > selber, den Menschen in seiner Umgebung und nicht zuletzt seinem > Geldbeutel einen großen Gefallen, wenn man bei kleineren Strömen und > kleineren Spannungen seine Erfahrungen mit der Regelung sammelt. Mit dem von mir aufgezeigten Vorgehen trifft das ja zu. Kaputt gehen können da eigentlich nur die Leistungshalbleiter (es sei denn man zerstört Messequipment durch einen blöden Fehler beim Aufbauen). Wenn es auf die paar Euro ankommt, kann man mit kleineren Transistoren anfangen. Was klar sein sollte ist dass das erste Design so gut wie nie die vollen Kenndaten erreicht (wenn man nicht gerade x Mal ähnliche Designs gemacht hat). Als "Anfänger" braucht man wahrscheinlich mindestens 2-3 Anläufe. Das würde bei einem 500W-Design aber genauso sein. Und viel billiger wird das auch nicht. asd schrieb: > Aber mich würde schon interessieren was das gewesen sein könnte. Ist das > ein typisches Problem? Hast du eine Idee? Ein typisches Problem ist das nicht. Treiber sind bei mir nur kaputt gegangen, wenn der Leistungstransistor zerstört wurde (klar, dann hat man die volle Betriebsspanung auf dem Gatezweig) oder im Kurzschlussfall durch Spannungsabfall am Emitterzweig (der Leistungstransistor geht da nicht zwangsweise kaputt). War die Klemmdiode auf VCC oder eine Suppressordiode direkt am Gate vorhanden? Wie Al3ko ja schon gesagt hat misst man da die Gatespannungen nach, ob Schwingungen oder Überspannungen auftreten. Gleichzeitig schaut man sich auch Uds/Uce an.
> Ein typisches Problem ist das nicht. OK, diese Art Einschätzung hat mich interessiert. > War die Klemmdiode auf VCC oder eine Suppressordiode direkt am Gate vorhanden? Weiß nicht mehr genau, das ist schon länger her. > Normalerweise misst man bei sowas die Spannungen (sowohl > Versorgungsspannung als auch Spannung am Ausgang des Treibers) im > Betrieb, Da hatten wir eben nichts auffälliges gesehen: Kurze Spikes auf die Betriebsspannung konnten es fast nicht sein, da hatten wir genügend Keramik-Cs (AFAIR 100n und 10u parallel), die Spannung und die durchschnittliche Stromaufnahme blieb bis zum plötzlichen ableben konstant. Ableben war: Der Treiber hat seine Gate-Seite Betriebsspannung kurzgeschlossen. Beim Aufdrehen der Eingangsspannung immer ungefähr beim selben Level. Dann wird es wohl für immer im dunklen bleiben was das Problem war.
asd schrieb: > Dann wird es wohl für immer im dunklen bleiben was das Problem war. Nächstes mal direkt nachfragen ;-) Grundsätzlich sollte der Treiber such bei 70V laufen.
>> [Netzteil] in den Fingern, 0..20V und 0..500A regelbar. > send picts! Hab den Deckel schon wieder draufgeschraubt. Ursprünglich wollte ich erforschen, wie ich das Teil auf 12..14V modifiziert bekomme, bis ich herausbekommen habe, daß es von Hause aus über Steuereingänge eine vollständige Regelung und Monitoring kann. Eine interne Modifikation ist dadurch gar nicht nötig.
Wird hier nun wenigstens noch der Versuch gemacht, oder kann man das Vorhaben zu den anderen 95% abheften, bei denen rein gar nichts passiert?
Der TE hat seit 3 Tagen das Interesse an dem Projekt verloren ... So schnell geht das mit der Jugend :)
Danke für die Sinnvollen Beiträge welche die gestellte Frage beantworten. Für andere Fragen bitte ich darum, einfach einen neuen Thread zu öffnen. Wer einfach nur Text Produzieren will, bitte postet diesen auf Facebook. Und bitte gebt guten Posts wie den von Easy-DC (24.02.2018 08:56) keine "nicht lesenswert". Ich beobachte den thread natürlich, allerdings hatte ich am Wochenende keine Zeit zum Antworten, da das Projekt bereits gestartet ist. Thomas Gottschalk schrieb: > Ich wette 17 Kästen Bier Bitte leite mir deine Kontaktdaten weiter, ich werde diese Wette natürlich annehmen (vorausgesetzt du meldest dich noch einmal). Danke nochmals an die vielen Posts mit sehr guten Tipps. Allerdings bin ich etwas enttäuscht von diesem Forum. Hier tummeln sich zu viele Menschen, welche auf Facebook zu wenig Freunde haben, um dort jemanden nerven zu können. Ich habe keine lust, für ein paar Tipps stundenlang erklären zu müssen, dass das nicht mein erstes Projekt ist und wie gut ich nicht gerade bin. Wer mir das nicht glaubt soll einfach keine Antwort Posten.
Andreas G. schrieb: > Allerdings bin ich etwas enttäuscht von diesem Forum. was erwartest du wenn du ein 6kW Netzteil bauen willst, es buck-converter nennst, Wirkungsgrade jenseits von gut und böse nennst und keine einzige rahmenbedingung angibst? 6kW 100V => 48V kann ich mir noch irgendwie vorstellen... aber du schreibst was von Harmonics und 400V... daraus schließe ich, du meinst keinen buck-converter sondern ein netzteil. 400V ist schon mal nicht ganz verkehrt, da du 6kW schonmal 3-phasig aus dem netz ziehen musst. Dann darfst du dir eine PFC basteln damit du überhaupt was an den harmonics ändern kannst. gut jetzt bist du also irgendwo zwischen 600 und 800V zwischenkreis spannung und musst jetzt runter (mit einem buck converter) auf die von dir nicht spezifizierte spannung.... machst du das jetzt klassisch mit gleichrichter für 3 phasen, booster und dann nen buck, dann ist das gewaltig was anderes als ein buck-converter der so ähnlich ist wie ein 6W Modul! Und ja, da muss man schon etwas regelungstechnik reinpacken damit da die richtige spannung rauskommt. Anderseits könntest du auch von 400V Boardnetz-spannung auf - sagen wir mal 48V runter... dann gibts aber keine oberschwingungen... das ist EVU-Latein für 50Hz harmonische! Übrigens, eine Buck-converter kannst du auch ohne regelung laufen lassen... über den duty-cycle kannst du (recht) genau sagen welche spannung rauskommt bei gegebener eingangsspannung... der uC kann da beliebig langsam sein... schnelle komperatoren brauchst du wegen böser dynamischen vorgänge... da bist du aber mit jedem ADC/uC/... zu langsam.. das muss direkt die PWM erzeugung unterbrechen! 73
Andreas G. schrieb: > Allerdings bin ich etwas enttäuscht von diesem Forum. Ich auch. Ständig tauchen Newcomer auf und wollen Projekte realisieren die ihren Horizont bei weiten überschreiten. PS: mein nächstes Projekt wird ein ASIC. weiß jemand wie das geht?
Danke Hans für deine Antwort. Das geht in die richtige Richtung Zwischenkreisspannung ergibt sich bei einer B6 zu 566V. Buck-converter deswegen, damit nicht jemand mit anderen Schaltungsvarianten daher kommt. Booster wird allerdings nicht benötigt. Für Anregungen zur Powerfaktor-Korrektur bin ich natürlich dankbar!
du MUSST boosten... sonst kannst du bei spannung<zwischenkreis dir den strom nicht wünschen! => kein einfluss auf den leistungsfaktor/harmonics/... zumindest ist das so solange du eine konstante ausgangsspannung (ergo zeitlich konstante leistung an der senke) haben willst. 73
Ok das habe ich jetzt nicht verstanden. Am Ausgang kann ich nur Spannung oder Strom vorgeben. Natürlich ist ohne boosten nur eine Größe wählbar. Aber ich kann den Leistungsfaktor durch andere Parameter beeinflussen. Zum Beispiel die Form der Pulse. Inwieweit könnte ich den Leistungsfaktor durch die Zwischenkreisspannung beeinflussen?
du möchtest am ausgang xWatt abgeben. macht 20ms*xWatt an Energie pro periode. damit kannst du dir dann bei der gegebenen netzspannung deinen RMS strom ausrechnen. in der theorie lässt du jetzt den boost-converter so laufen, dass er dir sqrt(2)*Irms*sin(2*pi*f*t) nachfährt. damit stimmt die energiebilanz am zwischenkreis und du siehst am zwischenkreis auch einen sinus. in der realität hast du aber z.b. flicker, dips und interruptions. du musst also "dauernd" dein Irms anpassen. lustig wirds dann mit lastsprüngen... kleiner tipp: töten tut man solche schaltungen indem man bei kleiner zwischenkreis spannung ein paar spannungs-dips einstreut oder bei hoher spannung und voller leistung einfach die last weghängt :) 73
LOOOL! Also ohne Hilfe bekommt der TE das nicht hin, damit dürfte die Wette mit den Bierkästen hinfällig sein. Die PFC-Schaltung wird etwas komplexer als hier in den Raum geworfen wurde. Einfach dreiphasig gleichrichten und eine Boost-Stufe dahinter geht nicht, weil bereits im Gleichrichter alle Phasen ver-odert werden und immer nur die belastet wird, die gerade die höchste Spannung liefert. Daraus folgt, daß die PFC dreiphasig aufgebaut werden mußt, also drei getrennte StepUp-Leistungsstufen, für jede Phase eine und Load-Balancing über die drei Stufen (sonst asymmetrische Netzbelastung). Allein das ist ein größeres Projekt, der StepDown oder was auch immer dahinter ist dann nur noch ein eher kleineres Problem. Ich würde mich auch nicht drauf verlassen, daß bei 400V 3AC immer ein Nullleiter verfügbar ist. Daraus folgt, daß die drei Stufen so aufgebaut werden müssen, daß sie mit 400V zwischen jeweils zwei Phasen arbeiten. Bei den Anforderungen wäre es direkt überlegenswert, die PFC mit Synchrongleichrichtung aufzubauen. Also Netz ohne Gleichrichtung auf eine Netzdrossel, dahinter eine Halbbrücke, über der der Zwischenkreis liegt (das ganze für jede Phase plus Load-Balancing). Solche Aufbauten sind sogar rückspeisefähig, wird in 4Q-Frequenzumrichtern benutzt um den Bremsstrom rückzuspeisen. Der Schaltungsaufwand ist in etwa das gleiche wie ein dreiphasiger Solar-Einspeisewechselrichter. So, dann haben wir 600..800Vdc Zwischenkreisspannung. Stepdown, ja da wären wir gleich beim nächsten Problem. Da der TE hierzu ja noch nichts über sein Goldsternchenprojekt verraten hat frage ich doch mal an, wie es mit einer oftmals vorgeschriebenen sicheren galvanischen Trennung der Ausgänge von der Netzseite aussieht? Falls die gefordert wird, kannste Dir Deinen Buck-Wandler in den Arsch schieben, der kann das nämlich nicht. Spätestens dann bist Du wieder bei einem transformatorischen Wandler, der mit einer Vollbrücke (wegen der hohen Zwischenkreisspannung) läuft und damit Du Deinen 99,8% Wunschwirkungsgrad möglichst nahe kommst von mir aus mit ausgangsseitiger Synchrongleichrichtung. Und nun möchte ich verdammt nochmal wissen, um welche Ausgangsspannung es geht, weil davon hängt der "Schwierigkeitsgrad" des Aufbaus maßgeblich ab. Ich bau Dir problemlos einen Wandler von 800V runter auf 400, die 20A sind kein Problem. 6kW Ausgangsleistung mit 2V zur Ladung Deines gigantischen ein-Zellen-Bleiakkus oder was auch immer sind aber eine ganz andere Hausnummer und wird wegen den benötigten Kupferschienen auch ein bißchen größer. So, wahrscheinlich ist nun wieder ein paar Tage Denkpause angesagt...
Hans schrieb: > in der theorie lässt du jetzt den boost-converter so laufen, dass er dir > sqrt(2)*Irms*sin(2*pi*f*t) nachfährt. Auf die Idee bin ich noch nicht gekommen, da wird ja eine B6 haben und somit nur 120° Leitdauer. Ben B. hat das allerdings bereits erwähnt und sogar eine Lösung dazu genannt - danke schon mal. Mit diesem Aufbau sind Oberschwingungen natürlich sehr gut unterdrückbar, allerdings sprengt es den Aufwand für die Aufgabenstellung. Galvanische Trennung ist nicht gefordert und als minimale Spannung wird 200V und als maximale wird ca 400V benötigt. Ich bin noch am überlegen ob folgende Methode den THD reduzieren kann - sollte ich grobe Denkfehler begehen, dann korrigiert mich bitte. Und zwar könnte man den Strom ja auch durch die Anordnung und Länge der Pulse der Eingangsseitigen Spannung nachführen. Dabei haben wir zwar wieder das Problem, dass nur 120° zur Verfügung stehen, jedoch sollte man z.B. mit einem Abgeschnittenen Sinus trotzdem den THD verbessern können. Die Gesamtleistung der Pulse wird jedoch durch die Ausgangsleistung bestimmt.
Schau Dir doch mal an was für eine Spannung bei der einfachen (B6U) Gleichrichtung von drei Phasen entsteht. Deswegen kann man diese Art Gleichrichtung auch als 6-Puls-Gleichrichtung bezeichnen. Ob Du dahinter noch eine PFC verbaust ist ziemlich egal, der Strom auf den Phasen wird niemals sinusförmig. Der Übergang zwischen Stromfluß und kein Stromfluß ist weiterhin hart und verusacht Verzerrungsblindleistung, die eine PFC verhindern soll. Soso, direkte Verbindung zum Drehstromnetz... meine Begeisterung dafür hält sich in Grenzen, aber bau was Du willst. Du bist ja weit genug von Berlin weg und planst keinen Verkauf Deines Patents, so daß ich wohl nicht der Doof bin, der da irgendwann doch mal aus Versehen dranpackt. Dann kannst Du einen StepDown-Wandler nehmen und für 550..600V runter auf 200V (30A cont., vielleicht 45A peak im Wandler) ist das auch kein großes Problem. Möglichst große Drossel nehmen, ordentlich dicken Kupferdraht (mehrere Drähte parallel wegen Skin-Effekt, darf auch Kupferfolie sein) und so 35..40kHz, dann kriegt man das auch problemlos zusammen. Umso größer die Drossel, desto länger ist der Schalttransistor leitend und umso geringer ist der Spitzenstrom in der Drossel und den Halbleitern. Vielleicht noch Synchrongleichrichtung zur Steigerung des Wirkungsgrades, aber wenn Du im ersten Versuch 94..96% Wirkungsgrad bei Volldampf erreichst, dann ist das schon ganz gut.
Ben B. schrieb: > Die PFC-Schaltung wird etwas komplexer als hier in den Raum geworfen > wurde. Einfach dreiphasig gleichrichten und eine Boost-Stufe dahinter > geht nicht, weil bereits im Gleichrichter alle Phasen ver-odert werden > und immer nur die belastet wird, die gerade die höchste Spannung > liefert. Ahhhh, sorry! Stimmt natürlich... Böses pre-wochenteil-bier... ;) Natürlich 3x Booster! Das mit der h6 Brücke geht natürlich auch... Ist aber nicht unbedingt einfacher anzusteuern. 73
Activer Gleichrichter wird für solche Vorhaben für gewöhnlich verwendet. Wenn es nah an 100% Wirkungsgrad werden soll, kann man sich die Dissertationen von ETH anschauen, wie die das gemacht haben. Gruß,
Für hohe Leistungen nimmt man gerne den Zwölfpulsgleichrichter ohne PFC. Die Zwischenkreisspannung ist dadurch auch ohne dicke Kondensatoren schon sehr glatt.
Die Zwölfpulsgleichrichtung erfordert aber spezielle Trafos (Stern zu Stern+Dreieck) und ich glaube nicht, daß der TE sowas verbauen möchte.
Eine dreiphasige PFC zu bauen ist nicht so trivial wie einen einfachen Buck. Im Prinzip ist das ein B6-IGBT-Wechselrichter, wie man in auch in einem FU verwendet. Geregelt wird per feldorientierter Regelung, wobei der Encoder durch eine Netzdrehfelderkennung eingesetzt wird. Das ganze ist aber ziemlich kniffelig. 3 einphasige PFC ausgangsseitig parallel schalten dürfte auch gehen, ist aber auch nicht ganz simpel, weil man dann einen übergeordneten Spannungsregler braucht. Wenn es ein Einzelstück sein soll, würde ich ein Active Frontend aus der Servoantriebstechnik nehmen. Gibt es z.B. von AMK, Bosch, Siemens. Da hat man dann eine geregelte DC-Spannung und eine sinusförmige Stromaufnahme (wenn man nicht gerade ein Modell mit Blockkommutierung erwischt). Allerdings hat man keine galvanische Trennung zur Netzspannung! Wenn man das braucht muss man bei den Netzteilherstellern (z.B. Elektro Automatik) schauen (die dürften aber deutlich teurer sein).
Wie gehts denn voran? Sind die 99,8% geknackt? Schon lange keine Fragen mehr aufgetaucht, na das sieht doch nach nem Selbstläufer aus...;-)
Die 99,8% wurden natürlich noch nicht geknackt - das ist auch nicht das Ziel. Dies diente hauptsächlich dazu zum zeigen, dass selbst bei höchstem Wirkungsgrad hohe verluste auftreten und somit auch ein Augenmerk auf die Kühlung gelegt werden sollte. Dieses Projekt ist natürlich noch nicht eingeschlafen benötigt jedoch, wie prognostiziert, einiges an Arbeitszeit. Ich werde mich nach Beendigung des Projektes natürlich melden, egal warum oder wie das Projekt abgeschlossen wird.
Beitrag #5348884 wurde von einem Moderator gelöscht.
Beitrag #5348964 wurde von einem Moderator gelöscht.
Beitrag #5348994 wurde von einem Moderator gelöscht.
Daß der TO versteht, daß er für das Vorhaben zu wenig Erfahrung hat. Und daß er aufhören sollte, sich (und uns) was vorzumachen. Er kommt viel schneller ans Ziel, wenn er da ansetzt, wo seine tatsächliche praktische Erfahrung endet.
soso schrieb im Beitrag #5348994:
> Das war jetzt schon ein bisserle arg viel Häme, findest du nicht?
Das war noch ziemlich human. Beweise ich dir anhand des nächsten
Beitrags des TO, es wird eher nicht genügt haben.
Man kommt nicht weiter, indem man sich selbst die Taschen voll lügt,
oder sich sagt, man könne alles. Aber genau das ist das hier, von Anfang
an. Incl. dem Verdrehen von Tatsachen zu eigenen Gunsten.
Tut mir leid, sowas kann ich nicht akzeptieren. Und es bringt auch dem
TO nichts, er muss es nur einsehen. Und das ist gar nicht mal so
einfach.
Hallo TO, zufällig arbeite ich an einem ganz ähnlichen Projekt (allerdings als Boost Converter), auf sehr viel kleinerer Flamme. Geplant sind bei mir 1,5kW von 90..325V auf 550V. Im alfa-alfa-alfa Prototyp bin ich bei ca. 30W von 32V auf 55V :-) angekommen, weil außer der eigentlichen Transformation für mich Powerfactorcorrection und Spannungsregelung wichtig sind. Da arbeite ich am Code. PWM geht über Timer, wobei T und t_on in Anhängigkeit von der Eingangs- und Ausgangsspannung (2xADC) so berechnet werden, dass die Drossel näherungsweise im Transition Mode (also zwischen Kontinuierlichem und Diskontinuierlichem Mode) bleibt. Ich steuere mit einem Atmega32U4 einen MIC.irgendwas(4422 oder so) Treiberbaustein, der ca. 5A liefert, um die Endstufentransistoren anzusteuern. Für Gatetreiberschaltungen gibt es hier bei uC einen Beitrag. Die Flankensteilheit beim Schalten ist bedeutend für die Verlustleitung und leider auch für EMV. Jede Signalleitung muß geschützt werden mit Kondensator und bei mir mit TVS. Das Layout muß sehr sorgfältig überdacht sein, evtl. mehrlagig und dabei auch die Stromdichten im Auge behalten. Hilfe waren mir auch die Skripte auf http://schmidt-walter-schaltnetzteile.de/smps/aww_hilfe.html. in Deinem Fall natürlich dann für den Abwärtswandler. Je nach Spannung sind bei 6kW so gewaltige Ströme zu schalten, dass...wow. Auch die Induktivität der Drossel ist so klein, dass jede Induktivität in den Zuleitungen stark stören würde. So was zu entwicklen, ist ein Kunststück. Beim Abwärtswandler liegt das Gatepotential bei geschlossendem Schalttransistor nicht auf Masse, das könnte evtl. schwieriger werden. Viel Erfolg BostConverter PS Um den Stromhub zwischen den Grenzen des Sättigungsstromes der Drossel besser auszunutzen, wäre vielleicht eine andere Schaltung sinnvoller, irgendwass mit Gegentakt?
> Ich steuere mit einem Atmega32U4 [blah]
Sorry für die etwas flapsige Frage - aber WOZU VERDAMMT NOCHMAL?!
Es gibt mindestens ein Dutzend fertige PFC-Regler, mit denen 90..325V
(dc?) nach 550Vdc mit 1500 Bumms in wenigen Stunden realisierbar sind.
Das einzige "Problem" dabei könnte die Hilfsspannungsversorgung sein,
aber ein Sperrschwinger ähnlich in ATX-PC-Netzteilen macht das schon.
Ben B. schreibt:
> Ich steuere mit einem Atmega32U4 [blah]
Sorry für die etwas flapsige Frage - aber WOZU VERDAMMT NOCHMAL?!
Es gibt mindestens ein Dutzend fertige PFC-Regler, mit denen 90..325V
(dc?) nach 550Vdc mit 1500 Bumms in wenigen Stunden realisierbar sind.
Das einzige "Problem" dabei könnte die Hilfsspannungsversorgung sein,
aber ein Sperrschwinger ähnlich in ATX-PC-Netzteilen macht das schon.
Antwort: Ich habs nicht hingekriegt mit PFC Regler, das Ding von Linear
fing an, wie wild zu schwingen, Layout war Mist, Endstufentransistor zu
weit vom Treiber entfernt, vielleicht noch andere Ursachen. Und ich hab
kein Fuß reingekriegt.
Mit MCU (wahrscheinlich wird atmega32U4 perspektivisch nicht ausreichen)
habe ich alles selber im Griff: Einschaltstromstoß, PFC Regelung,
Spannungsstabilität. Achja: Warum? Weil es geht! Okay, ist jetzt kein
Argument, um auf dem Markt bestehen zu können...Vermutlich: Jugend
forscht.
Ich hoffe, beim TO mit 6kW steckt ein echter Auftrag dahinter, Buck
Converter also ohne galvanische Trennung, kann eigentlich nur was
Mobiles mit Strom aus Batterien sein. Bei Batterieladung würde man was
anderes nehmen.
Der Dreckige Dan schrieb: > Daß der TO versteht, daß er für das Vorhaben zu wenig Erfahrung hat. Und > daß er aufhören sollte, sich (und uns) was vorzumachen. > Er kommt viel schneller ans Ziel, wenn er da ansetzt, wo seine > tatsächliche praktische Erfahrung endet. Aber weshalb fühlen sich in diesem Forum so viele dazu berufen jemanden zurechtzuweisen wie doof oder unerfahren er ist, das führt doch nirgendwohin und ist nur von Rechthaberei motiviert. "Ich sage Dir: Du bist unerfahren und wirst das nicht schaffen." Das ist vollkommen ohne "Business Value". :-) Wenn der TO Dich als persönlichen Coach gewählt hätte, dann könnte es höchstens noch ein Psychotrick zum Anstacheln des Ehrgeizes sein. Aber hier sind wir woanders, beim bösen / neugierigen Nachbarn, der die anderen Ausrichten muss - warum auch immer. Weil er selber "schlauer" zu sein meint? Auch eine sehr doofe Verhaltensweise. Aber so sind sie die Menschen. Wäre so schön, wenn nicht so viel unsinnige, archaische Triebe in uns stecken würden. Weniger Raser. Weniger Mörder. Weniger Forum-Trolle & -Prolle. Ich wünsche mir: Weltfrieden! :-))
> Mit MCU habe ich alles selber im Griff
Ich glaube da bist Du auf dem Holzweg. Nach meiner Erfahrung schwingt
ein misslungener Aufbau vor allem um den Leistungstransistor/Treiber
herum, erst das bringt dann die Regelung aus dem Gleichgewicht oder
sorgt für Halbleiter mit fehlendem Deckel. Daran wird ein µC nichts
ändern.
Sorry fürs OT.
BoostConverter schrieb: > Antwort: Ich habs nicht hingekriegt mit PFC Regler, das Ding von Linear > fing an, wie wild zu schwingen, Layout war Mist, Endstufentransistor zu > weit vom Treiber entfernt, vielleicht noch andere Ursachen. Und ich hab > kein Fuß reingekriegt. Wenn du es mit einem Chip von Linear nicht hinbekommst, sehe ich für die Softwarelösung schwarz. Noch dazu ist Linear der Hersteller mit 150% Extra-Reserve, 120% Funktion zu 200% Kosten. Bei Software kann noch viel mehr schiefgehen. Sämtliche elektrischen Probleme hast du mit dem Prozessor auch, nur schlimmer - weil der will ja noch einen Oszillator und eine saubere Versorgung haben, wohingegen sich der Chip sich meist mit dem Gekreische aus dem Flyback zufrieden gibt. Die "wunderbaren" zusätzlichen "Herausforderungen" einer Softwarelösung kommen dann noch oben drauf. Dinge, die ausreichend schnelle Reaktion bei Überstrom, eine zeitgemässe Schaltfrequenz (mit einem ATMEGA ausgerechnet ;-)) und Debuggen. Setz mal Breakpoints, das ist lustig. Ich bin der Meinung dass man solche in Hardware lösen sollte, wenn es passende Hardware gibt. Bei PFC-Chips ist das definitiv der Fall. So schwierig wie du behauptest, ist das nicht, sogar ich hab das hinbekommen.
Conny, du hast ja nicht unrecht. Nur wo endet es, wenn es nach dir ginge? In wochenlangem Geschleime und Schulterklopfen, bei dem leider am Ende nichts erschaffen wird. Der TO möchte keinen LED-Blinker bauen, sondern ein (viel zu) anspruchsvolles elektronisches Projekt. Da ist ihm absolut nicht geholfen, wenn man schon grobe Gedankenfehler nicht anspricht. Und auf vorsichtige Hinweise reagiert er nachweislich nicht. Siehe z.B. den grundsätzlichen Fauxpas, daß es unbedingt ein µC sein muss. Wir wissen ja inzwischen, warum das so ist. Die fehlende Erfahrung bei analogen Schaltungen. Das darf man natürlich nicht sagen, denn da haben wir ja gleich mehrere Leute, die sowas gar nicht mehr anders bauen KÖNNEN! Oder noch nie konnten, suchs dir aus. Und da hört dann ganz schnell die Einsicht auf, weil man den Nagel auf den Kopf getroffen hat. Wenn du dir dabei ausmalst, daß ich damit meine, der größte Profi unter der Sonne zu sein, dann solltest du evtl. erstmal vor der eigenen Haustür kehren. Was ich selber denk und tu...
soso schrieb: > BoostConverter schrieb: >> Antwort: Ich habs nicht hingekriegt mit PFC Regler, das Ding von Linear >> fing an, wie wild zu schwingen, Layout war Mist, Endstufentransistor zu >> weit vom Treiber entfernt, vielleicht noch andere Ursachen. Und ich hab >> kein Fuß reingekriegt. > > Wenn du es mit einem Chip von Linear nicht hinbekommst, sehe ich für die > Softwarelösung schwarz. Noch dazu ist Linear der Hersteller mit 150% > Extra-Reserve, 120% Funktion zu 200% Kosten. > > Bei Software kann noch viel mehr schiefgehen. Sämtliche elektrischen > Probleme hast du mit dem Prozessor auch, nur schlimmer - weil der will > ja noch einen Oszillator und eine saubere Versorgung haben, wohingegen > sich der Chip sich meist mit dem Gekreische aus dem Flyback zufrieden > gibt. > > Die "wunderbaren" zusätzlichen "Herausforderungen" einer Softwarelösung > kommen dann noch oben drauf. Dinge, die ausreichend schnelle Reaktion > bei Überstrom, eine zeitgemässe Schaltfrequenz (mit einem ATMEGA > ausgerechnet ;-)) und Debuggen. > Setz mal Breakpoints, das ist lustig. > > Ich bin der Meinung dass man solche in Hardware lösen sollte, wenn es > passende Hardware gibt. Bei PFC-Chips ist das definitiv der Fall. > So schwierig wie du behauptest, ist das nicht, sogar ich hab das > hinbekommen. Wahrscheinlich hast Du recht. Aber ich habe viel gelernt über FET-Ansteuerung, Drosselsättigung, Rückwirkungen im Netz, PWM via Timer. Für den Industrieeinsatz ist ein PFC Chip wahrscheinlich das Richtige (PLatzbedarf, oft kein zusätzlicher Treiber), auch wenn er nicht billiger als eine MCU ist. Der PFC braucht keine Softwareaktualierung. Aber zurück zum 6kW Buck Converter: Sind denn schon die Spannungen bekannt von und nach der konvertiert werden soll? Welche Transistoren liefern welchen Ron, welche transiente Verlustleistung einsteht dabei? Wieviele Transistoren müssen dann parallel geschaltet werden? Safe Operation Area? Aktive Kühlung? Kann man die alle über einen Treiber steuern? usw. Kann man das mit Spice simulieren? Grüße, BoostConverter
Hallo BoostConverter Genau genommen sind diese Projekte nicht nur sehr ähnlich sondern auch nahezu gleich wenn man bedenkt, dass ich meinen Buck aus einer Halbbrücke aufbaue. Dadurch könnte ich auch Strom Rückspeisen. Dabei verwende ich einen isolierten Gatedriver. Das macht die Sache zwar nicht billiger aber wesentlich einfacher. Bei einer Softwarelösung solltest du aufpassen: Die Regelung muss trotzdem implementiert werden. Die Schwierigkeit ist hierbei jedoch die Parameter zu identifizieren. Ich persönlich finde noch dazu im z-Bereich weniger Literatur. Eine Analoge Simulation ist bei mir bereits sehr vielversprechend. Dabei überlege ich ob ich nicht den Teil der Platine, welche für die Regelung zuständig ist, austauschbar gestalte. Damit kann ich in einem ersten Schritt das ganze analog und nachher digital aufbauen. Dies bringt vorallem deswegen Vorteile, da das ganze leichter zu simulieren ist. Eine erneute Bitte an alle, welche nichts zu dem Thema zu sagen haben. Bitte sagt auch nichts und schreibt Shit-Posts auf Tinder, Facebook und Instagram. Danke! Dadurch ist es leichter später den Thread als dritter nachzuvollziehen. Edit: Wie bereits geschrieben: Spannung 200V bis 400V, nur findet man leider vor lauter Nutzlosen Posts die Information nicht mehr. Parallel: 1 Kühlung: Natürlich aktiv aber Luftgekühlt, genauere Berechnungen wenn die Simulation verfeinert ist. Treiber steuer gesamte Brücke. Bezüglich Strom: 60A sind im Datenblatt des Transistors also könnten schon 25A gehen.
Andreas G. schrieb: > Ich persönlich finde noch dazu im z-Bereich weniger Literatur. Da gibt's sogar ganze Bücher zu. Signal Theorie behandelt die z Transformation bis ins kleinste Detail. Und dann gibt es darüber hinaus auch noch ganze Bücher bezüglich digitaler Regelung. Alternativ die Appnotes von TI, dort gibt es auch zahlreiche Hinweise, wie man digitale Regelungen aufbaut. Und, falls vorhanden, über die digitale IEEE library die zahlreichen Papers. Mehrere Doktorarbeiten von der ETH und RMIT (alternativ Monash) behandeln das Thema digitale Regelung. Bei konkreten Fragen kannst du dich gerne bei mir melden. Gruß,
Hallo Danke für die schnelle Antwort. Welche paper von IEEE kannst du den zu dem Thema empfehlen?. Danke für den Tipp mit Doktorarbeiten. Appnotes habe ich schon ein paar gesehen aber noch nichts exakt treffendes. Ich werde mal dezidiert bei TI nachsehen.
Andreas G. schrieb: > Hallo > Danke für die schnelle Antwort. > Welche paper von IEEE kannst du den zu dem Thema empfehlen?. > Danke für den Tipp mit Doktorarbeiten. Appnotes habe ich schon ein paar > gesehen aber noch nichts exakt treffendes. Ich werde mal dezidiert bei > TI nachsehen. https://e2e.ti.com/cfs-file/__key/communityserver-discussions-components-files/184/Discrete-PID-controller.pdf http://www.embeddedpowerlabs.com/Downloads/APEC_2013_Digital_Control_Seminar.ppsx http://www.ti.com/download/trng/docs/seminar/Topic_7_Hagen.pdf http://www.ti.com/download/trng/docs/seminar/Topic6DF.pdf http://www.ti.com/en/download/mcu/biricha_digital_application_note.pdf http://agyepes.webs.uvigo.es/files/Thesis.pdf https://researchbank.rmit.edu.au/eserv/rmit:161200/Parker.pdf Cheers,
Andreas G. schrieb: > Bei einer Softwarelösung solltest du aufpassen: Die Regelung muss > trotzdem implementiert werden. Die Schwierigkeit ist hierbei jedoch die > Parameter zu identifizieren. Ich persönlich finde noch dazu im z-Bereich > weniger Literatur. Meinst du die Z-Transformation? Jedenfalls wäre es eine gute Idee, in ein Skriptum zum Thema zu starten. Das hier hätte ich zum Beispiel gefunden: https://www.ifr.ing.tu-bs.de/static/files/lehre/vorlesungen/gdr/Skript_GdR.pdf Natürlich gibt es eine Million Tonnen Bücher zu dem Thema. Das genannte Skriptum hat ein Literaturverzeichnis. Überhaupt wäre die Z-Transformation der falsche Startpunkt - das ist am ehesten ein Verfahren deinen Regler in ein zeitdiskretes System zu übersetzen. Du brauchst aber erst mal einen Regler. D.h. erst mal musst du mathematisch formulieren, wie das fertige System aus Regler und Strecke aussieht, ob und wie das stabil zu bekommen ist, und so weiter. Dann erst kannst du das in ein zeitdiskretes System übersetzen. Natürlich kannst du dir einen Regler aus einer Appnote pflücken und implementieren, aber wenn du den nicht verstanden hast, wird das Debuggen die reinste Hölle. Oh, ich sehe, du hast ein par schöne Links bekommen. Um die zu verstehen, brauchst du das von mir verlinkte Skriptum.
Hi Und nein. Ich könnte so ein Netzteil niemals entwickeln. Aber vielleicht könnte der TO ja eines zum Zerlegen kaufen. Als Lehrgeld. Bis seine Kreation läuft wird sicherlich deutlich mehr als 30€ in magischen Rauch verwandelt sein. Mich wundert eh, dass so lange von Buck Converter gesprochen wurde. Bei ebay gibt Cisco.Netzteile mit 3, 4, 6 und 8,7kW aAusgangsleistung bei 42V Nennspannung für ziemlich wenig Geld. Im Link beislpielsweise das 6kW. Hergestellt von Astec. beinhaltet 2 einzelne Netzteile die parallelgeschaltet sind. Mit PFC und benötigt 2 x 230V für volle Leistung. Das kommt für nicht Mal 30€ zu dir. Weiters gibt es noch das CAC4000. Das enthält ein einzelnes Netzteil mit 4kW und 42V. Gibst auch für ca 30€. Das enthält neben der PFC-Stufe einen LLC-Wandler der durch einen CXA8038 von Sony gesteuert wird. Gebaut wurde das Netzteil von Sony. https://www.ebay.de/sch/i.html?_from=R40&_trksid=p2380057.m570.l1313.TR0.TRC0.H0.Xws-cac-6000w.TRS0&_nkw=ws-cac-6000w&_sacat=0 Im Mosfetkillerforum gibts zwei Threads wo die Dinger vorgestellt wurden. MfG ichbin
> Mich wundert eh, dass so lange von Buck Converter gesprochen wurde.
So schlecht ist diese Wandlerart hinsichtlich Bumms und Wirkungsgrad ja
nicht. Wenn man keine galvanische Trennung vom Netz braucht und die PFC
mal außer Acht lässt - wieso nicht?
In den meisten kleineren Solarwechselrichtern zur Netzeinspeisung sind
StepUp-Wandler mit bis zu 3kW und nur einer einzelnen Stufe drin. Mit
genügend hoher Spannung ist die Leistung kein Problem. 6kW sind bei 200V
gerade mal 30A und die macht eine einzelne StepUp- oder StepDown-Stufe
ohne größere Probleme.
Beitrag #5365587 wurde von einem Moderator gelöscht.
jz23 schrieb: > Und du fragst, warum man µCs so selten für sowas nimmt. Da haste gleich > schonmal einen triftigen Grund. Davon abgesehen, dass du bei 16MHz und > 100kHz Schaltfrequenz gerade mal 160 Takte zur Berechnung und dem Setzen > der Pins hast. Und auch nur 160 Stufen Auflösung. Ist jetzt nicht so der > Knüller... Also knapp 2 kW Dauer- und 3kW Spitze gehen sehr gut mit 16MHz. http://www.votronic.de/index.php/de/produkte2/sinus-wechselrichter/standard-ausfuehrung/smi-1700-st-nvs#technische-daten Der Wirkungsgrad ist allerdings auch nicht 99.8%...
@Dennis K. (scarfaceno1) >> Und du fragst, warum man µCs so selten für sowas nimmt. Da haste gleich >> schonmal einen triftigen Grund. Davon abgesehen, dass du bei 16MHz und >> 100kHz Schaltfrequenz gerade mal 160 Takte zur Berechnung und dem Setzen >> der Pins hast. Und auch nur 160 Stufen Auflösung. Ist jetzt nicht so der >> Knüller... >Also knapp 2 kW Dauer- und 3kW Spitze gehen sehr gut mit 16MHz. >http://www.votronic.de/index.php/de/produkte2/sinu... Woher weißt du, daß in der Kiste ein 16 MHz AVR werkelt?
Hallo, Spät aber doch gibt es Rückmeldung zu meinem Projekt: Es sind nur 2kW Dauerlast getestet worden. Das System ist dabei nicht besonders warm geworden. Der Grund für die 2kW anstelle der 6kW war, dass die ausgewählten SiC nicht rechtzeitig lieferbar waren. Die Regelung habe ich analog aufgebaut. Diese Entscheidung war im nachhinein richtig, da ansonsten ein FPGA und schnelle ADCs notwendig gewesen wären. Ich habe dabei 2 verschiedene Regler implementiert, welche jeweils andere Vorteile haben. Davon arbeitet einer als 2-Punktregler und der andere als Regler mit konstanter Frequenz. Der Regler mit konstanter Frequenz hat allerdings einen unsauberen Softstart. In der neueren Version ist dieser Fehler bereits ausgemerzt. Zusätzlich ist noch ein Bremswiderstand an den Zwischenkreis mit einer billigen Regelung implementiert. Ursprünglich wollte ich die paar unsauberen Punkte noch ausbessern bin allerdings die letzten Jahre nie dazu gekommen. Der Wirkungsgrad bei 2kW lag bei 98.25%. Die Implementierung der Regelungen, ... wurden in LT-Spice geplant und mit Zettel und Papier optimiert. Wenn noch jemand detaillierte Unterlagen möchte, einfach per PN melden. Lg Andreas
Andreas G. schrieb: > Spät aber doch gibt es Rückmeldung zu meinem Projekt: Es sind nur 2kW > Dauerlast getestet worden. Wow, Respekt! ? Gratuliere zum erfolgreichen Ergebnis. Wenn du Bilder vom DUT senden darfst, würde ich mich darüber sehr freuen. Frage: Wie viele Anläufe hat es gebraucht? Gruß
Danke, Ich hatte Zeitlich leider nur einen Versuch. Nach bereits vielen sehr stark beanspruchenden Tests ist leider die Leiterplatte durch den "Sanftanlauf" der Regelung mit konstanter Frequenz etwas beschädigt worden. Den Fehler habe ich in der Simulation behoben, ich konnte das Projekt bis jetzt allerdings leider noch nicht neu bauen. Die vorher angehängte Platine ist bereits das gesamte Gerät. Darauf befindet sich oben die Hochspannungsseite und unten die Schutzkleinspannung. Auch analoge Eingabeelemente sind vorhanden. Das einzige, was auf einer extra Platine untergebracht ist, ist die Regelung. Davon gibt es somit 2 verschiedene Varianten. Ein 3D-Druck Gehäuse mit Lüfter und so weiter war in Planung ist jedoch nie fertiggestellt worden. Lg Andreas
Andreas G. schrieb: > Die Implementierung der Regelungen, ... wurden in LT-Spice geplant und > mit Zettel und Papier optimiert. > > Wenn noch jemand detaillierte Unterlagen möchte, einfach per PN melden. > > Lg Andreas Ich hätte Dir das nach den Eröffnungsposts nicht zugetraut. Daher: Respekt vor dem Durchziehen und vor allem Gratulation! Ich hoffe es hat - trotz all der Rückschläge am Weg auch die Momente Spaß gemacht wenn dann das eine, das andere und dann alles zusammen funktioniert hat. MiWi (der sich mit prozessorgesteuerten 50kW Abgabeleistung herumschlägt und die Momente der Ratlosigkeit wenn es wieder einmal feigelt und ebenso die Momente des Vergnügens wenns flutscht nur allzugut kennt...)
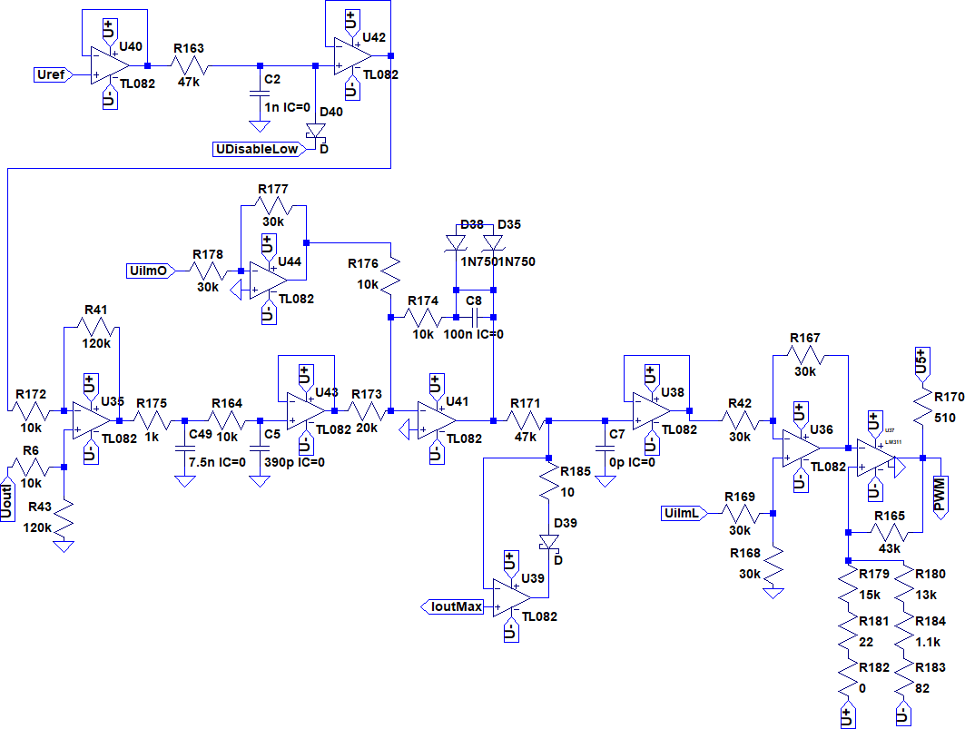
Andreas G. schrieb: > Ich hatte Zeitlich leider nur einen Versuch. Nach bereits vielen sehr > stark beanspruchenden Tests ist leider die Leiterplatte durch den > "Sanftanlauf" der Regelung mit konstanter Frequenz etwas beschädigt > worden. Den Fehler habe ich in der Simulation behoben, ich konnte das > Projekt bis jetzt allerdings leider noch nicht neu bauen. Die vorher > angehängte Platine ist bereits das gesamte Gerät. Darauf befindet sich > oben die Hochspannungsseite und unten die Schutzkleinspannung. Auch > analoge Eingabeelemente sind vorhanden. Das einzige, was auf einer extra > Platine untergebracht ist, ist die Regelung. Davon gibt es somit 2 > verschiedene Varianten. Ein 3D-Druck Gehäuse mit Lüfter und so weiter > war in Planung ist jedoch nie fertiggestellt worden. Hi Andreas ich möchte noch mal kurz auf dein Projekt zurückkommen, weil ich es erst jetzt geschafft habe, mir deine angehängen Bilder ins Detail anzuschauen. Frage: Gibt es einen bestimmten Grund, dass alles komplett diskret aufgebaut wurde? Dein Sägezahngenerator, deine Regelung, dein Treiber etc. ist ja alles mit diskreten Bauteilen realisiert worden. Oder ist das nur in der Simulation so, und real verwendest du einen PWM Treiber oder ähnliches?
Ist das eine Doktorarbeit? Oder ein Projekt an einem Fraunhofer Institut? 2 Jahre sind etwas lang für eine Masterarbeit...
Hallo, Bei diesem Projekt ist die Hardware 1:1 wie in der Simulation aufgebaut worden. Lediglich für den FET-Treiber ist ein isolierter Doppel-Halbbrückentreiber verwendet worden. Das hatte den Vorteil, dass die Simulationsmodelle leicht beschaffbar waren und dass sich die Hardware sehr ähnlich wie die Simulation verhält. (Je nach Qualität der Simulationsmodelle natürlich.) Und das hat sich auch als relativ Sinnvoll erwiesen, da bereits die erste Hardware (fast) wie am Schnürchen lief. Zusätzlich haben sich die Probleme der Hardware auch in der Simulation nachstellen lassen. Dieses Projekt war eine Master-Arbeit. Bei der Fragestellung hat sich das Projekt jedoch in einer sehr frühen Evaluierungsphase befunden. (Was sich eventuell zwischen den Zeilen lesen hat lassen.). Gedauert hat dieses Projekt etwas länger als ein Semester mit relativ intensiven Arbeitseinsatz. Der Grund, dass ich das ganze erst jetzt poste ist, dass ich privat daran noch etwas gefeilt habe. (Die hochgeladenen Bilder sind der Stand vom offiziellen Ende des Projekts.) Lg Andreas
Wo kann man die Masterarbeit anschauen? Gruss, Udo
Hallo, Die Masterarbeit kann hier angesehen werden: http://repositum.tuwien.ac.at/urn:nbn:at:at-ubtuw:1-115600 Lg Andreas
Bitte melde dich an um einen Beitrag zu schreiben. Anmeldung ist kostenlos und dauert nur eine Minute.
Bestehender Account
Schon ein Account bei Google/GoogleMail? Keine Anmeldung erforderlich!
Mit Google-Account einloggen
Mit Google-Account einloggen
Noch kein Account? Hier anmelden.
















