Hallo, ich hoffe, Ihr könnt mir vielleicht weiterhelfen. Ich habe folgendes Problem: Ich habe ein Signal (A) mit einer Spannung von ca. 400 mV und muss davon eine "Kopie" (B) mit 1.8V generieren. Als Spannung habe ich 3V zur Verfügung. Meine Idee wäre nun, eine Schaltung aus einem Transistor und einem LDO zu bauen. - Der LDO regelt die Spannung von 3V auf 1.8V herunter, die laufen dann an den Transitor. - Der Transistor wird durch Signal A am Gate geöffnet wenn das Signal HIGH ist und geschlossen wenn das Signal LOW ist. Dadurch entsteht dann eine exakte Kopie des Signals A, nur mit einer anderen Trägerspannung. Nun die Fragen: 1. Funktioniert das so? 2. Wäre dieser LDO der richtige: https://www.digikey.de/product-detail/de/texas-instruments/LP5907SNX-1.8-NOPB/296-40369-1-ND/5178246 3. Welchen Transistor bräuchte ich dafür? Vielen Dank für die Hilfe schon jetzt! Jan
Du bist auf dem Holzweg. Erzähl doch einfach woher das Signal kommt, und wohin es gehen soll.
Bei nur 400mV am Eingang würde ich eher zu einem Komparator greifen. Je nachdem, wie die Belastung des Ausgangssignals und die Frequenz des Eingangssignals aussieht, wäre evtl. auch ein Spannungsteiler am Ausgang möglich, dann braucht's keinen LDO.
Ich würde wohl einen 5V-Typ Rail-to-Rail OPV mit den 3V versorgen, und als nichtinvertierenden Verstärker mit Verstärkung 4,5 betreiben. Ob es statt Standard-OPV auch dafür (so niedrige Versorgung) geeignete Komparatoren (OPV-Spezialtyp für "an-aus", also Rechteck ein, Rechteck aus) gäbe, weiß ich nämlich nicht. Über den Strom (die nötige "Niederohmigkeit" des Signales) die Frequenz und nötige Schaltflanke etc. sagtest Du nichts, also läßt sich dabei schlecht (be-) raten.
Jan schrieb: > Ich habe ein Signal (A) mit einer Spannung von ca. 400 mV effektiv oder peak to peak? hinz schrieb: > Erzähl doch einfach woher das Signal kommt, und wohin es gehen soll. mmm schrieb: > Bei nur 400mV am Eingang würde ich eher zu einem Komparator greifen. heiteres Signalraten? Jan schrieb: > Ich habe ein Signal (A) mit einer Spannung von ca. 400 mV und muss davon > eine "Kopie" (B) mit 1.8V generieren. vielleicht will er ein Audio oder Antennensignal auf 1,8V anheben. Ohne mehr über das Signal zu wissen ist jeder Rat sinnlos. Sind es 50Hz, 15kHz, 1 GHz und soll genauso getreu am Ausgang erscheinen dann sind ja verschiedene Möglikeiten oder nichts möglich.
Zumindest könnte man hoffen - daß es sich nur um eine niedrige Frequenz eines (rein positiven) DC-Signales handelt, da er ja einen LDO zur Ausgabe einsetzen wollte. :) Wissen wäre besser.
Wegen "Signal HIGH" und "Signal LOW" bin ich mal von einem digitalen Signal ausgegangen.
Hallo, also ich versuche das mal zu erklären. Bitte zerreißt mich nicht :D Es geht um ein iPhone, bei diesem fehlt ein Signal A am LCD. Dieses Signal wird von der CPU generiert und wechselt zwischen HIGH (1.8V) und LOW 0V. Die Signalform ist rechteckig, also nur HIGH/LOW. Es gibt ein anderes Signal B, welches exakt parallel läuft, also HIGH ist, wenn Signal A auch HIGH wäre und LOW ist wenn Signal A auch LOW wäre. Dieses Signal ist noch vorhanden. Daher meine Idee, einfach 1.8V HIGH zu schalten, wenn das Signal B HIGH ist und damit das Timing des Original Signals zu imitieren. Die Idee ist in diesem Video - leider größtenteils auf Chinesisch - in eine funktionierende Schaltung umgesetzt worden: https://www.youtube.com/watch?v=qPnCaziRNOM&feature=youtu.be Im Anhang zwei Screenshots aus dem Video.
Steht doch alles da! Musst nur: 新旅游网络是国内著名虚拟主机和域名注册提供商。独创第6代虚拟主机管理系统,拥有在线数据恢复 Gruss Chregu
Hier noch ein Screenshot mit Beschriftung des fertigen Aufbaus.
Google Übersetzer: Und: Jan schrieb: > Daher meine Idee, einfach 1.8V HIGH zu schalten, wenn das Signal B HIGH > ist und damit das Timing des Original Signals zu imitieren. Eine Pegelwandlerschaltung soll's nicht sein? https://www.mikrocontroller.net/articles/Pegelwandler ciao gustav
Jan schrieb: > Funktioniert das so? Nein, 400mV reichen einem Transistor nicht. Jan schrieb: > also ich versuche das mal zu erklären. Aha. Jan schrieb: > Daher meine Idee, einfach 1.8V HIGH zu schalten, wenn das Signal B HIGH > ist und damit das Timing des Original Signals zu imitieren Ich würde einen MAX9062 benutzen. Der ist klein und vergleicht direkt mit 0.2V. Allerdings braucht er 15us zum Schalten. Bleibt der Ausgang mit 1.8V. Entweder man nutzt einen Spannungsteiler hin zur Versorgungsspannung wenn der nachfolgende Eingang hochohmig ist und diesen Spannungsteiler nicht zu sehr belastet, oder man versorgt einen MAX9064 direkt mit 1.8V duch einen Spannungsregler.
Hallo Michael, vielen Dank für die Antwort! Kannst Du mir nochmal für Blöde erklären, was der Unterschied zwischen dem 9062 und 9064 ist?
Wie äussert sich das fehlende Signal im/am Telefon (hab auch so eins - was ist denn da bei Dir "kaputt" gegangen?)
Jan schrieb: > was der Unterschied zwischen > dem 9062 und 9064 ist? Der Ausgang. Der 9062 schaltet nur gegen Masse, so daß die 'high' Spannung per Spannungsteiler festlegbar ist
1 | +3V |
2 | | |
3 | 1k |
4 | \ | |
5 | >--+--- 0V/1.8V |
6 | / | |
7 | 1k5 |
8 | | |
9 | GND |
der 9064 schaltet nach Masse und nach Plus, so daß die Ausgangsspannung durch die Versorgungsspannung definiert ist.
topantwort! dürfte da auch noch igentwie hineinpassen ins phone..
Auch hierfür gibt es die Ein-Transistorlösung in Basisschaltung.
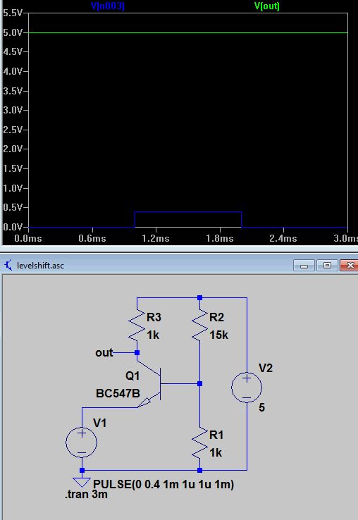
Ach Du grüne Neune schrieb: > Auch hierfür gibt es die Ein-Transistorlösung in Basisschaltung. Doesn't work (levelshift). Zieht man's gerade (levelshift2), bin ich sogar erstaunt, wie weit out runter kommt, hätte naiverweise mit 0.8V Minimum gerechnet.
Michael B. schrieb: > hätte naiverweise mit 0.8V Minimum gerechnet. vielleicht gehts mit einem Germaniumtransistor besser
Ach Du grüne Neune schrieb: > Auch hierfür gibt es die Ein-Transistorlösung in Basisschaltung. Ach. ;-)
Michael B. schrieb: > hätte naiverweise mit 0.8V Minimum gerechnet. Jetzt noch durch Finetuning das Signal verbessern (R1 = 5k6 und R3 = 2k2).
Michael B. schrieb: > Jan schrieb: >> was der Unterschied zwischen >> dem 9062 und 9064 ist? > > Der Ausgang. > > Der 9062 schaltet nur gegen Masse, so daß die 'high' Spannung per > Spannungsteiler festlegbar ist +3V > | > 1k > \ | > >--+--- 0V/1.8V > / | > 1k5 > | > GND > der 9064 schaltet nach Masse und nach Plus, so daß die Ausgangsspannung > durch die Versorgungsspannung definiert ist. VIELEN DANK für die ausführliche Erklärung. Bedeutet das, ich kann einen 9064 einfach so benutzen, ohne zusätzliche Widerstände? Also das 0.4V Signal an IN, 1.8V Spannung an VCC und an OUT kriege ich dann das fertige Signal raus?
Jan schrieb: > Also das 0.4V Signal an IN, 1.8V Spannung an VCC und an OUT kriege ich > dann das fertige Signal raus? Ja, aber du musst erstmal stabile 1.8V bekommen.
Bitte melde dich an um einen Beitrag zu schreiben. Anmeldung ist kostenlos und dauert nur eine Minute.
Bestehender Account
Schon ein Account bei Google/GoogleMail? Keine Anmeldung erforderlich!
Mit Google-Account einloggen
Mit Google-Account einloggen
Noch kein Account? Hier anmelden.





