In Ergänzung zum Beitrag "Re: Folienkondensator Beschriftung" : Trotzdem es bei Folien-Cs keine Polarität gibt, ist es in manchen Schaltungen dennoch relevant, wie herum der C eingebaut wird: bei Koppel-Cs empfiehlt es sich, die äußere Folienseite an den Punkt der niedrigeren Impedanz zu legen, d.h. auf die Quellenseite, weil so die Einkoppelung von Störsignalen (Brumm etc.) geringer ist. Der Youtuber Mr.Carlsons Lab hat dazu ein Gerät enwickelt: https://youtube.com/watch?v=BnR_DLd1PDI Schade, dass Paul eine extreme Labertasche (wollte jetzt nicht Laberkopp schreiben) ist. Seine 45-Minuten-Videos könnte man ohne Wertminderung auf 10 Minuten eindampfen. Manchmal sind die Cs mit einem Ring oder dem Aufdruck "outer foil" am betreffenden Anschluss gekennzeichnet.
eProfi schrieb: > Manchmal sind die Cs mit einem Ring oder dem Aufdruck "outer foil" am > betreffenden Anschluss gekennzeichnet. Und manchmal gibt es keinen Außenwickel, weil der Folienkondensator nicht gewickelt ist. Es ist zwar möglich, dass die zwei Außenfolien mit dem selben Anschluss verbunden sind, ich weiß aber nicht ob das üblich ist.
Bei nicht durch einen Strich (für die Außenseite) markierten Kondis ist es nur möglich, einen zu opfern: bis auf die äußere Alufolie abfeilen und mit dem Ohmmeter das richtige Bein finden... Gruß - Werner
Oder einfach ein Oszi benutzen. Wie ab Minute 10 im Video gezeigt. Interessanter wäre vielleicht sein einfacher Low Voltage Leakage Tester für Kondensatoren. Ist aber ein Bezahl Artikel.
Werner H. schrieb: > Bei nicht durch einen Strich (für die Außenseite) markierten > Kondis ist > es nur möglich, einen zu opfern: bis auf die äußere Alufolie abfeilen > und mit dem Ohmmeter das richtige Bein finden... Wens doch in der Anwendung einen Unterschied ausmacht, dann kann man das auch dadurch feststellen.
hinz schrieb: > Wens doch in der Anwendung einen Unterschied ausmacht, dann kann man das > auch dadurch feststellen. Hilft warscheinlich so gut wie vergoldete Lautsprecherkabel.
Neu Gieriger schrieb: > Hilft warscheinlich so gut wie vergoldete Lautsprecherkabel. War ja klar, daß auch wieder so einer mitliest.
Du "glaubst" wohl auch nicht an Einflüsse des Layouts etc., oder?
eProfi schrieb: > bei Koppel-Cs empfiehlt es sich, die äußere Folienseite an den Punkt der > niedrigeren Impedanz zu legen, d.h. auf die Quellenseite, weil so die > Einkoppelung von Störsignalen (Brumm etc.) geringer ist. Das ist zwar theoretisch der Fall, spielt aber praktisch sehr selten eine Rolle. Z.B. ein Anodenwiderstand von 100k ist nicht wirklich niederohmig, d.h. für den Gitterkondensator zur nächsten Röhre ist kein Unterschied merkbar. Und im Betrieb fäßt man ja den Kondensator nicht an.
hinz schrieb: > MKS4 ist nicht gewickelt. Gibts hierzu ein Dokument o.ä.? Bisher dachte ich schon, dass die gewickelt sind (und denke das auch weiterhin).
APW schrieb: > hinz schrieb: >> MKS4 ist nicht gewickelt. > > Gibts hierzu ein Dokument o.ä.? > Bisher dachte ich schon, dass die gewickelt sind (und denke das auch > weiterhin). Datenblatt
APW schrieb: > hinz schrieb: >> MKS4 ist nicht gewickelt. > > Gibts hierzu ein Dokument o.ä.? > Bisher dachte ich schon, dass die gewickelt sind (und denke das auch > weiterhin). Probiere doch mal eine Suchmaschiene und tippe e.g. wima mks4 https://www.wima.de/wp-content/uploads/media/e_WIMA_MKS_4.pdf Und was soll jetzt eigentlich des gewundenen und dann gequetschten Kondensators Vorteil sein gegenüber eines per se impulsfesteren 'geschachtelten'?
I ain't afraid of no ghosts schrieb: > > Und was soll jetzt eigentlich des gewundenen und dann gequetschten > Kondensators Vorteil sein gegenüber eines per se impulsfesteren > 'geschachtelten'? Jungfrauen können bei Vollmond nicht schachteln.
I ain't afraid of no ghosts schrieb: > Und was soll jetzt eigentlich des gewundenen und dann gequetschten > Kondensators Vorteil sein gegenüber eines per se impulsfesteren > 'geschachtelten'? https://www.wima.de/de/produkte/filmfolien-kondensatoren-im-rm-7-5-15-mm/
Ich hab hier das Datenblatt. Trotzdem muss ich blind sein. Gebt mir mal einen Tipp, wo das stehen soll.
hinz schrieb: > I ain't afraid of no ghosts schrieb: >> Und was soll jetzt eigentlich des gewundenen und dann gequetschten >> Kondensators Vorteil sein gegenüber eines per se impulsfesteren >> 'geschachtelten'? > > https://www.wima.de/de/produkte/filmfolien-kondensatoren-im-rm-7-5-15-mm/ "Beim Film/Folien-Aufbau wird die Elektrode nicht aufgedampft, sondern als Metallfolie zusammen mit der Dielektrikumsfolie gewickelt. Die so gefertigten Bauelemente besitzen aufgrund des niedrigeren Serienwiderstandes eine hervorragende Impuls- bzw. Strombelastbarkeit sowie einen sehr hohen Isolationswiderstand. " O.K. und bei exSiemens/Epcos/TDK Liest man das das die stacked-film technologie in Sachen 'pulse handling capabilities' von daher im Vorteil sei weil die einzelnen Lagen als anreihung von Einzelkondensatoren betrachtet in überlastfall den Kondensator als Ganzes weniger im Mitleidenschaft ziehen. frei aus dem engl. pg. 5/6 https://en.tdk.eu/download/530754/bb7f3c742f09af6f8ef473fd34f6000e/pdf-generaltechnicalinformation.pdf
Carl D. schrieb: > Jungfrauen können bei Vollmond nicht schachteln. Alte Schachteln können aber noch Jungfrauen sein. MfG Paul
Paul B. schrieb: > Alte Schachteln können aber noch Jungfrauen sein. Schon, aber: Können Alte Säcke noch (")Jünglinge(") sein, oder nicht? In Anführungzeichen: Offensichtlich Ja. Ohne: Logischerweise Nein. (Immer diese Frauendfeindlichkeiten...) APW schrieb: > Ich hab hier das Datenblatt. Trotzdem muss ich blind sein. > Gebt mir mal einen Tipp, wo das stehen soll. Sieht das Bild nicht nach abwechselnden Schichtungen aus? Hm. I ain't afraid of no ghosts schrieb: > Und was soll jetzt eigentlich des gewundenen und dann gequetschten > Kondensators Vorteil sein gegenüber eines per se impulsfesteren > 'geschachtelten'? Evtl. einfachere Herstellung sowie jener hier diskutierte Effekt?
notorisches gifthaferl schrieb: > Evtl. einfachere Herstellung sowie jener hier diskutierte Effekt? Ist doch in der Anwendung ein klarer Nach- und kein Vorteil wenn man bei einem ungepolten Bauteil doch noch auf die Einbaurichtung achten müßte.
notorisches gifthaferl schrieb: > APW schrieb: >> Ich hab hier das Datenblatt. Trotzdem muss ich blind sein. >> Gebt mir mal einen Tipp, wo das stehen soll. > > Sieht das Bild nicht nach abwechselnden Schichtungen aus? Hm. > Wenn man einen gewickelten MKS4 so aufschneidet, wie in der Zeichnung angedeutet, müsste man auch abwechselnde Schichtungen sehen. Die wenigen geschichteten (Epcos-) Kondensatoren, die ich bisher gesehen habe, haben eine Schichtung, die senkrecht und nicht parallel zur Platine steht, was aber nicht heisst, dass es nicht auch andere Schichtausrichtungen geben könnte. Übrigens habe ich einige MKS4/MKS2/MKS02 hier. Eine Säge liegt in der Werkstatt. Bei ausreichend starken Zweifeln meinerseits würde ich zur Tat schreiten.
Ist das Ganze nicht auch so rein akademisch wie der Wicklungsbeginn bei Induktivitäten?
Nein! Es ist eine Frage der Abschirmung. Wo es darauf ankommt, sollte man solche C einsetzen. Mindestens bei DDR C war diese Seite farblich gekennzeichnet. Aber was den TO treibt, eine Frage zu stellen, obwohl er alles weiß, erschließt sich mir nicht.
Tom-Uwe schrieb: > Ist das Ganze nicht auch so rein akademisch wie der Wicklungsbeginn bei > Induktivitäten? Ist ein abgeschirmtes Kabel akademisch? Sowohl der Wicklungsanfang einer (auch mehrlagigen) Spule als auch der Außenbelag eines Kondensators können das letzte Quentchen an Qualität (HF-Einstreuungen, Rauschen, Handempfindlichkeit, Brummen...) aus einer Schaltung herausholen. Schaltungsentscheidend war das eher mal zu Röhrenzeiten. Ich habe immer wo es ging die gekennzeichnete Außenseite Richtung Masse gelegt. Old-Papa
I ain't afraid of no ghosts schrieb: > Ist doch in der Anwendung ein klarer Nach- und kein Vorteil wenn man bei > einem ungepolten Bauteil doch noch auf die Einbaurichtung achten müßte. Nicht in einer Anwendung, in der man tatsächlich darauf achten sollte. Oder verstehst Du das so, daß gerade die gewickelten Cs erst das Problem ermöglichen wie auch verursachen, welches dann so gelöst wird? Das hatte ich nämlich anders verstanden: So, daß evtl. auch geschichtete Cs (und sogar dann, falls diese evtl. geringere), und natürlich auch falsch positionierte gewickelte Cs, genannte Probleme machen können - und man diese durch simples achten auf die Einbaurichtung (stark verbessern oder gar) vermeiden kann. Nun, ganz so klar hat sich bisher keiner ausgedrückt, daß ich mir da sicher wäre... (oder ich habe schlicht Probleme, alles völlig zu durchschauen) ...so gesehen: Gut, daß Du präzise nachfragst. ;-) APW schrieb: > Wenn man einen gewickelten MKS4 so aufschneidet, wie in der Zeichnung > angedeutet, müsste man auch abwechselnde Schichtungen sehen. Ja, man würde ähnlich anzusehende Schnittflächen erblicken. Ich denke aber, daß beim Bild im Datenblatt gemeint war, daß es durchgehend so aussieht. > Bei (...) starken Zweifeln meinerseits würde ich zur Tat schreiten. Warte noch etwas, vielleicht werden die Kollegen (in verschiedener Hinsicht) noch ein Stückchen konkreter. Allerdings hätte ich am Ergebnis Deiner Sektion durchaus Interesse... michael_ schrieb: > Aber was den TO treibt, eine Frage zu stellen, obwohl er alles weiß, > erschließt sich mir nicht. Ok, es macht schon den Eindruck. Aber für andere hochinteressant. Ich würde mich freuen, weitere hilfreiche Informationen zu lesen hier. Weiß jemand Rat bzgl. der noch offenen Fragen?
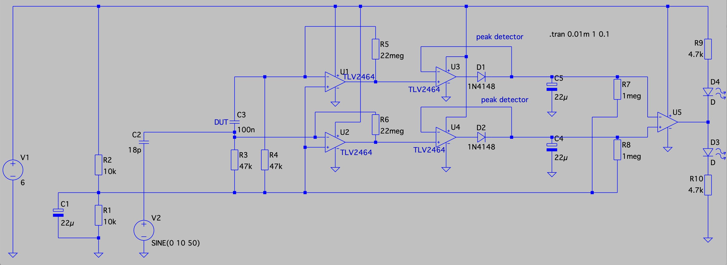
Ui, welche Diskussion habe ich da losgetreten... Anbei zwei Vorschläge für die Schaltung. Die Eingangs-OpAmps sorgen dafür, dass die Spannung auf beiden Kondensatorseiten Null ist. Der eingekoppelte Strom wird in eine Spannung gewandelt, so dass der kompensierende Strom durch den Gegenkopplungs-Widerstand fließt. https://de.wikipedia.org/wiki/Transimpedanzverstärker Die Widerstände R3 und R4 (47k) sind optional, da durch sie kein Strom fließt, da an ihnen idealerweise keine Spannung abfällt. Im Vorschlag 1 werden die beiden Spannungen nur verglichen. Nachteil ist, dass immer eine der beiden LEDs leuchtet. Im Vorschlag 2 werden 2 LEDs über einen Fensterdiskriminator gesteuert. Siehe auch die angehängte LTspice-Datei. Hier leuchtet im Normalfall keine LED, beim Berühren des DUT leuchtet die LED der entsprechenden Seite. Evtl. muss man die Fensterbreite über R12 (1k) anpassen. > Aber was den TO treibt, eine Frage zu stellen, > obwohl er alles weiß, erschließt sich mir nicht. Welche Frage habe ich gestellt? Ich wollte nur auf die Tatsache hinweisen, dass in empfindlichen Schaltungen die Einbaurichtung eine Rolle spielen kann. Genau wie das heiße und das kalte Ende einer Spule oft von Belang ist.
Hallo, eProfi schrieb: > Ich wollte nur auf die Tatsache hinweisen, dass in empfindlichen > Schaltungen die Einbaurichtung eine Rolle spielen kann. das wußten schon unsere Altvorderen in den Röhrenschaltungen. Außenbelag war eigentlich immer gekennzeichnet und gehörte an die Anode der vorhergehenden Stufe damit die hochohmigere Gitterseite der Nchfolgestufe geschirmt war. Gruß aus Berlin Michael
Wenn sie nicht gekennzeichnet sind, dann nimmt man die eben nicht, wenn es gefordert ist. Die Auswahl ist groß.
Bitte melde dich an um einen Beitrag zu schreiben. Anmeldung ist kostenlos und dauert nur eine Minute.
Bestehender Account
Schon ein Account bei Google/GoogleMail? Keine Anmeldung erforderlich!
Mit Google-Account einloggen
Mit Google-Account einloggen
Noch kein Account? Hier anmelden.



