Hallo, ich habe eine 25A H-Brücke mit Controllereinheit (mega328). Die 25A sind kein Problem, das Ganze wird zwar dann 130° heiß passt aber auch noch. Der Strom wird mit einem ACS712 gemessen im Betriebsspannungspfad der H-Brücke. Betriebsspannung 24V. Man kann den max. Strom und die Kurzschlusszeit einstellen< (10-150ms). Wenn ein Kurzschluss auftritt (egal welche Zeit), stürzt der Controller ab und startet neu. Woran kann das liegen? Ich habe mal die H-Brücke angehängt. Genau zwischen den beiden Mosfet-Halbbrücken sitzt ein TC74 I2C Temp-Sensor. Ich habe VCC am Sensor und bevor es zwischen die H-Brücke geht, mit 10nF geblockt, dann habe ich beim I2C einen BAT54A gegen Masse. Hat einer eine Idee warum das passiert? Was mache ich falsch?
MosKiller schrieb: > Was mache ich falsch? Wie sieht denn die Versorgung aus? Schaltplan? Man sollte Leistungselektronik und Steuerelektronik getrennt versorgen. Die CPU braucht schon eine stabile Versorgung ohne Einbrüche.
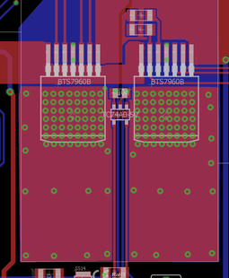
Cerberus schrieb: > MosKiller schrieb: >> Was mache ich falsch? > > Wie sieht denn die Versorgung aus? Schaltplan? > Man sollte Leistungselektronik und Steuerelektronik getrennt > versorgen. Die CPU braucht schon eine stabile Versorgung ohne > Einbrüche. Ich habe einen Trafo von 230V -> 24V 30A, 24V. Der versorgt das Modul. Die 24V gehen in die H-Brücke. Und in einen Schaltregler (MAX5035), der erzeugt 12V (Lüfter) und daraus werden dann mit 7805 5V für ATmega328 und das LCD-Display (HD44780). Der Schaltregler sitzt hinter der H-Brücke (man sieht auf dem Bild noch SS14 etc..). Die CPU sitzt links neben der H-Brücke. Sende ich nochmal ein Foto. Schaltplan habe ich nicht, ich habe nur den von Multisim. Wollte das nicht 2x zeichnen, daher habe ich hier nur layoutet.
Achso, 5V sind stabil, auch bei Kurzschlüssen. Die sind selber nochmal mit 2200uf/10V Elko gepuffert. Da bricht überhaupt nichts ein wie ich das auf dem Osci sehen kann.
Bei einem Kurzschluss dieser Grösse sind Masseleitungen nicht mehr nur Masseleitungen, sondern spürbare Widerstände. Es kann also sein, das einem Ende der Masseleitung Richtung Netzteil zwar 0V sind, aber am anderen Ende dann 2 oder 3V. Das irritiert dann z.B. den MC. Du solltest also (wie das passiert, sieht man ja auf deinem Bild nicht) die Masse so routen, das die Masse sternförmig abgeht, einerseits zur H-Brücke und andererseits zur Steuerlogik, damit nie der Motorstrom die Potenziale am MC beeinflusst. Analog gilt das auch für die positive Spannung. In meinen dicken BLDC Antrieben habe ich den MC, weils praktisch war, mit galvanisch getrenntem DC/DC Wandler versorgt (48V zu 3,3V/12V) und damit das Problem umgangen.
Matthias S. schrieb: > Bei einem Kurzschluss dieser Grösse sind Masseleitungen nicht mehr nur > Masseleitungen, sondern spürbare Widerstände. Ohmsche und iduktive. D.h. Abblock C dicht an 24 Vs und 24 GND am IC. Scheint im Layout weit weg zu sein bzw. ist nicht erkennbar ob überhaupt da etwas verbaut ist. Den Rest hat Matthias bereits gesagt. MosKiller schrieb: > Achso, 5V sind stabil, auch bei Kurzschlüssen. Die sind selber nochmal > mit 2200uf/10V Elko gepuffert. Da bricht überhaupt nichts ein wie ich > das auf dem Osci sehen kann. Miss bitte mal mit Scope mal zw. GND am µC und GND am BTS der Halbbrücke, da solltest Du etwas sehen können.
ich sage nicht MOSKILLER sondern Internet Killer 3 MB als BMP für DAS Bild? Ihr habt alle zu schnelle Leitungen, kein Wunder das es bei derlei Gedankenlosigkeit immer mehr Aufrüstung braucht.
es bleibt aber wahr, das Bild ist nicht aussagekräftiger als ein 300kB Bild Beitrag "Fachkräftemangel wirklich real?" absolut!
BMP ist ja auch das blödestes Format für so ziemlich alle varianten von
Bildern. Das Speichern in diesem Format sollte man eigentlich verbieten
oder mindestens mit 3x Rückfragen "willst du wirklich ganz sicher..:"
versehen.
Und dann wäre es natürlich auch nicht schlecht, mal die Hinweise zu
Dateiformaten zu lesen, die direkt unter dem Datei Upload Feld
unübersehbar angezeigt werden.
> Beitrag "Fachkräftemangel wirklich real?" absolut!
Ja.
Joachim B. schrieb: > ich sage nicht MOSKILLER sondern Internet Killer > 3 MB als BMP für DAS Bild? Ihr habt alle zu schnelle Leitungen, kein > Wunder das es bei derlei Gedankenlosigkeit immer mehr Aufrüstung > braucht. OMG. Ich habe 120000 Leitung für 25€ im Monat. Wir reden von 3.5mb?! Ich verbrauche jeden Tag knappe 50 GB. Wir sind wohl nicht mehr in der Steinzeit was
MosKiller schrieb: > Ich habe 120000 Leitung Angeber, dann nutze das doch um zu lernen. Nicht jeder ist ignorant und egoistisch.
Joachim B. schrieb: > MosKiller schrieb: >> Ich habe 120000 Leitung > > Angeber, dann nutze das doch um zu lernen. > Nicht jeder ist ignorant und egoistisch. Ne so war das nicht gemeint, ich meinte nur, schnelles Internet kostet nichts. Für wen 3,5 MB ein Problem darstellen, selbst 1GB, der sollte vll. seinen Anbieter wechseln.
MosKiller schrieb: > ich meinte nur, schnelles Internet kostet > nichts. falsch! z.B. VoIP neues Modem, VDSL dito usw. MosKiller schrieb: > Für wen 3,5 MB ein Problem darstellen für diesen Unfug? DAS ist das Problem! und weil immer mehr ignorant sind muss ich jetzt aufrüsten, seit der DASLAM vom meinem Fenster steht ist es ja eh egal.
MosKiller schrieb: > Achso, 5V sind stabil, auch bei Kurzschlüssen. Die sind selber nochmal > mit 2200uf/10V Elko gepuffert. Da bricht überhaupt nichts ein wie ich > das auf dem Osci sehen kann. Das glaubst du auch nur. Der Spike, der deine CPU zum Absturz bringt wirst du mit den üblichen bezahlbaren Messmitteln gar nicht erfassen können. Besorge dir einen kleinen Transformator der separat deine 5V speist. Dann siehst du, ob es daran lag.
@MosKiller >Bitte das JPG-Format nur für Fotos und Scans verwenden! >Zeichnungen und Screenshots im PNG- oder >GIF-Format hochladen. Siehe Bildformate. Lesen ist manchmal gar nicht so einfach. Die eigene Ignoranz dagegen ist recht pflegeleicht.
> ich meinte nur, schnelles Internet kostet nichts.
Kommt drauf an, wo man wohnt. Ich kenne Leute in einer mittelgroßen
Stadt, wo man 50€ für 100 MBit bezahlt und dennoch effektiv nur 6 Mbit
bekommt.
Und dann gibt es ja noch Orte, die noch weniger Internet haben - mitten
in Deutschland. Im vom Krieg zerbombten Serbien hat man besseres
Internet.
MosKiller schrieb: > Genau zwischen den beiden Mosfet-Halbbrücken sitzt ein TC74 > I2C Temp-Sensor. I²C ist übrigens für Applikationen, bei denen Spannungs- und Stromspitzen entstehen, keine gute Wahl. Dieses Protokoll hat keinerlei Massnahmen gegen falsche Bits und Spitzen auf z.B. dem SCL Signal und ist eigentlich für Konsumergeräte gedacht. Wenn du dann auch noch, wie im Bild zu sehen, die Leitungen zwischen dicke stromtragende Flächen legst, darfst du dich über klemmendes I²C nicht wundern.
Bitte melde dich an um einen Beitrag zu schreiben. Anmeldung ist kostenlos und dauert nur eine Minute.
Bestehender Account
Schon ein Account bei Google/GoogleMail? Keine Anmeldung erforderlich!
Mit Google-Account einloggen
Mit Google-Account einloggen
Noch kein Account? Hier anmelden.
