Hallo! Ich würde gerne einen kleinen Mikrofonverstärker mit dem LM386 aufbauen. Es wäre schön, wenn es da eine Schaltung gäbe, die so verstärkt, dass die Lautstärke ungefähr gleich bleibt, egal ob man direkt ins Mikro brüllt, oder etwas weiter entfernt in normaler Lautstärke spricht. Wenn das nicht so einfach möglich ist, würde ich zumindest die Lautstärke begrenzen, sodass es nie lauter wird, als ein bestimmtes Level. Ich dachte schon an eine Z-Diode, aber die Spannung wäre da noch viel zu hoch. Optimal ist die Lautstärke bei ca 180mV peak-peak. (Ist ein Telefonhörer) Danke im Voraus!!
Such mal nach "Audio Compressor Schematic" bei der Google Bildersuche.
UC schrieb: > Es wäre schön, wenn es da eine Schaltung gäbe, die so verstärkt, dass > die Lautstärke ungefähr gleich bleibt, Das kann die "Automatische Verstärkungsregelung": AVR-Schaltung. Da wirst Du im INet jede Menge Infos finden. Auch zu den Grenzen solcher Schaltungen.
Danke für all eure Antworten! Ich habe befürchtet, dass das ganze ziemlich kompliziert sein wird. Um eine so komplizierte Schaltung zu bauen, fehlt mir leider die Zeit und der Platz. (soll auf Lochraster gehen...) Ich glaube, ich werde es so machen: Ich nehme einfach zwei LM386. Mit dem ersten verstärke ich das Mikrofon. Dabei stelle ich die Amplitude so ein, dass es bei der erwarteten Lautstärke (Sprecher spricht in normalem Ton und ist in normalem Abstand zum Mikrofon.)fast komplett ausgesteuert ist. Vor der zweiten Verstärkerstufe gibt es dann ein Poti. Mit diesem stelle ich die Lautstärke so ein, dass sie bei Vollaussteuerung der ersten Stufe passt. Brüllt nun jemand ins Mikro, oder klopft dagegen, wird es kaum lauter sein, als die normale Sprache. Seht ihr das auch so?
UC schrieb: > Brüllt nun jemand ins Mikro, oder klopft dagegen, wird es kaum lauter > sein, als die normale Sprache. Zumindest wird das ganze übersteuern und zu üblen Verzerrungen neigen, wenn die erste Stufe bei normaler Sprache schon fast voll ausgesteuert ist. Edit: Schau dir mal diese Schaltung an (Bild 3): http://www.elektronik-kompendium.de/public/schaerer/otalim.htm Die sollte man auch problemlos auf Lochraster aufbauen können. Notfalls mit SMD-Widerständen, damit es kompakter wird.
UC schrieb: > Ich habe befürchtet, dass das ganze ziemlich kompliziert sein wird. Eigentlich nicht. Zum einen gibt es spezialisierte IC für diese Anwendung (ok, mittlerweile her "gab"). Zum anderen kann man das recht einfach mit einem OTA aufbauen. Oder ganz Oldschool mit einem JFET oder gar LED/LDR-Optokoppler. Ja, der Aufwand ist höher als bei einem reinen Verstärker. Von nichts kommt halt nichts. > Um eine so komplizierte Schaltung zu bauen, fehlt mir leider die Zeit > und der Platz. "Keine Arme, keine Kekse." > Ich glaube, ich werde es so machen: > Ich nehme einfach zwei LM386. Mit dem ersten verstärke ich das Mikrofon. > Dabei stelle ich die Amplitude so ein, dass es bei der erwarteten > Lautstärke (Sprecher spricht in normalem Ton und ist in normalem Abstand > zum Mikrofon.)fast komplett ausgesteuert ist. Vor der zweiten > Verstärkerstufe gibt es dann ein Poti. Mit diesem stelle ich die > Lautstärke so ein, dass sie bei Vollaussteuerung der ersten Stufe passt. > > Brüllt nun jemand ins Mikro, oder klopft dagegen, wird es kaum lauter > sein, als die normale Sprache. Aber es wird fürchterlich verzerren. Und wenn jemand nur leise ins Mikro spricht, wird es ebenfalls leise sein. Einen solchen reinen Begrenzer kann man auch viel einfacher bauen. Einfach zwei Dioden antiparallel vom Signal nach GND schalten. Schon kommt die Amplitude nicht mehr über 0.7V. Ja, es verzerrt laute Signale fürchterlich und leise Signale werden nicht angehoben. Aber das macht deine Schaltung ja auch nicht besser. Ich glaube, die bist da zu sehr auf deinen LM386 fixiert. "Für jemanden, dessen einziges Werkzeug ein Hammer ist, sieht jedes Problem aus wie ein Nagel".
Danke für den Tipp! Soll allerdings spätestens morgen fertig werden, daher kann ich das so leider nicht realisieren, da mir der nötige Baustein fehlt. Mir ist natürlich bewusst, dass es dann übersteuern wird, wenn jemand ins Mikro brüllt, das macht aber nichts. Dann geht man einfach weg vom Mikro, aber derjenige am Hörer kriegt keine Ohrenschmerzen...
UC schrieb: > Ich habe befürchtet, dass das ganze ziemlich kompliziert sein wird. Die obige Schaltung mit dem TDA1054 ist wirklich unnötig kompliziert. Im Netz mit dem Stichwort "AVR" oder "AGC" sollten auch einfachere Schaltungen zu finden sein. > Ich glaube, ich werde es so machen: Wie bereits gesagt: Das funktioniert nicht. > Seht ihr das auch so? Nein.
LM386 steht zwar im Vordergrund,aber hier ein Ebay-Artikel den man sich ja mal als Alternative ansehen kann: https://www.ebay.de/itm/MAX9814-Microphone-AGC-Amplifier-Board-Module-Auto-Gain-Control-for-Arduino/311722582786?hash=item48941d2302:g:4KMAAOSwZJBYBiGO
Toxic schrieb: > https://www.ebay.de/itm/MAX9814-Microphone-AGC-Amplifier-Board-Module-Auto-Gain-Control-for-Arduino/311722582786?hash=item48941d2302:g:4KMAAOSwZJBYBiGO ...und mit einem kurzen Flug nach China kann er sich diesen Artikel auch noch bis morgen abholen. :-(
Harald W. schrieb: > ...und mit einem kurzen Flug nach China kann er sich diesen Artikel > auch noch bis morgen abholen. :-( Den Hinweis,dass die Schaltung schon vorgestern fertig sein soll hatte ich leider uebersehen ?
UC schrieb: > Soll allerdings spätestens morgen fertig werden, daher kann ich das so > leider nicht realisieren, da mir der nötige Baustein fehlt. Watson meint, dann hilft nur noch ein altes Fahrrad-Rücklichtbirnchen und ein LDR aus einem alten Bewegungsmelder.
Axel S. schrieb: > Oder ganz Oldschool mit einem JFET oder > gar LED/LDR-Optokoppler. Evtl. kann man den Widerstand in der Gegenkopplung des LM386 durch einen LDR Widerstand ersetzen... UC schrieb: > Ich nehme einfach zwei LM386. ...und mit einem zweiten LM386 über eine Einweggleichrichtung und einen Tiefpass eine LED ansteuern, die auf den LDR leuchtet. Die LDR-LED-Kombination sollte dann vom Tageslicht abgeschirmt sein! Die JFET-Geschichte hört sich auch ganz interessant an. UC schrieb: > Um eine so komplizierte Schaltung zu bauen, fehlt mir leider die Zeit > und der Platz. Gut, wenn morgen der Abgabetermin ansteht, ist die LDR-Geschichte in der Tat immer noch zu aufwändig. Die Idee von Toxic gefällt mir ganz gut. Für 2 Euro 50 lohnt sich der Selbstbau nicht mehr.
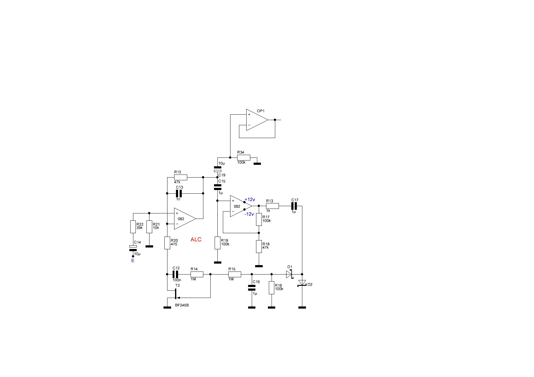
Hallo! Danke für die Anregungen! Was sagt ihr zu dieser Schaltung?(->Anhang) Habe ich hier gefunden: http://ganymedeham.blogspot.com/2013/08/ Scheint ziemlich einfach zu sein. aber funktioniert die auch?
UC schrieb: > Soll allerdings spätestens morgen fertig Guter Moment, sich dann heute Gedanken über die Lösung zu machen. Merke: Nicht dein Problem ist das Problem sondern du bist dein Problem
UC schrieb: > Danke für den Tipp! > > Soll allerdings spätestens morgen fertig werden Dann leih' dir bei deiner örtlichen Veranstaltungstechnik-Klitsche einen Dynamikkompressor. Dann hast du zumindest einen verzerrungsfreien Limiter, wenn du das Kompressionsverhältnis (Ratio) hoch drehst (10:1).
Im Anhang ist eine Schaltung,wie man sie frueher in den (u.a.)ITT-Schaub-Lorenz-Kassettenrekordern verwendet hatte. Das Bild hatte ich eben ergoogelt.Es wird zwar auf "Kainka" verwiesen,aber die Schaltung wurde schon vorher "erfunden".Das hatte auch ganz gut funktioniert.Sie ist simpel und schnell aufgebaut: einfach mal testen. Muss eventuell ein kleines bischen angepasst werden,sollte aber kein Problem sein. Sollte die Schaltung schon erwaehnt worden sein,dann schon mal sorry im Voraus...
Habe gerade die von mir zuletzt verlinkte Schaltung auf meinem Steckbrett aufgebaut. Sie funktioniert perfekt!
Klar geht auch eine 1N4148. Ich frage eigentlich nur, weil ich eine ähnliche Schaltung gesehen habe, die explizit Germanium oder Schottky Dioden haben wollte. Warum auch immer.
Vermutlich, um die Amplitude noch geringer zu begrenzen. Ich überlege, ob die 1N4148 den Ladestrom der 100uF Elkos aushalten... Die sind ja nicht so robust, wie die 1N4007-er...
Ich habe diese an Einfachheit fast nicht zu ueberbietende Dioden-AGC-Schaltung mal simuliert.Sie funktioniert wirklich erstaunlich gut.Ueber einen Bereich von 10mV-3V ist die Ausgangsspannung auf 3Vss begrenzt.Der AGC-Einsatz erfolgt bei etwas ueber 50mV. Da ich kein Model fuer den LM386 hatte verwendete ich einen normalen Opamp LM358.Musste daher die Schaltung geringfuegig modifizieren. Die Verstaerkung der Gesamtschaltung betraegt 18-fach. Bei 50mV ergibt dies am Ausgang: 18*50mV = 0.9V.Noch kein Grund fuer die AGC aktiv zu werden.Bei 3V-Eingangsspannung waere die zu erwartende Ausgangsspannung: 18*3V = 54V was ja bei 12V-Versorgungsspannung wohl kaum moeglich ist ? Die AGC haelt aber die Spannung auf 3Vss konstant und dies ueber einen Bereich von 50mV - 3V. Soweit,so gut - Simulation ist eine Sache - Praxis ne andere.Lohnt sich direkt mal aufzubauen und per Oszi zu checken was Sache ist... Der Anhang zeigt im unteren Teil des Diagramms die verschiedenen Eingangsspannungen,waehrend der obere Teil die Ausgangsspannungen dazu anzeigt.Fuer einfache Anwendungen ohne HiFi-Ambitionen ist die geringe Verzerrung venachlaessigbar.
UC schrieb: > Ich überlege, ob die 1N4148 den Ladestrom der 100uF Elkos aushalten... Albern. Wo soll denn der Strom herkommen? Toxic schrieb: > Ich habe diese an Einfachheit fast nicht zu ueberbietende > Dioden-AGC-Schaltung mal simuliert. Sie funktioniert wirklich > erstaunlich gut. > Die AGC haelt ... die Spannung auf 3Vss konstant und dies ueber einen > Bereich von 50mV - 3V. Interessant wäre der Klirrfaktor im Übersteuerungsbereich. Der TE macht keine Angaben, was er braucht (weiß er wohl selber nicht). Die AGC aus alten Kassettenrecordern war an die ohnehin nicht berauschende Qualität des Gesamtsystems angepaßt (vulgo: schlecht). Wunder würde ich von derartigen Schaltungen also nicht erwarten.
Toxic schrieb: > Fuer einfache Anwendungen ohne HiFi-Ambitionen ist die geringe > Verzerrung venachlaessigbar. ?!? Das sieht schon optisch nach 10% Minimum aus. Es ist ein Dioden- Clipper, nix AGC.
MaWin schrieb: > Es ist ein Dioden-Clipper, nix AGC. Die Schaltung ist zwar nicht besonders gut, aber deutlich besser als ein Dioden-Clipper. Im Anhang eine Simu mit Eingangspegeln von 10mV, 32mV, 100mV ... 3,2V. Mit größeren Kondensatoren wird das Signal um das Maximum herum symmetrischer. Der Klirrfaktor im Abregelbereich ist mit ~10%...30% allerdings sehr groß.
ArnoR schrieb: > Der Klirrfaktor im Abregelbereich ist mit ~10%...30% > allerdings sehr groß. Das gilt im Einschwingbereich bei Pegeländerungen. In den im Bild gezeigten Kurvenabschnitten ist der Klirrfaktor ~2%...7%.
@ Arno Könnte man in die Diodenzuleitung nicht noch einen 100 Ohm Widerstand einbauen, damit der Ausgang vom OPV nicht zu stark durch die beiden 100µF belastet wird und die letzten Verzerrungen dadurch noch etwas linearisiert werden?
Ralf L. schrieb: > Könnte man in die Diodenzuleitung nicht noch einen 100 Ohm Widerstand > einbauen, damit der Ausgang vom OPV nicht zu stark durch die beiden > 100µF belastet wird und die letzten Verzerrungen dadurch noch etwas > geglättet werden? Kann man versuchen, ändert an der gezeigten Simu aber gar nichts, denn da drin ist ein idealer OPV, dem ist die Last egal.
Toxic schrieb: > Ich habe diese an Einfachheit fast nicht zu ueberbietende > Dioden-AGC-Schaltung mal simuliert. Daumen hoch! Danke für die Schaltung, ich kannte die nur mit den Dioden in DC-Serie und AC-antiparallel. LG old.
Aus der W. schrieb: > Danke für die Schaltung, ich kannte die nur mit den > Dioden in DC-Serie und AC-antiparallel. Ich muss das Dankeschoen leider an den TO weiterreichen=> UC schrieb: > Was sagt ihr zu dieser Schaltung?(->Anhang) Habe ich hier gefunden: > http://ganymedeham.blogspot.com/2013/08/ Allgemein: Die Schaltung muss ja nicht nur fuer Justin Bieber eingesetzt werden(Verzerrungen der Schaltung duerften sich bei dem sogar positiv bemerkbar machen?).Kann man ja auch fuer Lichtorgeln etc verwenden. Ich find die Schaltung soweit ok - gut genug fuer die Bastelkiste. Die Schaltung selbst hat offensichtlich "National Semiconductor" auf den Markt geschmissen - also bei Beschwerden sich an Texas Instruments wenden(NS ist soweit ich weiss ich von TI aufgekauft worden)
Hallo erst einmal. Der LM386 ist mehr für Lautsprecher als für Mikrofone soweit ich weiß, eine integrierte Endstufe. Ein Telefonmikro ist etwas besonderes und da kenn ich mich wiederum nicht so gut aus. Man braucht den Innenwiderstand bzw. die Impedanz, eine evtl. benötigte Betriebsspannung und die NF-Ausgangsspannung. Es sollte aber eine Transistorstufe ausreichen. Eine Lautstärkeregelung um ein Lautstärkespektrum zu komprimieren, ist u.a. mit Fet's in einer Potentiometerschaltung möglich. Der Fet ist in einem Spannungsteiler und bekommt dabei eine Regelspannung an das Gate, welche von einer Detektorschaltung kommt. Auch findet man im Amateurfunk viele Schaltungen zum Thema Mikrofon und Kompression. MfG
Toxic schrieb: > Verzerrungen der Schaltung Hängt von der Auslegung der Schaltung ab. Die Kennlinie der 1N4148 weicht in der Realität deutlich von der in LTspice ab. Mit dem differentiellen Widerstand der Diode, lässt sich sehr gut ein Teiler aufbauen. Durch die signalmässige Antiparallelschaltung wird die Krümmung aufgehoben. Matthias K. schrieb: > Der LM386 ist mehr für Lautsprecher als für Mikrofone > soweit ich weiß, eine integrierte Endstufe. Ein Telefonmikro Damit hat er keine Probleme den 100µF aufzuladen und ein Telefonmikro bringt genug Pegel um das Rauschen zu überdecken. LG old.
Hi, eigentlich "sauber" geht Dynamikkompression nur mit DSP und entsprechender Latenz. Die diskret aufgebauten analogen Schaltungen, die ich kenne, benötigen allesamt mindestens in Stellung "Sprache" ca. 2 ms Reaktions-Zeit. Die Einschwingvorgänge sind bei den billigen Kassettenrecordern kaum hörbar gewesen, weil die den Frequenzgang im Lautsprecher garnicht wiedergeben konnten. Habe mir jetzt einmal meine alten Tonbandaufnahmen mit "Aufnahmeautomatik" mit einer besseren Anlage angehört und stelle fest, dass fast der Konus beim Basslautsprecher rausfällt, so stark ist der Einschwingvorgang. viel Spass ciao gustav P.S.: Schaltbild muss noch abgemalt werden. Bis bald. Im Prinzip ist es ein Lautstärkepoti, bestehend aus einem Festwiderstand und einem Transistor als variablem Widerstand, dessen Basis mit der gleichgerichteten NF vom Ausgang her über einen mehr oder weniger großen Elko gepuffert geregelt wird. (Wie ein Proportionalregler mit Einschwingverhalten.)
UC schrieb: > Mir ist natürlich bewusst, dass es dann übersteuern wird, wenn jemand > ins Mikro brüllt, das macht aber nichts. Dann geht man einfach weg vom > Mikro, aber derjenige am Hörer kriegt keine Ohrenschmerzen... Diese Lösung gefällt mir eigentlich am Besten! Gruß Rainer
Aus der W. schrieb: > Mit dem differentiellen Widerstand der Diode, > lässt sich sehr gut ein Teiler aufbauen. > Durch die signalmässige Antiparallelschaltung > wird die Krümmung aufgehoben. Hi, das war der "abgekupfterte" Schaltplan für den "Nachbau" der ominösen Aufnahmeautomatik. Grundig Service meinte, D101 und D102 wären Spezialdioden, konnte aber im "Kennlinienschreiber" keine allzu großen, wesentliche Unterschiede zu einer Siliziumdiode feststellen. Habe hinterher auch 1N914 genommen. ciao gustav
Karl B. schrieb: > Hi Danke, das ist der Aufbau den ich da Aus der W. schrieb: > ich kannte die nur mit den > Dioden in DC-Serie und AC-antiparallel. meinte. Der Vorteil ist, dass der Gleichstrom durch die Dioden gleich ist, was bei der https://www.mikrocontroller.net/attachment/372768/Aufnahmeautomatik_Grundig_.jpg je nach Signalform nicht gegeben ist. Jedenfalls ist das mit den Dioden linearer al mit dem BJT. https://www.mikrocontroller.net/attachment/372672/AGC.png Das mit dem verzögerten Regeleinsatz bekommt man mit einer Eimerkette für das Signal weg. Das Einschwingen kommt durch die zahlreichen hintereinander geschalteten RC-Glieder. Schaltungsfehler. LG old.
Der Entdecker/Erfinder/Entwickler der Dioden-Transconductance-AGC, Ganymede, betreibt den LM386 übrigens im V=-200-mode. Zitat: The amplifier is set to maximum gain by the 10uF capacitor across pin 1 and 8. Here's the circuit: http://lh4.ggpht.com/-VTHjEqIOHrg/UhHf9F0e76I/AAAAAAAAA-c/juyHKhwDLok/2013-08-19%25252009-57-24.jpg?imgmax=800 Für jeweils gleichen Kompressionsgrad braucht man dann nur noch 1/10 der Eingangsspannung im Vergleich zum V=-20-mode. Simuliert wurde bisher der V=-20-mode mit dem Ergebnis eines Klirrfaktors um die 4%. Im V=-200-mode hat man dann ca. 20dB weniger Klirr, also um die 0,4%.
Sherlock schrieb: > Here's the circuit: > http://lh4.ggpht.com/-VTHjEqIOHrg/UhHf9F0e76I/AAAAAAAAA-c/juyHKhwDLok/2013-08-19%25252009-57-24.jpg?imgmax=800 Hi, danke für den Plan. Es müssen aber noch der Lautsprecher rein und am Eingang eine definierte "Impedanz". So blubbert die Schaltung nur. Gerade der LM386 hat da so seine Tücken in Bezug auf Instabilitäten. Zitat aus Doku: .... "...GAIN CONTROL To make the LM386 a more versatile amplifier, two pins (1 and 8) are provided for gain control. With pins 1 and 8 open the 1.35 kohm resistor sets the gain at 20 (26 dB). If a capacitor is put from pin 1 to 8, bypassing the 1.35 kohm resistor, the gain will go up to 200 (46 dB)with the capacitor, the gain can be set to any value from 20 to 200. .... Gain control can also be done by capacitively coupling a resistor (or FET) from pin 1 to ground..... RC from pin 1 to 5 (paralleling the internal 15 kohm resistor). For 6 dB effective bass boost: R . 15 kohm, the lowest value for good stable operation is R = 10 kohm if pin 8 is open. If pins 1 and 8 are bypassed then R as low as 2 kohm can be used. This restriction is because the amplifier is only compensated for closed-loop gains greater than 9. INPUT BIASING The schematic shows that both inputs are biased to ground with a 50 kohm resistor. The base current of the input transistors is about 250 nA, so the inputs are at about 12.5 mV when left open. If the dc source resistance driving the LM386 is higher than 250 kohm it will contribute very little additional offset (about 2.5 mV at the input, 50 mV at the output). If the dc source resistance is less than 10 kohm, then shorting the unused input to ground will keep the offset low (about 2.5 mV at the input, 50 mV at the output). For dc source resistances between these values we can eliminate excess offset by putting a resistor from the unused input to ground, equal in value to the dc source resistance. Of course all offset problems are eliminated if the input is capacitively coupled. When using the LM386 with higher gains (bypassing the 1.35 kohm resistor between pins 1 and 8) it is necessary to bypass the unused input, preventing degradation of gain and possible instabilities. This is done with a 0.1 μF capacitor or a short to ground depending on the dc source resistance on the driven input....." Auszug aus Doku. http://www.ti.com/lit/ds/symlink/lm386.pdf Dann gibts da noch Unterschiede LM386N-1 bis N-4 von UB 6V ca. 350 mW bis UB 16V ca. 1W Ich nehm den N1-er. ciao gustav
Es gibt den TDA1013B, das ist ein VCA, also ein spannungsgeteuerter Verstärker, der ist hervorragend hierfür geeignet. Der begrenzt nicht einfach, sondern stellt die Verstärkung richtig. Am Ausgang gleichrichten, glätten und vielleicht noch ein Operationsversterker nachschalten, und diese Gleichspannung dann auf den Stelleingang des TDA1013B.
Günter Lenz schrieb: > Am Ausgang > gleichrichten, glätten und vielleicht noch ein > Operationsversterker nachschalten, und diese > Gleichspannung dann auf den Stelleingang des TDA1013B Hi, genau. Und der TO wollte doch etwas leicht Nachbaubares. Hätte aber noch einen Dual Attenuator ECG 1439 hier liegen. Das sind aber eher Schaltungen als Lautstärkepoti-Ersatz. Mit dem Zweck, den Bedienelementen im Gerätedesign mehr Spielraum zu lassen, und vor allem, dass nicht der NF-Signalweg über die Potis geführt werden muss. Sondern die Lautstärke, Stereobalance, Klangsteller etc. mit Gleichspannung "ferngesteuert" werden können. Was die für ein "Einschwingverhalten" haben, konnte ich noch nicht testen. ICs aus Kassettenrecoder-Tape-Decks kämen auch in Frage. Ist aber glaube ich, als Vorschlag oben schon vom TO verworfen worden. ciao gustav
Karl B. schrieb: > der TO wollte doch etwas leicht Nachbaubares. Schon lange passiert. UC schrieb: > Habe gerade die von mir zuletzt verlinkte Schaltung auf meinem > Steckbrett aufgebaut. Sie funktioniert perfekt! Das war vor 4 Tagen. Und um seine Frage noch zu beantworten: UC schrieb: > Ich überlege, ob die 1N4148 den Ladestrom der 100uF Elkos aushalten... Tun sie. (auch wenn der LM386 theoretisch knapp 1A raustun kann)
Ich habe das mal ganz altmodisch mit einem LDR realisiert. http://stefanfrings.de/audio_limiter/index.html
Stefanus F. schrieb: > Ich habe das mal ganz altmodisch mit einem LDR realisiert. weitere versionen.
Bitte melde dich an um einen Beitrag zu schreiben. Anmeldung ist kostenlos und dauert nur eine Minute.
Bestehender Account
Schon ein Account bei Google/GoogleMail? Keine Anmeldung erforderlich!
Mit Google-Account einloggen
Mit Google-Account einloggen
Noch kein Account? Hier anmelden.











