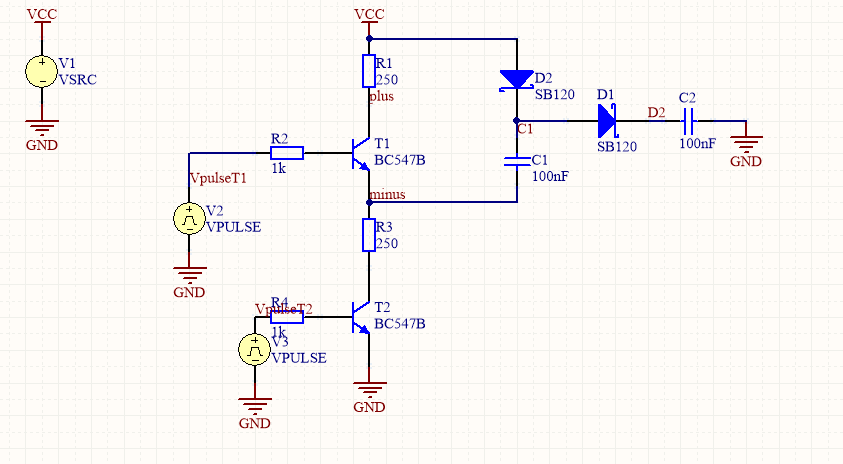
Hi Leute, ich bin grade dabei einen Spannungsverdoppler aufzubauen. In Anhang findet sich die Schaltung. Zuerst habe ich die Schaltung mit 10V DC PWM (50/50)betrieben und alles funktionierte. Aber mein Mikrocontroller kann an seinen Pins nur knapp 1,7V PWM an 2 Pins invertiert ausgeben. Ich habe schon einiges probiert. Widerstandsverhältnis geändert, Kondensatorenverhältnis geändert und die Dioden durch Schottky Dioden getauscht. Allerdings komme ich höchstens 6V. Braucht der Transistor mehr Spannung um ganz durchzuschalten? Vielen Dank im Vorraus. Joe
MiMa schrieb: > R2 und R4 auf 5k reduzieren oder auf sogar auf nur 1k. Die Schaltung hat bei geringer Belastung sowieso einen hohen Eingangswiderstand.
@ Joel K. (zaokiji) >findet sich die Schaltung. Zuerst habe ich die Schaltung mit 10V DC PWM >(50/50)betrieben und alles funktionierte. Hmm. > Aber mein Mikrocontroller kann >an seinen Pins nur knapp 1,7V PWM an 2 Pins invertiert ausgeben. Die braucht man für einen einfachen Spannungsverdoppler nicht. Nimm einen gescheiten Treiber, der mit 1,7V als HIGH auskommt und gut. Es reicht ein Ausgang. >Braucht der Transistor mehr Spannung um ganz durchzuschalten? Nö, aber mehr Strom und vor allem eine GESCHEITE Schaltung. Dein selbstgestrickter Treiber taugt in der Realität nix. Nimm einen MCP1401 oder ICL7667 oder ähnlich, der erkennt 1,7V einigermaßen als HIGH. Mit einem Trick kann man den HIGH Pegel noch um ca. 300mV hochschieben. https://www.mikrocontroller.net/articles/Pegelwandler#1.2C8_V_.E2.87.92_5_V Allerdings brauchst du dort noch einen 10K Pull-Up Widerstand von deinem Treibereingang nach +10V/VCC. Oder man nimmt gleich einen ICL7660A, der kann das alles allein.
Nachtrag: Der Pfeil vom Emitter vom BC557 (PNP) ist von mir leider falsch herum eingezeichnet worden.
Joel K. schrieb: > Aber mein Mikrocontroller kann > an seinen Pins nur knapp 1,7V PWM an 2 Pins invertiert ausgeben. wie kommt das? 1.7V Versorgung ? (Dann entsprechend kleinere Basiswiderstände) Oder bricht da was zusammen, weil Pullup, oder hast Du kein Oszi, ...?
Ach Du grüne Neune schrieb: > oder auf sogar auf nur 1k. Die Schaltung hat bei geringer Belastung > sowieso einen hohen Eingangswiderstand. Wieso? Der Eingangswiderstand wird in seiner Schaltung hauptsächlich durch R4 bestimmt. Aber ja 1k ist auch möglich. Falk B. schrieb: > Nö, aber mehr Strom und vor allem eine GESCHEITE Schaltung. Dein > selbstgestrickter Treiber taugt in der Realität nix. Hm wenn er sagt, dass es für ihn funktioniert, dann genügt ihm seine Schaltung anscheinend. Falk B. schrieb: > Nimm einen MCP1401 oder ICL7667 oder ähnlich, der erkennt 1,7V > einigermaßen als HIGH. Mit einem Trick kann man den HIGH Pegel noch um > ca. 300mV hochschieben. Nichts für ungut, aber..: einigermaßen.. Und das soll gescheiter sein als seine Schaltung? Falk B. schrieb: > Oder man nimmt gleich einen ICL7660A, der kann das alles allein. Schön und gut, aber wenn man eine Funktion diskret aufbaut und es funktioniert, dann ist es viel befriedigender als stumpf einen IC dafür zu verwenden. :-)
Solange T1 als Spannungsfolger arbeitet, und an seiner Basis nicht mehr als 1,7 Volt sind, wird die Ausgangsspannung nicht höher sein.
Danke für die Antworten, habe jetzt mal die Basiswiderstände auf einen 1k nach unten korrigiert. Simuliert - leider noch gleich. Ich will auch nicht die Sinnhaftigkeit der Schaltung eruieren:) Wollte nur mal fragen was ich eben übersehe, wenn ich die Schaltung von 5V auf 1,6 reduziere. Die Schaltung funktioniert auch so wie ich es mir wünsche, da nach ca. 0,5ms bereits knapp 9V anliegen (siehe Anhang). LG
Joel K. schrieb: > ich bin grade dabei einen Spannungsverdoppler aufzubauen warum so umständlich, wozu Transistoren? https://www.holger-klabunde.de/dcdc/picdcdc.htm habe ich aus dem AVR PWM nachgebaut, reicht für LCD Kontrast und HG Beleuchtung, wem die "Power" aus dem µC nicht reicht der verwendet hinter dem µC Treiber IC
Du brauchst noch 1 Transistor mehr zur Verstärkung der 1,7V, dann geht das auch.
Sherlock schrieb: > Du brauchst noch 1 Transistor mehr zur Verstärkung der 1,7V, dann geht > das auch. Jaaa, dass ist doch mal eine gute Schaltung. Mit der Treiberstufe davor, funktioniert die garantiert.
Ach Du grüne Neune schrieb: > Jaaa, dass ist doch mal eine gute Schaltung. Mit der Treiberstufe davor, > funktioniert die garantiert. Ja, klar. Aber beachte: Sie invertiert das Eingangssignal. Was bei 50/50 völlig wurscht ist, könnte für eine später geplante Regel-PWM zählen.
Du hast nicht geschrieben, wozu du diese Spannung brauchst, und wie sie belastet wird. Falls du aber sowieso eine RS-232 Schnittstelle hast, bietet es sich u.U. an einen der Schnittstellentreiber (z.B. von Maxim) mit eingebautem Ladungspumpen-Wandler anzuzapfen.
Joel K. schrieb: > und die Dioden durch Schottky Dioden > getauscht. Allerdings komme ich höchstens 6V. Nimm eine BAT60A, die hat nur eine Flußspannung von ca. 190 mV. mfg klaus
Danke für den Tipp, werden die Dioden in der Endfassung, dann noch tauschen. Habe die Schaltung aufgebaut die jemand in diesem Thread vorgeschlagen hat. Und in Altium mit exakt den Selben Bauteilen simuliert. In der Simulation komme ich relativ schnell an schöne 8V DC. Wenn ich am Steckbrett mit dem Oszi die Schaltung nachmesse, messe ich einen Puls der zwischen 3,5 und 4,5 springt. NACHTRAG: Habe nochmal an einen R gemessen wie viel mein uc ausgibt. (0/2,25V Puls mit 10kHz). Ich brauche die Spannung um einen Mosfet damit anzusteuern, da dessen Ugsth bei 5V ist brauch ich ca. 8 um ihn schön aussteuern zu können. LG
Klaus R. schrieb: > Nimm eine BAT60A, die hat nur eine Flußspannung von ca. 190 mV. Noch ein Zusatz. Die BAT60B verträgt allerdings nur 10V Sperrspannung. Prüf mal im der Simulation an jeder Diode ob man darunter bleibt. mfg Klaus
flü schrieb: > Aber beachte: Sie invertiert das Eingangssignal. Was bei 50/50 > völlig wurscht ist, könnte für eine später geplante Regel-PWM zählen. Das Tastverhältnis ist auch wurscht, egal in welche Richtung es sich ändert (40/60 oder 60/40). Erst bei 99/1 oder 1/99 (übertrieben gesehen) ändert sich die Ausgangsspannung. Sie wird in beiden Fällen kleiner. Joel Julius Kaiser schrieb: > werde die Dioden in der Endfassung, dann noch tauschen. BAT43 Joel Julius Kaiser schrieb: > Puls mit 10kHz Die Kondensatoren müssen auch nicht genau 103nF und 111nF haben. Bei 10kHz würde ich C1 mit 220nF und C2 mit 100nF, für einen zügigen Spannungsanstieg, auslegen. Vielleicht kannst du auch noch die Frequenz auf 40kHz erhöhen, dann könnten die C's noch halbiert werden (100nF und 47nF).
Joel Julius Kaiser schrieb: > NACHTRAG: Habe nochmal an einen R gemessen wie viel mein uc ausgibt. > (0/2,25V Puls mit 10kHz) wie kommen deine seltsamen Werte am µC-Ausgang zustande (mal 1,7V, mal 2,25V)? Misst du vielleicht einfach falsch? Oder hast du tastächlich einen µC-Ausgang verwendet, der es nicht schafft, eine 1kOhm-Last zu treiben? Joel Julius Kaiser schrieb: > Ich brauche die Spannung um einen Mosfet damit anzusteuern, da dessen > Ugsth bei 5V ist brauch ich ca. 8 um ihn schön aussteuern zu können. Wäre es da nicht naheliegend, den FET gegen einen anderen auszutauschen, der bei 5V schon sauber durchschaltet? Damit könntest du dir die gesamte Spannungsverdopplung sparen, du bräuchtest höchstens noch einen einfachen Pegelwandler zwischen µC und FET. Joel Julius Kaiser schrieb: > Wenn ich am Steckbrett mit dem Oszi die Schaltung nachmesse, messe ich > einen Puls der zwischen 3,5 und 4,5 springt. Das klingt nach einem Fehler im Aufbau. Überprüfe nochmal, ob du die Schaltugn wirklich genau so aufgebaut hast wie in der Simulation gezeigt. Insbesondere was die Belastung des Ausgangs angeht. Zeig ggf. mal das Bild, das du mit dem Oszi aufgenommen hast, dann kommt man vielleicht auch der Ursache für dieses seltsame Verhalten auf die Spur.
Joel Julius Kaiser schrieb: > Wenn ich am Steckbrett immer dran denken auf dem Steckbrett alle wichtigen und Stromleitungen doppelt legen, das vermindert Wackelkontakte und "Merkwürdigkeiten"
Ach Du grüne Neune schrieb: > Das Tastverhältnis ist auch wurscht Sofern man keine Drossel bei machen will. (Wodurch es hier dann aber auch gar nicht mehr um eine Ladungspumpe ginge. ) Für eine sauber geregelte Spannung aber würde man das wollen. Allerdings war ich auch wortkarg genug, so daß man mich falsch verstehen mußte. Meine Schuld, bist völlig im Recht. Hier ist das Tastverhältnis fast egal.
Bitte melde dich an um einen Beitrag zu schreiben. Anmeldung ist kostenlos und dauert nur eine Minute.
Bestehender Account
Schon ein Account bei Google/GoogleMail? Keine Anmeldung erforderlich!
Mit Google-Account einloggen
Mit Google-Account einloggen
Noch kein Account? Hier anmelden.







