Hallo nach SDR möchte ich mir jetzt einen Röhrenempfänger bauen um nicht immer das Notebook nehmen zu müssen ich suche eine Schaltung mit Röhren womit ich den AFU Bereich 80m 40m 160m mithören kann ich habe Grundkenntnisse in der Elektronik nur fehlt mir trotz Tagelangen suchen im Netz noch die richtige Schaltung. Bei Joggi hab ich schon einiges gefunden nur sind die Beschreibungen unvollständig oder es fehlt der Schaltplan/Stückliste. Ich habe bei Eb... (232927804243) Siehe Bild einen Superhet4 Band MW AM receiver gesehen kann ich den so Umbauen das er SSB CW LSB demoduliert oder ist der Aufwand zu groß/ Umständlich? MFG PS. Warum Röhren? Mich persönlich interessiert diese leider in Vergessenheit geratene Technik da ich selbst 4 Alte Röhrengeräte restauriert Repariert und abgeglichen habe und noch einiges von dieser Zeit an Ersatzteilen da habe dachte ich mir warum mit Ttansistoren wenn man einen Retro empfänger auch mit der nostalgischen Technik bauen kann.Ist halt Geschmackssache.
Hallo, man kann auch mit einem normalen Röhrenradio mit KW-Bereich prinzipiell SSB und CW empfangen, war meine erste Bekanntschafft mit Amatuerfunk. 40m hatten die immer mit drauf.. Ein 2. Empfänger mit KW oder ein Kofferradio war noch nötig, daß man mehr oder weniger weit vom eigentlichen Empfänger aufgestellt hat. Das 2. Radio erstmal irgendwo weg vom 40m Band eingestellt. Im Empfänger einen SSB-Amateur gesucht. Strafarbeit. Keine brauchbare Antenne damals, die Abstimmung mechanisch nicht präzise genug und wenn man was fand dann hörte der gerade auf... Wenn man dann doch einen gefunden hatte: das 2. Radio als Überlagerer nach Gehör auf die Frequenz des ersten - ZF, also rund ein halbes MHz tiefer abgestimmt und und damit vorsichtig versucht, die Sendung verständlich zu bekommen. Das geht, zumindest ein vielleicht für 30-40s... Das war vor Jahrzehnte, als z.B. lokale Störungen noch sehr gering waren, mehr als die Klingel oder den Staubsauger des Nachbarn gab es damals noch nicht... Damit sind alle Problem klar: man muß den Empfänger auf die gewünschten Bereiche umbauen, also Oszi-/Eingangsspulen passend umwickeln. Man muß eine Feinabstimmung dran zaubern. Am einfachsten einen 2x12pF UKW-Drehko parallel zum Orginaldrehko. Alles so, daß es nicht handempfindlich ist und auch eine brauchbar lange Zeit thermisch stabil ist und nicht wegläuft. Man braucht einen BFO im ZF-Bereich, den man am Demodulator einkoppelt. Dummerweise bringt man damit die Verstärkungsregelung aus dem Konzept, also totlegen und eine Poti zur Handregelung anbauen. Beser ist es, einen Produktdetektor statt des üblichen Diodengleichrichters einzubauen. Jetzt stellt man fest, daß die ZF-Bandbreite viel zu groß ist, als ZF-Filter ersetzen/ändern, um wenigstens auf ca. 2-3kHz statt 7kHz ZF-Bandbreite zu kommen. Jetzt feststellen, daß Empfindlichkeit, Übersteuerungsfestigkeit, IM-Festigkeit heutzutage nicht mehr ausreichend ist. Also alles wegwefen und komplett neu anfangen. ;) Gruß aus Berlin Michael
Sehr gut geeignet für SSB UND CW sin "Direktmischer". Sehr einfach mit eine Dioden Ringmischer ,schaltbarer Eingangsselektion und Diplexeer ,also NF Bandpass mit breitbandigem 50 Ohm Abschluss für den MIxer. Die schaltbaren Band Oszillatoren arbeiten auf der Nutzfrequenz mit etwa 5mW leistung zb für den IE500 oder ähnliche Mischer. Wenn man vor dem Mischer noch die Verluste mit einem Verstärker ausgleicht , dann hat man ein einfaches aber gutes Konzept. Klar ,Röhren sind was feines, aber so ein Audion ist deutlich aufwändiger zu bauen. Außerdem produzieren die Röhren Wärme ,was einem frei schwingenden Oszillator doch Probleme macht.
Hallo, man kann Direktmischer auch mit Röhren bauen, macht relativ wenig Aufwand und erziehlt durchaus brauchbare Ergebnisse. KW-Röhrenaudion ist durchaus auch beherrschbar, man sollte sich eben darüber im klaren sein, daß es heutzutage mehr interessante Spielwiese als ernsthat einsetzbar ist. Gruß aus Berlin Michael
Hallo OMs, erinnert Ihr Euch noch an die alten 0V2 ? ... nicht oh Vau zwei, sondern Null ... Es gab auch 1V2 und so fort. Mein erster KW-Empfänger war, natürlich mit Röhren und in einer Zigarrenkiste aus Pappe aufgebaut. Frontplatte war der Deckel und ein zweiter kleinergeschnittener Deckel einer anderen Kiste war die "Leiterplatte". Vielleicht war es auch diese Schaltung: http://www.jogis-roehrenbude.de/Bastelschule/0-V-2/0V2.htm Das war damals sehr modern und bot mit steckbaren Schwingkreisen einen perfekten Bandwechsel. Bei Drift des Schwingkreises erhöht sich nur die Stimmlage der Gegenstelle. USB und LSB waren beide möglich, bei Fehlabgleich pfiff das Teil ... ach Nostalgie! Viel Spaß beim Aufbau! Bernd
Hallo Bernd den 0v2 habe ich schon nachgebaut ist aber leider nicht schmalbandig genug Thema Trennschärfe und LSB wird auch nicht demoduliert mfg
Markus R. schrieb: > Ist halt Geschmackssache. ...wenn man mit wesentlich schlechteren Empfangsdaten zu wesentlich höheren Preisen zufieden ist...
Markus R. schrieb: > und LSB wird auch nicht > demoduliert natürlich kannst du SSB, LSB, USB und CW mit einem Audion demodulieren, ist halt eine elende Fummelei und Gequietsche, sozusagen eine pita (pain in the arse).
Hallo, Lothar M. schrieb: > natürlich kannst du SSB, LSB, USB und CW mit einem Audion demodulieren, > ist halt eine elende Fummelei und Gequietsche, sozusagen eine pita (pain > in the arse). :-) Fummelei macht doch aber Spaß... Rückkopplung kurz vor dem Schwingungseinsatz, SSB-Geraspel einstellen, Rückkopplung knapp über Schwingungseinsatz (sich über den Frequenzversatz beim Einsetzen freuen...) und nach oben oder nach unten verstimmen bis man den "Hilfsträger" an der richtigen Seite des SSB-Signals hat. Das waren noch Zeiten... Gruß aus Berlin Michael
Michael U. schrieb: > und nach oben oder nach unten > verstimmen bis man den "Hilfsträger" an der richtigen Seite des > SSB-Signals hat. > Das waren noch Zeiten... Jupp, so gehts. Das waren meine ersten Eigenbauten noch vor meiner Amateurfunk-Zeit. Sonntagsmorgens mit dem Ohr an der Kiste geklebt und Radio Norddeich bei den Telefonaten mit den Schiffen zugehört. Solange gequietscht und gepfiffen bis meinem Vater die Geduld riss und er mir den Stecker zog. Schön wars... Unsere Kinder werden ihren Kindern mal erzählen, dass sie in ihrer Jugend den ganzen Tag auf dem Schlauphone herum gewischt haben, während deren Kinder darüber nur lachen können, weil sie mittels Implantaten vernetzt sind.
Michael U. schrieb: > Das waren noch Zeiten... ... genau! Und die Trennschärfe fand ich bei richtiger Einstellung auch immer gut! Gruß Bernd
Ok erstmal vielen Dank ? hatte jemand von euch vielleicht noch einen geeigneten Schaltplan bzw kann ich den Superhet bei eBay kaufen oder ist das eher wie milch vom Elefanten zu holen? da ja bestimmt noch ein BFO rein muss und sicherlich auch noch diverse Filter. Die ZF liegt bei ca.455 kHz
Markus R. schrieb: > kann ich den Superhet bei eBay kaufen oder ist > das eher wie milch vom Elefanten zu holen? da ja bestimmt noch ein BFO > rein muss und sicherlich auch noch diverse Filter. DIE zwichenfrequentz > liegt bei ca.455 kHz Du liegst genau richtig mit deiner Vermutung. Um SSB und CW einigermassen sauber empfangen zu können, muss die ZF-Bandbreite deutlich kleiner gemacht werden. Auch ein BFO wird dann benötigt. Wenn du das dann aber erledigt hast, dann kämpfst du mit weiteren 2 Problemen, einmal mit der Stabilität des Empfangsoszillators und auch mit der Stabilität des BFOs. Da hast du 2 Knöppe mit denen du der Piepserei hinterher läufst, denn sowohl bei SSB, alsauch bei CW machen ein paar Hertz Drift schon erheblich Ungemach.
Hallo, ich habe ja letztens so zum Spaß mal solch eine Blechbüchse erworben: https://picclick.de/RFT-EMPF%C3%84NGEREINHEIT-EGD-01-mit-Seitenbandfiltern-263804968719.html#&gid=1&pid=1 Der Link weil ich kein Bild auf die Schnelle fand. Einen möglichst kostenlosen Schaltplan für das Modul such ich noch. Passende Stecker und die Steckerbelgung habe ich aber schon über einem Bekannten von einem Funkamateur bekommen. Muß noch ein Arduino mit Display und ein China-Modul mit SI5351 und etwas Kleinkram ran. Hat keine Röhren und eigentlich habe ich mit Amateuerfunk auch nichts wirklich am Hut, aber da ich meinen AFE-12 irgendwann mal weggegeben habe... ;-) Gruß aus Berlin Michael
Markus R. schrieb: > nur fehlt mir trotz Tagelangen suchen > im Netz noch die richtige Schaltung. Da wirst du auch nicht viel finden. Röhrenschaltungen waren schon vor der Entstehung des Internets obsolet. Wenn es überhaupt brauchbare Veröffentlichungen gibt, dann stammen diese aus dem angelsächsischen Raum. Wer es lieber deutsch mag muß sich ins Antiquariat begeben. Zwei Titel, die deinem Vorhaben entgegenkommen, kann ich empfehlen: 1)Harry Brauer: Vorsatzgeräte für den Kurzwellenempfang, Franckh´sche Verlagshandlung, Stuttgart 1963, aus der Reihe "Praxis des Funkamateurs". Der Titel stapelt tief. Tatsächlich werden mehrere Gerätevarianten beschrieben: Vom einfachen Audionvorsetzer bis zum kompletten SSB/CW-fähigen Doppelsuper mit !ZF-Audion! Das Büchlein ist wohl zuvor in der DDR in einer ähnlichen lautetenden Reihe erschienen. Es richtet sich Anfänger mit (elektrischen) Vorkenntnissen. 2)Detlev Lechner: Kurzwellenempfänger, Militärverlag der DDR, Berlin 1974. Wichtig: Nur die Ausgabe von 1974 befasst sich ua. mit Röhrenschaltungen. Es werden keine vollständigen Geräte beschrieben, sondern nur Baugruppen und deren Funktion und ggf Berechnung, aber mit etwas Geschick kann man sich sicher vollständige Empfänger basteln. Das Buch ist eher ein Nachschlagewerk. Und für die ganz hartgesottenen: 3)G.E.Gerzelka: Amateurfunk-Superhets, Franzis-Verlag, München 1969, Band Nr108 aus der Reihe "Radio-Praktiker-Bücherei". Der Autor beschreibt zwei AM/SSB/CW-Allwellenempfänger, einmal als Einfach- und einmal als Doppelsuper ausgeführt. Der Aubau der Geräte ist anspruchsvoll und man benötigt einiges an Erfahrung und HF-Messgeräten. Also nichts für Anfänger. Die Beschreibungen in Titel 1)und Titel 3) sind vollständig, dh. komplette Stücklisten und und Angaben zu den Spulen bzw deren Anfertigung sind vorhanden. Ebenso wird die Inbetriebnahme der Radios beschrieben. Ein Röhrenradio im Stil der alten Technik schüttelt man nicht ´mal so aus dem Ärmel. Zwar sind die damals verwendeten Bauteile zum größten Teil noch beschaffbar, eine Ausnahme bilden die induktiven Bauteile. Sie müßten durch zB Ringkerne ersetzt werden und die muß man wg. ihrer erheblichen Toleranzen vermessen. Der mechanische (Abschirm)Aufwand ist ganz erheblich, wenn die Oszillatoren einigermaßen frequenzstabil(bei SSB/CW Empfang) laufen und Pfeifstellen vermieden werden sollen. Allerdings, wenn alle Klippen umschifft sind und eine wirklich gute, dh hoch und weit ausgespannt, Antenne vorhanden ist, dann kann man wunderbar "Radio hören".
> eine elende Fummelei und Gequietsche, Das Wichtigste: Es wird ein HF-Regler mit mindestens 40dB Dämpfung benötigt, um das Atennensignal runterzudrehen. Der NF-Verstärker sollte soweit verstärken, bis das thermische Rauschen des Detektor-Gitterwiderstandes schon hörbar wird. Für CW und besonders für SSB wird noch zusätzlich eine ordentliche Bandspreizung benötigt, dann quietscht da nichts. > Trennschärfe und LSB wird auch nicht demoduliert Wenn der Superhet das unerwünschte Seitenband unterdrücken soll, wird ein Quarzfilter benötigt. Schau dir mal den SimpleX II an, allerdings kann der nur 80 und 40m: http://www.bignick.net/simple_x/simplex.htm
B e r n d W. schrieb: > Das Wichtigste: Es wird ein HF-Regler mit mindestens 40dB Dämpfung > benötigt, um das Atennensignal runterzudrehen. Das kommt ganz auf die Antenne an. Je mehr "hereinkommt", desto breiter wird der Empfang. B e r n d W. schrieb: > Wenn der Superhet das unerwünschte Seitenband unterdrücken soll, wird > ein Quarzfilter benötigt. Natürlich kann man auch ein Quarzfilter nehmen, aber nicht um ein unerwünschtes Seitenband zu unterdrücken. Das braucht ein Superhet nicht, das macht schon der Sender! Um den vom TO gezeigten Röhrenempfänger schmalbandiger zu bekommen, könnte man eventuell diese Murata-Keramikfilter nehmen. Ein bisschen Fummelei wäre damit nur die Anpassung an die hochohmigen Röhren, denn die Murata haben eine Ein- und Ausgangsimpedanz von 330 Ohm welche man auch strikt einhalten sollte, sonst funktionieren die Dinger nicht wie sie sollen.
> Natürlich kann man auch ein Quarzfilter nehmen, aber nicht um ein > unerwünschtes Seitenband zu unterdrücken. Dann halt den Nachbarkanal unterdrücken, welcher beim Audion bzw. beim Direktmischer schon heftig stört. Im Englischen sagt man "Single Signal Reception", mir fällt momentan kein besserer Begriff ein. Dabei verbessert sich zusätzlich der Rauschabstand um 3dB. >> Das Wichtigste: Es wird ein HF-Regler mit mindestens 40dB Dämpfung >> benötigt, um das Atennensignal runterzudrehen. Lothar schrieb: Das kommt ganz auf die Antenne an. Je mehr "hereinkommt", desto breiter wird der Empfang. Am meisten stört jedoch der Mitnahmeeffekt. Dieser tritt besonders bei Stationen mit kräftigen tiefen Frequenzen in der Modulation auf. Diese Frequenzen befinden sich sehr nahe an der Schwingung des Audions im Autodyne Mode. Beitrag "Re: Wo sind die Audion-Bauer?"
Jo nee, is klar BerndW, wir sind auf einer Linie :) Der TO hat einen Bausatz gepostet und bezieht seine Fragen auf eben jenen und oder einen ähnlichen Bauplan. Um daraus jetzt einen guten Empfänger zu gestalten, SSB und CW sind sehr anspruchsvoll was Frequenzstabilität angeht, bedarf es einiger Verrenkungen. Die gebräuchlichste Frequenz für ZF war Anno Dunnemols 455KHz. Dafür ein Quarzfilter zu bekommen ist quasi aussichtslos. Aberauch für einen Empfänger garnicht notwendig. Keramikfilter á la Murata gibt es noch ganz viele. Den BFO würde ich mittels Quarzoszillator auf die Flanke der Filter stellen. Dann wäre schonmal ein Knopf zur Frequenzeinstellung weniger. Die Einschränkung damit nur ein Seitenband zu bedienen, wäre nicht weiter tragisch, da er ja von 40, 80 und 160m spricht, wo nur das LSB benutzt wird. Am Ende einen Produktdetektor und gut ist. Dann braucht er nurnoch eine ruhig Hand beim Einstellen der SSB-Stationen.
Ich habe jetzt eine ECC81 mit Goldpins gesehen was war bei den anders als bei den Standart Eisen Pins? Sind diese Rauschärmer oder nur zur Verringerung des Übergangswiederstandes?
Markus R. schrieb: > Sind diese Rauschärmer oder nur zur > Verringerung des Übergangswiederstandes? korrosionsärmer und somit langzeitstabiler.
Es gab mal eine Bauanleitung für den "Newcomer" ein RX für 80 und 20 Meter.Er ist ein Einfachsuper mit Qarzfilter auf Basis von Einzelquarzen. Platine gibt es vom Verfasser keine mehr aber ich habe mal das Layout mit Sprint geclont. Platz für ein Kauf-Filter ist vorgesehen. Als Mischer dient der NE612. Als Vorselektion hat der Autor Fest-Induktivitäten vorgesehen , das würde ich ändern.
herbert schrieb: > ein RX für 80 und 20 > Meter.Er ist ein Einfachsuper mit Qarzfilter auf Basis von > Einzelquarzen. Das Problem das sich dabei zeigt ist, dass unterhalb 20m das LSB und ab 20m das USB benutzt wird. Der BFO müsst um die Bandbreite des Filters umschaltbar gemacht werden. Ist nicht ganz trivial.
> Das Problem das sich dabei zeigt ist, dass unterhalb > 20m das LSB und ab 20m das USB benutzt wird. Muss nicht, denn der VFO schwingt in der Mitte zwischen den beiden Bändern. Dabei werden Signale auf 80m gedreht, auf 20m nicht. Diese Empfänger sind der historische Grund, warum bei Frequenzen unterhalb von 10 MHz das untere und weiter oben das obere Seitenband verwendet wird. Hier als Beweis ein Empfänger wie der RAL7 von RCA. Auch ein Rückkoppelempfänger kann gute Empfangseigenschaften haben kann. Fast noch wichtiger als die Schaltung ist ein solider Aufbau: https://youtu.be/kercAWZPS-c?t=424 Diesen Schaltplan und viele andere findet man im BAMA (Boat Anchor Manual Archive): http://bama.edebris.com/manuals/rca/ral/
Hallo Foristen, das mit dem Quartz- oder irgendwie-anders-Filter müsstet Ihr noch einmal diskutieren. Der VFO sitzt zwischen beiden Seitenbändern. Beide werden dann in die ZF mit z.B. 455kHz herabgemischt und liegen dann in unterschiedlicher Phasenlage übereinander. ein Filter bei ZF, also 455kHz kann da die Seitenbänder nicht mehr trennen. Eine Bandschärfe erreicht man übrigens mit Doppelsuperhet. Aber das ist wieder eine andere Geschichte. Um den Störer im "falschen" Band zu unterdrücken, haben wir doch die Empfangfrequenz in Richtung Micky-Mouse oder andersherum, also tiefer eingestellt und den Störer "ausgenullt". Dabei hatten wir doch zw. der Sendefrequenz und der Empfangsfrequenz eine kleine Ablage. ... ode irre ich mich? 73 Bernd
herbert schrieb: > > Platine gibt es vom Verfasser keine mehr aber ich habe mal das Layout > mit Sprint geclont. Ok und wie komme ich an deinem clone? ?
Bernd B. schrieb: > Der VFO sitzt zwischen beiden Seitenbändern. Beide werden > dann in die ZF mit z.B. 455kHz herabgemischt und liegen dann in > unterschiedlicher Phasenlage übereinander. Hi Bernd B., gemeint ist hier das Konzept VFO 9-9.5 MHz, ZF = 5MHz. Auf der ZF liegt das schmale Quarzfilter, sagen wir +/-1.2 KHz 6db-Bandbreite. Der BFO liegt dann bei 5MHz-1.2 KHz-300Hz=4998.5kHz, was Für das 20m-Band USB 300Hz-2.4kHz ergibt. Bei 80m sind das LSB 300Hz-2.4kHz. (Empfangsfrequenzen 3.5 MHZ, 14.5 MHz -> VFO = 9.5MHz Empfangsfrequenzen 4 MHZ, 14 MHz -> VFO = 9MHz) Grüße Nils
Markus R. schrieb: > ... da ich selbst 4 Alte Röhrengeräte > restauriert Repariert und abgeglichen habe ... Und dann brauchst Du für die Beantwortung deiner Fragen noch dieses Forum?
Lothar M. schrieb: > Der BFO müsst um die Bandbreite des Filters > umschaltbar gemacht werden. > Ist nicht ganz trivial. Genau deshalb gab/gibt es zu den Quarzfiltern die entsprechenden Seitenband-Quarze - die gehören sozusagen zum Quarzfilter dazu..im quarzgesteuerten BFO wird der USB/LSB-Quarz gewählt....das ist eigentlich recht trivial. Liegt die ZF für den ersten Quarzfilter z.B. bei 9 MHz - ein früher sehr gebräuchlicher Wert, also zwischen 7 MHz und 14 MHz - konnte man sich einen Quarz sparen - wie oben bereits beschrieben. 455 KHz gehen - egal ob mit Röhren oder Transistoren oder ICs (was ja auch nur Transitoren sine) im Kurzwellenbereich maximal als 2. ZF, weil sonst die Spiegelfrequenz zu nahe an der Nutzfrequenz liegt. Zum Thema: Der genannte Bausatz ist ein "kostengünstiger und aufwandsarme" Einstieg in die Röhrenradio-Technik. Einigermaßen vernünftiger Amateurfunk-Empfang ist damit nicht oder nur mit immensem Aufwand möglich - die Gründe wurden ausreichend beschrieben. Der Aufwand eines stabilen und schmalbandigen Superhets mit BFO für den Amateurfunkempfang ist heute sicherlich auch noch möglich, der Aufwand dürfte aber die durchschnittliche Freizeit eines Nicht-Rentners auf mehr als 1 Jahr füllen. Ich würde da eher überlegen, ein altes Röhrengerät zu kaufen.... Audion-Empfänger haben nur einen Bruchteil des Aufwands und sind sicherlich mit weniger Frust einzusetzen als ein breitbandiger, mit BFO ergänzter Rundfunk-Empfänger. In den letzten Heften des QRP-Reports wurde eine Neu-Entwicklung des QRP-AG-Chef-Entwicklers DK1HE beschrieben - ein 3 Band QRP Transceiver mit 5 Röhren. Der Empfangszug ist ein Super-Audion - eine auf einer ZF-Frequenz schwingende Audion-Stufe mit vorgeschaltetem Mischer mit Quarzoszillator mit 3 umschaltbaren Quarzen, im beschrieben TRX für 40, 30 und 20m. Damit bleibt das Gerät im Abstimmbereich einer Oktave - das geht für viele Schwingkreise noch ohne große Umschaltungen. Durch die Misch-Vorstufe vor dem Audion bleibt das Gerät natürlich weitesgehend sörstrahlungsarm - verglichen mit einem 0V1.... DK1HE hat das Gerät auf verschiedenen QRP-Treffen vorgeführt. Es lassen sich auch heute problemlos (CW-)QSOs damit fahren (weil der Sender nur CW-kann). SSB-Signale bleiben nach einer Aufwärmzeit während eines Durchgangs soweit stabil, dass sie ohne Nachstimmen verstanden werden können. Plant man, nur den Empfangszweig nachzubauen, ist der Aufwand durchaus überschaubar (dann 3 Röhren). Ein Ausbau auf weitere Bänder ist sicherlich auch überschaubar. Ich habe mit dem Aufbau des TRX begonnen bis andere Projekt "dazwischen kamen". Materialien sind in der Hauptsache bereits vorhanden. Gerne stelle ich auf Wunsch die beiden Artikel aus dem QRP-Report zur Verfügung - bitte kurzes mail an dh4nwg(aeth)gmx.de.... Grüße von Martin, DH4NWG
Martin H. schrieb: > Genau deshalb gab/gibt es zu den Quarzfiltern die entsprechenden > Seitenband-Quarze - die gehören sozusagen zum Quarzfilter dazu..im > quarzgesteuerten BFO > wird der USB/LSB-Quarz gewählt....das ist eigentlich recht trivial. Da bin ich ganz bei dir, sofern man ein Quarzfilter mit Seitenbandquarzen für 455KHz hat/bekommt. Ich hatte eher an die Verwendung von Keramikfiltern als Ersatz für die vorhanden in dem Bausatz gedacht. B e r n d W. schrieb: > Muss nicht, denn der VFO schwingt in der Mitte zwischen den beiden > Bändern. Das kannst du nur bei breiter Durchlasskurve machen. Wenn du ein schmales Bandfilter hast, kannst du den BFO nicht in die Mitte der ZF legen, denn dann bleibt dir zur Übertragung der Seitenbänder nur die Hälfte der Bandbreite und das könnte für die (Un)Verständlichkeit ein no go sein.
Markus R. schrieb: > Ok und wie komme ich an deinem clone? ? Hast du den Begleittext zu dieser Bauanleitung? Der Verfasser hat noch einiges korrigiert, im Clon habe ich das berücksichtigt. Anbei ein Foto vom Clon. Haben könntest du nur die Sprint Datei, keine fertige Platine.
Danke Leiterplatte kann ich in im Toner transfer machen leider habe ich den begleittext nicht und auch keine Stückliste oder Bestückungsplan mff
Zu dem RX 80-20 von DF5FC gibt es auf youtube ein Video.Schau es dir mal an. Unterlagen müßte ich halt kopieren. Ich hätte noch eine Originalplatine von DF5FC unbestückt. Die kleinen Änderungen müsste man beim aufbauen erst noch einfließen lassen. Hatte damals zwei gekauft aber nur eine bestückt...
Ah ok das klingt super wenn du sie verkaufen würdest wäre ich dir dankbar da müsste ich keine erstellen:) bin momentan noch unterwegs Schau mir das Video an wen ich wieder @Home bin?
>> Muss nicht, denn der VFO schwingt in der Mitte zwischen den beiden >> Bändern. Lothar M. schrieb: > Das kannst du nur bei breiter Durchlasskurve machen. > Wenn du ein schmales Bandfilter hast, kannst du den BFO nicht in die > Mitte der ZF legen Die Mitte zwischen den Bändern befindet sich bei: F_mitte = (3650k + 14150k) / 2 ~= 8900k Der VFO würde dann den Bereich von 8750k bis 9050k abdecken, die ZF befindet sich bei 5250kHz. Quarze mit 5.2144 MHz wären erhältlich. Hier von Nils: Beitrag "Re: Suche Schaltung MW CW SSB Röhrenempfänger zum Selbstbau" Bei beiden Frequenzplänen befindet sich der VFO oberhalb vom 80m Band, jedoch unterhalb des 20m Bands. Frequenzbereiche unterhalb des VFO werden beim Mischen gespiegelt. Martin H. schrieb: > Neu-Entwicklung des QRP-AG-Chef-Entwicklers DK1HE > Der Empfangszug ist ein Super-Audion Die Schaltung entspricht dann in etwa dem Regenerodyne Receiver. Vorteil ist die bessere Stabilität auf den höheren Bändern. Dieser kann leicht durch zusätzliche Quarze / Bänder erweitert werden. https://www.qsl.net/wd4nka/TEXTS/REGENf~1.HTM Eine weitere Variante ist der Super Gainer. Bei diesem wird mit Hilfe eines VFOs runtergemischt. Wegen der festen ZF-Frequenz könnte diese Schaltung auch mit einem Quarzfilter ausgestattet werden. https://www.americanradiohistory.com/Archive-Radio/30s/Radio-1935-09.pdf
Lothar M. schrieb: > Wenn du ein schmales Bandfilter hast, kannst du den BFO nicht in die > Mitte der ZF legen, Das hat auch gar keiner gewollt - "in der Mitte zwischen den Bändern" meint eine ZF "in der Mitte zweier Amateurfunkbänder" - also z.B. ZF 9 MHz - darunter LSB, darüber USB. Filter meinetwegen 400 Hz breit (CW-Filter) und "Seitenbandquarz" im BFO 600 Hz neben der Filter mittenfrequenz - dann kann das mit einem Quarz gehen - immer dann wenn die ZF bei einem (Amateurfunk-)Band durch Addition, beim anderen durch Subtraktion der VFO und Empfangsfrequenz erzeugt wird. Und nochmal: im 14MHz/20m-Band wäre bei einer ZF von 455 KHz die Spiegelfrequenz fast noch im Bandbereich, also nicht vernünftig weg zu filtern. Schon bei 7 MHz hat man kaum vernünftigen Abstand. Deshalb bei KW => höhere ZF (aktuelle QRP-Sebstbauempfänger mit Quarz-Ladder-Filtern aus Einzelquarzen im Bereich zwischen z.B. 4 und 5 MHz - als Bandfilter wird ein gleicher Quarz "etwas gezogen") Martin
Martin H. schrieb: > aktuelle QRP-Sebstbauempfänger mit Quarz-Ladder-Filtern > aus Einzelquarzen im Bereich zwischen z.B. 4 und 5 MHz - als Bandfilter > wird ein gleicher Quarz "etwas gezogen") Richtig! Das Ladder-Filter im "Newcomer" von DF5FC arbeitet mit 8,867238Mhz Quarzen. Der BFO arbeitet auf der selben Frequenz und wir je nach Band gezogen.
Nils schrieb: > Hi Bernd B., > > gemeint ist hier das Konzept VFO 9-9.5 MHz, ZF = 5MHz. Hallo Nils, danke! Ich brauche etwas um mich an die alten Dinge zu erinnern... (Smiley) Vielleicht hätte ich schon vor ein paar Jahren mit dem Trinken von Gingko-Extrakt anfangen sollen... Gruß in die Runde. Bernd
Hallo Foristen, ich suche immer noch in meiner Bibliothek nach Literatur zu den Sendern und Empfängern nach der Phasenmethode und wollte Euch mit der Nase darauf stubsen. Das entspannt die Suche nach dem passenden Filter für die Seitenbänder. Damals bin ich an den Quarzen gescheitert, die ich mir nicht leisten konnte und die man aus alten Röhrenradios nicht auslöten konnte, weil sie dort nicht benutzt wurden. 73 Bernd
Hallo Bernd google mal nach "Quadratur-Direktmischer" - bei diesem Empfnagsverfahren werden 2 Empfangszweige mit jeweils plus und minus 90° Phasenvescheibung gewonnen und wieder gemischt - hierbei wird ein Seitenband ausgelöscht, das andere addiert. Die Firma QRP-Labs hat einen Transceiver mit dieser Methode aufgebaut und kommt bei sauberer Abstimmung auf > 40 dB Dämpfung des zu unterdrückenden Seitenbands. Es ist aber definitiv ein Direktmischer!! Die Aufbereitung des HF und NF-Signals ist aus meiner Sicht für Röhrentechnik mehrere Stufen zu komplex. Ich denke nicht, dass ein solcher Empfänger schon mal mit Röhren realisiert wurde. Ja bei diesem Konzept liegt die zum Empfangssignal gemischte "BFO/VFO-Frequenz auf der ursprünglichen Trägerfrequenz Seitenbandsignale, also sozusagen "zwischen den Seitenbändern". Quarzfilter oder keramische Filter funktionieren dann aber nur noch als Eingangsfilter oder Preselektor. Ich müsste noch 2 keramische Filter mit einer Mittehfrequunz bei 7.015 MHz und einer Bandbreite von 30 KHz irgenwo liegen haben - die hat mal jemand als Bausatz für einen 40m-CW-Eingangsfilter vertrieben. Ist aber eine ganz andere Baustelle. Ein Audion ohne Vorstufe ist beim Empfang von CW und SSB-Signalen quasi ein Direktmischer. Der Schwingkreis fängt durch die Entdämpfung so grade zum Schwingen an und dieses Signal mischt sich mit dem Empfangssignal zu der hörbaren NF. AM-Signale fangen bei dieser Einstellung bereits zu pfeifen an - Die Mischung des Trägers mit der Schwingkreisfrequenz. Beim AM Empfang bleibt der Schwingreis kurz vor dem Schwingeinsatz stark entdmpft - also äußerst hohe Güte und Trennschärfe (kleine Bandbreite) und die Verstärkungseigenschaften der Röhre/des Transistors sorgen für die Gleichrichtung des AM-Signals. Die Audion-Stufe bei, DK1HE-5-Röhren-TRX arbeitet im übrigen im Bereich von 2 MHz - um 150 KHz durchstimmbar. In diesem Frequenzbereich ist sie zum einen natürlich deutlich stabiler aufzubauen als ein Audion bei z.B. 14 MHz. Außerdem liegen die Sendesignale entsprechend weit weg, dass da keine Sendefrequenzen oder harmonische reinpfeifen. Die Mischquarze nach 7, 10 und 14 MHz sind mit 5, 8 und 12 MHz marktüblich bei jedem Conrad vorrätig. 73 de Martin Martin
noch ein paar links zum QCX: https://qrp-labs.com/qcx.html https://funkamateure.jimdo.com/berichte-2018/qcx/ ich habe ihn für 20m aufgebaut - er funktioniert einwandfrei. aber halt eher das Gegenteil von Röhrentechnik
Martin H. schrieb: > Audion-Empfänger haben nur einen Bruchteil des Aufwands und sind > sicherlich mit weniger Frust einzusetzen als ein breitbandiger, mit BFO > ergänzter Rundfunk-Empfänger. Ganz sicher nicht. Die Frequenzstabilität genügt auch mit Vorstufe nicht für ssb. Ich war mit meinem EF85,EF80 und ECL80 audion mit Vorstufe in den 80gern total gefrustet. Habe damit noch etwas Radio (AM) gehört. Dann das Ding als Teilespender für einen Super verwendet. Es sei denn, Du hast die Fähigkeiten einen Berta nachzubauen. Damit geht das, auch der Einsatz der Rückkopplung setzt da Massstäbe. Habe mal einen reparieren dürfen und besitze inzwischen selbst einen, der auf seine Reparatur wartet.
> Die Frequenzstabilität genügt auch mit Vorstufe nicht für ssb Da muss ich widersprechen, sicher geht das. Bei einem Rückkoppelempfänger handelt es sich im Prinzip um einen Oszillator. Und so muss er auch gebaut werden. Unterschiedliche Driftursachen können mit Hilfe eines Kunststoffröhrchens gefunden werden. Das verdächtige Bauteil wird dabei durch das Röhrchen selektiv angeblasen. Ein üblicher Drehkondensator aus einem alten Röhrenradio verursacht dabei oft schon eine Drift von mehreren kHz. Der Plattenabstand sollte >= 1mm betragen, damit die Drift erträglich wird. Frequenzbeeinflussende Kondensatoren sollten vom Typ NP0 gewählt werden. Bei Verwendung einer Vorstufe ist die Gefahr besonders groß, den Schwingkreis zu überfahren. Die Vorstufe sollte max. mit 6-10 dB verstärken. Während ein typischer Antennen-Koppelkondensator beim 0Vx 2-3pF beträgt, wird dieser mit Vorstufe (1Vx) auf 1pF reduziert. Zusätzlich wird noch vor der Vorstufe ein effektiver HF-Regler benötigt. Eine meiner Schaltungen hat zwar keine Vorstufe eingebaut, trotzdem habe ich als HF-Regler ein differentieller Drehkondensator verwendet. Dieser bewirkt einen Regelumfang 0 bis -40dB und hält gleichzeitig die kapazitive Last nahezu konstant. Das Störsignal, welches hier vom 0V2 zur Antenne gelangt, muss kleiner als 1mV sein, sonst wäre es auf dem Oszilloskop sichtbar. Gerne werden als HF-Koppelelemente sogenannte Gimmik-Kondensatoren verwendet. Dabei werden zwei Kupferlackdrähte miteinander verdrillt. Faustformel: Pro cm verdrillter Länge erreicht man ca. 1pF Kapazität. Ein Schwingkreis sollte eine möglichst hohe Güte aufweisen (Q = 100..300) dabei sollte eine relativ großen Kapazität mit einer kleinen Induktivität kombiniert werden (high C, low L). So haben parasitäre Kapazitäten weniger Einfluss, gleichzeitig wird der Schwingkreis übersteuerungsfester.
Nochmal zum OV2 es wäre doch besser anstatt einer ECC81 eine ECC 83 oder 85 zu nehmen oder? Die Verstärkung ist doch gerade bei der ECC 85 besser und das Eigenrauschen der Röhre ist auch weniger?
B e r n d W. schrieb: > Da muss ich widersprechen, sicher geht das. Hab ich ja nicht abgestritten, Beispiel Berta. > Bei einem > Rückkoppelempfänger handelt es sich im Prinzip um einen Oszillator. Da die Rückkopplung einstellbar sein muss, benötigst Du einen Spezial-Rückkopplungsdreko damit sich der "Oszillator" nicht verstimmt. > Unterschiedliche Driftursachen können mit > Hilfe eines Kunststoffröhrchens gefunden werden. > Das verdächtige Bauteil wird dabei durch das Röhrchen selektiv angeblasen. Ich sehe schon, ein Röhrenaudion hast Du noch nicht gebaut.
Hallo, Berta. schrieb: > Hab ich ja nicht abgestritten, Beispiel Berta. erinnert mich daran, endlich mal die Berta aus dem Keller zu holen. Na gut, ein paar Jahre mehr rumstehen werden die nicht stören... Gruß aus Berlin Michael
Michael U.schrieb > anstatt einer ECC81 eine ECC 83 oder 85 zu nehmen oder? > Die Verstärkung ist doch gerade bei der ECC 85 besser Die ECC83 ist nicht gut geeignet. Gut funktionieren ECC81 und ECC85. Die ECC82 funktioniert auch, bringt durch die geringere Verstärkung jedoch etwas weniger Ausgangssignal. Die EC86 hat bei mir unter den Trioden bisher am besten funktioniert. > das Eigenrauschen der Röhre ist auch weniger? Trioden sind alle relativ rauscharm. Rauschen spielt für die untere Kurzwelle keine Rolle.
Markus R. schrieb: > Ich habe jetzt eine ECC81 mit Goldpins gesehen was war bei den anders > als bei den Standart Eisen Pins? Sie sind hübscher. Von der Röhre ECC81 gabe es m.W. auch eine Profiversion namens E81CC.
Markus R. schrieb: > Ich habe jetzt eine ECC81 mit Goldpins gesehen was war bei den anders > als bei den Standart Weniger Kontaktprobleme bei Verwendung einer entsprechenden Fassung. Gold oxidiert nicht. Wenn Du die Röhre öfters ziehst und steckst, ist die Vergoldung an den wichtigen Stellen allerdings abgerieben.
B e r n d W. schrieb: > Bei Verwendung einer Vorstufe Hatte ich noch vergessen zu erwähnen, wenn Du ein Audion für ssb und cw benutzen willst, muss es schwingen. Dann ist eine Vorstufe Pflicht. Also 0V... scheidet hier schonmal prinzipiell aus, es sei denn Du will den Funkbetrieb stören.
Michael U. schrieb: > erinnert mich daran, endlich mal die Berta aus dem Keller zu holen. > Na gut, ein paar Jahre mehr rumstehen werden die nicht stören... Defekt ist immer die Audion -Drossel neben dem Rückkopplungs-Drehko (Teil Nr.59 ?). Nach Reparatur spielen die meisten Geräte. Viel Erfolg! http://www.dm2ebi.de/eb.htm
>> Das Störsignal, welches hier vom 0V2 zur Antenne gelangt, muss kleiner >> als 1mV sein, sonst wäre es auf dem Oszilloskop sichtbar. > wenn Du ein Audion für ssb und cw benutzen willst, muss es schwingen. > Dann ist eine Vorstufe Pflicht. Also 0V... scheidet hier schonmal > prinzipiell aus, es sei denn Du will den Funkbetrieb stören. Bei 50 Ohm entspricht 1mV einer Leistung von 20nW. Oft strahlen VFOs im Superhet stärker ab, da dort der Oszillator mit einigen Volt Spitze-Spitze schwingt.
Der VFO eines Supers hängt nicht an der Antenne Du Troll.
Hallo, Berta. schrieb: > Der VFO eines Supers hängt nicht an der Antenne Du Troll. naja... Das hängt wohl stark vom Super ab. Ich will garnicht wissen, wie weit z.B. der VFO des zu Anfang des Threads abgebildeten Bausatzes reicht. Gruß aus Berlin Michael
Michael U. schrieb: > naja... Das hängt wohl stark vom Super ab. Dann zeig doch mal einen Super bei dem das Oszillatorsignal über die Antenne abgestrahlt wird.
"produzierten beide Arten von Empfänger eine kräftige Störstrahlung.." https://www.radiomuseum.org/forum/die_ukw_vorstufe_mit_trioden.html
Hallo, Berta. schrieb: > Dann zeig doch mal einen Super bei dem das > Oszillatorsignal über die Antenne abgestrahlt wird. Du betreibst Wortklauberei... Es ist letztlich dpch völlig egal, ob die Störstrahlung über eine Antenne, direkt aus dem Gerät, vom Netzkabel kommt. Selbst beim 0V2 strahlt das Audion nicht nur über die Antenne ab, zumal in der Einsteigerecke kaum ein gut geschirmter Aufbau bzw. Gehäuse benutzt wird. Gruß aus Berlin Michael
Michael U. schrieb: > Es ist letztlich dpch völlig egal, ob die Störstrahlung über eine > Antenne, direkt aus dem Gerät, vom Netzkabel kommt. Ja genau. Antennen sind völlig überbewertet. Braucht kein Mensch.
In meinem Fall ist die Störstrahlung minimal (siehe Anhang). Die Simulation bestätigt meine Vermutung. Im ungünstigen Fall können Rückkoppelempfänger schon ordentlich abstrahlen. Einmal konnte ich mehrere Volt HF auf der 5m langen Antenne beobachten. So darf das natürlich nicht betrieben werden. Röhrenschaltungen, bei welchen die Rückkopplung über die Anode erfolgt und die Anode über Drossel und Übertrager mit der Versorgung verbunden sind, scheinen potenziell stärker abzustrahlen. Bei Hartley- bzw. Colpitts-Schaltungen oder bei hochohmiger Versorgung der Anode ist das eher unwahrscheinlich. Es gab in den Zwanzigern des letzten Jahrhunderts ein militärisches Gerät, welches zum Sender umgeschaltet werden konnte. Mit Hilfe einer Morsetaste wurde der Arbeitspunkt verändert, wodurch sich die Resonanzfrequenz etwas verschoben und gleichzeitig die Leistung erhöhte. Obendrauf war eine Loopantenne angeordnet. Mit zwei dieser Geräte konnten schon einige km überbrückt werden.
B e r n d W. schrieb: > In meinem Fall ist die Störstrahlung minimal (siehe Anhang). Minimal wäre sie, wenn Du das Audion von der Antenne trennst. Vorstufe zum Beispiel. Das weißt Du auch, aber als Troll... > Die > Simulation bestätigt meine Vermutung. Zeigt, dass die Antenne am Oszillatorkreis hängt. So störst Du den Funkverkehr absichtlich. Fehlt es Dir am Geld oder Wissen eine HF-Vorstufe zu bauen? Ein Transistor kostet unter einem Euro, kannst Du schnorren.
Markus R. schrieb: > Hallo nach SDR möchte ich mir jetzt einen Röhrenempfänger bauen um nicht > immer das Notebook nehmen zu müssen Richte deinen Blick lieber nach vorn. Das, was du hier andenkst, hatte ich in meiner Jugend schon durch. Damals gab es noch passende Trafos, also solche mit Heizspannungswicklung und Anodenspannungswicklung - was dir heutzutage komplett fehlt. Es war trotzdem der reine Mist, denn grad mit Röhren ist SSB Betrieb ein ewiger Kampf gegen die Drift. Obendrein zeigt mir dein "nach SDR..", daß du wohl in Sachen SDR rein garnix tatsächlich selbst gemacht hast, allenfalls hast du was Fertiges mal benutzt. Also konzipiere mal lieber einen LMK-Empfänger in SDR-Technik mit heutigen Bauteilen und ohne PC und lerne dabei, das Land hinter dem ADC zu erkunden. Das wäre mein Ratschlag. W.S.
Martin H. schrieb: > Hallo Bernd > > google mal nach "Quadratur-Direktmischer" - bei diesem Empfnagsverfahren > werden 2 Empfangszweige mit jeweils plus und minus 90° Phasenvescheibung > gewonnen und wieder gemischt - hierbei wird ein Seitenband ausgelöscht, > das andere addiert. Hallo Martin, ja, ich bin im Bilde, muss mich wie oben beschrieben erst wieder einfinden. Ich meinte bei meinem Einwurf eigentlich auch des Verfahren nach Weaver aus 1956. Er beschreibt sooo schön, wie man ohne Filter (1. Möglichkeit), ohne Phasenmethode (2. Möglichkeit), sondern mit Mischverfahren ( 3rd method) ein SSB-Signal erzeugt oder auch empfängt. Mit Röhren ist es allerdings auf den Trick "doppelte Frequnz, invertieren, teilen durch 2" zurück zu greifen etwas schwierig. Die ganzen Empfängermöglichkeiten und auch für Sender, bis zum near DC von Philips, kenne ich, auch die Aufbereitung zum Senden, da ich mich eine Zeit lang mit den GSM-Geräten auseinandergesetzt habe / mußte. Hat eigentlich irgend ein HAM einmal so einen Transceiver nach der der Dritten Methode (nach Weaver) gebaut? Ich sehe da die Herausforderung für den LO mit seinen 0° und 90°. Ich meine, im Text von Weaver steht auch irgendwo, dass es einfacher sei die Phasenverschiebung durch Allpässe (auch HP oder TP oder beide) zu erreichen, da die relative Bandbreite ja dann niedriger ist. Da steht auch die Geschichte, dass die Bänder (USB und LSB) ineinander fallen oder sich selbst überlappen dürfen. Also hat einmal ein HAM MIT Röhren ... nach Weaver ... gebaut? 73 in die Runde! Bernd PS: wie macht Ihr das mit der Genderei bei OM, heissen die Ladies jetzt Old Maid? - (Smiley)
Bernd B. schrieb: > wie macht Ihr das mit der Genderei bei OM, heissen die Ladies jetzt > Old Maid? - (Smiley) Zum einen: die allermeisten OM sind inzwischen tatsächlich so alt, dass sie die Genderei nicht mehr interessiert :-) Zum anderen: die, welche sich noch für Unterschiede interessieren haben eigentlich schon immer YL benutzt für die Ladies mit und XYL für die ohne Lizenz.
Martin H. schrieb: > Zum anderen: die, welche sich noch für Unterschiede interessieren haben > eigentlich schon immer YL benutzt für die Ladies mit und XYL für die > ohne Lizenz. Stimmt doch gar nicht! YL = unverheiratete Frau ("Frollein") XYL = verheiratete Frau ("Alte")
> So störst Du den Funkverkehr absichtlich.
Hast du dir die Werte überhaupt angesehen? Weniger als 1nW gehen zur
Antenne, wer soll das denn hören? Frag mich langsam, wer hier der Troll
ist.
> Hat eigentlich irgend ein HAM einmal so einen Transceiver nach > der Dritten Methode (nach Weaver) gebaut? Kainka hat das mal gemacht. Ganz unten gibt es zwei PDFs: http://www.b-kainka.de/hfindex.htm
B e r n d W. schrieb: > Kainka hat das mal gemacht. Hallo Bernd! ... das hat der gut gemacht! Wie erwartet mit einem "TTL"-Gatter. Jetzt wäre es interessant zu erfahren, ob jemand das schon einmal mit Röhren gemacht hat. Da ist es schwieriger einen Teiler durch 2 zu realisieren, um auf die 0° und 90° zu kommen. Im Augenblick sehe ich da nur die Schieberei mittels Netzwerk. Gruß Bernd
... zur Zwischenfrage: Ex Young Lady ist mir auch noch ein Begriff. 73 Bernd
> einen Teiler durch 2 zu realisieren
Es gab Zählröhren, welche für Frequenzzähler mit Nixies verwendet
wurden. Des weiteren kann ein Multivibrator auf halbe / doppelte
Frequenzen einrasten.
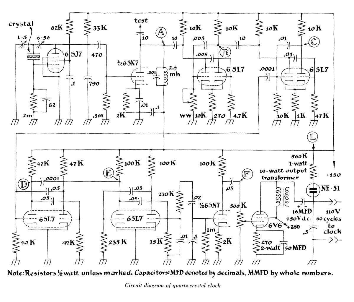
B e r n d W. schrieb: > Des weiteren kann ein Multivibrator auf halbe / doppelte > Frequenzen einrasten. ... sehr gut! Und gleich gefunden: http://tronola.com/html/vacuum_tube_quartz_clock_part_.html Absatz: original circuit Damit würde doch einem Transceiver nichts mehr im Wege stehen, ausgenommen eine preisgünstige Lieferquelle für Röhren. Die Trafos sollten doch ebenfalls noch zu bekommen sein. Gewickelt wird dann selbst, mit altem Cu-Lackdraht und Papier aus Telefonbuch als Lagenmaterial. Für die Wintermonate wäre das doch ein super Projekt. 73 Bernd
ich würde Röhren sponsorn (z.B. 6AK5, E180F), nur Porto will ich wieder haben. Gruß, Holm
In den PDFs von Kainka wird das Buch "SSB- und ISB-Technik" von Pelka erwähnt. Hab mal den interessanten Bereich drangehängt. Gerade entdeckt: Jemand teilt mit einem Flip-Flop durch zwei: http://www.sauerampfer-online.de/digital/digitals.htm Dann müsste dies auch mit zwei FFs funktionieren. Immerhin wurden ganze Computer mit Röhren gebaut. Die Heptode EH900 wurde als NAND verwendet, eine Computerversion der ECC91=6J6 ist die 5964. Damit wurden laut Radiomuseum Flip-Flops und Frequenzteiler gebaut. Mit einer Doppeltriode mit paralllel geschalteten Anoden könnte man ein NOR bauen. Mal sehen, ob sich ein Frequenzteiler aus FFs simulieren läßt. Bernd B. schrieb: > Teiler durch 2 zu realisieren, um auf die 0° und 90° zu kommen > Im Augenblick sehe ich da nur die Schieberei mittels Netzwerk. Man könnte das Ausgangssignal eines Quarzoszillators um +/- 45° verschieben. Dann von beiden Signalen per Mixer das VFO-Signal subtrahieren. Je einen Tiefpass dahinter, um alles außer dem Differenzsignal wegzufiltern. Damit kann nun das Empfangssignal auf eine niedrige ZF von ein paar kHz runtergemischt werden. Beispiel: Rx=7100kHz; XO=12MHz +/-45°; VFO=4895kHz -> LO=7105kHz Das Signal mischt sich dann auf eine niedrige ZF von 5 kHz. IMO ist es einfacher, bei feststehende Frequenzen die Phase zu schieben. FlipFlops bieten bei variablen Frequenzen Vorteile. Da die Frequenz beim zweiten Mischen konstant ist, würde ich auch hier Phasenschieben vorziehen.
Hallo Der Bausatz sieht doch schon cool nostalgisch aus. Nur mit Röhren bekommt man ein halbwegs Atombomben festes Gerät. Für SSB und CW ist die Frequenzstabilität sehr wahrscheinlich unzureichend. Da müsste man immer ganz schön hinterher kurbeln. Die "Kurbel" da passt übrigens nicht, wenn nur für AM ausgelegt. Auch die Filterung braucht es extra. SSB Empfänger haben meist ein SSB Filter, ein mindestens ca. 20€ Faktor. Ich würde lieber ein gutes Blockschaltbild suchen oder mir eins ausdenken, und dann überlegen, wie man die einzelnen Stufen am besten mit Röhren realisieren kann. Schaltungen mit FETs sind prinzipiell ähnlich. Es gibt dazu übrigens günstig Röhren für 90Cent bei Pollin mit Drähten zum einlöten.(erstmal schön billig, relativ kleine Bauweise möglich). Finger weg von diesen Audionschaltungen, nur weil man da nicht viel Arbeit und Teile braucht. Die benötigte Frequenzstabilität bekommt man nur mit irgendeiner Art von Schaltung mit Quarz rein(Quarzsteuerung). Als provisorische Antwort dazu für einen kleinen Frequenzbereich möchte ich eine Schaltung mit stark gezogenem Quarz nennen.
B e r n d W. schrieb: > Bernd B. schrieb: >> Teiler durch 2 zu realisieren, um auf die 0° und 90° zu kommen >> Im Augenblick sehe ich da nur die Schieberei mittels Netzwerk. > > Man könnte das Ausgangssignal eines Quarzoszillators um +/- 45° > verschieben. Dann von beiden Signalen per Mixer das VFO-Signal > subtrahieren. Je einen Tiefpass dahinter, um alles außer dem > Differenzsignal wegzufiltern. Damit kann nun das Empfangssignal auf eine > niedrige ZF von ein paar kHz runtergemischt werden. Hallo Bernd, ich habe mir auch schon so etwas überlegt. Wichtig ist immer, dass man die Phasendifferenz möglichst gut trifft: arctan(5.7°) - der Fehlerwinkel - sind 20dB und arctan(0.57°) sind dann 40dB Seitenbandunterdrückung. Ich wollte nur einen kleinen Denkanstoß liefern. ich glaube der TO hat nun genug "Futter", so dass er ohne Transistor und ohne Diode ein Gerät aufbauen könnte. Sonst kann er sich ja noch einmal melden. Ich darf mich selbst nicht verzetteln und möchte mich jetzt zurückziehen und mich auf meine Messtechnik konzentrieren. 73 in die Runde und 55 dem TO !!! Bernd PS: Nichtsdestotrotz danke für das Angebot mit den Röhren an Holm. Ich behalte aber erst einmal die Suche nach "Serien"-Bauteilen im Auge. Bestimmt gibt es in Zhongguo (CN) noch eine verlässliche Bude. Gruß Bernd
Mal ne andere Frage da es hier ja sowieso nicht um das eigentliche Thema von oben geht.. In Hifi Endstufen soll man ja den Unterschied von neuen zu alten Röhren hören, wie verhält es sich den beim 0V2 macht es da einen Unterschied ob die Röhre 100% Emmision hat oder 80 spielt es in der Schaltung überhaupt eine nennenswerte Rolle?
Hallo Markus > ob die Röhre 100% Emmision hat oder 80 Besonders wichtig ist die Emission für Endstufen. Es ist leicht einzusehen, dass andernfalls die Ausgangsleistung sinkt und Verzerrungen viel früher einsetzen. Für andere Röhrenstufen kommt es auf den Arbeitspunkt an. Oft fließen nur wenige mA im einstelligen Bereich, während eine neue Kathode >15 oder 20mA liefern kann je nach Typ. Meist wird man den Unterschied erst bei deutlich kleiner 50% der max. Emission bemerken. Einen Sonderfall nimmt die Detektorröhre im Audion ein. Diese direktbeheizte Audionröhren wurden manchmal absichtlich unterheizt, um einen weicheren Schwingungseinsatz zu bekommen. Oft beträgt der Anodenstrom in dieser Stufe nur ~0,5mA. > Hallo Bernd den 0v2 habe ich schon nachgebaut Existiert der 0V2 noch? Eventuell läßt sich das Teil ein wenig modifizieren. Ein gutes Audion spielt auf Kurzwelle ungefähr so gut wie ein Weltempfänger mit AM-Filter. Ein schmalbandiges Filter kann im Niederfrequenzzweig eingefügt werden. Bei antiken Geräten nannte man das "Tonsieb".
B e r n d W. schrieb: > Ein gutes Audion spielt auf Kurzwelle ungefähr so gut wie > ein Weltempfänger mit AM-Filter. Ein schmalbandiges Filter kann im > Niederfrequenzzweig eingefügt werden. Bei antiken Geräten nannte man das > "Tonsieb". Ähnlich niederfrequent fand früher(TM) die Selektion oft bei professio- nellen Geräten statt. Sie wurde etwa beim E 311 (Siemens) in der 3. ZF realisiert (ca. 30kHz) durch LC-Kreise (Schalenkerne). Der Röhrenempfänger zählte damals zur Weltspitzenklasse. Er überzeugt auch heute noch durch seine überragende Performance, wie zum Beispiel seine Frquenzstabilität (nach dem Einlaufen). https://www.radiomuseum.org/r/siemens_rel_445e311_e311_e_311.html
ham schrieb:
> realisiert (ca. 30kHz) durch LC-Kreise (Schalenkerne)
So ein Schalenkern kann, mit Litze bewickelt, Güten >500 erreichen.
Selbst dann benötigt man wenigstens drei gekoppelte Schwingkreise für
eine ausreichende Flankensteilheit.
Mit Quarzfiltern geht das bei 5 MHz recht einfach. Bei Frequenzen unter
2MHz hat man eher das Problem, dass die Filter zu schmalbandig werden.
Nur mit Klimmzügen kommt man auf SSB-Bandbreite.
Hallo Bernd, ja der 0V2 existiert noch habe erst vor 2 Tagen auf LW eine Amerikanische Box Sendung aus Vegas mitgehört. Die Sendung kam sauber und fast rasuchfrei rein wärend ich mit meinem Russen Weltempfänger VEF 206 fast nichts rein bekommen habe. Es ist immer wieder erstaunlich welche Leistung er Empfangsseitig hat. Deshalb die Frage ob es mit der neuen JJ ECC 86 genauso geht wie mit meinen schon schwarzgewordenen VALVO Röhren. Eine ECC83 macht in der Schaltung keinen merklichen Unterschied obwohl eine ECC81 laut Schaltung gefordert wird.
> Die Sendung kam sauber und fast rauschfrei rein Dann scheint das Teil ja grundsätzlich zu funktionier. Ist das die identische Schaltung wie hier oder doch ein wenig anders? http://www.jogis-roehrenbude.de/Bastelschule/0-V-2/0V2.htm Falls unterschiedlich, könntest du den korrekte Schaltplan posten? Hab inzwischen auch eine Cascodenschaltung mit der ECC83 entdeckt. Dieses Audion hat zusätzlich eine HF-Vorstufe. Die Quelle ist zuverläßig, deshalb nehme ich meine Aussage diesbezüglich zurück. Kann die Schaltung heute abend dranhängen. Mit einem µ=100 hat diese Triode mit die höchste Verstärkung.
Bei Aufruf von Jogis Röhrenbude bekomme ich seit heute Nachmittag Fehlermeldungen.....weiß jemand, was da los ist ?? Martin
> Jogis Röhrenbude ... Fehlermeldungen
Bei mir gehts!
Hallo Smiley46, Der Schaltplan ist Original ich habe den gleichen nur mit neuer Norm (Amerikanisch) da kommen halt z.B. keine 5n sondern 4,7n oder statt einen 8uF ein 10uF rein das ist alles unkritisch hast ja auf alle Bauteile rund 20% Toleranz. Auser der CP sollte Stimmen da er mit der Spule einen Schwingkreis bildet. Ich kann dir den neuen im Laufe des Tages hier mal Posten. Zu deiner Kaskade ich würde das so nicht machen da du mit dieser nicht auf 330V und 70mA kommen wirst. Hier meine Variante du nimmst dir einen Prim. 230V Sec.14V Trafo 2A Wechselstrom und einen Sec. 230V Prim. 9V Trafo den Ausgang des Trafo Sec. 14V an den Ausgang des Trafo 9V Sec. Am Primär Eingang des 9V Trafos stehen jetzt 235V an diese Wechselspannung ist Netztgetrennt und bringt nach dem Gleichrichten mit einem 0815 Brückengleichrichter und 100uF eine Ausgangsspannung von 330V mit ca. 80mA und das alles mit zwei kleinen Trafos einfacher geht's nicht. Mfg
Hier der überarbeitete Plan: P s. Dann sprichst du nicht von einem 0V2 sondern einem 1V2 den es hat ja eine HF Vorstufe deshalb 1V2.
Markus R. schrieb: > Hier der überarbeitete Plan: Hallo Markus, ich meine mich daran zu erinnern, mein 0V2 sah genauso aus, wie im Schaltbild, ausgenommen der Audioeingang fehlt bei mir. Die Bauteilewerte waren bei mir sicherlich ebenso. Ich erinnere mich noch an meinen "Mentor" (war ein Physikstudent) der damals sagte, "alles nicht so kritisch, ist Röhre". Gruß Bernd
Markus R. schrieb: > Hier der überarbeitete Plan: > > P s. Dann sprichst du nicht von einem 0V2 sondern einem 1V2 den es hat > ja eine HF Vorstufe deshalb 1V2. Was redest du da? Wo soll denn da eine Voerstufe sein? Die Kaskodenschaltung aus der Doppeltriode ist das Audion, danach kommt ein 2-stufiger NF-Verstärker, nichts weiter. Das ist ein klassischer 0V2
B e r n d W. schrieb: > Hab inzwischen auch eine Cascodenschaltung mit der ECC83 entdeckt. > Dieses Audion hat zusätzlich eine HF-Vorstufe. Die Quelle ist > zuverläßig, deshalb nehme ich meine Aussage diesbezüglich zurück. Kann > die Schaltung heute abend dranhängen. Mit einem µ=100 hat diese Triode > mit die höchste Verstärkung. Hallo Zwickel, Das hab ich beim überfliegen falsch verstanden ich bin davon ausgegangen das es sich um die Spannungsversorgung handelt.... bin auf Arbeit und hatte den text nur überflogen ? du hast natürlich recht!
Hallo Röhrenfans Ich habe mir doch die ganzen Tage schon gedacht irgendetwas fehlt hier noch bei den links.....heute bin ich drauf gekommen! Es ist der Hinweis auf die Seite "frag Jan zuerst": https://www.die-wuestens.de/dindex.htm Materialquelle für alle, die keinen (ur-)alt-Sammlungs/-keller/-dachboden haben. Man bekommt nahezu alles was Mann/Frau zum Bau von Röhrenradios/-verstärker oder was auch immer benötigt. Martin - ohne kommerzielle Verbandelung mit Jan....
Im Anhang befindet sich die Schaltung eines Kaskoden-Audions nach Schultheiss aus dem Buch "Der Kurzwellen-Amateur". Ich trau mich nicht, das komlette Kapitel hochzuladen, es liegt jedoch als pdf vor. Der Audion-Arbeitspunkt ist etwas anders eingestellt. Der Kaskodenstrom liegt hier eher bei 500µA, während das 0V2 von Markus momentan mit ~45µA betrieben wird. Beim 0V2 könnte der Arbeitspunkt verbessert werden, indem die Kathode/Rückkopplung an eine andere Anzapfung mit weniger Windungen von unten angeschlossen wird. Für den Punkt der besten Empfindlichkeit muss nun das Poti weiter aufgedreht werden, wodurch sich der Arbeitspunkt zu einem günstigeren Bereich verschiebt. Dies verbessert Lautstärke, nicht jedoch die Eigenschaften des SSB- und CW-Empfangs. Für AM sind die Gitterableitwiderstände gut gewählt, als Gitterkondensator ziehe ich für AM eher eine kleinere Kapazität im Bereich von 33-47pF vor. Damit sinkt die Gefahr von Pendelschwingungen und "Fringe Howl". Soll jedoch CW oder SSB empfangen werden, scheinen 100-220k und 100pF besser zu funktionieren. Außerdem reduziert sich dadurch das thermische Rauschen des Widerstandes. Besser wäre ein Antenneneingang mit stufenlosem HF-Regler. Beim Verstellen sollte es keinen zu großen Einfluss auf die Empfangsfrequenz geben. @Markus Hast du eine Drahtantenne direkt angeschlossen? Wie lang? Oder kommt das Signal über ein 50 Ohm Koaxkabel wie bei mir?
Der ebay-Anbieter, welcher den Superhet aus dem allerersten Beitrag dieses Fadens (screenshot) angeboten hat, hat doch früher auch diverse Audion-Bausätze angeboten - ich finde da auf ibähi aktuell nichts - weiß jemand, ob man die Bausätze noch bekommt ??
Guten Morgen Bernd, Ich habe eine 21,7m lange Drahtantenne vom Dach in den Garten gespannt (Baum) dann geht's über RG48 ohne Balun direkt an den Eingang A3 mit der dazugehörigen Spule. Geh doch mal bitte auf meinen Link ganz oben und auf weitere Artikel des Verkäufers da findest du weitere Bausätze mfg. Ich muss sagen das Die ECC81 VOB JJ nicht so gut sind wie die ECC 81 von Valvo &Co. Habe gestern verschiedene Hersteller probiert und am Empfindlichsten und lautesten waren die NOS Röhren.
Auch bewährt, das Superhet Audion. Vorteil ist die Audionstufe bei fester ZF. The SimpleX Tube Receiver aus dem ARRL Handbook 1959 http://www.televideo.ws/documents/radio/simplex_super.pdf The SimpleX Mark II http://televideo.ws/documents/radio/simplex_super_mark_ii.pdf
Mal so nebenbei, giebts es beim 0V2 die Möglichkeit eine Abstimm/Empfangsanzeige mit einzubauen? Die EM80 benötigt ja zum aussteuern ca. -1V.....-14V an der ECC81 liegen aber keine negativen Steuerspannungen an?
Hallo Markus, wird die EM80 nicht über die Spannung einer ALC ausgesteuert? Beim 0V2 fällt mir nur ein, dass die Lautstärke immer unterschiedlich war. Bei schwachen Stationen musste man mit dem Ohr ganz dicht an den Lautsprecher. Über die Rückkopplung die Anzeige auszusteuern würde doch bedeuten, dass die Anzeige dann von der Stärke der Rückkopplung abhängt und nicht vom Empfangssignal. Aber vielleicht hat ja jemand einen Vorschlag parat. 73 Bernd
Ach so ok, mein 0v2 muss ich ganz ehrlich sagen ist wirklich sehr laut, ich kann den Lautstärkeregler gar nicht voll aufdrehen weil sonst der Lautsprecher anfängt zu kratzen, aber die Schwankungen sind ja normal durch die unterschiedlichen Ausbreitungsverhältnisse der Kurzwelle
Geht der 25pF auf masse ?? Denn wenn ich den gegen Masse schalte geht der Empfang absolut in die Knie.... wenn der Eingang auf A3 liegt ohne den 25pF ist der Empfang richtig klasse.
> beim 0V2 die Möglichkeit > eine Abstimm/Empfangsanzeige mit einzubauen? Hab mal einen Schaltungsvorschlag angehängt. Für SSB wird gelegentlich das NF-Signal gleichgerichtet. Wär mal einen Versuch Wert.
> Geht der 25pF auf masse ?? Denn wenn ich den gegen Masse schalte > geht der Empfang absolut in die Knie Bei der aktuellen Schaltung scheint etwas mit dem unteren Kondensator nicht zu stimmen. Entweder ist der Wert deutlich größer oder er hat einen Kurzschluss. Die Originalschaltung mit der kapazitiven Kopplung kann das Signal zwischen A1 und A3 nur in sinnvollen Stufen dämpfen, falls eine kurze (< Lambda/4) Antenne angeschlossen wird. Bei einer Antennenimpedanz von 50 Ohm kommt laut Simulation nur wenig Dämpfung zustande. Die induktive Variante zeigt dagegen einen großen Dynamikumfang. Der Widerstand R3 ist vorgesehen, damit bei der Schleiferstellung am unteren Ende die Koppelwicklung nicht kurzgeschlossen wird. Auch am oberen Ende könnte die Dämpfung zunehmen und die Schwingung des Audions abreissen. Die Koppelwicklung wird am kalten Ende der Spule angeordnet und hat 2-3 Windungen. Um Erdschleifen zu vermeiden, ist es auch möglich, Antennenerde und Gerätemasse getrennt zu halten.
Nachtrag zur EM80-Schaltung ~~~~~~~~~~~~~~~~~~~~~~~~~~~ R3 ist zu niederohmig, entweder diesen auf 1Meg erhöhen oder durch eine zweite Diode mit der Kathode nach oben ersetzen.
Hier ist ein Ausschnitt einer anderen 0V2 Schaltung im Prinzip ist es die selbe und da wird die letzte Kopplung auch gegen Masse gezogen also im Signal gedämpft, nur das bei meiner Schaltung eben noch der 25pF zusätzlich drin ist. Bei mir macht es keinen Unterschied ob ich die Gerätemasse von der gehäusemasse trenne beide Varianten verschlechtern den Empfang. Im obigen Schaltplan ist die Gerätemasse gleich Schaltungsmasse es liegen also -280V Gegen Erde.
> ob ich die Gerätemasse von der gehäusemasse trenne > beide Varianten verschlechtern den Empfang Trennen der Antennenerde (Schirm?) von der Gerätemasse funktioniert nur bei der induktiven Kopplung. Die andere Schaltung hat auch einen 25pF Kondensator nach GND. Könnte es sein, daß deiner 25nF hat? Probier mal einen anderen. Wenn du ein QSO verfolgen möchtest ist es IMO besser, den HF-Regler bequem hoch- und runterregeln zu können. Oft ist einer der Gesprächspartner laut, der andere leise. Die Antenne umzustecken ist relativ unpraktisch und verschiebt die Empfangsfrequenz um ein paar kHz. Nachtrag: Die 40m Spule hat eine Induktivität von ca. 13µH, zusammen mit 40pF kommt man auf eine Resonanzfrequenz von ca. 7MHz. Ändert sich die Kapazität nur um 0,01pF, verschiebt sich die Empfangsfrequenz schon um 1kHz. Steckt die Antenne in A2 statt in A3, macht dies einen Unterschied von: 2,35pF - 1,9pF -> 0,45pF -> 45kHz
Markus R. schrieb: > Im obigen Schaltplan ist die Gerätemasse gleich > Schaltungsmasse es liegen also -280V Gegen Erde. Hallo OMs, könnt Ihr mir bitte auf die Sprünge helfen, ich kann Euch da mit den Massepotentialen nicht so ganz folgen. 73 Bernd
Falls es interessiert... In der CQ-DL 8/18 und 9/18 ist ein recht interessanter Beitrag "Ein Audion für Amateurfunk". Der Autor beschreibt einen 0V1 mit recht nützlichen Hinweisen. 73, Joe
Sehr fein, innen! Aber du ersetzt sofort die gerosteten Schrauben und lackierst das Gehäuse! Zeit hast du bis morgen Mittag 12 Uhr. Dann Rapport!!!
? ja außer die Front bekommt das ganze noch einen neuen Anstrich leider giebts es keine Hammerschlagfarbe die so aussah wie sie früher war. Heute gleicht das eher einem Metallic Lack....
Morgen Mittag! Befehl ist Befehl! :-) Ich habe auch ein altes Gehäuse mit gerade vorhandenem blauen Lack behandelt. Sieht spitze aus! Man nimmt, was man hat.
michael_ schrieb: > Man nimmt, was man hat. Ja oder das was man bekommen kann, kenne ich zu gut ? so werd erstmal schlafen gehen für heute ist's genug mit Kurzwelle.
Das ist meine Schaltung. Alles noch etwas experimentell. Der Empfang läuft jedoch sehr stabil, solange man nirgendwo wackelt. SSB und CW sind überhaupt kein Problem, solange man das Eingangssignal weit genug runterregeln und die Frequenz fein genug einstellen kann. http://www.b-weeber.de/bilder/Burndept/Audion_0V2.mp4 Material für ein Replika-Gehäuse hab ich aber schon. Es wird einige Steckspulen mit passender Bandspreizung geben, so daß sich die Bereiche gerade überlappen. Die Schaltung ist straight forward, eine Besonderheit ist der Übertrager zwischen der 2. und der 3. Röhre. Das bringt ca. Faktor 3 an Lautstärke. Für die Filter schalte ich in zwei Stufen nur je einen Kondensator parallel zur Primärwicklung der Übertrager. Die PL95 leistet ca. 1 Watt. Momentan fängt sich die Steckspule noch HF-Signal direkt ein. Diese sollte später in eine nach oben offene Kammer, damit der HF-Regler effektiver runterregeln kann.
Klingt interessant aber wie willst du das so schalten das sich die Bänder überlappen? Umschaltbare Spulen bringen Nachteile in der Güte.
>> einige Steckspulen mit passender Bandspreizung geben > wie willst du das so schalten das sich die Bänder überlappen? Steckspulen machen prinzipiell weniger Problem als eine Bereichsumschaltung. Wird zwischen mehreren Bereichen umgeschaltet, so empfiehlt es sich, die unbenutzten Bereiche kurzzuschließen. Macht man dies nicht, kann die Eigenresonanz einer unbenutzten Spule einen anderen Bereich beeinflussen, da die in rämlicher Nähe angeordnete Spulen koppeln. Kommt man mit der Empfangsfrequenz in die Nähe dieser Eigenresonanz, reißt beim Audion die Schwingung ab. Es gibt zur Bandspreizung zwei Varianten. Beide können auf identische Endpunkte getrimmt werden. Es kann jedoch Unterschiede in der Linearität geben. Manchmal lohnt es sich, den Drehkondensator bei 0°, 90° und 180° zu vermessen und die Bandspreiz-Schaltung zu wählen, welche mit diesem Drehkondensator die bessere Linearität bietet. Für die Berechnung gibt es online Kalkulatoren: http://electronbunker.ca/eb/BandspreadCalc.html http://ekalk.eu/csr_en.html Bei meinem Plan liegen die Kondensatoren in Reihe und die Mitte wird auf einen Anschluss der Steckspule gelegt. Mit diesem Anschluss werden die beiden Drehkondensatoren (grob und fein) verbunden. Positiver Nebeneffekt: Durch den kontrollierten Abstimmbereich zwischen 3 MHz und 4 MHz hat auch das Feintuning auf allen Bereichen einen ähnlichen Verstellbereich/Auflösung.
Hallo Markus Gibts schon was neues vom Gehäuse? Es würde mich interessieren, ob das Gerät inzwischen CW und SSB empfangen kann. Aber zurück zum Superhet! Çetin Sener hat auf Youtube mehrere Empfänger mit der ECH81/UCH81 als Konverter-Audion vorgestellt. Einige davon sind leider schon wieder weg, vier sind noch verfügbar: https://www.youtube.com/watch?v=eG2jxeZ_v7A https://www.youtube.com/watch?v=a622qOlCSio https://www.youtube.com/watch?v=LS_le43G0so https://www.youtube.com/watch?v=YgUKgaSAmcM Ähnlich wie Çetin habe ich auch viele Versuche mit der ECH81 und anderen Röhren durchgeführt (EF80, ECF82, ECH200...). Mir geht es darum, einen leistungsfähigen Superhet aus möglichst wenigen Teilen zu bekommen. Hier sind einige der Schaltungen: http://www.b-weeber.de/bilder/Konverter-Superhet/Konverter_Superhets.zip Die Schaltung V5 mit Quarzfilter beim CW-Empfang. Der Drahtverhau funktioniert, aber leider noch zu schwach für Lautsprecherempfang: http://www.b-weeber.de/bilder/Konverter-Superhet/Superhet_2xECH81_&_CW-Filter.mp4 Die aktuelle Variante V8 bietet Lautsprecherempfang mit AGC auf 80 und 40m. Das Quarzfilter ist momentan viel zu schmal für SSB. Dazu müsste eine ZF-Frequenz von >=4 MHz verwendet werden.
Hallo Bernd Gehäuse ist noch nach hinten verschoben, ich habe sehr guten Empfang und die Sender driften auch nicht weg selbst bei LSB muss man kaum nachregeln ich weiß nicht wo die anderen die Probleme her bekommen?? Natürlich muss das Gerät sich da. 3- 5min warm laufen aber dann steht alles soweit. Ein Problem besteht aber noch wenn ich die Mdulation mit dem 25K verstelle (10 gang Wendelpodi ) kann ich bis zum schwigen einstellen die Modulation klingt aber immer noch nicht sauber als ob sich in der Bandbreite nichts ändert. SSB Klingt am Ende wie mit AM nur das dass Pfeifen mit aufmoduliert wird. Wenn ich den 25k Poti in die andere Richtung drehe dann wird die Lautstärke immer leiser bis es fast stumm ist.... ?????
Hallo Bernd Gehäuse ist noch nach hinten verschoben, ich habe sehr guten Empfang und die Sender driften auch nicht weg selbst bei LSB muss man kaum nachregeln ich weiß nicht wo die anderen die Probleme her bekommen?? Natürlich muss das Gerät sich ca. 3-5min warm laufen aber dann steht alles soweit. Ein Problem besteht aber noch wenn ich die Mdulation mit dem 25K verstelle (10 gang Wendelpodi ) kann ich bis zum schwigen einstellen die Modulation klingt aber immer noch nicht sauber als ob sich in der Bandbreite nichts ändert. SSB Klingt am Ende wie mit AM nur das dass Pfeifen mit aufmoduliert wird. Wenn ich den 25k Poti in die andere Richtung drehe dann wird die Lautstärke immer leiser bis es fast stumm ist.... ?????
Hallo Markus Ein Audion kann ganz unterschiedlich betrieben werden. In welche Kategorie passt denn dein "die Modulation klingt aber immer noch nicht sauber"? Weit unter dem Schwingungseinsatz: ~~~~~~~~~~~~~~~~~~~~~~~~~~~~~~~~~~ Es sind nur wenige laute Sender hörbar, der Empfang sollte jedoch sauber klingen, auch wenn nicht supergenau abgestimmt wird. Die Schwingung am Schwingkreis ist unterhalb des Schwingungseinsatzes immer synchron zum Signal (siehe Barkhausen). Schwächere Sender sind kaum aufzunehmen. Nahe vor dem Schwingungseinsatz: ~~~~~~~~~~~~~~~~~~~~~~~~~~~~~~~~ Gerät wird trennschärfer und lauter. Mittelstarke Sender sind schon hörbar, schwache noch nicht. Ganz knapp am Schwingungseinsatz: ~~~~~~~~~~~~~~~~~~~~~~~~~~~~~~~~~ Die schächeren Sender müssen genauer abgestimmt werden, damit sie sauber klingen. Verstellt man die Abstimmung um 1-2 kHz, wird zusätzlich ein schmalbandiges Rauschen vernehmbar. Es klingt ähnlich wie das sogenannte Terzrauschen. Ist die Rückkopplung so "angezogen", daß dieses Rauschen zu hören ist, dreht man die Abstimmung zurück auf den Sender. So ist der Empfang am schmalbandigsten. Bemerkung: Bis hierher wurden die Signale noch durch Spitzenwert-Gleichrichtung am Steuergitter detektiert. Es gibt jedoch immer noch Sender, die so kaum aufzunehmen sind, denn wird das Empfangssignal um Faktor 10 schwächer, reduziert sich das NF-Ausgangssignal um Faktor 100 (square law detection). Ein Gittervorwiderstand von 1Meg erzeugt ein thermisches Rauschen von ca. 5µV, sobald die detektierte NF auf diesen Wert abfällt, ist sie praktisch nicht mehr vernehmbar. Ganz knapp über dem Schwingungseinsatz, Amplitude 1-5 mVss): ~~~~~~~~~~~~~~~~~~~~~~~~~~~~~~~~~~~~~~~~~~~~~~~~~~~~~~~~~~~~ Schafft man es, die Schwingung auf einen zuvor kaum hörbaren, AM-modulierten Sender einzurasten, verhält sich das Audion wie ein Synchron-Detektor. Befindet sich die Frequenz der Eigenschwingung etwas neben dem empfangenen Signal, so ist ein Schwebungston hörbar. Dieser Effekt hilft beim Abstimmen. Rastet das Audion dann auf den Sender ein, klingt das empfangene Signal plötzlich deutich klarer mit geringerem Klirrfaktor und auch der Anteil der hohen Frequenzen nimmt zu. Dieser Bereich ist oft nur wenige Hz breit. Da die Eigenschwingung bei 1-5mV bleibt, verhält sich das NF-Ausgangssignal proportional zum Empfangspegel. Deshalb kommt dieser Modus vor allem den ganz schwachen Signalen zugute. Ein weiterer Effekt: Durch die Eigenschwingung werden Störungen durch stärkere Sender in der Nähe nicht gleichgerichtet sondern auf einen Bereich > 5kHz gemischt und können mit einem NF-Tiefpass weggefiltert werden Eigenschwingung mit 20-40 mVss: ~~~~~~~~~~~~~~~~~~~~~~~~~~~~~~~ Dieser Bereich ist optimal zum Empfang von CW- und SSB-Signalen geeignet. Ich stelle die Rückkopplung immer so ein, dass sich das Geräusch gerade von einem niederfrequenten Funkelrauschen hin zu einem eher weißen Rauschen ändert. Das Audion ist bei dieser Einstellung nicht mehr sehr selektiv. Gute Selektivität kann jedoch durch ein nachgeschaltetes NF-Filter erreicht werden. Dazu wurden in der Rundfunkgeschichte einige Vorschläge gemacht, bestehend aus einem oder mehreren Schwingkreise (Tonsieb) http://h-sommer.dk/images/Torn%20schematic%2001.jpg oder z.B. dem Select-O-Ject: http://emmittsfixitshop.com/Projects_HRO_SOJ.html Eigenschwingung deutlich > 50mVss: ~~~~~~~~~~~~~~~~~~~~~~~~~~~~~~~~~~ SSB und CW-Signale werden deutlich leiser und bei Schaltungen ohne HF-Vorstufe können Störungen zur Antenne gelangen. Dieser Zustand sollte vermieden werden.
Joe G. schrieb: > Falls es interessiert... In der CQ-DL 8/18 und 9/18 ist ein recht > interessanter Beitrag "Ein Audion für Amateurfunk". Kannst Du da die Seiten sagen - ich finde den in den Heften nicht...??
sorry - hatte den verkehrten Jahrgang !!
Ja das verstehe ich auch aber wie gesagt wenn ich den 10 Gang Wendelpodi drehe linksanschlag pfeift es und ist sehr laut bis hin zu übersteuert und wenn ich Richtung rechtsanschlag drehe wird der Sender nur leiser und das Pfeifen hört auf. Komisch ist das, dass Pfeifen immer die selbe Tonfrequenz hat ... kann es am Wendelpoti liegen da er ja wie eine riesige Spule wirkt? Den im Schaltplan steht das er linear sein soll und abgebildet ist ein Kohleschicht Poti. Wie gesagt die Modulation ändert sich überhaupt nicht als wär's der Poti nur ein Laut leise Regler der beim lauter drehen anfängt zu Pfeifen.
> am Wendelpoti liegen da er ja wie eine riesige Spule wirkt? Eher nicht, außerdem ist das 2. Kaskodengitter mit 0,1µF nach GND abgeblockt. Es müsste ja eine Rückkopplung stattfinden und die Röhre müsste dieses Signal wieder verstärken. > dass Pfeifen immer die selbe Tonfrequenz hat Es könnte sich um eine Rückkopplung z.B. über die Betriebsspannung handeln oder um eine Masseschleife. Ändert sich was an der Schwingung, wenn du am Lautstärke-Potentiometer drehst? Eine konstante, hörbare Frequenz kann nur durch den Ausgangsübertrager oder diese 1mH Drossel erzeugt werden. Beim Ausgangsübertrager hätte jedoch das Lautstärkepoti einen Einfluss. Du hast da diese Drossel 1mH in der Anodenleitung Pin 6 der Kaskode drin, die bringt an dieser Stelle kaum was. Die lose Schwingkreisspule kann möglicherweise mit der 1mH Drossel koppeln und einen weiteren Oszillator bilden. Entferne diese Spule mal räumlich etwas weiter von der Drossel bzw. drehe die Schwingkeisspule so, daß die Feldlinien nicht durch die Drossel gehen. Oder entferne die Drossel ganz und verwende nur den 4,7k Widerstand. Ändert sich was an der Tonfrequenz?
Markus R. schrieb: > linksanschlag pfeift es und ist sehr laut bis hin zu übersteuert Hallo Markus, ist Dein Problem gelöst? Ist das Poti richtig angeschlossen? - Denkfehler? Hast Du einen Einstellwert einmal mit Festwiderständen überprüft und weiterhin pfeifen? Bei meinen damaligen Betrieben hatte ich auch Pfeifen, soweit ich mich erinnere. Dann habe ich die Rückkopplung ein Stücksken zurück gedreht. Die Rückkopplung soll ja den Kreis entdämpfen. B e r n d W. schrieb: > Ein Audion kann ganz unterschiedlich betrieben werden. Das ist eine sehr ausführliche und anschauliche Erklärung für die unterschiedlichen Betriebszustände. ... finde ich sehr wertvoll. Danke! Gruß ins Forum Bernd B.
Markus R. schrieb: >> linksanschlag pfeift es und ist sehr laut bis hin zu übersteuert > Ist das Poti richtig angeschlossen? - Denkfehler? Welche Spannung liegt denn bei Linksanschlag an Pin 7 der Kaskodenröhre? Die sollte 0V betragen oder sogar leicht negativ sein. Bei welcher Spannung an Pin 7 fängt die Schaltung an zu pfeifen? Es könnte sich auch um eine hörbare Pendelschwingung handeln.
Bitte melde dich an um einen Beitrag zu schreiben. Anmeldung ist kostenlos und dauert nur eine Minute.
Bestehender Account
Schon ein Account bei Google/GoogleMail? Keine Anmeldung erforderlich!
Mit Google-Account einloggen
Mit Google-Account einloggen
Noch kein Account? Hier anmelden.















