Hallo, ich erweitere gerade mein verbautes System im Auto um einen Raspberry Pi mit touchscreen. Das funktioniert auch alles, jedoch möchte ich das original System vom Auto nicht verlieren, also die originalen Anzeigen. Der BMW hat einen Navirechner der das Bild vom System primär erzeugt und ein TV-Modul über welches Quellen wie Rückfahrkamera und Pi angeschlossen werden können. Das Bildsignal wird vom TV-Modul durchgeschleift zum Bordmonitor, wenn keine andere Quelle angewählt wurde. Hierbei liegt ein pin am TV-Modul auf 5V, wenn das normale Bordsystem (vom Navirechner) erzeugt angezeigt wird. Schaltet man zb auf den Pi, gibt der Pin 0V aus. Da der touchscreen über ein HDMI/VGA zu LVDS Bord gesteuert wird, möchte ich zwischen 2 HDMI Quellen durch den pin am TV-MODUL die Umschaltung steuern lassen. Das Navi sendet sein Signal ursprünglich per RGsB raus, welches ich bereits erfolgreich durch einen Wandler in HDMI ausgeben lassen kann. Der Pi hat selbst auch HDMI als Ausgabemöglichkeit. Leider fällt mir an der Stelle keine Sinnvollle Idee für eine Wippe oder Relaissteuerung ein, damit immer nur eine Quelle zum Display geht. Ich habe bereits einen anderen Versuch mehr oder weniger erfolgreich umgestzt. Das HDMI Signal vom Pi in AV composite zu wandeln und dieses Signal dann in das TV Modul einspeisen. Das funktioniert auch, jedoch sind die Ränder welche ich einstelle vom Navi und vom Pi verschieden. Deshalb möchte ich diese Lösung probieren.
Meinst Du vielleicht einen HDMI-Umschalter? https://www.ebay.de/itm/5-Port-HDMI-Umschalter-Switch-Splitter-Verteiler-5In1-Out-Full-HD-1080p-UP/232740639208?_trkparms=aid%3D555017%26algo%3DPL.CASSINI%26ao%3D1%26asc%3D55271%26meid%3Da9c2498573ed4bc69427e909f21c4816%26pid%3D100505%26rk%3D1%26rkt%3D1%26%26itm%3D232740639208&_trksid=p2045573.c100505.m3226 Da ich ähnliche Überlegungen habe, frage ich Dich wie Du das RGB-Sicgnal in HDMI umgewandelt hast. Welchen Konverter hast Du benutzt?
Hallo, zur Wandlung nutze ich dieses Bord: https://rover.ebay.com/rover/0/0/0?mpre=https%3A%2F%2Fwww.ebay.de%2Fulk%2Fitm%2F192673026622 Ich meine einen HDMI Umschalter, jedoch möchte ich nicht per Knopfdruck umschalten müssen. Weder am Gerät noch per Fernbedienung. Ich möchte das genannte Steuersignal nutzen, damit die Quelle entweder der Pi wird (0V auf Steuerleitung) oder das Wandlerbord (5V auf der Steuerleitung). Einen Umschalter könnte man auch nehmen, jedoch wird zum umschalten nur kurz auf Masse gelegt. Mit meiner Steuerleitung wäre es ein Permanentsignal.
Danny W. schrieb: > Einen Umschalter könnte man auch nehmen, jedoch wird zum umschalten nur > kurz auf Masse gelegt. Mit meiner Steuerleitung wäre es ein > Permanentsignal. Das kann man mit einem Monoflop hinbekommen, das bei einer Flanke auf Deiner Steuerleitung einen Impuls erzeugt.
Bekommst Du wirklich mit diesem Konverter das BMW RGB-Signal 400x240@60Hz mit Sync-On-Green auf HDMI umgesetzt?? Na aus Deimen Dauerimpuls kann man ja leicht ein -wie Rufus schrieb- ein kurzes Tastsignal machen.
Das BMW eigene Bild zu konvertieren ist kein Problem. Das Bord arbeitet wie das Gonbes8200 (RGsB zu VGA Wandler). Vom Navi kommt neben RGB sogar ein Sync separat. Zum Bordmonitor geht allerdings nur RGB. Wenn man also vom TV Modul das RGB Signal nehem will, muss man ein LM1881 nutzen, um das sync Signal aus Grün abzuleiten und damit dann das Wandlerbord versorgen. Aber wie gesagt, das Bild vom Navi auf HDMI oder VGA zu wandeln ist kein Problem. Habe beide Varianten hier und konnte mit beiden erfolgreich das Bild auf den neuen touchscreen bringen. Das funktioniert auch, wenn man das Bild vom Pi in das TV Modul einspeisst, jedoch richtet man grundlegend erstmal das Bild vom Navi auf dem Display aus. Dann passt das Bild vom Pi allerdings nicht mehr. Auch mit den Overscanoptionen in der Config gelang es mir nicht beide Quellen auf die gleiche Position auszurichten. Deshalb will ich nun beide trennen. Das Bild vom Navi möchte ich vom Bord in HDMI wandeln lassen und parallel vom Pi direkt das HDMI Bild zum Display senden. Ich mache mich mal schlau bezüglich der genannten Monoflop Geschichte. Das würde mein Problem sofort lösen. Danke
Rufus Τ. F. schrieb: > Danny W. schrieb: >> Einen Umschalter könnte man auch nehmen, jedoch wird zum umschalten nur >> kurz auf Masse gelegt. Mit meiner Steuerleitung wäre es ein >> Permanentsignal. > > Das kann man mit einem Monoflop hinbekommen, das bei einer Flanke auf > Deiner Steuerleitung einen Impuls erzeugt. So wie ich es durch ein wenig lesen verstanden habe, könnte ich mit einem NE555 und diversen Bauteilen die 5V Steuerleitung nutzen um einen Tastendruck (Massegesteuert) zu simulieren. Heisst also, es liegen erstmal bei Zündung ein 5V auf der Steuerleitung und es wird das BMW eigene Bild dargestellt. Bei Auswahl der Quelle Pi wird die Steuerleitung auf 0V gelegt, wodurch die Monoflipschaltung getriggert wird für zB 0.5sec und einen Tastdruck am HDMI umschalter simulieren würde. Nach erneutem wechsel der Quelle, wieder hin zum BMW eigenen System stehen wieder 5V auf der Steuerleitung zur Verfügung, was die Monoflipschaltung erneut auslöst und somit wieder einen Tastendruck simuliert. Ist das soweit richtig? Wie müsste man dann die Monoflipschaltung bauen, um bei Zustandsänderung von 5V zu 0V und umgekehrt nutzen zu können?
Ich denke das Monoflop muss dann mit fallender UND steigender Flanke ausgelöst werden. Hier habe ich mal was gefunden: Beitrag "Monoflop getriggert auf beide Flanken" Denke damit kommst Du weiter. Das man Sync mit dem LM1881 ableiten kann hatte ich auch schon gelesen, dachte aber das dieses komische Videoformat (RGB-Signal 400x240@60Hz) mit den preiswerten Konvertern nicht auf HDMI gewandelt werden kann.
S. M. schrieb: > Ich denke das Monoflop muss dann mit fallender UND steigender Flanke > ausgelöst werden. > Hier habe ich mal was gefunden: > Beitrag "Monoflop getriggert auf beide Flanken" > Denke damit kommst Du weiter. > > Das man Sync mit dem LM1881 ableiten kann hatte ich auch schon gelesen, > dachte aber das dieses komische Videoformat (RGB-Signal 400x240@60Hz) > mit den preiswerten Konvertern nicht auf HDMI gewandelt werden kann. Meinst Du die Vorschaltung vom User Krangel in dem Beitrag um dann auf den genannten IC zu gehen? Wie müsste man die Werte dann für 5V anpassen? Die Wandlerbords (zu HDMI und zu VGA) werden mittels Setup eingestellt. Mögliche Ausgaben sind: 640x480 800x600 1024x768 1360x768 Man sollte also kein HD aus dem BMW eigenen Signal erwarten, aber für einen 6.5" Monitor reicht es allemal, selbst bei 640x480 ein sehr gutes und klares Bild.
Ich vermute, dass der Vorschlag von User Krangel funktionieren würde. Das darin vorhandene IC CD4049 (Buffer/Inverter nur 1 von 6 benutzt) braucht nur mit 5V versorgt werden, dann ist das schon 5V fähig. Damit kannst Du schon auf einen 555 (auch 5V) gehen und den triggern. Dann gibt es ja noch den Vorschlag von Jobs M mit dem CD4070, da ist noch ein Gatter übrig und mit der Belegung des letzten Gatters auf + oder GND kannst Du festlegen ob Du einen positiven oder negativen Triggerimpuls erzeugst. Achte darauf, dass die Beschaltung des 555 so ist, dass er nicht nachtriggerbar bzw. retriggerbar ist. Hier wird das beschrieben: https://www.elektronik-kompendium.de/sites/slt/0310121.htm Aus www.elektronik-kompendium: ......Eine Ansteuerung des Eingangs E mit einer dynamischen Triggerung kann im einfachsten Fall über ein externes Differenzierglied (Widerstand R3 + Kondensator C3) erfolgen. Das Differenzierglied macht aus dem Taster-Schaltvorgang einen Impuls. Mit der Diode über den Widerstand R2 verhindert man, dass beim Abschalten des Schaltsignals eine Spannungsüberhöhung auf den Pin 2 entsteht..... Bei dem Vorschlag von User Krangel gibt es das Problem mit dem Retriggen nicht.
Dann finde ich die Lösung mit dem CD4070 am besten, denn da kann ich das out signal auf Masse legen, so wie es bei den Tastern auch erfolgt. Somit müsste der 555 ja anschließend auch Masse ausgeben. Sonst müsste ich noch ein Relais dazwischen hängen, welches dann Masse ausgibt. Leider bin ich nicht Elektrotechniker, deshalb versteh ich das Schema von ihm nicht so wirklich. Was ist 1/4 usw und welche XOR Gatter sollte man für diese Art der Schaltung nehmen?
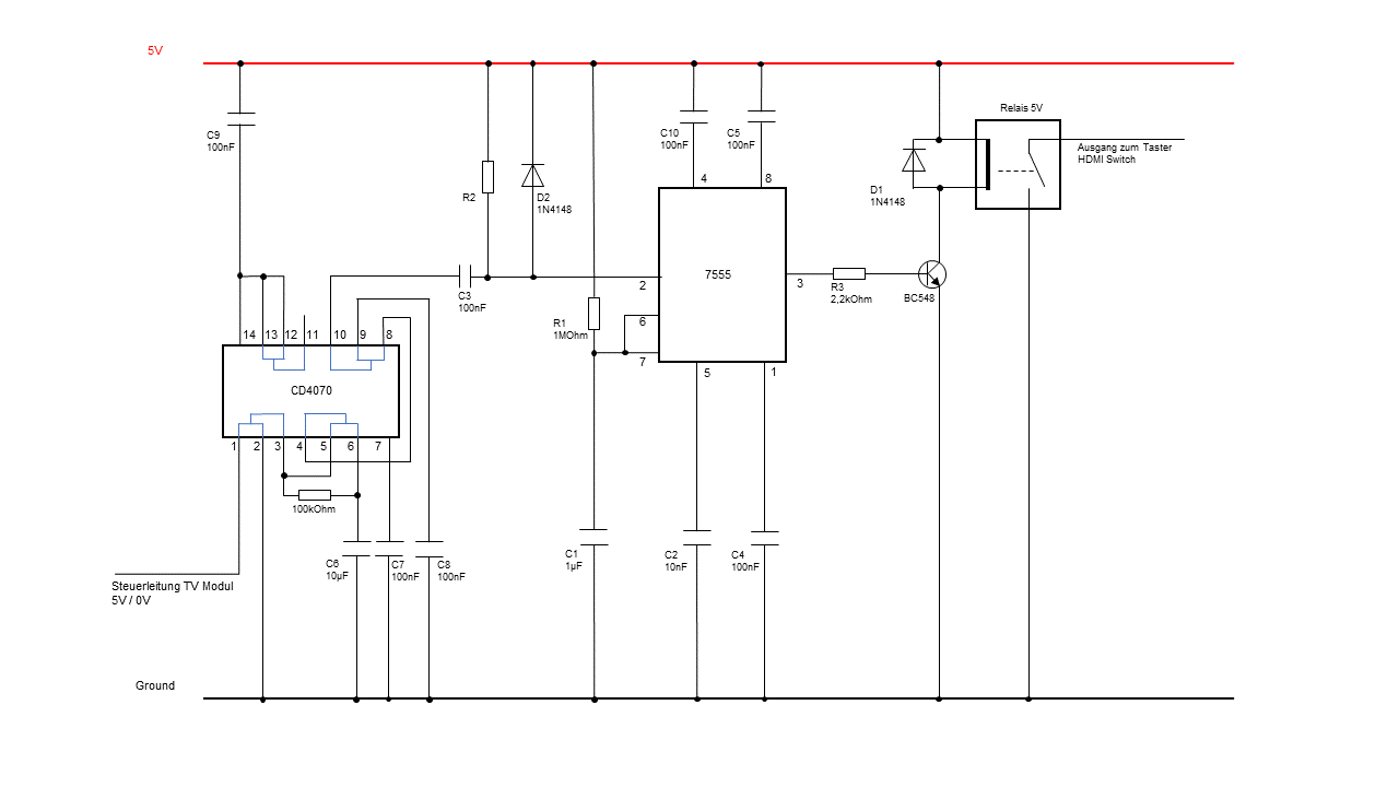
Okay, dann musst Du aber die Schaltung die ich oben beigefügt hatte zwischen CD4070 und 555 einfügen. Der Schalter ist nur ein Sinnbild und wird hier durch den CD4070 ersetzt, R3 entfällt auch. C3, R2 + die Diode (1N4148) brauchst Du dann aber, der Ausgang Pin 2 ist Pin 2 vom 555. Der CD4070 hat 4 XOR-Gatter wobei hier nur 3 benutzt werden, welche kannst Du Dir aussuchen. Die Belegung ist im Bild oben. Pin 7 ist GND Pin 14 ist 5V, und an den Spannungsversorgunsanschlüssen ein 100nF Kondensator anschließen, ebenso beim 555.
Ich versuche gerade mal die Schaltung der xor gatter aufzumalen, habe aber irgendwie eine Blockade. Die Gatter geben doch jeweils nur 1 (High(5V)) aus. Die Schaltungen werden ich mit der 16 Minuten - 12V Leitung vom BMW mit Bordspannnung versorgen, also pin 14. Somit liegt nicht Klemme 30 - dauerplus oder Klemme 15 - zündplus an. Wie soll aber am Ende nach dem dritten Gatter Masse heraus kommen? Masse ist doch eigentlich 0V bzw Low. Man muss doch quasi den Ausgang vom Gatter 1 nutzen und als einen der beiden Eingänge für Gatter 2 nehmen (wobei ich nich nicht weis, was dann am zweiten Anschluss von Gatter 2 dran muss). Heisst für mich Gatter 1: Pin1 - Steuerleitung vom TV-Modul (5 oder 0V) Pin2 - Masse Gatter 2: Pin5 - Pin3 Pin6 - ? Oder darf die Versorgungsspannung an Pin14 dann auch nur 5V betragen?
Das CD4070 darf natürlich am Pin 14 auch nur mit 5V versorgt werden (aber dann nie an einem Eingang mehr als 5V anlegen!). Zwischen Pin 3 und Pin 6 kommt ein 100kOhm Widerstand und am Pin 6 ein 10µF Kondensator zum GND = Masse oder 0V. Dann geht es sinngemäß weiter Pin 4 auf Pin 8 und Pin 9 auf 5V oder GND. Pin 10 ist Dein Ausgang. Der Ausgang geht dann auf C3 von der Zusatzschaltung. Die unbeschalteten Eingänge Pin 12+13 kannst Du mit Pin 14 = 5V verbinden, Pin 11 bleibt frei. Die 5V kannst Du eventuell dem Konverterboard entnehmen, dann würde ich aber wegen der Stromaufnahme einen 7555 einsetzen, das ist die CMOS-Version des 555 mit niedrigem Stromverbrauch. Das IC CD4070 braucht praktisch keinen Strom.
Vielen Dank für die Hilfe. Also: CD4070 Pin1 - Steuerleitung (je nach Zustand 5V oder 0V) Pin2 - Ground Pin3 - Ausgang mit 100KOhm auf Pin6 Pin4 - Ausgang auf Pin8 Pin5 - ??? Pin6 - Eingang von Pin3 Pin7 - Ground Pin8 - Eingang von Pin4 Pin9 - 5V oder 0V Pin10 - Ausgang zur Schaltung Pin11 - n.c. Pin12 - 5V Pin13 - 5V Pin14 - 5V Was bekommt Pin5? Vermutlich Ground? Die 5V müssen immer vorhanden sein? Also darf nicht von der Steuerleitung aus dem TV Modul sein? Der Impuls am 555 und dann wohl auch am 7555 wird immer Positiv sein, wodurch ich mit einem Relais erst ein Massesignal (klick) interpretieren kann. Muss dann Pin9 nicht zwangsläufig Ground sein, da dieses ja dann erst den weiteren Schaltkreis mit Ground versorgt?
Pin 5 auf Pin 3! und an Pin 6 noch den 10µF Kondensator (Elko auf Polung achten) an Masse. Ja Du brauchst dauerhaft 5V, solange der Konverter in Betrieb ist. Der 7555 kann kein Relais direkt treiben, der 555 schon. Am besten einen Transistor (ev. BC548) dahinter und dann das Relais, dann kann das auch ein 12V Relais sein. Vergiss den Widerstand an der Basis vom Transistior nicht (2,2kOhm) und die Freilaufdiode am Relais (1N4148) nicht. Wegen Transistortreiber für Relais google mal... Muss jetzt leider weg.
Dann muss ich quasi nur noch die richtigen Bauteile / Werte für den 7555 wissen. Das Relais soll dann für ca 1 sec schalten. Wie müsste man entsprechend die C und R Komponenten wählen, damit am Ende das Relais 1 sec den Masseimpuls bei 5v ausgibt. Bei allem was ich bislang gelesen habe, wird immer von 1/3 und 2/3 der Versorgungsspannung geschrieben. Bislang ist die Schaltung erstmal soweit kar, damit der 7555 getriggert wird, bei beiden Flanken.
Ich habe mal versucht den Schaltplan so darzustellen, wie ich es durch diverse Infos interpretiere. Fraglich bleibt für mich, ist das erstmal so korrekt, vor allem was dann den 7555 und BC548 angeht? Weiterhin fehlen mir noch die Werte für C1, C2, C3, R1, R2. Im Elektronikkompendium wird der Impuls für 1 Sekunde durch C1 = 1µF und R1 = 1MOhm beschrieben. Wie muss für diese Schaltung dann aber C2, C3, R2 gewählt werden?
Der Schaltplan sieht schon gut aus. Das Relais kann auch ein 12V Typ sein, dann oben einfach an 12V anschließen. Beim C3 würde ich mal 100nF schätzen und oben hatte ich schon mal geschrieben, dass Du an den +5V und GND Pins der ICs Abblockkondensatore (100nF) einfügen solltest. Das sind zwar CMOS-Typen aber besser ist das. C2 ist 10nF und C1 und R1 muss berechnet werden. Hier zB: http://www.dieelektronikerseite.de/Tools/NE555.htm Ich würde das ganze mal auf einem Steckbrett aufbauen.
Habe den Schaltplan um die Abblockkondensatoren ergänzt und die Werte R1 / C1 für ca 1s Schaltdauer. Würde nur noch R2 fehlen für diese Schaltung. Leider müsste ich das "Problem" erweitern. Am TV-Modul hängt noch eine Rückfahrkamera, welche bei einlegen des Rückwärtsgang das Bild auf dem Bordmonitor darstellt. Das Bild der Kamera wird wie erwähnt ins TV-Modul eingespeisst, würde also durch das gewandelt RGsB zu HDMI Bord, so wie das Bildsignal vom Navi auch ans Display gehen. Also müsste für den Fall das der Pi das Bild auf dem Display darstellt und der Rückwärtsgang eingelegt wird, die Quelle auf HDMI 1 (Wandlerbord) umgestellt werden. Option1: BMW eigenes Bild (vom Navirechner erzeugt), Steuerleitung +5V, Rückwärtsgang 0V -> HDMI 1 als Quelle (kein Umschalten nötig) Option2: BMW eigenes Bild (vom Navirechner erzeugt), Steuerleitung +5V, Rückwärtsgang eingelegt -> +12V -> HDMI 1 als Quelle (kein Umschalten nötig) Option3: Raspberry Pi erzeugt Bild(HDMI 2), Steuerleitung 0V, Rückwärtsgang wird eingelegt +12V -> umschalten auf HDMI 1, wenn Rückwärtsgang raus -> umschalten zurück auf HDMI 2. Man müsste nun also neben der Steuerleitung noch die 12v vom Rückwärtsgang mit ins Spiel bringen. Theoretisch müsste es mit dem CD4070 möglich sein?
R2 würde ich 100kOhm vorschlagen, aber was machen C7 bis C9 da??? die Leitung von Pin 7+9 soll auf GND und die Pinne 12 - 14 an +5V! Was macht C5 und C10 am 7555 Pin 4+8???? Raus damit und die Pinne wieder an +5V! Was macht C2 + C4 da??? die Leitung von Pin 1+5 soll auf GND. Je einen Abblockkondensator 100nF beim CD4070 von Pin 14 nach Pin 7 und am 7555 von Pin 8 nach Pin 1! Abblockkondensatore kommen immer zwischen die Betriebsspannungspinns eines ICs. Ich würde die Option 3 wählen, ist einfach hizuzufügen: Die Leitung von Pin 2 mit 3,9kOhm an GND und Dein 12V Signal mit 10kOhm auf den Pin 2 bringen, schon fertig. Bau mal alles auf ein Steckbrett auf und teste.....
Hatte den Beitrag vorher falsch interpretiert mit den Kondensatoren an +5V und GND. Sollte nun passen. Den Kondensator am Pin5 vom 7555 habe ich entfernt. Der war im Elektronikkompendium mit aufgeführt. Was die Erweiterung der Schaltung wegen der Rückfahrkamera betrifft, werde ich erstmal diese Schaltung testen, wenn alle Teile da sind. Option3 war so gemeint, das es Variante 3 ist. Quasi ist HDMI1 (BMW Bild) das Standardbild. HDMI2 meint Pi als Bildgeber. Sowohl Das Bild vom Navirechner (BMW Bild), als auch Rückfahrkamera (eingespeist ins TV Modul) laufen über HDMI1. Also: - BMW Bild wird angezeigt -> Rückwärtsgang ja -> Bild von Kamera via TV-Modul -> bleibt HDMI1 - Umgekehrt, Rückwärtsgang raus -> BMW Bild wird angezeigt -> bleibt HDMI1 - Umschalten auf Pi durch Simulation Tastendruck -> wechsel zu HDMI2 - Rückwärtsgang ja -> Bild von Kamera via TV-Modul -> wechsel zu HDMI1 - Rückwärtsgang raus -> wechsel zurück auf HDMI2 Der Tastendruck zum Quellenwechsel muss also kommen, wenn ich die Quelle manuell ändere (Pi auswähle) und wieder zurück, oder wenn HDMI2(Pi) angezeigt wird und der Rückwärtsgang eingelegt bzw. heraus genommen wird.
An den Pin 5 vom 7555 gehört ein Kondensator oder der Pin bleibt frei, aber nicht auf GND. Sonst scheint das alles richtig zu sein.
Schaltung ist auf einem Steckbrett umgesetzt. Das Relais klickt jedoch permanent im 1 Sekundenrhythmus sobald die Steuerleitung auf 0V geht. Bei 5V klickt es nur einmal.
Bitte melde dich an um einen Beitrag zu schreiben. Anmeldung ist kostenlos und dauert nur eine Minute.
Bestehender Account
Schon ein Account bei Google/GoogleMail? Keine Anmeldung erforderlich!
Mit Google-Account einloggen
Mit Google-Account einloggen
Noch kein Account? Hier anmelden.




