Ich versuche eine LTSPICE Simulation (LTSPICE XVII) obiger Schaltung. Simulation der DC Level (.op - DC operating point) funktioniert. Ich hätte aber gerne die Ströme gewußt in verschiedenen Netzen. Ich kriege zwar eine Textliste, aber das ist ziemlich umständlich, sich da die Werte herauszuholen. Irgendwo las ich, daß man die Voltageprobe in ein Stromzangensymbol umwandeln kann mit ALT-Taste. Scheint aber nicht zu gehen. Kann mir jemand einen Tip geben? Muß ich eine .tran Simulation machen mit konstanter DC oder sowas vielleicht? Grüße Christoph
Christoph K. schrieb: > Irgendwo las ich, daß man die Voltageprobe in ein Stromzangensymbol > umwandeln kann mit ALT-Taste. Hallo, einfach mit dem Mauszeiger (ohne ALT) auf einen Widerstand zeigen. Dann wird bei mir (LTspice 4.2) unten am Rand der Strom und die verbratene Leistung des Widerstandes angezeigt.
Alexander S. schrieb: > LTspice 4.2 Es gibt jetzt auch schon aktuellere Versionen. Sie sind sogar kostenlos! mfg Klaus
Klaus R. schrieb: > Es gibt jetzt auch schon aktuellere Versionen. Ist mir bekannt. LTspice läuft bei mir unter wine auf Linux und bisher reicht mir diese Version.
Alexander S. schrieb: > Christoph K. schrieb: >> Irgendwo las ich, daß man die Voltageprobe in ein Stromzangensymbol >> umwandeln kann mit ALT-Taste. > > Hallo, > > einfach mit dem Mauszeiger (ohne ALT) auf einen Widerstand zeigen. Dann > wird bei mir (LTspice 4.2) unten am Rand der Strom und die verbratene > Leistung des Widerstandes angezeigt. Danke, wie konnte ich das übersehen. Manchmal hat man den Tunnelblick. -- Christoph P.S. bei mir läuft LTSPICE XVII unter winebottler auf dem macOS. Die native Mac-Version ist etwas gewöhnungsbedürftig.
Man kann die Werte des Arbeitspunktes auch permanent einblenden. Diese Werte kann man dann auch mit expressions ersetzen, z. B. V(1,2)*I(R1) umd die Leistung zu erhalten. LTspiceIV view_voltage_current2.asc LTspiceXVII view_voltage_current3.asc Ich empfehle LTspiceXVII zu verwenden da nur dort die neuen Modelle der letzten 2 Jahre und die zuünftigen Modelle drin sind.
Danke Helmut. Das sieht vielversprechend aus, ich habe aber meine Probleme, das nachzuvollziehen. Nehmen wir mal view_voltage_current3.asc. Da steht:
1 | Run the simulation. |
2 | |
3 | Right-mouse-click into an empty area. |
4 | Draft -> .op Data Label |
5 | Place it on a net to view it's voltage |
6 | Alternatively place it an en empty area and then |
7 | Right-mouse-click on the ??? to choose a voltage or current |
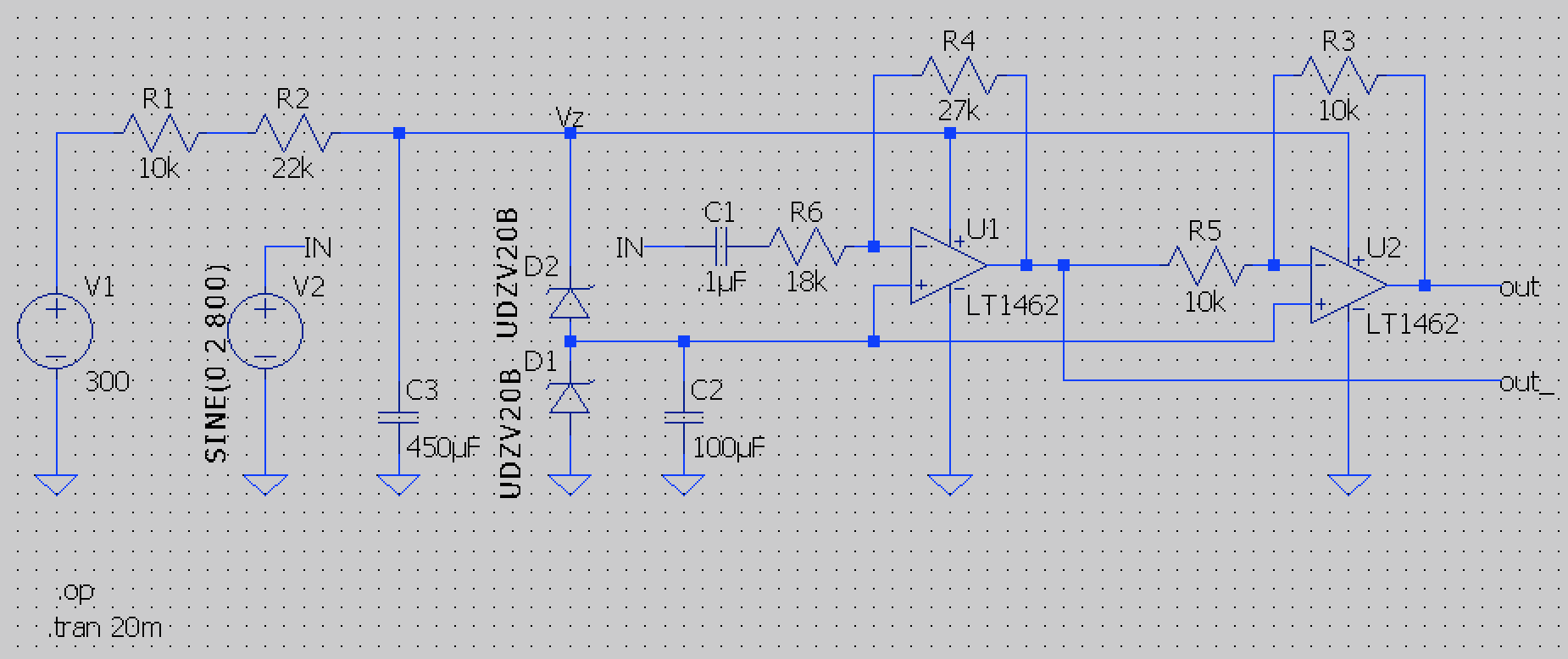
Ich habe also vorher schon ein .op und das .tran 1m an die Schaltung geschrieben? Dann clicke ich auf Run? Dann nochmal ein .op mit Text z.B. I1? Muß der Text .op I1 sein oder nur I1? Auf ein Netz plazieren? Dann erscheint der Text dort. (.op I1) Was dann? Starte ich dann nochmal die Simulation? Dann bekomme ich sowas wie "missing nodes". ??? sehe ich nirgends. Derzeitigen Stand der Schaltung habe ich nochmal angehängt. Kann man hier ein Bild löschen oder austauschen? Man möge die dicken Elkos ignorieren. Das war nur ein Test, ob Elkos was an den Spannungen glätten oder ob ich auf die verzichten kann) Grüße Christoph
> Dann nochmal ein .op mit Text z.B. I1? Muß der Text .op I1 sein oder nur
I1?
Nein
Nach dem Draft -> .op Data Label bekommst du eine Auswahl von Spannungen
und Strömen. Davon wählst du eine(n) aus.
Häng die Datei .asc an, dann kann ich dir das auch gleich machen.
Helmut S. schrieb: >> Dann nochmal ein .op mit Text z.B. I1? Muß der Text .op I1 sein oder nur > I1? > > Nein > > Nach dem Draft -> .op Data Label bekommst du eine Auswahl von Spannungen > und Strömen. Davon wählst du eine(n) aus. > > > Häng die Datei .asc an, dann kann ich dir das auch gleich machen. Wollte gerade schreiben, da bist Du mir zuvor gekommen. Langsam verstehe ich es. Ich muß mit meiner Schaltung "umziehen" in das Umfeld von view_voltage_current3.asc. Das zeigt erste Erfolge. Danke. Hier das .asc: Grüße Christoph
Helmut S. schrieb: > Verwendest du das aktuelle LTspiceXVII? Ja. Und meine Bemerkung zum "Umziehen" in das view_voltage_current3.asc scheint nicht zutreffend zu sein, denn da steht nichts Besonderes drin. Diese Plotlabels malt man sich dann wohl selber? Na gut, ich warte mal auf Deinen Kommentar. -- Christoph
Spannungne und Ströme anzeigen Bild1 Rechtsklick in einem leeren Bereich. Dann in dem Menu ".op Data Label wählen" Bild2 Jetzt bekommt man einen Cursor mit 3 Fragezeichen und einem Fangpunkt. Wenn man den auf eine Leitung setzt, dann bekommt der die Variable $ und zeigt die Spannung des Netzes an. $ zeigt immer die Spannung an. Bild3 Ich habe den ???-Cursor im leeren Feld abgelegt und dann einen Rechtsklick auf die 3 Fragezeichen gemacht. Da geht dann eine Dialog auf in dem man Spannungen oder Ströme auswählen kann. Ich wähle I(R1). Da steht dann unten $ I(R1). Das $ muss weg. Da darf nur eine Variable oder eine Formel mit diesen Variablen stehen. Bild4 Rechtsklick auf die Stromanzeige um den Strom auf uA zu formatieren. Dazu nehme ich round(). Bild5 Das Ergebnis der Formatierung
Danke. Mein größter Fehler war, daß ich 88 .op Data Label nicht als solches in dem Menu beachtet habe und stattdessen immer nur .op Spice command benutzt habe. Vielen Dank noch mal für die ausfühliche Erläuterung. Ich hoffe, es nützt anderen auch noch. Grüße Christoph
Habe noch ein kleines Problem, die Plotlabels in den Voltmeter-Boxen (wie in dem Beispiel) unterzubringen. Wenn ich so eine Box aus Line-Elementen konstruiert habe und die ??? da hineinziehe, bleibt der Ankerpunkt sichtbar. Einmal war es mir gelungen, den verschwinden zu lassen, kann es aber jetzt nicht mehr nachvollziehen. -- Christoph
Helmut S. schrieb: > Mach doch ein kurzes Stück Leitung hin. Anfangs hatte ich die Tabelle auch mittels Wire gemalt, aber da bekam ich dann die Knoten-Symbole, was nicht so gut aussah. Jetzt geht's, wenn man die unteren Berandungen aus Wire macht und den Rest aus Linien. Ist zwar nur eine Marginalie aber ich dachte, es gäbe einen anderen Trick. So einfach "herumschwebende" Wires widerstreben einem irgendwie :) -- Christoph
Bitte melde dich an um einen Beitrag zu schreiben. Anmeldung ist kostenlos und dauert nur eine Minute.
Bestehender Account
Schon ein Account bei Google/GoogleMail? Keine Anmeldung erforderlich!
Mit Google-Account einloggen
Mit Google-Account einloggen
Noch kein Account? Hier anmelden.










