Hallo zusammen, ich bin neu hier. Bis jetzt habe ich noch keine Platine entworfen. Ich habe folgendes Problem. Die Bohrungen sind bei mir sehr dicht zusammen. Meine Überlegung ist die Leitung zu splitten. Das Bild zeigt es (so glaube ich) ganz gut. Ist das Sinnvoll? Ach ja, ich nutze KiCad. Geht das mit KiCad? Ich benötige 4 Layer. Vielen Dank. Herr Wü
Stephan W. schrieb: > Ist das Sinnvoll? Nein. Du bräuchtest dann eine Technologie, die mit halber Strukturbreite dessen fertigen kann, was du eigentlich haben willst. Das macht die Sache nur sinnlos teu(r)er, darum legt man die Leitung einfach an einer der beiden Seiten des Vias vorbei.
Danke für die schnelle Antwort. Da ist aber sehr wenig Platz. Strukturbreite? Ist das der Abstand zwischen den Bahnen? Wieso eine neue Technologie? Ich dachte Platinen werden geätzt.
Stephan W. schrieb: > Ist das Sinnvoll? Zeichne mal mehrere Vias nebeneinander und miss die Breiten der Strukturen aus:
1 | traditionell |
2 | |
3 | --------------- Leitung |
4 | O Via |
5 | --------------- Leitung |
6 | O Via |
7 | --------------- Leitung |
8 | O Via |
9 | --------------- Leitung |
Und jetzt machst du das mit deiner "Umrundungsstrategie". Du wirst schnell erkennen, warum das keiner macht... Stephan W. schrieb: > Da ist aber sehr wenig Platz. Strukturbreite? Ist das der Abstand > zwischen den Bahnen? Ja. Und die Bahnen selber auch. > Wieso eine neue Technologie? Weil keiner bezahlbar eine 35µm breite Leiterbahn mit 35µm Abstand hinbekommt. 75µm aber gerade noch so... https://www.multi-circuit-boards.eu/produkte/leiterplatten/sonderfertigung.html > Da ist aber sehr wenig Platz. Hast du mal Zahlen zu "sehr wenig"?
Stephan W. schrieb: > Strukturbreite? Ist das der Abstand zwischen den Bahnen? Sowohl die minimale Breite der Bahnen als auch der minimale Abstand zwischen diesen. Bei den meisten Fertigern sind beide Maße gleich, manchmal unterscheiden sie sich auch um einen kleinen Betrag (bspw. 125 vs. 150 µm oder so). > Da ist aber sehr wenig Platz. Wieviel ist denn „wenig“ genau? Mittlerweile sind wir ja bei den Leiterplattenstrukturgrößen schon fast dort angekommen, wo der SN7400 vor einem halben Jahrhundert auf Silizium angefangen hat. ;-)
Wer so dermaßen extravagante Probleme hat, kauft einfach 2 Lagen zusätzlich. So wird dieses "Platzproblem" in der Praxis gelöst: in der dritten Dimension...
Stephan W. schrieb: > Ich habe folgendes Problem. Die Bohrungen sind bei mir sehr dicht > zusammen. > Meine Überlegung ist die Leitung zu splitten. Funktionieren täte das schon (siehe Bild; grün ist 0,6 bzw. 0,3), aber ich hab bisher noch keine einzige Platine gesehen wo das so gemacht worden ist. > Bis jetzt habe ich noch keine Platine entworfen. > Ich benötige 4 Layer. Na dann viel Spaß.
Alexander S. schrieb: > aber ich hab bisher noch keine einzige Platine gesehen wo das so gemacht > worden ist. Hätte höchstens dann Sinn, wenn man irgendwelche Vias in einem vorgegebenen (bspw. durch einen Steckverbinder) Raster „umschiffen“ muss, wobei die Bahnen aus anderen Gründen (Strombelastbarkeit) sowieso deutlich breiter als die kleinsten Strukturgrößen des Fertiges sein müssen.
Hallo Lothar. Danke für deine Antwort. Ich kann das nachvollziehen wenn ich nur einen Layer habe. Sind die Via's immer mit allen Layern verbunden? Und haben sie auf allen Layern die gleiche Größe?
Jörg W. schrieb: > Hätte höchstens dann Sinn, wenn man irgendwelche Vias in einem > vorgegebenen (bspw. durch einen Steckverbinder) Raster „umschiffen“ > muss, wobei die Bahnen aus anderen Gründen (Strombelastbarkeit) sowieso > deutlich breiter als die kleinsten Strukturgrößen des Fertiges sein > müssen. Wobei ich dann eher noch auf THT ausweichen würde in Form einer isolierten Brücke.
Stephan W. schrieb: > Sind die Via's immer mit allen Layern verbunden? Kommt drauf wieviel Kleingeld du übrig hast... -> Sackloch-Via -> Buried-Via
Stephan W. schrieb: > Ist das Sinnvoll? Ja, das ist sinnvoll, wenn die Lücke nicht breit genug ist für die eigentlich gewünschte Leiterbahnbreite, siehe Beispiel. Dazu muss man aber nur einfach zwei Wege routen, einen Kreis konstruieren ist vielleicht schön und geil, aber überflüssig. Georg
Stephan W. schrieb: > Sind die Via's immer mit allen Layern verbunden? Zumindest macht man das standardmäßig so. Kicad scheint es bei "Through all" Vias auch nur so zu können. Es gibt auch Vias, die keine durchgehende Bohrung haben oder sogar nur komplett auf den Innenlagen arbeiten; diese verteuern aber die Platinenfertigung nicht ganz unerheblich, weshalb man zu solchen Maßnahmen normalerweise nur greift, wenn es nicht anders geht. > Und haben sie auf allen Layern die gleiche Größe? Wiederum eine Sache des EDA-Tools; bei Kicad geht es offenbar nur so. Allerdings wollen die Fertiger als Kriterium einen minimalen Restring um die Bohrung herum haben. Dieser ist ein Technologieparameter (wie die kleinste Strukturbreite), denn je kleiner er ist, um so präziser (und damit teurer) muss die Fertigung werden.
Stephan W. schrieb: > Bis jetzt habe ich noch keine Platine entworfen. > Ich benötige 4 Layer. Übe erstmal mit 2 Layer. Dann relativiert sich das "ich benötige" oft. Wofür brauchst du so eine Konstruktion?
Also, ich möchte 2 RJ45 Buchsen miteinander verbinden. Die Pins sind recht nahe beieinander. Also durch schleifen. Allerdings möchte ich auch jede Bahn abgreifen. Ich nutze das um mehrere baugleiche I2C Sensoren mit einen Kabel zu verbinden. Nicht für eine normales Netzwerk. Es dient als Verbindung zu einem Arduino. Zwischen den Sensoren können einige Meter Kabel sein. Ich habe die Befürchtung das ich den dritten Sensor nicht mehr erreiche wenn ich die ich die Verbindungen zu dünnen machen. Mit 0,6 mm geht es in KiCad. Die Dicke der Kupferschicht ist 1 oz. Siehe Bild.
Stephan W. schrieb: > Mit 0,6 mm geht es in KiCad. Das ist nach heutigen Maßstäben Autobahnbreite. 150 µm fertigt dir mittlerweile jeder. Das bisschen RJ45, noch dazu ohne irgendwelche HF-Signale, solltest du locker auf 2 Lagen entflechten und fertigen lassen können.
Wenn ich das richtig sehe, willst du sowas wie das hier, oder? Quick&dirty-Routing, in 5 Minuten zusammengeschustert. Optimieren und schön machen kannst du's dir ja selbst. :) Edit: Kicads Archivierfunktion hatte im ersten Zip-File noch alten Müll eingepackt, hab's nochmal neu hochgeladen.
Hallo Jörg, vielen Dank. Ja, genau das hatte ich vor. Das werde ich machen. (also schön machen)
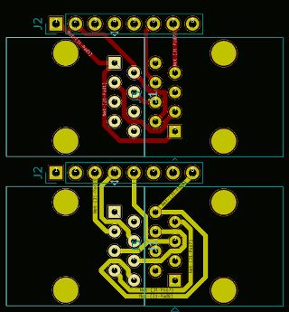
Jörg W. schrieb: > Quick&dirty-Routing, in 5 Minuten zusammengeschustert. Hab es mal fix weitergeroutet; selbst mit 0,3/0,3 (Breite/Abstand), also nur einem Leiterzug zwischen den Pins, reicht ein mittiges Via.
Das ist mein Ergebnis. Dicke 0,6 mm Abstand: 0,2 mm Ich hoffe das kann man so machen.
Sicher kann man das. Vias kosten allerdings auch nichts, den langen Leiterzug ganz unten hätte man also durchaus mit zwei Vias ganz rechts kurz über die andere Seite führen können. Dann wird er ein ganzes Stück kürzer. Aber zumindest hast du begriffen, wie's funktioniert. :)
Jörg W. schrieb: > Hätte höchstens dann Sinn, wenn man irgendwelche Vias in einem > vorgegebenen (bspw. durch einen Steckverbinder) Raster „umschiffen“ > muss, Naja, aber nur dann, wenn auch das Via unverrückbar wäre - und selbst dann würde man beim Splitten einmal mehr an Abstand brauchen: PAD-A-LZhalb-A-PAD-A-LZhalb-A-PAD versus PAD-A-LZ-A-PAD-A-PAD Eigentlich macht's nirgendwo wirklich Sinn - außer für etwaige Künstler. W.S.
W.S. schrieb: >> Hätte höchstens dann Sinn, wenn man irgendwelche Vias in einem >> vorgegebenen (bspw. durch einen Steckverbinder) Raster „umschiffen“ >> muss, > > Naja, aber nur dann, wenn auch das Via unverrückbar wäre Deshalb schrieb ich ja: "vorgegebenes Raster", wie eben bei einem Steckverbinder. Nimm mal das "Via" nicht so wörtlich, das wäre in diesem Falle ein Pin. Trotzdem muss man drumrum. Wir haben sowas mal benutzt, Steckerbinder, die man sowohl von oben als auch von unten durch die Platine durch "bestecken" kann. Saß auch noch in der Mitte der Platine, sodass alle Leitungen zwischen obererer und unterer Hälfte zwischendurch mussten.
Stephan W. schrieb: > Das ist mein Ergebnis. > Dicke 0,6 mm > Abstand: 0,2 mm > Ich hoffe das kann man so machen. Die Anordnung der Buchsen Kopf-an-Kopf ohne Zwischenraum ist so ziemlich der worst case, weil sich alles überkreuzt. Einfacher - wenn auch etwas größer - würde es, wenn du die Buchsen etwas auseinander ziehen kannst, so dass in der Mitte Platz für einen senkrecht laufenden "Bus" ist, an den du von jedem Stecker-Pin quer dazu ran gehen und per Duko kontaktieren kannst. Dann hätte man sich die ganze Knoterei sparen können. Aber so geht es natürlich.
Bitte melde dich an um einen Beitrag zu schreiben. Anmeldung ist kostenlos und dauert nur eine Minute.
Bestehender Account
Schon ein Account bei Google/GoogleMail? Keine Anmeldung erforderlich!
Mit Google-Account einloggen
Mit Google-Account einloggen
Noch kein Account? Hier anmelden.




