Hallo, ich habe eine Verständnisfrage zu RS485 und common GND. Empfänger und Sender brauchen ein gemeinsames Bezugspotential, damit nicht bei großen Unterschieden des GND Potential ein Empfänger z.B. die Differenz zwischen A=+50V und B=+52V messen soll. OK. Gleichzeitig kann aber bei sehr hohen Potentialunterschieden das Kabel durch die Ausgleichsströme abrauchen. Deshalb wird empfohlen, die GND Potentiale an Sender und Empfänger jeweils über 100R mit Schutzerde (PE) zu verbinden. Auch OK. 1. Frage: Alle meine (geplanten) Busteilnehmer haben Plastik-Gehäuse. Stromversorgung geschieht über Print-Trafos oder Steckernetzteile. Da sollte doch nirgendwo eine Verbindung zu Erde sein. Damit erübrigt sich doch der 100 Ohm Widerstand, oder? 2. Frage: Trotzdem aber kann GND an den einzelnen Teilnehmern auf verschiedenen Potentialen liegen. GND muss also im Kabel mitgeführt werden. Wie schütze ich jetzt meine Leitung? Gar nicht, weil keine hohen Ströme fließen können (irgendwo müsste sonst ja ein Rückkanal sein)? Oder 100R seriell in die common GND Leitung? 3. Frage: Aus Bequemlichkeit möchte ich normale UTP-Patchkabel mit RJ45 Steckern verwenden. Da wären ja einige Adern "über". Ich könnte mir daher vorstellen, einige der Teilnehmer statt über eine eigene lokale Stromversorgung über das Patchkabel zu versorgen, neben GND auch 5V in das Kabel einzuspeisen. Damit würde dann aber der Rückstrom des Verbrauchers über common GND gehen. Ist das ein Problem? Kann man das so machen? 4. Frage: Bisher habe ich innerhalb eines Gebäudes eine serielle Verbindung mit 19200 baud, 3,6V, 15m Telefonkabel. Aus Angst vor Gewitter-induzierten Potentialunterschieden an einer Seite mit Optokopplern. Sowohl Rx, Tx als auch GND sind damit getrennt. Das soll auf <10 Teilnehmer und <100m Länge erweitert werden. Bei RS485 ist ja die galvanische Trennung der Teilnehmer etwas aufwändiger... Brauche ich die?
> Gleichzeitig kann aber bei sehr hohen Potentialunterschieden das Kabel > durch die Ausgleichsströme abrauchen. Deshalb wird empfohlen, die GND > Potentiale an Sender und Empfänger jeweils über 100R mit Schutzerde (PE) > zu verbinden. Wo wird das empfohlen? Wenn du solche Potentialunterschiede erwartest und das ist bei laengeren Strecken im freien durchaus moeglich (Gewitter Blitzeinschlag in 100m Umkreis) dann sollten die Schnittstellen potentialfrei sein. > Print-Trafos oder Steckernetzteile. Da > sollte doch nirgendwo eine Verbindung zu Erde sein. Damit erübrigt sich > doch der 100 Ohm Widerstand, oder? Steckernetzteile haben uebrlicherweise keine Verbindung zur Erde. Deshalb haben die ja auch nur einen zweipoligen Stecker. Und selbst wenn das muss dir nicht unbedingt helfen. Die Erde zweier Haeuser die mit etwas Abstand in der Landschaft stehen muss nicht auf demselben potential liegen. > Patchkabel zu versorgen, neben GND auch 5V in > das Kabel einzuspeisen. Damit würde dann aber der Rückstrom des > Verbrauchers über common GND gehen. Ist das ein Problem? Kann man das so > machen? Je nach Leitungslaenge und Strom kann es sinnvoll sein dann die ungeregelte Spannung weiterzureichen und lokal die 5V nochmal neu zu erzeugen. Und du solltest am Ende des Kabels ein isoliertes Gehaeuse haben fuer den Fall das sich PE verschiebt. (z.B beim Blitzeinschlag) > Bei RS485 ist ja die galvanische Trennung der Teilnehmer etwas > aufwändiger... > Brauche ich die? Halte ich fuer absolut unverzichtbar. Ausserdem auch noch ein gewisser Schutz gegen Ueberspannungen. Olaf
Bus-Fahrer schrieb: > Damit erübrigt sich doch der 100 Ohm Widerstand, oder? Richtig. Das "RS485-Masseproblem" haben wir vor Kurzem im Beitrag "Re: Datenübertragung über >100m" in epischer Breite und Länge ausdiskutiert. Mit dem Fazit, dass sich manch Anderer sogar traut, den GND komplett weg zu lassen, wenn beide Teilnehmer auch sonst voneinander potentialgetrennt sind. > 1. Frage Ja. > 2. Frage: > Trotzdem aber kann GND an den einzelnen Teilnehmern auf verschiedenen > Potentialen liegen. GND muss also im Kabel mitgeführt werden. Ja. > Wie schütze ich jetzt meine Leitung? Gar nicht Ja. Was sollte denn da vor was geschützt werden? 3. Frage: > Aus Bequemlichkeit möchte ich normale UTP-Patchkabel mit RJ45 Steckern verwenden. Da wären ja einige Adern "über". Ich könnte mir daher vorstellen, einige der Teilnehmer statt über eine eigene lokale Stromversorgung über das Patchkabel zu versorgen, neben GND auch 5V in das Kabel einzuspeisen. Kann man machen. Denk dir aber eine Belegung aus, die einen "zufällig" angeschlossenen Laptop nicht zum teuren Edelschrott macht.... :-/ Denn RJ45 ist eben mental schon mit einer bestimmten Funktion "vorbelegt". > Damit würde dann aber der Rückstrom des Verbrauchers über common GND > gehen. Ist das ein Problem? Kommt auf den Strom an. > Kann man das so machen? Du kannst die RS485-Masse von der Stromversorgungsmasse trennen. 4. Frage: > Das soll auf <10 Teilnehmer und <100m Länge erweitert werden. Lese ich das richtig: weniger als 10 Teilnehmer und weniger als 100m? > RS485 ... galvanische Trennung der Teilnehmer etwas aufwändiger... Nimm solche Teile wie die NVE isoloop Dinger: Oder ähnliche von anderen Herstellern: https://www.google.com/search?q=isolated+RS485 > galvanische Trennung ... Brauche ich die? Hört sich bei 100m und der gewünschten Baudrate sinnvoll an.
Also. Das GND Potential fuehrt man mit als Referenz. Wenn die Potentialunterschiede zu gross werden nimmt man einen trennenden RS485 Treiber, oder einen Magnettrenner hinter dem normalen RS485 Treiber auf der Controller Seite. Die erforderliche DC Speisung wird mit einem DC/DC erzeugt und an das mitgefuehrte Referenzpotential gehaengt.
Bus-Fahrer schrieb: > ich habe eine Verständnisfrage zu RS485 und common GND. Das ist eine Frage voller Mißverständnisse ;-) > Empfänger und Sender brauchen ein gemeinsames Bezugspotential, damit > nicht bei großen Unterschieden des GND Potential ein Empfänger z.B. die > Differenz zwischen A=+50V und B=+52V messen soll. > OK. Nö, nicht OK. Wenn denn so große Potentialunterschiede bestehen UND RS458 ohne galvanische Trennung betrieben wird, dann MUSS der Empfänger mit der Potentialdifferenz klar kommen. Allerdings liegen 50V Potentialunterschied weit über den Gleichtaktgrenzen, welche die normalen Tranceiver verkraften. Da ist meist bei +/-12V Schluß. > Gleichzeitig kann aber bei sehr hohen Potentialunterschieden das Kabel > durch die Ausgleichsströme abrauchen. Ja, aber dann ist einiges im Argen. > Deshalb wird empfohlen, die GND > Potentiale an Sender und Empfänger jeweils über 100R mit Schutzerde (PE) > zu verbinden. > Auch OK. Nö, nicht OK, denn dann hat man immer noch eine große Potentialdifferenz. Hier muß man eher über eine galvanische Trennung nachdenken. > 1. Frage: > Alle meine (geplanten) Busteilnehmer haben Plastik-Gehäuse. > Stromversorgung geschieht über Print-Trafos oder Steckernetzteile. Da > sollte doch nirgendwo eine Verbindung zu Erde sein. Damit erübrigt sich > doch der 100 Ohm Widerstand, oder? Ja. > 2. Frage: > Trotzdem aber kann GND an den einzelnen Teilnehmern auf verschiedenen > Potentialen liegen. GND muss also im Kabel mitgeführt werden. Ja. > Wie > schütze ich jetzt meine Leitung? Gar nicht, weil keine hohen Ströme > fließen können (irgendwo müsste sonst ja ein Rückkanal sein)? Ja. >Oder 100R > seriell in die common GND Leitung? Nein. > Aus Bequemlichkeit möchte ich normale UTP-Patchkabel mit RJ45 Steckern > verwenden. Da wären ja einige Adern "über". Ich könnte mir daher > vorstellen, einige der Teilnehmer statt über eine eigene lokale > Stromversorgung über das Patchkabel zu versorgen, neben GND auch 5V in > das Kabel einzuspeisen. Kann man machen, man sollte aber den Spannungsabfall berücksichtigen. GGf. muss man mit deutlich mehr Spannung ins Kabel gehen und dann lokal per Spannungsregler die 5V erzeugen. > Damit würde dann aber der Rückstrom des > Verbrauchers über common GND gehen. Ist das ein Problem? Nein. > Kann man das so > machen? Ja. > 4. Frage: > Bisher habe ich innerhalb eines Gebäudes eine serielle Verbindung mit > 19200 baud, 3,6V, 15m Telefonkabel. Aus Angst vor Gewitter-induzierten > Potentialunterschieden an einer Seite mit Optokopplern. Sowohl Rx, Tx > als auch GND sind damit getrennt. ;-) > Das soll auf <10 Teilnehmer und <100m Länge erweitert werden. Bei RS485 > ist ja die galvanische Trennung der Teilnehmer etwas aufwändiger... > Brauche ich die? Nicht zwingend.
Bus-Fahrer schrieb: > Das soll auf <10 Teilnehmer und <100m Länge erweitert werden. Bei RS485 > ist ja die galvanische Trennung der Teilnehmer etwas aufwändiger... Nein: https://www.analog.com/media/en/technical-documentation/data-sheets/adm2582e_2587e.pdf
Olaf schrieb: > Wo wird das empfohlen? Verschiedene Application Notes u.a. von TI, z.B. slla272c, slla070d, aber auch anderer Hersteller, oft mit dem Verweis "the RS485 standard recommends the separation of device ground and local system ground via the insertion of resistors". Lothar M. schrieb: > Das "RS485-Masseproblem" haben wir vor Kurzem im > Beitrag "Re: Datenübertragung über >100m" in epischer Breite > und Länge ausdiskutiert. Der Beitrag war mir bisher entgangen. Es ist aber auch etwas ermüdend. Da möchte ich hier lieber nicht diskutieren, ob man GND überhaupt mitführt, sondern es einfach tun. ;-) Lothar M. schrieb: > Denk dir aber eine Belegung aus, die einen "zufällig" > angeschlossenen Laptop nicht zum teuren Edelschrott macht.... :-/ Welche Belegung wäre das? Ich dachte eigentlich, quietsch-orangene Kabel werden eine "Signalwirkung" haben... Lothar M. schrieb: > Lese ich das richtig: weniger als 10 Teilnehmer und weniger als > 100m? Ja, genau. Wobei die 100m auch höchstens dann zustande kommen könnten, wenn ich am ca. 30m langen "Hauptstrang" Stichleitungen anschließe. Da lange Stichleitungen oder Stern-Topologie bei RS485 ja nicht geht, würde ich ein anderes Adernpaar dann als Rückleitung benutzen, d.h. das Signal läuft durch die Stichleitung hin und zurück, doppelte Wegstrecke. Zur Notwendigkeit der galv. Trennung gibt es also bisher zwei Meinungen: Lothar: Hört sich sinnvoll an. Falk: Nicht zwingend. Wobei Ihr Euch ja so politisch elegant geäußert habt, dass der Unterschied kaum feststellbar ist. ;-) Schade, dass ich die (nicht isolierten) Transceiver schon hier liegen habe. Wenn ich auf isolierte Transceiver wechsele, habe ich natürlich auch gleich einen anderen Footprint. Und so ein schicker ADM2587E mit integriertem DC/DC Wandler wie von z88 (Gast) vorgeschlagen kostet bei TME gleich 12,50€. Schluck.
Bus-Fahrer schrieb: > kostet bei TME gleich 12,50€. Schluck. Wieviel % Deiner Gesamtinvestition ist das denn? Wie oft darf die Anlage in den nächsten Jahren denn Fehlfunktionen zeigen, um diese Kosteneinsparung zu rechtfertigen?
Bus-Fahrer schrieb: > Zur Notwendigkeit der galv. Trennung gibt es also bisher zwei Meinungen: > Lothar: Hört sich sinnvoll an. > Falk: Nicht zwingend. > Wobei Ihr Euch ja so politisch elegant geäußert habt, dass der > Unterschied kaum feststellbar ist. ;-) Hehe ;-) > Und so ein schicker ADM2587E mit integriertem DC/DC Wandler wie von z88 > (Gast) vorgeschlagen kostet bei TME gleich 12,50€. Schluck. Ja, gerade bei DER Anzahl würde ich schon mal überlegen, ob man die WIRKLICH braucht. Denn es gibt weltweit tausende von ähnlichen Anwendungen, die auch ohne galvanische Trennung am RS485 gut funktioniert. Und so Potentialversatz hat ja auch sein Ursachen, die nicht überall gegeben sind. und 5V Versatz zwischen den PEs in einem Gebäude muss man erstmal hinkriegen. Wenn du sowieso die Versorgung mit auf dem Bus führen willst, kannst du die ja nur für die RS485-Tranceiver sowie Optokoppler nutzen. Für 115k2 Baud reichen einfache, billige Typen ala 6N136 locker aus, die kosten weniger als 50 Cent. Damit kann man eine galvanische Trennung preiswert aufbauen. So wie hier, nur ohne DC/DC Wandler. Die Spannung für den Bus kommt vom Master für alle anderen Busteilnehmer. Sind ja nur ein paar mA. https://www.mikrocontroller.net/articles/Galvanische_Trennung#Beispielschaltung
z88 schrieb: > Wieviel % Deiner Gesamtinvestition ist das denn? Das ist nicht das richtige Argument. Ein Attiny816 kostet <0,75€, eine China-Platine <0,49€ (bei Kauf von 10) usw. Da verdoppelt der ADM2587E ganz schnell die Gesamtkosten. )* Die Frage wäre eher, wie viel Spaß ich daran hätte, die gleiche Platine zum dritten Mal zu bestücken, weil ihre zwei Schwestern davor abgeraucht sind. Aber zum Thema: 1. Kann mir jemand einen Ansatzpunkt geben, wie wahrscheinlich es ist, dass ich die galv. Trennung wirklich brauche? Messen? Wie? Was? Ich müsste ja den Peak der Ausgleichsströme auf common GND messen, oder? 2. Ich hatte überlegt, ein oder zwei "Verteilerkästen" entlang des Hauptstranges einzurichten, also jeweils eine Platine mit einer Anzahl in Serie verbundener RJ45 Buchsen für die Stichleitungen. Dann könnte ich doch bei jedem Teilnehmer einen günstigeren isolierten Transceiver (ohne DC-DC-Wandler) einsetzen und alle über eine gemeinsame Versorgung vom "Verteilerkasten" versorgen. Spricht etwas dagegen? Dann bräuchte ich nicht bei jedem Teilnehmer einen DC-DC-Wandler... )* Ja, ich weiß. Nun wird wieder jemand mit dem Argument kommen, dass der Hobbyist ja keinen Kostendruck hat und auch das Zehnfache ausgeben kann. Aber so ist das halt: Der Professionelle stöhnt unter dem Kostendruck. Der Hobbyist macht ihn sich aus Spaß einfach selbst. Aber der Hobbyist setzt sich auch an seine Rudermaschine und findet's toll. Erklär das mal einem Galeeren-Sklaven. ;-)
Bus-Fahrer schrieb: > 3. Frage: > Aus Bequemlichkeit möchte ich normale UTP-Patchkabel mit RJ45 Steckern > verwenden. Da wären ja einige Adern "über". Ich könnte mir daher > vorstellen, einige der Teilnehmer statt über eine eigene lokale > Stromversorgung über das Patchkabel zu versorgen, neben GND auch 5V in > das Kabel einzuspeisen. Damit würde dann aber der Rückstrom des > Verbrauchers über common GND gehen. Ist das ein Problem? Kann man das so > machen? Wenn Teilnehmer über eine lange Leitung gespeist werden sollen, dann macht man das üblicherweise mit einer höheren Spannung. Je höher die Spannung, desto geringer der Strom, und desto mehr Leistung kannst Du über das Kabel übertragen. ISDN und PowerOverEthernet und noch eines mehr nimmt 48V dafür, und das solltest Du auch tun. Bis 50V brauchst Du noch keinen Berührschutz, weil das ganz noch als Kleinspannung gilt. Der Rückstrom sollte damit kein Problem sein. fchk
Allenfalls passen auch Magnetkoppler wie zB ADuM1400 oder aehnlich und dann eine ADM485 dahinter. Damit trennt man auf der TTL Seite. Der Treiber ist bezueglich dem anderen Potential. Ich wuerde auf dem Layout mit Trennung, und ohne Trennung vorsehen, und beim Bestuecken kann man dann noch waehlen. Ob's benoetigt wird koennen wir von hier aus nicht beurteilen. Ist es eine Laborumgebung ? Oder eher Industrie mit Maschinen. Eine Fehlersuche bei sporadischen Fehlern ist viel teurer vie die paar Ocken... Es ist ja oft nicht so, dass es nicht geht. Sondern es geht selten, bis sehr selten nicht. Einmal im Tag. Einmal in der Woche, einmal im Monat... vielleicht ist das auch kein Problem. Vieleicht geht nur ein Packet verloren und wird nochmals angefordert. Vielleicht geht eine Anlage in den Failsafe...
Oh, Falk hatte schon geantwortet. Ja, richtig. Wenn ich schon Versorgung auf dem Bus habe, kann ich sowohl Transceiver als auch Optokoppler damit versorgen. Für 19200 baud reicht auch ein LTV827. Das wäre noch günstiger. Unter 1,50€ pro Teilnehmer für Transceiver und OK. Spricht etwas dagegen?
Name H. schrieb: > Ist es eine Laborumgebung ? Oder eher > Industrie mit Maschinen. Nee, eher Pampa. Störstrahlung von Maschinen ist unwahrscheinlich. Eher könnte sich Sonnenfleckenaktivität bemerkbar machen. Bei 63°N. ;-) Name H. schrieb: > Es ist ja oft nicht so, dass es nicht geht. Sondern es geht selten, bis > sehr selten nicht. Einmal im Tag. Einmal in der Woche, einmal im > Monat... Das wäre kein Problem. Dafür gibt's ja Fehlerbehandlung.
Bus-Fahrer schrieb: > Transceiver als auch Optokoppler damit versorgen. Für 19200 baud reicht > auch ein LTV827. Das wäre noch günstiger. > Unter 1,50€ pro Teilnehmer für Transceiver und OK. > Spricht etwas dagegen? Nein.
Bus-Fahrer schrieb: > 1. Kann mir jemand einen Ansatzpunkt geben, wie wahrscheinlich > es ist, dass ich die galv. Trennung wirklich brauche? Nein, denn wir kennen die Betriebsumgebung nicht. Entweder sind beide Geräte geerdet, dann verbindest du nur die beiden Signal-Leitungen A und B. Oder mindestens ein Gerät ist nicht geerdet, dann brauchst du zusätzlich eine GND Leitung. Ein paar Volt vertragen die RS485 Schnittstellen. Geerdete Geräte mit maximal 5V Potentialdifferenz kannst du ohne Bedenken zweiadrig miteinander verbinden. Wenn die beiden Geräte trotz Erdung eine höhere Potentialdifferenz haben, würde ich die Ursache durch einen Elektriker prüfen lassen. Es könnte ein Hinweis auf mangelhafte Elektroinstallation sein. Ich schildere mal einen konkreten Fehlerfall mit Ethernet: Wir haben im Haus teilweise keine separate Erd-Leitung, sondern Nullung. Wenn ich im Wohnzimmer einen Tischgrill betreibe, fällt am gemeinsamen Null/Erde Leiter eine Spannung von wenigen Volt ab. Ich habe dann im ganzen Wohnzimmer nicht mehr richtiges GND sondern etwa 3V~.
1 | Stromverteilung |
2 | _____ |
3 | Phase L o---------------------------------+---|L | Tischgrill |
4 | | | | im Wohnzimmer |
5 | Null N o-----------------------------+---)---|N | |
6 | | | | |_____| |
7 | Erde G o | | _____ |
8 | | +---|L | |
9 | | | | PC |
10 | +-------|N | im Wohnzimmer |
11 | | | | |
12 | 3V! +-------|G | |
13 | |_____| |
Wenn ich nun meinen PC im Wohnzimmer mit einem PC im Kinderzimmer verkabele und dieses Kabel einen Schirm hat, haben wir folgendes Szenario:
1 | Stromverteilung |
2 | _____ |
3 | Phase L o-------+-------------------------+---|L | Tischgrill |
4 | | | | | im Wohnzimmer |
5 | Null N o---+---)---------------------+---)---|N | |
6 | | | | | | |_____| |
7 | Erde G o | | | | _____ |
8 | | | | | +---|L | |
9 | | | | | | | PC |
10 | | | | +-------|N | im Wohnzimmer |
11 | | | | | | | |
12 | | | | 3V! +-------|G | |
13 | | | | |_____| |
14 | _|___|___|_ ^ |
15 | | G N L | | |
16 | | |<----------------------------+ |
17 | |___________| Ethernet Kabel mit GND |
18 | |
19 | PC im Kinderzimmer |
Nun liegt also das Gehäuse des Computers im Wohnzimmer auf 3V~ und das Gehäuse des PC im Kinderzimmer auf 0V. Wenn ich diese beiden Computer miteinander vernetze, liegt der Schirm des Netzwerk-kabels quasi parallel zum Null-Leiter, an dem die 3V abfallen. Der hohe Strom des Grills fließt dann auch durch den Schirm des Netzwerkkabels. In meinem Fall hat einer der beiden Computer das mit Rauchzeichen quittiert. Deswegen habe ich jetzt ungeschirmte Netzwerkkabel verlegt. Die von mir genannten 3V würde jeder normale RS485 Chip noch vertragen, deswegen müsste man hier nichts weiter unternehmen, als einfach die GND Leitung weg zu lassen. Wenn es aber zu viel Spannungsdifferenz ist, kannst du nicht immer einfach eine dünne Ader oder den Schirm des Kabel dazu missbrauchen, die beiden Seiten auf gleiches Potential zu zwingen. Denn dann fließt eventuell ein hoher Ausgleichsstrom (wie im Fall meines Grills). Messe den Ausgleichsstrom zwischen den beiden GND Potentialen der betroffenen Geräte. Bei mehr als 100mA würde ich ganz schnell einen Elektriker rufen, der die Problemursache findet. Wenn der dann sagt "ist halt so, kann man nichts machen", dann ist der Moment gekommen, wo du einen Schnittstellentreiber mit Isolation/Potentialtrennung benötigst. Normalerweise sollte er das Problem jedoch beheben können.
fchk schrieb: > Je höher die Spannung, desto geringer der Strom, und desto mehr Leistung > kannst Du über das Kabel übertragen. ISDN und PowerOverEthernet und > noch eines mehr nimmt 48V dafür, und das solltest Du auch tun. Vorteil ist auch, das jeder Verbraucher seine Spannung selber regelt und unabhängig von Spannungsabfällen auf der Versorgungsleitung wird. Mit der Höhe der Spannung sollte man es allerdings nicht übertreiben, weil das bei den Wandler die Auswahl unnötig einschränkt bzw. sie teuer macht.
Falk B. schrieb: > Bus-Fahrer schrieb: >> Spricht etwas dagegen? > > Nein. Danke. Dann wird das so gemacht. Stefanus F. schrieb: > Wir haben im Haus teilweise keine separate Erd-Leitung, sondern Nullung. TN-C System? Igitt. So etwas habe ich auch. ;-) Kann man da eigentlich nicht am/hinterm Zähler PE auf N legen und dann PE überall separat hinführen? Dann hat man wenigstens nicht Netzspannung auf jedem Gehäuse, bloß weil irgendwo der Nulleiter ab ist. Aber wie oben erwähnt: Alle Gehäuse sind aus Kunststoff, Stromversorgung geschieht über Print-Trafos oder Steckernetzteile. Utp Kabel.
Bus-Fahrer schrieb: > TN-C System? Igitt. So etwas habe ich auch. ;-) > Kann man da eigentlich nicht am/hinterm Zähler PE auf N legen und dann > PE überall separat hinführen? Man schon, aber als Mieter habe ich nicht die Freiheit, das ganze Hochhaus neu zu verkabeln. > Aber wie oben erwähnt: Alle Gehäuse sind aus Kunststoff, > Stromversorgung geschieht über Print-Trafos oder > Steckernetzteile. Utp Kabel. Dann gibt es keine Notwendigkeit für Isolatoren in den Signal-Leitungen. Einfach dreiadrig (mit GND) verbinden und gut ist.
Stefanus, mich würde mal interessieren, ob der Elektriker das Problem bei euch gelöst hat. Ich habe hier auch so eine Nullung ohne PE in der Wohnung. Woher kommt denn diese Potentialdifferenz, wenn jemand eine große Last anschließt? Und welche Stellen in der Wohnungsverteilung wären denn geeignet, um möglichst große Differenzen zu finden? Halte ich dann einfach ein Voltmeter bzw. ein Amperemeter zwischen die beiden Nullleiter? Mir stellt sich ebenso die Frage, ob ich den ganzen Aufwand mit isoliertem RS-485 betreiben soll. Wenn man sich die handelsüblichen Geräte so anschaut, zu denen man Details einsehen kann, (USB-Adapter und Arduino-Module und sowas) kommt so gut wie nie eine Isolation vor. ESD-Schutz (bis mehrere kV) haben ja auch die RS-485-ICs ohne galvanische Trennung schon drin, laut Datenblättern. Da ich auch nirgendwo geerdete Busteilnehmer habe, verstehe ich es nun so, dass ich statt Isolation einfach die drei Datenleitungen A, B und BUS_GND verwenden kann. Aber BUS_GND finde ich an den ICs nicht. Verbinde ich einfach die GNDs der Busteilnehmer? Das sind µC oder Kleinstcomputer hinter einem ungeerdeten Netzteil oder DC/DC-Wandler. Und wenn ich an einer Stelle (oder auch an mehreren) doch mal ein geerdetes Netzteil verwende, bekomme ich damit möglicherweise Probleme?
Spannungsabfall an den Leitungen aufgrund ihres Innenwiderstandes und des Laststromes verursacht eine von Null Vold abweichende Spannung am gemeinsamen PEN Anschluss. Deswegen verlegt man längst separate Erdleiter die nan nicht zur Stromführung verwenden darf. RS485 Treiber vetragen üblicherweise 7V (spitze) Potentialdifferenz. Denk darüber nach, dann kannst du deine Fragen zur GNS Leitung selbst beantworten.
ygoe schrieb: > Stefanus, mich würde mal interessieren, ob der Elektriker das Problem > bei euch gelöst hat. Nein, warum sollte er? Das ist ein altes Haus, da darf das so bleiben. Es ist eigentlich gar kein Problem, wenn man damit richtig umgeht. > Wenn man sich die handelsüblichen Geräte so anschaut, zu denen man > Details einsehen kann, (USB-Adapter und Arduino-Module und sowas) > kommt so gut wie nie eine Isolation vor. Weil die primär zum experimentieren gedacht sind, nicht für langlebige Anwendungen in realem Umfeld.
ygoe schrieb: > Und wenn ich an einer Stelle (oder auch an mehreren) doch mal ein > geerdetes Netzteil verwende, bekomme ich damit möglicherweise Probleme? Genau wenn du mehrere geerdete Netzteile verwendest und zwischen deinen Erdungen der Netzteile ein Potentialdifferenz besteht, fließ plötzlich ein mehr oder weniger großer Ausgleichstrom über dein Bus-Gnd. Ist dein Bus-Gnd darauf ausgelegt, wenn das z.B. mehrere dutzend Ampere von einem Elektroschweißgerät oder sonst einem größeren Verbraucher sind? Ein 100Ω Widerstand kann sich da durchaus Leitungsschonend auswirken ;-)
Dann mache ich das doch so, dass ich drei Geräteklassen unterscheide: • Master: Gibt es einmal im Bus, hat ein Netzteil und verteilt seine Spannungsversorgung mit auf den Bus (4 Adern: A, B, VDD_master (etwa 24 V), GND_master = BUS_GND) • Bus-powered Slave: Hat kein Netzteil, wird vollständig vom Bus versorgt, ggf. mit lokalem Stepdown-Wandler, ist mit nichts anderem verbunden (einfache Taster, Sensoren, LEDs, z. B. µC der ATtiny-Klasse) • Self-powered Slave: Hat wieder ein Netzteil und versorgt sich überwiegend daraus, kommt mit größeren Verbrauchern in Kontakt wie z. B. Leuchten Master und bus-powered Slaves haben keine Isolation für den RS-485-Bus, sie liegen alle auf dem gleichen Potential und sind mit keinem anderen Potential verbunden. Self-powered Slaves haben aber eine Isolation für den Bus. Die lokale Seite (Richtung µC und UART) verwendet die lokale Spannung und GND, die andere Seite wird vom Bus gespeist und liegt auf dessen Potential. Damit reicht auch ein einfacher ISO-RS-485-IC (5 €) ohne DC/DC-Wandler und andere Extras (15 €). Klingt das vernünftig?
Es wird Fälle geben, wo du nicht darauf verzichten kannst, dass GND geerdet ist. Der GND Anschluss soll in diesem Fall hoch belastbar mit der Schutzerdung verbunden sein (also nicht durch eine dünne Leiterbahn oder eine empfindlichen Steck-Kontakt). Ein extrem ungünstiger Fall wäre zum Beispiel, wenn der Slave zusammen mit einem Wasserkocher an der selben Steckdose angeschlossen ist. Wenn die Isolation im Wasserkocher versagt, fließt kurzzeitig ein erheblicher Ableitstrom durch den Schutzleiter (bis der Personenschutzschalter auslöst). Das können einige zig Ampere sein.
1 | |
2 | Wasserkocher mit |
3 | 230V o------------------------------Kurzschluss------------+ |
4 | | |
5 | | |
6 | PE o------------------------------Schutzleiter-----------+ <--- Nicht null! |
7 | _____|_____ _____|_____ |
8 | | | | | |
9 | | Master |============================Bus==========| Slave | |
10 | |___________| |___________| |
11 | | | |
12 | +----------------------------------GND----------------+ |
Du hast dann an der gekennzeichneten Stelle einige Volt anstatt Null. Dementsprechend wird auch durch die GND Leitung ein erheblicher Strom fließen. Also: Nicht nur die Schutzleiter sondern auch GND großzügig und hoch belastbar mit einander verbinden - wenn sie denn verbunden sein müssen. Wenn alles gut läuft gehen deine RS-485 Treiber dabei nicht kaputt, weil die ja einige Volt Spannungsdiffernz vertragen. Ein normales CMOS Logik Gatter wäre nach so einem Kurzschluss-Fall ziemlich sicher kaputt. Es gibt da noch einen Aspekt, weswegen ich RS485 bevorzuge, sobald die Geräte nicht mehr direkt nebeneinander stehen: Schutzleiter, Gehäuse und GND-Leitung bilden unter Umständen einen Ring (oben gut zu sehen). Magnetische Wechselfelder (z.B. von Transformatoren und Motoren) induzieren einen Stromfluss in diesen Ring, der wiederum eine geringe Potential-Differenz zwischen den beiden Seiten bewirkt. Das nennt man im Audio Bereich "Brummschleife". Bei mehr 0,5V Brummspannung würden gewöhnliche Logikgatter versagen, denn der Low Pegel ist nicht mehr sauber Low. Bei RS-232 hat man daher den Bereich um Null Volt zur Toten Zone erklärt, sie reagieren nur auf Spannungen von mindestens +/- 3V. RS-485 toleriert diese Brummschleifen ebenfalls, aber aus einem anderen Grund: Weil die Differenz der beiden Signal-Leitungen zählt, nicht ihr absolutes Potential gegenüber GND. Durch die symmetrischen Leitungspaare ist RS-485 allerdings noch wesentlich Störungs-unempfindlicher, strahlt weniger Elektromagnetische Felder ab und erlaubt höhere Übertragungsraten.
Im Bild oben ist der Slave mit dem Wasserkocher verbunden und damit auch mit dem Stromnetz. Das läuft bei mir nicht mehr unter "bus-powered Slave", da ja genau eine Verbindung zu was anderem (hier das Stromnetz) besteht. Ich sehe an dieser Stelle eher ganz simple isoliert arbeitende Geräte wie Wandtaster, Thermometer, Fensterkontakt, Helligkeitssensor, optische Sensoren, Signal-LEDs. Vielleicht auch noch Präsenzmelder und Aktoren mit einem Relais für 230-V-Geräte; da muss ich noch schauen, ob die Busversorgung ausreicht.
ygoe schrieb: > Das läuft bei mir nicht mehr unter "bus-powered Slave" Korrekt erkannt. Ich wollte nur darauf hinweisen, worauf du außerhalb deines Tellerrandes achten musst. Du hattest so einen Fall ja gezielt angefragt: > Trotzdem aber kann GND an den einzelnen Teilnehmern > auf verschiedenen Potentialen liegen.
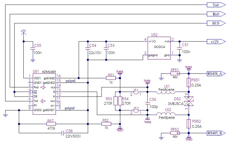
Hallo, > ygoe schrieb: > Mir stellt sich ebenso die Frage, ob ich den ganzen Aufwand mit > isoliertem RS-485 betreiben soll. Das kommt drauf an, welche Störumgebung du annimmst und welche Robustheit und Zuverlässigkeit du haben willst. Gewitter kommen in vielen Gegenden im Sommer regelmäßig vor und bei Blitzschlag in der Nähe deiner Installation kann es schon mal alle Treiber zerstören, wenn diese nicht gut geschützt sind. > Wenn man sich die handelsüblichen > Geräte so anschaut, zu denen man Details einsehen kann, (USB-Adapter und > Arduino-Module und sowas) kommt so gut wie nie eine Isolation vor. Das ist auch billiger Bastelkram für den Haushalt. Hat rein gar nix mit hoher Störsicherheit zu tun. Ist ja auch im Normalfall nicht als "lange Leitung" zu betrachten. In industriellem Umfeld ist galv. Trennung normal und wird erwarted, genauso wie eine robuste Schutzbeschaltung gegen starke Störungen erwartet wird. z.B. gegen EMP -> Blitzschlag > ESD-Schutz (bis mehrere kV) haben ja auch die RS-485-ICs ohne > galvanische Trennung schon drin, laut Datenblättern. Die Angabe von ESD-Schutz in kV ist eigentlich Quark (nur Werbeargumente). Bauelemente, welche die Überspannung begrenzen sollen, kommen quasi mit jder Überspannung zurecht, aber nicht mit jeder Energiemenge! Ist schon ein Unterschied, ob da paar Joule oder paar kJ verheizt werden sollen. Bei langen Leitungen können aber ganz erhebliche Stromstärken von hunderten Ampere induziert werden. Im besten Falle fließen diese über die Schirmung ab, sofern diese vorhanden ist und gut geerdet. Auf die Leitungen innen werden dann aber immer noch erhebliche Störungen induziert. Hier kommt dann die konkrete Betrachtung der Störungen ins Spiel. -> "differezielle Störungen" (zwischen Signalen A und B, werden durch Verdrillung gut kompensiert) -> "Gleichtaktstörungen" (A+B gegen Erde/Schirm , kann immer noch erhebliche Stromstärken annehmen). > Da ich auch nirgendwo geerdete Busteilnehmer habe, verstehe ich es nun > so, dass ich statt Isolation einfach die drei Datenleitungen A, B und > BUS_GND verwenden kann. RS485 ist physikalisch ein differenzielles Interface. Da braucht es eigentlich immer nur A und B !!! Werden die aber die Schaltungen nicht voneinandenr galv. getrennt betrieben, dann muß das Thema der möglichen Potentialunterschiede schon beachtet werden. Werden sie aber galv. getrennt, ist das Thema Gleichtaktstörungen gegen Erde zu bedenken. Bei Störspannungen von paar hundert Volt bis mehrere kV schießt es dir immer was kaputt. > Aber BUS_GND finde ich an den ICs nicht. Logisch -> weil "differezielle Signalübertragung" https://de.wikipedia.org/wiki/Symmetrische_Signal%C3%BCbertragung > Verbinde ich einfach die GNDs der Busteilnehmer? Das sind µC oder > Kleinstcomputer hinter einem ungeerdeten Netzteil oder DC/DC-Wandler. Bei galv. vom Netz getrennten Schaltungen hat man unter Umständen das Problem, dass die gnd-Potentiale der Schaltungen in der Luft hängen und floaten. Bei Störungen können diese erhebliche Spannungspotentiale annehmen. Um das zu unterbinden, kann man alle Schaltungen auf Erde legen (geht auch über eine 3. Leitung (z.B. Schirm). Oder man legt zumindest allle Schaltungen hochohmig mit einem Widerstand auf Erdpotential. Zusätzlich kann man auch noch ein Ableit-C (paar 10 nF) parallel gegen Erde schalten, um HF-Störungen gegen Erde kurzzuschließen. > Und wenn ich an einer Stelle (oder auch an mehreren) doch mal ein > geerdetes Netzteil verwende, bekomme ich damit möglicherweise Probleme? Nur wenn Potentialunterschiede zwischen den Busteilnehmern auftreten, die für die RS485-treiber nicht mehr vertäglich sind. Im Anhang findest du Vorschlag für gut geschützte RS485 mit Schutzbeschaltungen gegen Gleichtktaktstörungen mittel Gasableiter (sogenannte Dischange tubes) https://de.wikipedia.org/wiki/Gasableiter und rel. leistungsfähige Suppressordioden gegen die differenziellen Störungen. Die Verwendung ordentliche Signalleitungen (z.B. LiYCY TP) mit paarig verdrikllten Leitungen und einem robusten Kupfergeflecht als Schirm sind natürlich eine Voraussetzung für gute Störsicherheit) Die Schutzbeschaltungen sind für moderate Baudraten bis max. ca. 250kBaud ausgelegt und das ganze Konzept taugt für lange Leitungen bis ca. 1000m. Ich empfehle auch sehr darauf zu achten, dass baudraten-begrenzte Treiber genutzt werden. Für hohe Bauraten im Bereich MBaud muß man deutlich andere Konzepte anwenden. Gruß Öletronika
Was auch nicht vergessen werden sollte wie wichtig die Terminierung des Busses ist, gerade wenn die Datenrate nach oben geht. Bei dem vom TO angedachten 19200kBaud sicher noch nicht so wichtig, aber trotzdem solle man seine Leitung richtig terminieren. Hierzu gibt es auch ein schönes Video, dass das Problem mit einem Messaufbau erklärt. Das behandelt zwar primär analoge RF-Signale, gilt aber genauso für digitale Signale: https://www.youtube.com/watch?v=g_jxh0Qe_FY Der erforderliche Leitungsabschluss hängt ja maßgeblich von der verwendeten Leitung ab: https://de.wikipedia.org/wiki/Wellenwiderstand https://de.wikipedia.org/wiki/Lecher-Leitung
Bitte melde dich an um einen Beitrag zu schreiben. Anmeldung ist kostenlos und dauert nur eine Minute.
Bestehender Account
Schon ein Account bei Google/GoogleMail? Keine Anmeldung erforderlich!
Mit Google-Account einloggen
Mit Google-Account einloggen
Noch kein Account? Hier anmelden.
