Hallo zusammen, ich stehe grad vor einem Problem und nach tagelangem googeln, dachte ich mir hole ich mir doch Hilfe. Erstmal danke das Forum hat mir schon bei vielen Problemen geholfen. Folgendes ist mein Problem: Ich habe eine Lichterkette welche batteriebetrieben ist und eine eigene Steuerung mit Fernbedienung hat. Ich möchte diese mit einem Arduino ansteuern. Mein Problem ist aber der Hersteller hat jede zweite LED falsch rum angelötet, wahrscheinlich um Strom zu sparen. Somit leuchtet die Hälfte der LEDs wenn ich rechts + und links - anscjließe und die andere Hälfte wenn ich die Polarität umdrehe. In der Steuerung vom Hersteller wird dies einfach schnell hin und her geschaltet. Dies wollte ich nun nachbauen. Ich hatte an Transistoren gedacht, dann aber wieder etwas über Ladungspumpen gelesen und weiß erlich gesagt nicht wie ich es sinnvoll lösen soll. Falls es Hilft es handelt sich um folgende Lichterkette (ich hoffe es ist in Ordnung den Link hier zu posten): https://www.amazon.de/gp/product/B01N7EQSJY/ref=oh_aui_detailpage_o08_s00?ie=UTF8&psc=1 Könnt ihr mir das einfach erklären? Ich habe noch nicht so viel Erfahrung mit Elektrotechnik. Vielen Dank schon mal für eure Hilfe.
Das Stichwort ist "H-Brücke". So etwas kannst du aus einzelnen Transistoren bauen oder als fertiges IC kaufen. Für Arduino findest du bestimmt ein passendes Shield.
Nicht, um Strom zu sparen, sondern damit man mit nur 2 Leitungen Lauflichteffekte hinbekommt.
Mauritius P. schrieb: > Mein Problem ist aber der Hersteller hat jede zweite LED falsch rum > angelötet, wahrscheinlich um Strom zu sparen. Warum sollte das Strom sparen? Es wird eher dafür da sein, um die LEDs in zwei Gruppen getrennt ansteuern zu können, aber trotzdem nur zwei Leitungen dafür zu brauchen. Georg G. schrieb: > Das Stichwort ist "H-Brücke". Siehe auch: H-Brücken Übersicht
Ich dachte es spart Strom weil ja immer nur die Hälfte der LEDs leuchtet. H-Brücke hatte ich auch schon gefunden und diese Erklärung gefunden: http://dieelektronikerseite.de/Lections/H-Bruecke%20-%20Die%20Andersherum-Schaltung.htm Nur dann muss ich ja immer abwechseln einen Transistor ein und einen ausschalten. Bekomme ich das mit einem Arduino schnell genug hin, das es so aussieht als würden alle gleichzeitig leuchten? Ich kann ja maximal jede Millisekunde umschalten. Reicht das?
Mauritius P. schrieb: > Ich dachte es spart Strom weil ja immer nur die Hälfte der LEDs > leuchtet. Dann kommt aber natürlich aus jeder im Schnitt auch nur halb so viel Licht raus. > Ich kann ja maximal jede Millisekunde umschalten. Reicht das? 1000 mal pro Sekunde? Ja, das reicht, wenn du nicht gerade die Augen einer Fliege hast.
Im einfachsten Fall reichen 4 Transistoren und ein paar Widerstände: http://www.learningaboutelectronics.com/Articles/H-bridge-circuit-with-transistors.php
Mauritius P. schrieb: > Ich möchte diese mit einem Arduino > ansteuern Weswegen? Da die einzelnen LEDs nicht steuerbar sind, ist die Möglichkeit von Effekten sehr beschränkt - du kannst die Helligkeit der einen und der anderen Hälfte ändern und jede Hälfte blinken lassen. Georg Sebastian R. schrieb: > sondern damit man mit nur 2 Leitungen > Lauflichteffekte hinbekommt Du kannst die eine Hälfte runter und die andere raufregeln, aber daraus ergibt sich keine Laufrichtung. Oder hast du einen Vorschlag für ein Ansteuermuster, mit dem ein Lichteffekt die Kette entlangläuft? Vielleicht fehlt mir die nötige Fantasie. Georg
georg schrieb: > Weswegen? Da die einzelnen LEDs nicht steuerbar sind, ist die > Möglichkeit von Effekten sehr beschränkt - du kannst die Helligkeit der > einen und der anderen Hälfte ändern und jede Hälfte blinken lassen. Da ich eh schon einen Arduino in meiner Schaltung habe welcher einen RGB LED Strip steuert und über IR Signale auch die Lichterkette abschalten können soll. georg schrieb: > Du kannst die eine Hälfte runter und die andere raufregeln, aber daraus > ergibt sich keine Laufrichtung. Oder hast du einen Vorschlag für ein > Ansteuermuster, mit dem ein Lichteffekt die Kette entlangläuft? > Vielleicht fehlt mir die nötige Fantasie. Ja die gibt es. Blinken jeder zweiten LED im wechsel, Faden zwischen jeder zweiten. Diese Effekte kann die Lichterkette auch bereits über die Herstellersteuerung.
georg schrieb: > Du kannst die eine Hälfte runter und die andere raufregeln, aber daraus > ergibt sich keine Laufrichtung. Oder hast du einen Vorschlag für ein > Ansteuermuster, mit dem ein Lichteffekt die Kette entlangläuft? > Vielleicht fehlt mir die nötige Fantasie. Es ist mehr eine optische Täuschung, wie die sich drehende Ballerina oder die U-Bahn an der Station, bei der man nicht weiß, in welche Richtung sie sich dreht oder der Zug fährt. Du kannst die Laufrichtung mit Kraft deiner Gedanken umkehren.
Mauritius P. schrieb: > Diese Effekte kann die Lichterkette auch bereits über die > Herstellersteuerung. Ach. Also gab es einen Grund für die Verdrahtung. Nämlich damit genau das geht. Aber das war für dich ja nicht "wichtig" das zu erwähnen. Stattdessen munter in Sackgassen führend: Mauritius P. schrieb: > Mein Problem ist aber der Hersteller hat jede zweite LED > falsch rum angelötet, wahrscheinlich um Strom zu sparen Auf die Idee, daß es bei halbem Strom (ganzem die halbe Zeit) auch nur halb so hell ist, kommst du nicht ? Mario M. schrieb: > Im einfachsten Fall reichen 4 Transistoren Im einfachsten Fall reicht sicher ein kluger IC wie DRV8833 oder in klein ZHB6792TA. Deine Schaltrung verwendet TIP127 Darlingtons, die Spannung fressen ohne Ende, so 1.5V vom plus und 1.5V von Minus, bleiben von 5V nur 2V übrig, zu wenig für LEDs. Also Murks.
Michael B. schrieb: > Ach. > > Also gab es einen Grund für die Verdrahtung. > > Nämlich damit genau das geht. > > Aber das war für dich ja nicht "wichtig" das zu erwähnen. > > Stattdessen munter in Sackgassen führend: Du tust so als hätte ich es absichtlich weggelassen um euch in Sackgassen zuführen. Schonmal dran gedacht dass es mir einfach nicht eingeleuchtet ist dass es relevant sein könnte. Michael B. schrieb: > Auf die Idee, daß es bei halbem Strom (ganzem die halbe Zeit) auch nur > halb so hell ist, kommst du nicht ? Dass hatte ich tatsächlich nicht bedacht. Michael B. schrieb: > Deine Schaltrung verwendet TIP127 Darlingtons, die Spannung fressen ohne > Ende, so 1.5V vom plus und 1.5V von Minus, bleiben von 5V nur 2V übrig, > zu wenig für LEDs. Also Murks. Ist ein ZHB6792TA nicht auch nur ein NPN und PNP Transistor? So steht es zumindest bei reichelt. Wieso frisst der keine Spannung? Sorry falls die Frage blöd ist.
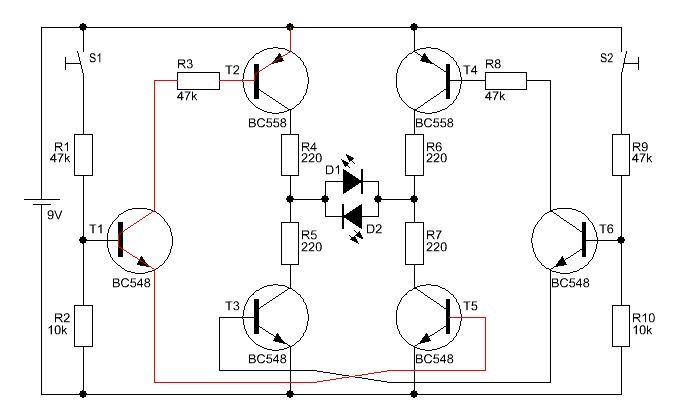
Danke für eure Hilfe. Habe mir eine H-Brücke aus Transistoren gebaut. Nach angehängtem Schaltplan, außer das ich als PNP Transistoren statt den BC558 die BD244 und bei den NPN Transistoren statt den BC548 die BD437 genommen habe. Die Wiederstände von 220 Ohm habe ich auf 10 Ohm reduziert. Damit klappt es super. Am Arduino werden alle 5 Millisekunden die Transistoren T1 und T6 abwechseln ein und ausgeschaltet. Bei einem Intervall von 10 Millisekunden sah man noch ein leichtes Flakern. Vielen Dank
Mauritius P. schrieb: > Damit klappt es super. Das ist schon mal gut. Der Basisspannungsteiler R1, R2, R9, R10 sollte vertauscht werden, sonst fallen gerade mal die benötigten 1,5 Volt an der Basis vom BC548 ab. Die Basiswiderstände R3 und R8 für die Brückentransistoren könnten noch mindestens auf ein Zehntel verkleinert werden. Die Widerstände R4, R5, R6, R7 können auch durch einen einzigen Widerstand ersetzt werden, muss aber nicht. Sonst müssten die Schalter (bzw. Eingänge) noch gegeneinander verriegelt werden, damit bei gleichzeitiger Ansteuerung beider Brückenteile kein Kurzschluss ensteht. Das könnte im Programm vom Arduino berücksichtigt werden.
Ach Du grüne Neune schrieb: > Die Widerstände R4, R5, R6, R7 können auch durch einen einzigen Widerstand ersetzt werden, Über die Sinnlosigkeit von vier Widerständen hatte ich nachgedacht und hätte diese auf zwei reduziert. Mit Deinem Weg, nur einen Vorwiderstand zu nutzen, sparst Du noch einen mehr ein, gut. Ich würde dennoch zu zwei Widerständen neigen, falls sich eine ungewollte Überlappung während des Umschaltens ergibt.
Vielen Dank für deine Tipps. Ach Du grüne Neune schrieb: > Der Basisspannungsteiler R1, R2, R9, R10 sollte vertauscht werden, sonst > fallen gerade mal die benötigten 1,5 Volt an der Basis vom BC548 ab. Das hatte ich eh nicht so gebaut, da ist ja mein Arduino angeschloßen. Hatte vergessen das im Schaltplan anzupassen. Das andere habe ich umgesetzt. Ach Du grüne Neune schrieb: > Sonst müssten die Schalter (bzw. Eingänge) noch > gegeneinander verriegelt werden, damit bei gleichzeitiger Ansteuerung > beider Brückenteile kein Kurzschluss ensteht. Das habe ich ja durch den Arduino umgesetzt. Im Anhang der neue Schaltplan. An den Widerständen R8 und R9 ist der Arduino angeschloßen.
Mauritius P. schrieb: > Im Anhang der neue Schaltplan. Jaaa, der sieht gut aus. Statt des BD244 würde ich jetzt noch aus optischen Gründen einen BD438 einsetzen (Komplementärtyp vom BD437) und für Q1 und Q2 einen BC337 verwenden. Wenn Q1 und Q2 aber unbedingt Darlingtontypen sein sollen, dann kannst du R8 und R9 noch etwas vergrößern.
Michael B. schrieb: > Deine Schaltung verwendet TIP127 Darlingtons, die Spannung fressen ohne > Ende, so 1.5V vom plus und 1.5V von Minus, bleiben von 5V nur 2V übrig, > zu wenig für LEDs. Also Murks. Genau. Das sehe ich auch gerade. Es werden zwar nur 2 mal 0,7 Volt gefressen, so dass immerhin noch 3,6 Volt übrig bleiben. Aber wenn das ausreicht, dann kann auch diese Schaltung verwendet werden. Es können 2 Transistoren entfallen und die Schaltung ist selbstsicher und muss deshalb nicht verriegelt werden. Oder du verwendest für deine Schaltung keine Darlingtons, sondern z.B. BD135 und BD136. Dann hast du die vollen 5 Volt für deine LED-Kette zur Verfügung.
Warum eigentlich der Aufwand mit den Einzeltransistoren? Dafür gibt es doch genügend ICs wie z.B. L272, L9110, DRV8801, DRV8836 (fertig auf Platine für sehr kleines Geld) oder für kleinere Lichterkette auch 74HC(T)14, je drei Gatter parallel geschaltet.
Bitte melde dich an um einen Beitrag zu schreiben. Anmeldung ist kostenlos und dauert nur eine Minute.
Bestehender Account
Schon ein Account bei Google/GoogleMail? Keine Anmeldung erforderlich!
Mit Google-Account einloggen
Mit Google-Account einloggen
Noch kein Account? Hier anmelden.





