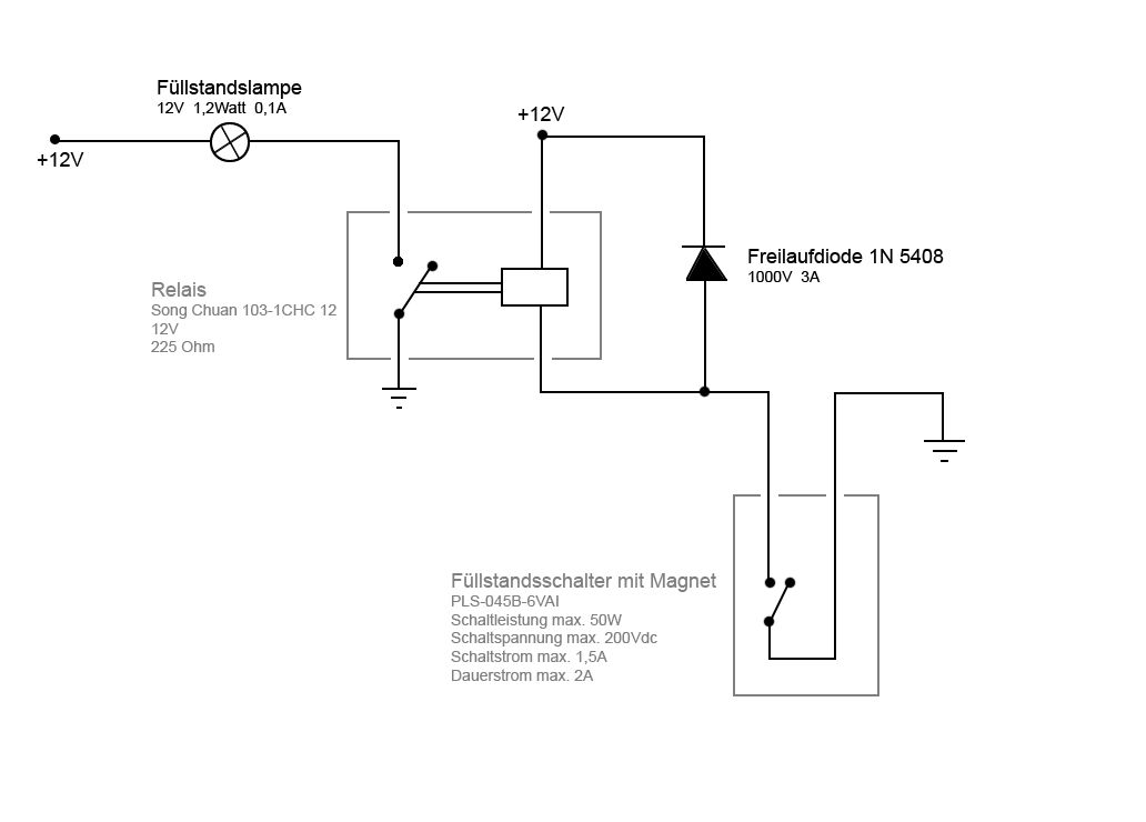
Hallo, ich suche jemand der mir hilft fachmännisch einen Stromkreis mit Freilaufdiode und Kondensator zu entwerfen. Es ist für ein Wohnmobil. Eine Diode habe ich bereits und das Relais. Die Daten sind dazu unten aufgelistet. Es wird eine Füllstandsanzeige betrieben. Der Füllstandssensor ist nur für geringe Ströme ausgelegt, daher wird ein Relais zur Übertragung des Signals genutzt. Problem wäre hier der Einschaltstrom der Lampe, sonst auch ohne Relais möglich. An der Füllstandsgrenze kann es zu häufigen an- und ausschalten der Füllstandslampe kommen. Hier möchte ich mit einem Kondensator ausgleichen. Wird dieser parallel zur Diode geschalten und wie groß könnte so einer sein, der Typ normal oder Elektrolytkondensator? Noch offene Fragen: Sind die Bauelemente richtig ausgewählt und angeordnet, ist die Diode schnell genug? Diode: 1N 5408 Gleichrichterdiode URRM 1000 V UF 1,2 V IF(AV) 3 A IFSM 200 A Sperrstrom I(r) 10 µA http://www.produktinfo.conrad.com/datenblaetter/150000-174999/162434-da-01-ml-DIODE_1_N_5408_de_en.pdf Relais: Song Chuan 103-1CHC 12 Kfz-Relais 12 V/DC 20 A 1 Wechsler Nennspannung Spule 12 V/DC Kontaktart 1 Wechsler Anschluss Print Schaltspannung (max.) 14 V/DC Schaltstrom (max.) 20 A Max. Schaltleistung 280 W R(Spule) 225 Ω https://produktinfo.conrad.com/datenblaetter/500000-524999/502341-da-01-en-MIN_AUTOM_REL_103_20A_1UK_12VDC.pdf Füllstandsschalter: PLS-045B-6VAI Schaltleistung max. 50W Schaltspannung max. 200Vdc Schaltstrom max. 1,5A Dauerstrom max. 2A http://www.produktinfo.conrad.com/datenblaetter/500000-524999/506999-da-01-de-LEVELSENSOR_PIC_PLS_045B_6VA.pdf
Raul schrieb: > An der Füllstandsgrenze kann es zu häufigen an- und ausschalten der > Füllstandslampe kommen. Hier möchte ich mit einem Kondensator > ausgleichen. Wird dieser parallel zur Diode geschalten und wie groß > könnte so einer sein, der Typ normal oder Elektrolytkondensator? Wenn du da einen Kondensator einbaust, schaltet der Füllstandsschalter jedes Mal auf einen Kurzschluß. Die Kontakte werden das nicht lange mitmachen. Wenn du das wirklich so machen willst, solltest du einen niederohmigen Widerstand in Reihe zum Kontakt schalten, der der Strom begrenzt und das Relais noch sauber anziehen lässt.
Raul schrieb: > Noch offene Fragen: > Sind die Bauelemente richtig ausgewählt und angeordnet, ist die Diode > schnell genug? Diode ist sogar etwas overkill, da reicht eigentlich eine 1n4001 oder so. wie schnell schaltet der Sensor denn an/aus? wenn man annimmt dass das Relais bei 12V einschaltet und bei 5V ausschaltet und einen Spulenwiderstand von 225Ohm (siehe Text) hat, kannst du selber rechnen (bzw. rechnen lassen, siehe Link). bei 1000µF komme ich auf 0.2 Sekunden Überbrückungszeit, also entweder löst du das anders (mit Transistor) oder du nimmst einen ganzen Haufen Kondensatoren. (Spiel mal mit den Werten hier:) http://mustcalculate.com/electronics/capacitorchargeanddischarge.php?vfrom=12&vto=5&vs=0&c=1000u&r=225&time=
Für solche Verwendung von Relais benötigt man keine Freilaufdiode. Raul schrieb: > Füllstandsschalter: > PLS-045B-6VAI > Schaltleistung max. 50W > Schaltspannung max. 200Vdc > Schaltstrom max. 1,5A > Dauerstrom max. 2A Der kann doch deine lächerliche Kontrollampe ganz allein schalten! Das mehrfache Schalten am Schaltpunkt kann man nur mit einer Hysterese verhindern. Kurzzeitiges Aufleuchten (z.B. wenn das Wohnmobil schaukelt) verhindert man nicht mit einem einfachen Kondensator. Da braucht man schon eine etwas kompliziertere Zeitauswertung oder weniger Sekks.
Raul schrieb: > Sind die Bauelemente richtig ausgewählt Deine Relaisspule wird mit 12V und weniger als 60mA betrieben. Wozu brauchst du dann eine Diode mit 1000V und 200A. SIcherheitsfaktoren in dieser Größenordnung sind eindeutig übertrieben.
Route 6. schrieb: > Das mehrfache Schalten am Schaltpunkt kann man nur mit einer Hysterese > verhindern. Und ein elektromechanisches Relais hat i.d.R. eine Hysterese.
Torsten C. schrieb: > Und ein elektromechanisches Relais hat i.d.R. eine Hysterese. Kommt nur hier nicht zum Tragen, da das Relais nur komplett ein- bzw. ausschaltet. Einen Transistor vorm Relais lässt den Kapazitärswert in erträgliche Größenordnung sinken. Aufwändiger mit 2 Transistoren als Schmitt-Trigger. Oder wenn es ein Spaßprojekt zum Lernen werden soll: Ein Mikrocontroller mit allem drum und dran. Es geht aber auch noch größer :-)
Wolfgang schrieb: > Wozu > brauchst du dann eine Diode mit 1000V und 200A. Kostet bei Reichelt 6 Cent. Noch Fragen? Raul schrieb: > Sind die Bauelemente richtig ausgewählt und angeordnet, ist die Diode > schnell genug? Ja. Diode ist schnell genug! Raul schrieb: > An der Füllstandsgrenze kann es zu häufigen an- und ausschalten der > Füllstandslampe kommen. Hier möchte ich mit einem Kondensator > ausgleichen. Der Kondensator ist keine gute Idee. Das Relais braucht relativ viel Strom. Deshalb sind die Überbrückungszeiten kurz. Der Elko selber sorgt dann auch für einen starken Einschaltimpuls. Eine Möglichkeit wäre ein Zeitrelais oder so etwas: https://www.reichelt.de/elektronisches-zeitrelais-zeitrelais-1-p47587.html?&trstct=pos_0 Aber hier flattert das Relais ebenfalls, nur dann z.B. im Minutentakt. Abhilfe würden nur zwei Wasserstandsmelder bieten. Der obere schaltet bei Maximalpegel ein und der untere wieder aus. So etwas nennt sich Hysterese. Siehe Schmitt-Trigger. https://www.mikrocontroller.net/articles/Schmitt-Trigger mfg klaus
Schorsch X. schrieb: > Torsten C. schrieb: >> Und ein elektromechanisches Relais hat i.d.R. eine Hysterese. > Kommt nur hier nicht zum Tragen, da das Relais nur komplett ein- bzw. > ausschaltet. Naja ... ArnoR schrieb: > Wenn du das wirklich so machen willst, solltest du einen > niederohmigen Widerstand in Reihe zum Kontakt schalten Damit hättest Du dann ein RC-Glied und eine Hysterese. Aber nur zum Verständnis, denn toll ist die Lösung nicht.
Erst einmal vielen Dank!
@Route 6, Grund ist der Einschaltstrom der kleinen Lampe, um die
Kontakte im Füllstandsmesser zu schonen. Der Einschaltstrom bei
Glühlampen soll um das 10-15 fache höher liegen als normal. 0,1A der
Lampe * 15 gleich Einschaltstrom 1,5A. Die Grenze des Füllstandsmesser
ist 1,5A.
Bei der Diode war ich mir unsicher.
>Der Kondensator ist keine gute Idee...
Hallo Klaus, Ok. Der Schmitt-Trigger leuchtet ein, der Aufwand ist
jedoch zu hoch. Probieren wir es ohne aus.
Gruss, Raul
Klaus R. schrieb: > Wolfgang schrieb: >> Wozu >> brauchst du dann eine Diode mit 1000V und 200A. > > Kostet bei Reichelt 6 Cent. Noch Fragen? Ja Eine 1N4148 kostet dort 2 Cent. Die tut's genauso. Warum also so ein Monster?
Raul schrieb: > Der Schmitt-Trigger leuchtet ein, der Aufwand ist > jedoch zu hoch. Probieren wir es ohne aus. Und warum nicht mit Vorwiderstand und die Hysterese vom Relais nutzen?
Torsten C. schrieb: > Und warum nicht mit Vorwiderstand und die Hysterese vom Relais nutzen? Wenn der Schalter sich öffnet, dann fällt das Relais einfach ab. Der Schalter kennt nur ein und aus. Eine Hysterese verlangt einen stetigen Verlauf. Was Du meinst, nach dem das Relais angezogen hat, kann man die Spulenspannung um einiges senken, z.B. von 12V auf 5V. Die Haltespannung des Relais liegt eben wesentlich tiefer als die Anzugspannung. Das liegt am Luftspalt im Magnetischen Kreis. Diesen Effekt kann man hier aber nicht nutzen. mfg Klaus
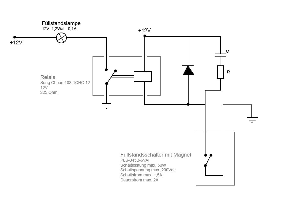
Raul schrieb: > Hier möchte ich mit einem Kondensator ausgleichen. > Wird dieser parallel zur Diode geschalten … …, z.B. ein 2700µF Elektrolytkondensator. Klaus R. schrieb: > Wenn der Schalter sich öffnet, dann fällt das Relais einfach ab … wenn der Kondensator weit genug entladen ist (Release voltage unten)! Nehmen wir an, der Füllstand schwappt mit 1Hz, also 1s Hysterese. ArnoR schrieb: > einen … Widerstand in Reihe zum Kontakt Hier ein Beispiel mit einem 6V-Relais und 180Ω in Reihe zur Spule: K. S. schrieb: > Spiel mal mit den Werten hier Das Relais zieht an nach 0,1s: http://mustcalculate.com/electronics/capacitorchargeanddischarge.php?vfrom=0.6&vto=4.5&vs=12&c=0.0027&r=90 Das Relais fällt ab nach 0,98s: http://mustcalculate.com/electronics/capacitorchargeanddischarge.php?vfrom=4.5&vto=0.6&vs=0&c=0.0027&r=180 Die Daten basieren auf dem TE-Con T81: https://www.mouser.de/datasheet/2/418/NG_DS_1308242_T81_0411-1234936.pdf Sensitive coil, 6V rated, also: Operate voltage = 4,5V (da zieht das Relais an, oder?) Release voltage = 0,6V (da fällt das Relais einfach ab)
@Torsten C.
Problem ist hier was Klaus schon schrieb:
>Der Elko selber sorgt auch für einen starken Einschaltimpuls.
Wäre für den Füllstandssensorkontakt ungünstig.
Wie ich es im Moment verstehe das Anliegen von Torsten, durch einen
Vorwiderstand die zu schnelle Aufladung des Kondensators zu verhindern.
Frage, ist aus dem Datenblatt die Haltespannung zu erkennen von der
Relaisspule?
Im Anhang habe ich die Skizze hinterlegt.
Raul schrieb: > Frage, ist aus dem Datenblatt die Haltespannung zu erkennen von der > Relaisspule? Nein. Bei 12V Nennspannung kannst Du aber mit 5V Haltespannung rechnen. Vielleicht sind es sogar nur 4V. mfg Klaus
Torsten C. schrieb: > Hier ein Beispiel mit einem 6V-Relais und 180Ω in Reihe zur Spule … und zur Reihe zum Kontakt^^, siehe Bild. PS: Sorry, das Relais zieht erst an nach 0,31s: http://mustcalculate.com/electronics/capacitorchargeanddischarge.php?vfrom=0.6&vto=4.5&vs=6&c=0.0027&r=90
Raul schrieb: > Problem ist hier was Klaus schon schrieb: >> Der Elko selber sorgt auch für einen starken Einschaltimpuls. > Wäre für den Füllstandssensorkontakt ungünstig. PS: Da hattest Du mich in diode2RC.gif^^ falsch verstanden. Der 180Ω-Widerstand: * sitzt in Reihe zwischen Spule und Schalter, * begrenzt den Einschaltimpuls^^-Strom und * sorgt zusammen mit dem Kondensator für eine Einschalt-Verzögerung. Ich hätte gleich gestern schon das Bild malen sollen. :( PPS zu mustcalculate.com: Beim Einschalten wird mit einer idealen Spannungsquelle von 6V und 90Ω gerechnet; und die 90Ω ergeben sich aus den 180Ω vom Widerstand und den anderen 180Ω von der Relais-Spule. Beim Ausschalten wird nur mit den 180Ω vom Relais gerechnet, da die anderen 180Ω "in der Luft hängen". PPPS: Du musst kein TE-Con T81 als Relais nehmen. Schaue einfach in das Datenblatt von einem 4..8V-Relais Deiner Wahl und berechne mit mustcalculate.com den erforderlichen Wert vom Kondensator.
Klaus R. schrieb: > Raul schrieb: >> Frage, ist aus dem Datenblatt die Haltespannung zu erkennen von der >> Relaisspule? > > Nein. Bei 12V Nennspannung kannst Du aber mit 5V Haltespannung rechnen. > Vielleicht sind es sogar nur 4V. > mfg Klaus Im Datenblatt des Relais sind doch Angaben zu den Spannungen für das Anziehen und Abfallen angegeben. Bei 12 V Nennspannung: Anziehen: max. 60% von 12 V = 7,2 V (Pick up) Abfallen: min. 5% von 12 V = 0,6 V (Drop out) Bei der Abfallspannung wäre ich vorsichtig. Das scheint mir doch etwas wenig zu sein. Aber ganz ausschliessen würde ich das auch nicht. Der Nennstrom beträgt gemäß Datenblatt 53,3 mA. Mit den 225 Ohm der Spule ergeben sich so wieder 12 V. Am Serienwiderstand der Schaltung von Thorsten dürfen also max. 12 V - 7,2 V = 4,8 V abfallen. ->> 4,8 V / 53,3 mA = 90 Ohm. Die 90 Ohm sind ein maximal Wert! Dabei zieht das Relais noch so gerade an. Im Datenblatt sind die Angaben zu Nennstrom und Spulenwiderstand mit einer Toleranz von +/- 10% angegeben. Im schlechtesten Fall wären dies +/- 20%. Aber der Serienwiderstand ist bei den Verzögerungen nicht maßgeblich beteiligt. Ich würde dafür 68 Ohm oder etwas weniger nehmen. Bei Reichelt gibt es einen netten Elko den ich für diesen Zweck empfehlen möchte. 22 mF / 25 V für 1,99 €. Ist von der Hausmarke RND und sicher voll geeignet. Es ergibt sich eine Zeitkonstante von Tau = 22 mF x 225 Ohm = 4,95 Sekunden. https://www.reichelt.de/becher-elko-radial-22-mf-25-v-rm-10-85-c-20-rnd-elp223m25ba-p205021.html?&trstct=pol_10 Ich denke, so klappert es nur noch gelegentlich. mfg Klaus
Guten Morgen, @Torsten, Ich werde das mit dem zusätzlichen Widerstand probieren. @Klaus, das 12 Volt Relais ist wegen dem zusätzlichen Widerstand auf ein 6 Volt Relais geändert wurden. Das 12 Volt Relais habe ich getestet und es hielt bis 3 Volt. Weiter runter ging der Trafo nicht.
Nachtrag: Der Vorteil des 180 Ohm Widerstand ist eine höhere Strombegrenzung. An sich könnte der Serienwiderstand auch höher sein, wenn der Spulenwiderstand größer ist und somit den Einschaltstrom begrenzen. Bei einem 6 Volt Relais immer genau so groß.
Raul schrieb: > Nachtrag: > Der Vorteil des 180 Ohm Widerstand ist eine höhere Strombegrenzung. Was ist das denn für ein Schalter der keine 100 mA aushält? mfg Klaus
Raul schrieb: > Füllstandsschalter: > PLS-045B-6VAI > Schaltleistung max. 50W > Schaltspannung max. 200Vdc > Schaltstrom max. 1,5A > Dauerstrom max. 2A > http://www.produktinfo.conrad.com/datenblaetter/500000-524999/506999-da-01-de-LEVELSENSOR_PIC_PLS_045B_6VA.pdf Ich habe mir Deinen ersten Beitrag noch einmal genau angesehen. Das ist doch der Schalter. Der Schalter hält 1,5 A aus! Der hält 500 mA ein Leben lang aus. Wo ist das Problem??? Bei einem dicken Kondensator und 6 V reichen locker 6 V / 500 mA = 12 Ohm. Kondensator und Schalter werden Dich dann überleben. mfg Klaus
> Bei einem dicken Kondensator und 6 V reichen locker 6 V / 500 mA = 12 Ohm. > Kondensator und Schalter werden Dich dann überleben. Ja, ich hatte mit dem Hersteller allgemein über den Sensor gesprochen und dieser war mit dem Schalter sehr vorsichtig. Ich habe das wohl übernommen. Die grundlegenden Dinge sind klar, mal sehen wie es sich zusammensetzt. Ein schönes Wochenende und vielen Dank, Raul
Hallo, darf ich noch eine grundlegende elektronische Frage stellen? Theoretisch müsste auf die Freilaufdiode verzichtet werden können, da die Ladung des Kondensator der Spule entgegenwirkt bei Spannungsabfall. Die Spule gibt die Ladung entgegengesetzt wieder ab und der Kondensator normal, somit müsste eine "Auslöschung" des Impulses der Spule stattfinden. Wie sieht die Praxis aus?
Raul schrieb: > Hallo, > > darf ich noch eine grundlegende elektronische Frage stellen? > Theoretisch müsste auf die Freilaufdiode verzichtet werden können, da > die Ladung des Kondensator der Spule entgegenwirkt bei Spannungsabfall. > > Die Spule gibt die Ladung entgegengesetzt wieder ab und der Kondensator > normal, somit müsste eine "Auslöschung" des Impulses der Spule > stattfinden. > > Wie sieht die Praxis aus? Du hast vollkommen recht. Der Elko wird die Energie der ausgeschalteten Spule aufnehmen und wieder über die Spule abgeben, bis auch der Elko keine Energie mehr enthält. Der Kondensator darf aber nicht zu klein sein. Also 100 nF wären nicht so toll. Aber Du brauchst ja zum Verzögern des Relais eher einige mF, ich hatte mal 22 mF (22.000 µF) vorgeschlagen und hier schluckt der Elko die Ausschaltenergie ohne das Du eine Spannungserhöhung messen könntest. mfg Klaus
Ja Klaus, ich habe das sogar noch weiterbewegt. Der Elko ist nach Abschaltzeitpunkt weiterhin die Spannungsquelle und hält die Spule auf Level und verbraucht langsam den Strom bis beide bei 0 Volt sind. Somit gibt es in dem Fall gar keinen rückläufigen Impuls. Gruss, Raul und Danke für das interessante Gespräch.
Warum nicht so evtl.? Widerstandswerte vieleicht anpassen.
Thomas schrieb: > Warum nicht so evtl.? Weil der Q1 (PNP, bipolar) ein Stromverstärker ist. Mit einem P-Ch-FET wärst Du dichter dran, aber dann würde beim hin-und herschwappen die Lampe heller und dunkler und Q1 würde warm werden. Mit Relais hat der TO eine Hysterese: Entweder ein oder aus.
Torsten C. schrieb: > Mit Relais hat der TO eine Hysterese: Entweder ein oder aus. + dickem Elko mfg klaus
Bitte melde dich an um einen Beitrag zu schreiben. Anmeldung ist kostenlos und dauert nur eine Minute.
Bestehender Account
Schon ein Account bei Google/GoogleMail? Keine Anmeldung erforderlich!
Mit Google-Account einloggen
Mit Google-Account einloggen
Noch kein Account? Hier anmelden.


