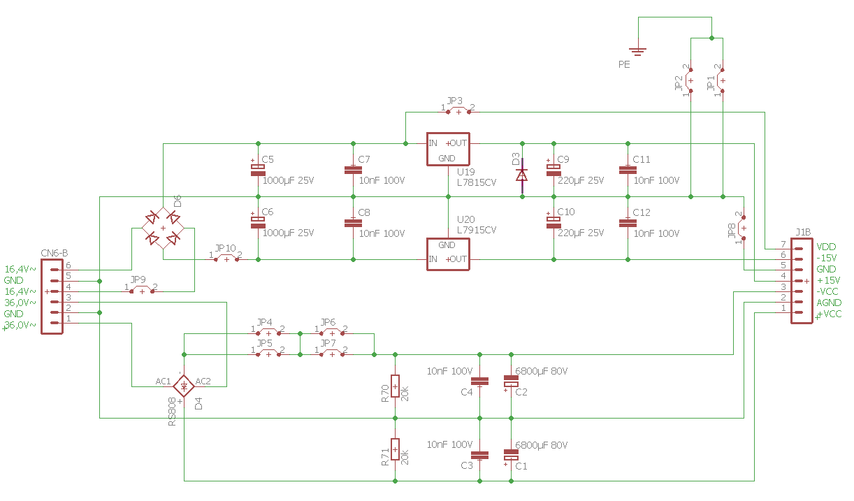
Hallo zusammen, ich bitte um Hilfe bei der Diagnose einer kaputten Stromversorgung. Dabei handelt es sich um die Versorgungsplatine eines Subwoofers. Der Schaltplan wurde von der Patine "abgemalt" und beinhaltet die ursprünglichen Werte der Bauteile. Leider konnte ich nicht feststellen, um welchen Typ es sich bei dem Gleichrichter D6 sowie der Diode D3 handelt. Die Spannungen an der linken Steckerleiste sind gegenüber dem jeweiligen Mittelabgriff gemessen. Die Spannungen auf der rechten Seite sind auf der Platine aufgedruckt. Was bisher geschah: Beim Einschalten hat der Subwoofer nur ein Brummen von sich gegeben und ein paar Sekunden später war der Geruch von verschmorter Elektronik in der Luft. Ein Blick auf die Platine hat einen gewölbten Elko (C5), einen angeschmolzenen Gleichrichter (D6) und einen Brandfleck, wo die Drahtbrücke JP9 sein sollte, zu Tage gefördert. (Die Fotos auf https://www.elektroda.pl/rtvforum/topic3456539.html sind äquivalent.) Anhand des Beitrags in dem anderen Forum habe ich Ersatz für den Gleichrichter D6 besorgt (Vishay 2W10G). Den defekten Elko C5 und der parallel dazu sitzenden C6 habe ich durch Elkos mit 1200µF und 35V Spannungsfestigkeit ersetzt und die Brücke JP9 wieder bedrahtet. Leider scheint noch etwas anderes defekt zu sein, ich tippe auf die beiden Spannungsregler U19 (L7815CV) und U20 (L7915CV). Die Spannungen, die ich rechts an der Steckerleiste messe, sind: Bezeichnung - Messwert VDD - +19,7V -15V - -18,9V GND +15V - + 6,8V -VCC - -49,6V GND +VCC - +49,6V Da ich mir über die Funktion der Diode D3 aber nicht im Klaren bin hoffe ich auf Tipps bzw. eine Erklärung der Funktion. Im Datenblat zum L7815CV (https://www.st.com/resource/en/datasheet/l78.pdf) ist auf Seite 25 ein Beispiel zur Spannungsversorgung mit +15V/-15V, jedoch werden dort 2 Dioden verwendet. Die Logik sagt eigentlich, dass die Diode (falls nicht defekt) keinen Einfluss auf die gemessenen Spannungen haben sollte und einer oder beide Spannungsregler als Ursache bleiben. Vielen Dank schon mal, Uwe PS: welche Möglichkeiten gibt es, herauszufinden um welchen Typ Diode es sich bei D3 handelt?
Uwe S. schrieb: > herauszufinden um welchen Typ Diode es sich bei D3 handelt 1N4004 Sie soll verhindern, dass der 7815 im Strombegrenzungsmodus mit negativer Ausgangsspannung hängen bleibt, wenn der 7915 seine Spannung durch den zufälligen Moment in dem man den Netzschalter einschaltet zuerst aufbauen kann. Eigentlich sollte der 7915 auch so eine Diode bekommen. Du misst nur das Netzteil, ohne angeschlossenen Verstärker, also unterschreitest du die Mindestlast der Spannungsregler. Schliesse wenigstens 1k5 an jede Spannung Richtung GND an vor dem Messen um korrekte Messwerte zu bekommen. Trotzdem vermute ich, dass die Spannungsregler kaputt sind und du die Spannungsregler austauschen solltest.
Hallo die Diode soll verhindern das der Ausgang des Reglers mit einer Spannung falscher Polarität belegt wird. Passiert aber nur mit angeschlossener Last. Sollte bei dir ohne Last keinen Effekt haben. Diodentyp o815 1A z.B. 1N400x Es könnte sein das die Regler schwingen. Dann sieht dein Multimeter falsche Werte. Ich verwende 100n am Eingang und Ausgang des 78xx.
Ist das mit, oder ohne Last (restliche Schaltung) gemessen? >VDD - +19,7V Das ist mindestens zu erwarten, zumindest wenn die Last nicht zu groß ist. Sieht aber schon etwas nach gewisser (Über)Last aus. >-15V - -18,9V entweder ist diese Spannung komplett unbelastet (da die ohne Last oftmals eine Überspannung am Ausgang haben), oder der 7915 ist durch. >GND >+15V - + 6,8V Entweder eine zu große Last dran (restliche Schaltung zieht zu viel Strom), oder der 7815 ist hops gegangen. Könnte auch sein, daß einer der nachfolgenden Cs einen Kurzschluß hat (werden vielleicht deutlich warm). Also nach und nach alles mal durchmessen. Am besten nachfolgende Schaltung abklemmen, Spannungen messen. Und wenn die immer noch zu hoch ist, dann die +/-15V mit einem R etwas belasten (z.B. mit 1k), und dann messen. Und wenn die grundsätzlich ohne Last zu niedrig ist, dann ausgangsseitige Cs prüfen, bzw. mal auslöten, und messen.
karadur schrieb: > die Diode soll verhindern das der Ausgang des Reglers mit einer Spannung > falscher Polarität belegt wird. Passiert aber nur mit angeschlossener > Last. Sollte bei dir ohne Last keinen Effekt haben. Diodentyp o815 1A > z.B. 1N400x MaWin schrieb: > Eigentlich sollte der 7915 auch so eine Diode > bekommen. falls du D3 tauscht, pack sicherheitshalber noch eine parallel zu C10 genauso wie D3 parallel zu C9 liegt, eine 1n400x kostet selbst im 10er pack nur 50 cent. MaWin schrieb: > Schliesse wenigstens 1k5 an jede Spannung Richtung GND an vor dem Messen > um korrekte Messwerte zu bekommen. +-15V brauchen eine Mindestlast (Datenblatt sagt 5mA), sonst kann der Regler nicht regeln, also 3kOhm oder weniger, so 1-2kOhm passen (wenn du nur einige 100Ohm nimmst auf Verlustleistung achten, sonst brennt der Widerstand durch) Uwe S. schrieb: > Die Spannungen, > die ich rechts an der Steckerleiste messe, sind: mit oder ohne der restlichen Schaltung? entweder ist der L7815 hin oder ein Kurzschluss hinter diesem. ohne Last könnte der L7915 ok sein, miss nochmal mit Widerstand.
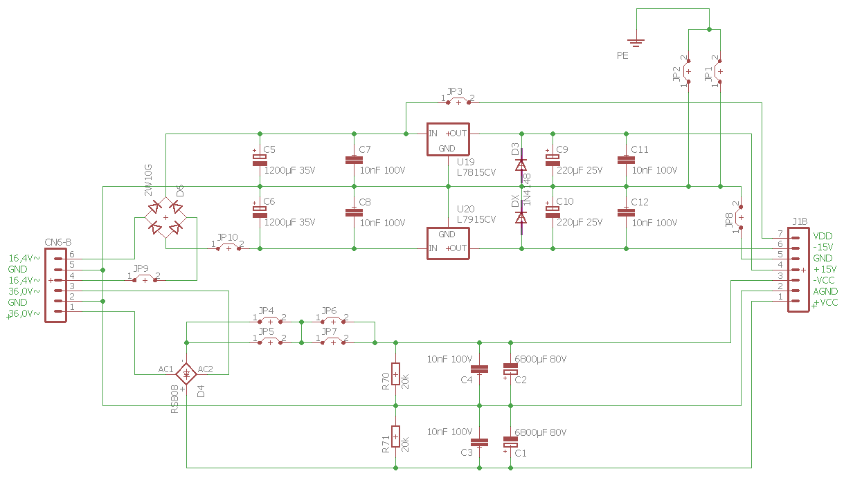
Vielen Dank für die Erklärungen. Ihr habt natürlich Recht, ich habe zu erwähnen vergessen, dass die Messungen ohne Last waren. Hier die Werte bei jeweils 2,2 kOhm zwischen +15V/GND bzw. -15V/GND: Bezeichnung - Messwert VDD - +19,6V -15V - -19,0V +15V - + 5,7V Was ich auch vergessen hatte zu sagen: der L7815 wird innerhalb der kurzen Zeit, die ich zum Messen brauche, trotz Kühlkörper so warm, dass man sich die Finger verbrennt. Auch der L7915 wird warm, allerdings kann man mit dem Finger auch längere Zeit drauf bleiben, ohne sich Brandblasen zu holen. Das lässt ja eigentlich auf einen Defekt des L7815 schließen? Oder ist ein Kurzschluss von C9 oder C11 wahrscheinlicher? Urspünglich wollte ich eigentlich vermeiden, alle Bauteile abzulöten... Bzgl. der Diode: das verbaute Exemplar hat einen Durchmesser von ca. 2mm und eine Länge von 5mm. Ich habe hier sowohl einige SK3G08 (D=5mm, L=8mm) als auch 1N4148 (D=1mm, L=3mm) herumliegen. Mir ist bewusst, dass man anhand der Abmessungen keine elektrischen Eigenschaften ableiten kann, aber eine gewisse Abschätzung zur Belastbarkeit im Vergleich kann man ja trotzdem treffen. Falls ich dem L7915 auch eine Diode spendieren sollte, würde die 1N4148 ausreichen? Ich habe mal den Schaltplan mit den aktuellen Werten (Gleichrichter, Elkos) und der möglichen Position der Diode DX für den L7915 aktualisiert. Ist das so richtig? Ach ja: ich habe C5/C6 ja von 1000µF auf 1200µF erhöht (Panasonic FR Serie, low-ESR, [1]) und erst hinterher kam mir der Gedanke, dass sich durch den geringen Innenwiderstand ggf. der Einschaltstrom noch erhöht. Der jetzt verbaute 2W10G kann laut Datenblatt [2] 60A Spitzenstrom, aber wenn ich die angegebenen 0,015 Ohm Innenwiderstand des Kondensators für die Ladestromberechnung verwende, komme ich bei 16,6V Ladespannung auf einen Einschaltstrom von ca. 1,1kA. Allerdings berücksichtigt das noch nicht, dass es sich um die Halbwellen hinter dem Gleichrichter handelt... Wie schätzt ihr das ein? Habe ich die falschen Elkos verbaut und in naher Zukunft brennt der Gleichrichter wieder durch? [1] https://cdn-reichelt.de/documents/datenblatt/B300/DS_PANASONIC_FR.pdf [2] http://www.vishay.com/docs/88528/2w005g.pdf
Uwe S. schrieb: > Das lässt ja eigentlich auf einen Defekt des L7815 schließen? Oder ist > ein Kurzschluss von C9 oder C11 wahrscheinlicher? Wahrscheinlich ist es der Elko.
Ist es sinnvoll, hinter den Spannungsreglern mit dem Durchgangsprüfer messen zu wollen oder misst man da nur Mist? Klar, das Messgerät muss die Kondensatoren laden und erst wenn diese voll sind, dürfte kein Strom mehr fließen. Aber taugt die Methode überhaupt was? Wenn ich an C9 messe, bekomme ich keinen Durchgang angezeigt, bei C10 jedoch 190 Ohm. Das ist verwirrend, da ich bisher davon ausgegangen war, dass auf der negativen Schiene keine Probleme sind. Oder hilft doch nur, die zwei Elkos nach den Reglern auszulöten?
Uwe S. schrieb: > Das ist verwirrend, da ich bisher davon ausgegangen war, > dass auf der negativen Schiene keine Probleme sind. Warum sind da keine Probleme, wenn du statt -15V -19V misst?
Achim B. schrieb: > > Warum sind da keine Probleme, wenn du statt -15V -19V misst? Auch wieder wahr. Aber irgendwie war da noch der Gedanke mit im Spiel, dass durch die galvanische Trennung vom Trafo her sowieso keine "richtige" Masse da ist und es deswegen zu einer Potentialdrift kommen kann. Ausschlaggebend ist, so mein Verständnis bisher, dass zwischen +15V und -15V eigentlich 30V Differenz anliegen müssen und der Mittelabgriff nur dazu da ist, unterschiedliche Belastungen im positiven und im negativen Teil der Schaltung abführen zu können.
Uwe S. schrieb: > Was ich auch vergessen hatte zu sagen: der L7815 wird innerhalb der > kurzen Zeit, die ich zum Messen brauche, trotz Kühlkörper so warm, dass > man sich die Finger verbrennt. Auch der L7915 wird warm, Bei 2,2kOhm Lastwiderstand sollte rein rechnerisch nichts warm werden. Beide Spannungsregler und/oder Elkos defekt. Uwe S. schrieb: > Falls ich dem L7915 auch eine Diode spendieren sollte, würde > die 1N4148 ausreichen? Nein. Uwe S. schrieb: > Ach ja: ich habe C5/C6 ja von 1000µF auf 1200µF erhöht (Panasonic FR > Serie, low-ESR, [1]) und erst hinterher kam mir der Gedanke, dass sich > durch den geringen Innenwiderstand ggf. der Einschaltstrom noch erhöht. Der Netztrafo liefert nicht unendlich viel Strom. Diese Elkos sind schon in Ordnung.
Löt die Elkos aus und mess dann. Ich würde die Spannungsmessung auch mal ohne C9 machen. Laut den Datenblätter die ich kenne sollten am Ausgang des 7815 100n sein
Uwe S. schrieb: > BX10s_PWR_Reparatur.png Welcher Witzbold hat jetzt an D3 1N4148 drangeschrieben ? 100mA bringt ein 7915 selbst im fold back locker. SK3G08 mit 3A 800V reicht locker. Uwe S. schrieb: > Ach ja: ich habe C5/C6 ja von 1000µF auf 1200µF erhöht (Panasonic FR > Serie, low-ESR, [1]) und erst hinterher kam mir der Gedanke, dass sich > durch den geringen Innenwiderstand ggf. der Einschaltstrom noch erhöht Unsinn, 20% liegt sogar innerhalb der Bauteiltoleranz.
MaWin schrieb: > Welcher Witzbold hat jetzt an D3 1N4148 drangeschrieben ? 100mA bringt > ein 7915 selbst im fold back locker. > SK3G08 mit 3A 800V reicht locker. D3 ist weiterhin die verbaute Diode, von der ich keine Bezeichnung oder Werte kenne. Die Beschriftung 1N4148 bezieht sich auf die von mir hinzugefügt DX, mit der Frage, ob deren Werte überhaupt geeignet sind. Sven S. schrieb: > Der Netztrafo liefert nicht unendlich viel Strom. > Diese Elkos sind schon in Ordnung. MaWin schrieb: > Unsinn, 20% liegt sogar innerhalb der Bauteiltoleranz. Danke, eine Sorge weniger.
Die Elkos C9/C10 und die Kerkos C11/C12 sind inzwischen entfernt. Bei keinem der Kondensatoren wird ein Kurzschluss angezeigt. Die Messung mit dem Durchgangsprüfer hinter dem L7815 zeigt keine Verbindung (in beide Richtungen gemessen), hinter dem L7915 wird allerdings ein Durchgangswiderstand von 180 Ohm angezeigt (auch in beide Richtungen gemessen). Mit dem Diodenprüfer gemessen (im eingebauten Zustand) ergibt sich an D3 in die eine Richtung ein Spannungsabfall von 0,53V (Plus an GND) und in die andere ein Abfall von 0,76V (Minus an GND).
Folgende Diagnose, nachdem ich die Spannungsregler ausgelötet habe: Der L7815 erzeugt nur noch 5,6V an einer 2,2kOhm Last. Der L7915 ist geplatzt, bevor ich die Ausgangsspannung messen konnte. Ich bin mir der anderen Pinbelegung bewußt und denke auch, dass ich den Regler richtig angeschlossen habe, aber wer weiß... Die Diode hat, nachdem die Regler ausgelötet waren, nur noch in eine Richtung geleitet, sollte also noch ganz sein. Ersatzteile sind bestellt :D Vielen Dank an alle Helfer.
Wenn du die Neuen einbaust vergess nicht die Kondensatoren. Die Regler schwingen sehr leicht und dann wird es heiss. Ich würde statt 10n aber 100n wie im Datenblatt einbauen. Damit habe ich noch nie Probleme gehabt (mehrere 100 verbaut )
karadur schrieb: > Ich würde statt > 10n aber 100n wie im Datenblatt einbauen. Da sind 100nF verbaut (104).
Hab hier gerade ein anderes Netzteil, da ist der 7812 durchlegiert, hat den Trafo kurzgeschlossen, dessen interne Übertemperatursicherung ausgelöst: Irreparabel.
karadur schrieb: > Wenn du die Neuen einbaust vergess nicht die Kondensatoren. > > Die Regler schwingen sehr leicht und dann wird es heiss. Ich würde statt > 10n aber 100n wie im Datenblatt einbauen. Damit habe ich noch nie > Probleme gehabt (mehrere 100 verbaut ) Wie hinz richtig erkannt hat, sind da 104er verbaut. Das habe ich falsch beschriftet, Asche auf mein Haupt.
Beitrag #5700218 wurde von einem Moderator gelöscht.
Hallo zusammen, um das Thema zum Abschluss zu bringen: Die Spannungsregler U19 (L7815CV) und U20 (L7915CV) habe ich durch neue ersetzt. Ebenso habe ich die Diode D3 durch eine 1N4007 ersetzt und zwischen -15V und GND ebenfalls eine 1N4007 (DX) eingesetzt. Zusammen mit den schon vorher ersetzten Kondensatoren C5 und C6 (1200µF, 35V) und dem Gleichrichter D6 (2W10G) funktioniert die Spannungsversorgung wieder ordentlich. Mit jeweils 1kOhm zwischen +15V/GND und -15V/GND ergeben sich die gewünschten Ausgangsspannungen. VDD wurde mit 23V gemessen (ohne Last). Vielen Dank nochmal an alle Helfer.
Bitte melde dich an um einen Beitrag zu schreiben. Anmeldung ist kostenlos und dauert nur eine Minute.
Bestehender Account
Schon ein Account bei Google/GoogleMail? Keine Anmeldung erforderlich!
Mit Google-Account einloggen
Mit Google-Account einloggen
Noch kein Account? Hier anmelden.



