Hallo, zu dem Thema hatte ich schon mal eine Frage gestellt (Beitrag "Elektrostaten: OP schwingt"). Damit sich jetzt potentielle Helfer nicht durch den ganzen Thread wühlen müssen, fasse ich den aktuellen Stand zusammen (ich hoffe, das ist OK, ansonsten bitte löschen, dann hänge ich es an die ursprüngliche Frage an): An Messpunkt MP9 wird mit dem Multimeter eine Wechselspannung von 600-700V gemessen, obwohl hier nur eine Gleichspannung von ca. 300V anliegen dürfte. Die andern Kanäle sind OK. Damals hatte ich zufällig entdeckt, dass diese Wechselspannung verschwindet und die 300V DC gemessen werden, wenn ich Pin 3 (+) des Operationsverstärkers U2 oder andere damit verbundene Komponenten mit der Spitze des Schraubenziehers berühre (rote Markierung X). Das heißt doch, dass durch die Spitze des Schraubenziehers eine kleine Kapazität eingefügt wurde. Auf diese Art wurde auch an andern Stellen der Schaltung geprüft, ob sich dadurch etwas ändert. Es blieb aber bei dieser einen Stelle. In der Zwischenzeit wurden die im angehängten Schaltplan rot markierten Bauteile ausgetauscht. Die grün markierten wurden geprüft, ob ihr Wert mit dem im Schaltplan angegebenen Wert überein stimmt. Außerdem wurden sie mit den Werten der andern Kanäle verglichen und scheinen OK. Ursprünglich hat das Gerät ja mal funktioniert. Durch die Alterung waren Elkos ausgelaufen, die aber alle ersetzt wurden. Dabei wurden auch Leiterbahnen und Durchkontaktierungen geprüft, ob diese durch das Elektrolyt evtl. angegriffen wurden. Da war aber alles in Ordnung. Leider hat sich dadurch die Situation nicht verbessert. Deshalb bin ich für weitere Einsichten und Anregungen sehr dankbar! Gruß Sören
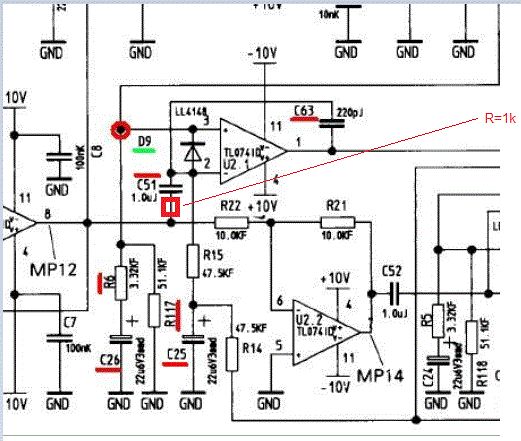
C63 wirkt fast gar nicht da durch C51 kurzgeschlossen. Mach mal 1kOhm bis einige kOhm in Reihe zu C51 aber nicht zuviel kOhm, weil dadurch das Eingangssignal wegen R15 zu stark abgeschwächt wird. Eventuell lieber nur 1kOhm nehmen und dafür C63 erhöhen falls es dann immer noch schwingt.
Der 1k-Widerstand wäre dann zwischen C51 und Pin 2 des OP einzufügen? Welche Funktion hat dieser Kondensator C63? Und was hätte sich, wahrscheinlich durch die Alterung der Platine, geändert, dass so ein Widerstand notwendig wäre? Ich hatte jetzt auch schon daran gedacht, einen kleinen Kondensator zwischen Pin 3 des OP und Masse einzufügen, um so den Schraubenzieher nachzubilden. Aber da ist mir unklar, wie groß/klein dieser sein müsste und ob das nicht irgendwelche negativen Auswirkungen hätte. Mal sehen, ob ich morgen etwas Zeit habe, um den Vorschlag mit dem Widerstand auszuprobieren.
Hat die Endstufe Ruhestrom? Über R47 + R48 sollten ca. 7V abfallen. Falls nicht, C22 tauschen.
Hallo, jetzt bin ich einen Schritt weiter - oder auch nicht: Über R47 und R48 fallen 8V ab, genauso wie bei den andern Kanälen. Um den Widerstand einzubauen, wollte ich (zunächst) keine Leiterbahn auftrennen, deshalb wurde die nicht ganz ideale Position (Vorschlag 2) gewählt. Es wurden 1k Ohm und 1,5k Ohm ausprobiert. Das Verhalten an Messpunkt MP9 hat sich dadurch nicht geändert: Nach wie vor wird dort eine hohe Wechselspannung gemessen, die erst verschwindet, wenn man mit dem Schraubenzieher an Pin 2 des OPs geht. Was sich geändert hat: Vor Einbau des Widerstands wurde am Ausgang des OPs (Pin 1) eine Wechselspannung von 5...60V gemessen. Jetzt sind es 0V AC. Die 60V sind wohl ein Messfehler aufgrund seltsamer Kurvenformen, da der OP nur mit +/-10V versorgt wird. Wo müsse ich eine Kapazität welcher Größe einbauen, um die Berührung von Pin 2 des OPs nachzubilden?
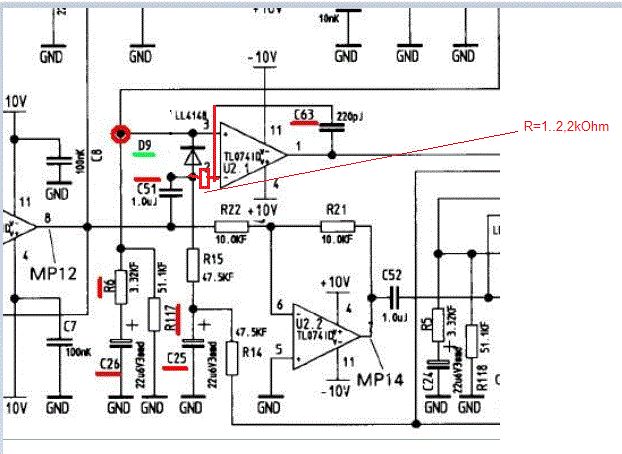
Korrektur: Um die Wechselspannung weg zu bekommen muss nach wie vor Pin 3 berührt werden, nicht Pin 2. Zum Testen habe ich einfach mal 270pF parallel zu R117 gelötet, d.h. von Pin 3 nach Masse. Ergebnis: An MP9 werden 0V gemessen. Ist der Kondensator zu groß? An der falschen Stelle?
> Wo müsse ich eine Kapazität welcher Größe einbauen, um die Berührung von
Pin 2 des OPs nachzubilden?
Erhöhe die 220pf(C63) auf 1nF oder noch mehr. Einfach parallel löten.
Der extra 1k/1k5 Widerstand bleibt narürlich drin.
Super, mit 10nF parallel zu C63 ist das Phänomen weg. Danke! Der Arbeitspunkt stimmt nun. Aber wird das Auswirkungen auf den Klang haben? Jetzt würde ich aber gerne noch verstehen, was ich da überhaupt gemacht habe: Was macht der Widerstand in Serie zu C51? Was bewirkt die Vergrößerung von C63? Und warum war das nötig? Mit der ursprünglichen Bestückung hat das ja mal funktioniert. Oder müsste ich mal den OP tauschen? Aber so etwas altert doch nicht, oder?
Sören schrieb: > Super, mit 10nF parallel zu C63 ist das Phänomen weg. > Danke! > Der Arbeitspunkt stimmt nun. Aber wird das Auswirkungen auf den Klang > haben? > > Jetzt würde ich aber gerne noch verstehen, was ich da überhaupt gemacht > habe: > Was macht der Widerstand in Serie zu C51? > Was bewirkt die Vergrößerung von C63? > > Und warum war das nötig? Mit der ursprünglichen Bestückung hat das ja > mal funktioniert. > Oder müsste ich mal den OP tauschen? Aber so etwas altert doch nicht, > oder? Das hatte ich schon mal geschrieben. C63 wirkt fast gar nicht da durch C51 kurzgeschlossen. Mach mal 1kOhm bis einige kOhm in Reihe zu C51 aber nicht zuviel kOhm, weil dadurch das Eingangssignal wegen R15 zu stark abgeschwächt wird. Eventuell lieber nur 1kOhm nehmen und dafür C63 erhöhen falls es dann immer noch schwingt. Durch dIe Gegenkopplung mit C63 wird Verstärkung des Opamps bei höheren Frequenzen niedergeknüppelt . v=v0/(w*R*C) Dadurch hat man bei der Frequenz, bei der die Rückkopplung um zusätzlich 180° in der Phase gedreht ist, weniger Verstärkung. An dem Punkt muss die Verstärkung der ganzen Kette kleiner 1 sein. Man verliert also Bandbreite bzw. Verstärkunsgreserve um Nichtlinearitäten auszugeleichen. > Und warum war das nötig? Mit der ursprünglichen Bestückung hat das ja > mal funktioniert. Hast du eine andere Last(Lautsprecher) genommen?
OK, so ansatzweise verstehe ich das nun. Bin eher der Digital-Elektroniker... Nein, die Last war immer die gleiche. Bei Gelegenheit tausche ich einfach mal den OP, mal sehen, ob sich dann noch was ändert. Aber vielen Dank mal dafür, zumindest läuft das Ding jetzt wieder!
Bitte melde dich an um einen Beitrag zu schreiben. Anmeldung ist kostenlos und dauert nur eine Minute.
Bestehender Account
Schon ein Account bei Google/GoogleMail? Keine Anmeldung erforderlich!
Mit Google-Account einloggen
Mit Google-Account einloggen
Noch kein Account? Hier anmelden.


