Hallo Zusammen! Wer hat noch einen alten 3D Drucker herumstehen und überlegt schon länger, was man damit anstellen könnte? Mir kam die verwegene Idee meinen alten Velleman K8200 zu einem Laserengraver umzubauen. Keine Frage, mir sind die notwendigen Sicherheitsvorkehrungen für dieses Projekt bekannt und ich habe dafür auch passende Lösungen. Das soll also nicht Gegenstand dieses Threads sein. Trotzdem können wir natürlich auch darüber diskutieren... ;o) Dinge, die mir unklar sind und wo ich Hilfe bräuchte: 1. hat das schon jemand gemacht? 2. welche Steuerung macht Sinn? 3. geht vielleicht auch die alte Velleman-Steuerung (basiert auf dem Arduino 2560 mit einer Marlin Firmware) 4. welche Firmware würdet ihr Verwenden? (ich bevorzuge aus dem Bauch die Marlin) 5. welche Software funktioniert gut und zuverlässig um eine solche Maschine zu steuern? 6. wie setzt man die Leistungssteuerung des Lasers um, worauf ist beim Kauf zu achten. Natürlich habe ich schon eine ganze Weile damit zugebracht Informationen zu finden. Leider ist es sehr mühselig fündig zu werden und oft stellen sich die Informationen als gefährliches Halbwissen heraus. Bei diesem Thema ist das für mich ein klares NoGo. Aus diesem Grund hoffe ich hier im Forum aufgeschlossene Hilfe zu finden und dadurch vielleicht sogar ein lehrreiches Projekt auf die Beine stellen zu können. Wie siehts aus, habt ihr Lust euch einzubringen? ;o) Gruß, Andreas
Andreas O. schrieb: > 1. hat das schon jemand gemacht? An meinem A8 ist ein 2,5W Lasermodul huckepack am Druckkopf, ja. Andreas O. schrieb: > 2. welche Steuerung macht Sinn? (Fast) jeder 3D-Drucker versteht doch G-Code? Die Frage ist eher, wie prodziert man den. Für Inkscape gibt's mehrere Plugins für sowas.
Vielen Dank für die schnelle Antwort!!! ;o) miau schrieb: > Andreas O. schrieb: >> 1. hat das schon jemand gemacht? > > An meinem A8 ist ein 2,5W Lasermodul huckepack am Druckkopf, ja. ..so in etwa hab ich mir das vorgestellt. Hardwaretechnisch ist das sicher nicht das Problem... > Andreas O. schrieb: >> 2. welche Steuerung macht Sinn? > > (Fast) jeder 3D-Drucker versteht doch G-Code? Die Frage ist eher, wie > prodziert man den. Für Inkscape gibt's mehrere Plugins für sowas. ..an der Stelle klemmts bei mir. Schließlich muss die Steurung ja wissen, wo der Laser dran hängt und wie die Leistung einzustellen ist. Ergo ergeben sich für mich folgende Fragen: 1. was für einen Laser brauche ich? (TTL oder PWM; welche Spannungen) u. 2. wie wird dieser mit der Steuerung zusammen gebracht (nehme ich dafür den Hotend-Anschluß, oder den für's Heizbett etc.)? Muss die Firmware modifiziert werden und welche Firmware ist für diese Aufgabe besser geeignet (Marlin oder GRBL)? Ich tappe noch ziemlich im dunklen, weil ich auch noch keinen Schimmer habe, welche Software gut geeignet ist (evtl. sogar OSX-fähig). Welche Erfahrungen habt ihr gesammelt? Ich möchte zunächst erst einmal gravieren können und das möglichst gut (definierte Eindringtiefe des Lasers in Holz) und wenn ich das geschafft habe, würde ich gern auch dünne Materialien schneiden können (Multiplex etc.). Mit anderen Worten, ich möchte lieber solide funktionierende Technik als zu viel experimentieren. Vermutlich brauche ich nur einen Schubs in die richtige Richtung, oder einen Link zu einer guten Seite, die sich mit diesem Thema auseinandersetzt. Gruß Andreas
Andreas O. schrieb: > Mit anderen Worten, ich möchte lieber solide funktionierende Technik als > zu viel experimentieren. Dann lieber kaufen. Ich habe einfach gemacht, 2,5W reichen um mit einigen mm pro Sekunde z.B. Schriftzüge in Pappe, Leder oder Holz zu brennen, Papier schneiden wird schon schwierig (weil weiß). Treiberschaltung ist bei mir ein FET an einem Lüfterausgang. Leistung regeln ist nicht drin, denn die PWM Frequenz liegt irgendwie bei 3 Hz oder so. Zu viel Leistung ist da selten das Problem, denn schneller Fahren kann man immer. Andreas O. schrieb: > Muss die > Firmware modifiziert werden Bei mir nicht, mein 3D Drucker weiß garnicht ob er druckt oder lasert, der kriegt einfach G-Code. Wenn er drucken soll, ist der entsprechende Lüfterausgang auf 0% (Laser aus) Bei Leistungen mit denen man Holz SCHNEIDEN kann, kommen ganz andere Fragen ins Spiel, z.B. wie man sein Augenlicht dabei erhält.
Hallo, ich habe so etwas vor nicht allzu langer Zeit gebaut. Die Hardware und Elektronik des 3D Druckers sollte direkt funktionieren (bei mir steuert das Ganze auch ein RAMBO Board), als Firmware empfiehlt sich eher GRBL als Marlin. Das schwierigste ist eigentlich den entsprechenden G-Code zu erstellen. Einfache Linienmuster gehen gut mit Inkscape, Flächengravuren mit LaserWeb. Lasern auf 3D Flächen ist mit Fusion360 gut hinyubekommen, jedoch sehr aufwändig. Zum Laser: TTL bezeichnet im Wesentlichen den Spannungspegel (5V) und PWM die Signalart. Die "normalen" 2.5 W Laser haben überlicherweise eine 12 V Versorgung und ein TTL Eingang zur PWM Steuerung der Leistung. Mit 2.5 W wirst du allerdings nur Pappe o.ä. schneiden können, für dünnes Multiplex müssen es schon mehr sein (5-6 W). Die Details zu meinem Umbau findest du unter dem Link unten, das alles hier rein zu schreiben spare ich mir... ;-) https://www.thingiverse.com/thing:2805217 Gruß, Thomas
Thomas schrieb: > Die Details zu meinem Umbau findest du unter dem Link unten, das alles > hier rein zu schreiben spare ich mir... ;-) > > https://www.thingiverse.com/thing:2805217 ..ok, danke Thomas, hab mir dein Projekt angesehen. Leider ist es nicht ausreichend für mich. Ich möchte den Prozess vom GCode erzeugen bis zur Laserleistung verstehen und dazu brauche ich mehr Informationen (Schaltungen, Softwareanpassungen etc.). Ich muss wissen, welche Elektronik ich brauche, um dem Laser das PWM-Signal geben zu können und wie das vom Controller erzeugt wird und welchen Ausgang man dafür benutzen kann, usw... Trotzdem vielen Dank für Deine Antwort, Andreas
Der Link war als Einstieg gedacht, da findest du eine Übersicht und Links zu modifizierter Firmware, Software und einem weiteren Projekt inkl. Schaltplan. Ich schätze eine so detaillierte einzelne Anleitung, wie du haben möchtest wirst du nicht finden. Um das Lesen von vielen verschiedenen Quellen und ggf. Nachfragen wirst du wohl nicht drum herum kommen.
Hallo Thomas, zunächst danke für deine Antwort... Thomas schrieb: > Der Link war als Einstieg gedacht, da findest du eine Übersicht und > Links zu modifizierter Firmware, Software und einem weiteren Projekt > inkl. Schaltplan. ..es ist dir gelungen mich noch einmal anzustoßen und etwas genauer hinzusehen. Beim ersten Versuch mich mit deiner Dokumentation auseinander zu setzen, bin ich an zwei Dingen gescheitert. Zunächst bin ich des Englischen nicht wirklich mächtig und zum Anderen war das Projekt für mich zu unübersichtlich - ich hab mich darin nicht wirklich zurecht gefunden. Wie dem auch sei, ich habe nochmal hingesehen und den unscheinbaren Link zu dem anderen Projekt dann doch gefunden. Das dahinterliegende Projekt hat mir geholfen einen neuen Blick auf mein Vorhaben zu bekommen. Vielen Dank dafür!!! > Ich schätze eine so detaillierte einzelne Anleitung, > wie du haben möchtest wirst du nicht finden. Um das Lesen von vielen > verschiedenen Quellen und ggf. Nachfragen wirst du wohl nicht drum herum > kommen. ..naja, es ist natürlich schön, wenn man ein fertiges Projekt verwenden kann. Das erwarte ich allerdings nicht. Natürlich bin ich bereit mich ins Thema einzuarbeiten und aus einzelnen Puzzleteilen ein Ganzes zu formen. Dem entgegen steht leider ein begrenztes Budget an Zeit. Ich muss zusehen, dass ich mich nicht verzettele und versuche logischer Weise erprobte Projekte/Erfahrungen aufzugreifen. Das scheint bei diesem Thema nicht ganz einfach zu sein. Im Moment versuche ich herauszufinden, welche Firmware und warum denn nun besser geeignet sein soll. Warum verwendest zBsp. du die GRBL und nicht Marlin? Wenn ich es richtig erlesen habe, verfährt GRBL mit Rampen und Marlin nicht, oder nicht so. Aus meiner Sicht ist die Rampe, vorausgesetzt das die Laserleistung dabei konstant bleibt, eher ein Nachteil (dunklere Stellen an den Stellen, wo die Bewegung langsamer wird). Ferne sollen die aktuellen Versionen von Marlin einen Lasermode mitbringen, die diesen Effekt korrigieren. Ich bin verwirrt. Kannst du mehr dazu sagen? Gruß Andreas
Dafür hat das aktuelle grbl den "Laser Mode": https://github.com/gnea/grbl/wiki/Grbl-v1.1-Laser-Mode
Andreas O. schrieb: > Wenn ich es richtig erlesen habe, verfährt GRBL mit Rampen und Marlin > nicht, oder nicht so. Aus meiner Sicht ist die Rampe, vorausgesetzt das > die Laserleistung dabei konstant bleibt, eher ein Nachteil (dunklere > Stellen an den Stellen, wo die Bewegung langsamer wird). > Ferne sollen die aktuellen Versionen von Marlin einen Lasermode > mitbringen, die diesen Effekt korrigieren. Ich bin verwirrt. Kannst du > mehr dazu sagen? > > Gruß Andreas Die Rampen kannst du bei GRBL Abschalten ob das der 3D-Printer aushält ist die frage Plastik teile mögen das Ruckeln nicht auf dauer und der Drücker hat dafür zuviel Schwungmasse, was auch gehen soll ist das die Laserleistung der Bewegung angepasst wird, ich hab es aber nicht hinbekommen im WIKI ist das kurz bei den Befehlen angerissen. Für deinen Drucker gibt es sogar Offiziellen Marlin Support, dann ist das anpassen nicht so schwer, ist ja dann nur der Lasermode+PWM für den Laser und als info Marlin verfärt immer mit Rampen wird auch für 3D-Druck benötigt, in wie weit man das abschalten kann hab ich noch nicht geschaut.
K. J. schrieb: > Die Rampen kannst du bei GRBL Abschalten ob das der 3D-Printer aushält > ist die frage Plastik teile mögen das Ruckeln nicht auf dauer und der ..naja, ich denke auch, die bessere Alternative ist die Laserleistung der Geschwindigkeit anzupassen. Das Eine ist die Mechanik der Maschine und das Andere ist Massenträgheit, die die Motoren womöglich springen lässt. NEMA17 sind ja jetzt auch keine Boliden. In meinem Fall sogar recht wichtig, weil das Werkstück auf der Bauplattform des Druckers in XY-Achse bewegt wird. Aber wie ich schon schrieb, ist das ja auch erst einmal ein Versuchsprojekt um mich mit der Materie auseinander zu setzten... > Drücker hat dafür zuviel Schwungmasse, was auch gehen soll ist das die > Laserleistung der Bewegung angepasst wird, ich hab es aber nicht > hinbekommen im WIKI ist das kurz bei den Befehlen angerissen. ..ok, das müsste ich auch erst probieren. Hast Du mit einem Oszi mal geguckt, ob sich denn die PWM ändert?... > Für deinen Drucker gibt es sogar Offiziellen Marlin Support, dann ist > das anpassen nicht so schwer, ist ja dann nur der Lasermode+PWM für den > Laser und als info Marlin verfärt immer mit Rampen wird auch für > 3D-Druck benötigt, in wie weit man das abschalten kann hab ich noch > nicht geschaut. ..naja, an der Stelle bin ich jetzt auch in einem Dilemma. Im Moment sehe ich eine Menge Vorteile in der Marlin Firmware (Arduino Sketch, LCD-Unterstützung, direkter Support der Community etc.). Ihr, die das schon probiert habt, sagt mir doch bitte, warum ich auf GRBL setzen sollte. Im Moment gibt es noch kein schlüssiges Argument, das mich davon Überzeugt. Wenn die Qualität des Ergebnisses deutlich besser ist, sich das System einfacher und besser Abstimmen lässt, kann ich auch auf den Komfort des LCD's und die Arduinoumgebung verzichten. Wer hat denn schon beide Firmwares probiert und kann sagen, was die bessere ist? Mit GCode arbeiten ja wohl beide, aber tun sie das auch gleich? @K. J.: die Rampen abzuschalten ist übrigens nicht mein Wille, aber die Laserleistung der Geschwindigkeit anzupassen schon. Es fetzt nicht so sehr, wenn die Maschine bei der Arbeit über den Tisch hupft... ;o) Ich hatte allerdings in einem anderen Thread von diesem Problem gelesen und deswegen hier angesprochen... Vielen Dank für Eure Beteiligung, natürlich auch Sven (danke für den Link, war auch sehr aufschlussreich)! Euch ein gutes WE, Andreas
Andreas O. schrieb: > K. J. schrieb: > ..naja, ich denke auch, die bessere Alternative ist die Laserleistung > der Geschwindigkeit anzupassen. Das Eine ist die Mechanik der Maschine > und das Andere ist Massenträgheit, die die Motoren womöglich springen > lässt. NEMA17 sind ja jetzt auch keine Boliden. Welche Rampen genau meinst du, die Beschleunigungsrampen bei der Bewegung? Es überrascht micht, dass die abschaltbar sein sollen... ohne die wirst du keine saubere und genaue Bewegung erhalten. Die machen schon Sinn. Allgemein zu GRBL vs. Marlin: Zunächst basiert Marlin, wie auch die meisten anderen 8bit 3D Drucker Firmwares auf GRBL. Der Fokus der beiden liegt jedoch auf etwas anderem, einmal 3D Druck und bei GRBL auf CNC Maschinen wie Fräsen, Gravierer, Lasercutter etc. Es wird beides funktionieren, letztlich reine Geschmacksache. Wenn du Marlin am Laufen hast und es einfach auf Lasermode umstellen kannst, dann kommst du hiermit am schnellsten zum Ziel. Den Lasermode gibt es auch bei GRBL, der sorgt dafür, dass die Laserleistung der aktuellen Verfahrgeschwindigkeit angepasst wird. Praktisch habe ich bei mir jedoch keinen Unterschied gesehen, da die Beschleunigungswerte eh recht hoch sind und so die meiste Zeit mit konstanter Geschwindigkeit gefahren wird. > ..naja, an der Stelle bin ich jetzt auch in einem Dilemma. Im Moment > sehe ich eine Menge Vorteile in der Marlin Firmware (Arduino Sketch, > LCD-Unterstützung, direkter Support der Community etc.). Wenn du vor hast von einer SD Karte zu drucken ist ein LCD klar von Vorteil. Das ist bei GRBL deutlich schwieriger einzubinden. Hilfreich beim Arbeiten finde ich Benutzeroberflächen wie Universal GCode Sender, die eine Positionsanzeige haben, den GCode visualisieren können und in denen man z.B. Makros schreiben kann. Die sind jedoch meist auf GRBL hin geschrieben, ob die mit Marlin funktionieren weiß ich nicht.
Thomas schrieb: > Wenn du vor hast von einer SD Karte zu drucken ist ein LCD klar von > Vorteil. Das ist bei GRBL deutlich schwieriger einzubinden. > Es geht eigentlich, das einzige Problem ist das man Display b.z.w. SD in den UART einschleifen muss, oder wenn man einen yC mit mehreren UARTs hat den umbiegen muss um dadran das ganze anzuschließen, ein zweiter yC muss dann die Sachen wie Display und SD machen da gibt es aber genug Projekte und Fertige dinge. Das ist nur etwas Kompliziert wen man die HW schon hat und alles fest verbaut ist wie bei dem 3D-Printer, da müsste man dann alles umbauen ich würde auch an seiner Stelle Marlin nehmen, sein Drucker ist Offiziel unterstützt und er muss sich um vieles nicht mehr kümmern, eigentlich nur um den Laser und die Ansteuerung, und eventuell etwas an der SW.
Thomas schrieb: > Wenn du Marlin am Laufen hast und es einfach auf Lasermode umstellen > kannst, dann kommst du hiermit am schnellsten zum Ziel. Den Lasermode > gibt es auch bei GRBL, der sorgt dafür, dass die Laserleistung der > aktuellen Verfahrgeschwindigkeit angepasst wird. Praktisch habe ich bei > mir jedoch keinen Unterschied gesehen, da die Beschleunigungswerte eh > recht hoch sind und so die meiste Zeit mit konstanter Geschwindigkeit > gefahren wird. ..ich denke, dass man das auch nur am Ergebnis sehen kann. Bei einem konstanten Laser wird in den Ecken bzw. an den Stellen, wo die Bewegung langsamer wird durch die längere Einwirkdauer des Lasers eine dunklere Verfärbung zu sehen sein (bei Holz sicher mehr als bei anderen Materialien). Das weicht natürlich von meinen Vorstellungen ab. Übrigens denke auch ich, dass eine der Verfahrgeschwindigkeit angepasste Laserleistung die bessere Wahl ist (schrieb ich ja auch schon). > Wenn du vor hast von einer SD Karte zu drucken ist ein LCD klar von > Vorteil. Das ist bei GRBL deutlich schwieriger einzubinden. Naja, ist eine schöne Sache, aber jetzt nicht so wichtig. Die Bedienung der Maschine ohne Computer erscheint mir da schon noch etwas sinniger, wobei mein Display nicht so toll funktioniert (Der Encoder macht wie er Lust hat usw.). :o| > Hilfreich beim Arbeiten finde ich Benutzeroberflächen wie Universal > GCode Sender, die eine Positionsanzeige haben, den GCode visualisieren > können und in denen man z.B. Makros schreiben kann. Die sind jedoch > meist auf GRBL hin geschrieben, ob die mit Marlin funktionieren weiß ich > nicht. Ich habe bislang mit Repetier Host gearbeitet. Auch hier kann man Makros schreiben usw.. Aber die Software ist auf drucken ausgerichtet und will Temperatur abfragen und einstellen und blockiert, wenn da was nicht stimmt. Ich weiß nicht, ob durch das Ausprogrammieren aus der Firmware diese Abfrage entfällt. Wie auch immer, theoretisch könnte ich auch damit G-Code an die Maschine senden. Universal GCode Sender hab ich schon drauf, konnte ich aber mangels Zeit noch nicht probieren. Naja, so weit so gut, erst mal vielen Dank für eure Hinweise. Euch ein schönes WE, Andreas
K. J. schrieb: > Das ist nur etwas Kompliziert wen man die HW schon hat und alles fest > verbaut ist wie bei dem 3D-Printer, da müsste man dann alles umbauen ich > würde auch an seiner Stelle Marlin nehmen, sein Drucker ist Offiziel > unterstützt und er muss sich um vieles nicht mehr kümmern, eigentlich > nur um den Laser und die Ansteuerung, und eventuell etwas an der SW. So ein Umbau würde mich jetzt nicht weiter stören und wäre jetzt vielleicht auch nicht so aufwendig. Aber warum sollte ich auch ein funktionierendes Board ersetzten, wenn es die notwendigen Voraussetzungen mitbringt? Wie schon geschrieben, basiert es auf einem Mega 2560, bringt schon 4 Schrittmotortreiber mit und kann die Heizungen für Bett und Nozzle steuern. Endlagenschalter sind auch vorhanden (bislang nur in der NULL-Stellung), also was will man mehr. Da sollte sich doch was schnitzen lassen. Ich würde vielleicht die Bettsteuerung für die Stromversorgung des Lasers nutzen und die Nozzleheizungssteuerung um dem Laser die PWM bereit zu stellen. Was haltet ihr davon? Die Frage ist noch, wie ich der Firmware genau das beibringe. Vielleicht hat sich damit auch das Einschaltproblem des Lasers erledigt. Mit welcher PWM-Frequenz arbeiten eigentlich die Laser? Auch das weicht ja von der Heizungsteuerung ab. Die pulst zwar auch, aber eher Langsam. Schönes WE, Andreas
Moin das war auch ehr nen Argument gegen GRBL in deinem falle du hast ja auch geschrieben das du das möglichst einfach haben möchtest, wenn du Display und co. nicht benutzen möchtest wehre es wieder egal. Wiegesagt hab mehrfach ausgelesen das du den umbau so einfach wie Möglich haben möchtest, und nicht soviel Ahnung davon hast, und dann ist es für den Anfang am sinnvollsten das zu nehmen was schon Vorhanden ist und das ist in deinem Fall die Marlin FW, ich würde auch so vorgehen und wen das läuft kannst du weiterschauen. Kannst dir ja auch mal folgende Marlin Version anschauen: https://github.com/McUtty/Marlin2.0-Laser-with-M3-M4-M5-G-Code-for-Power
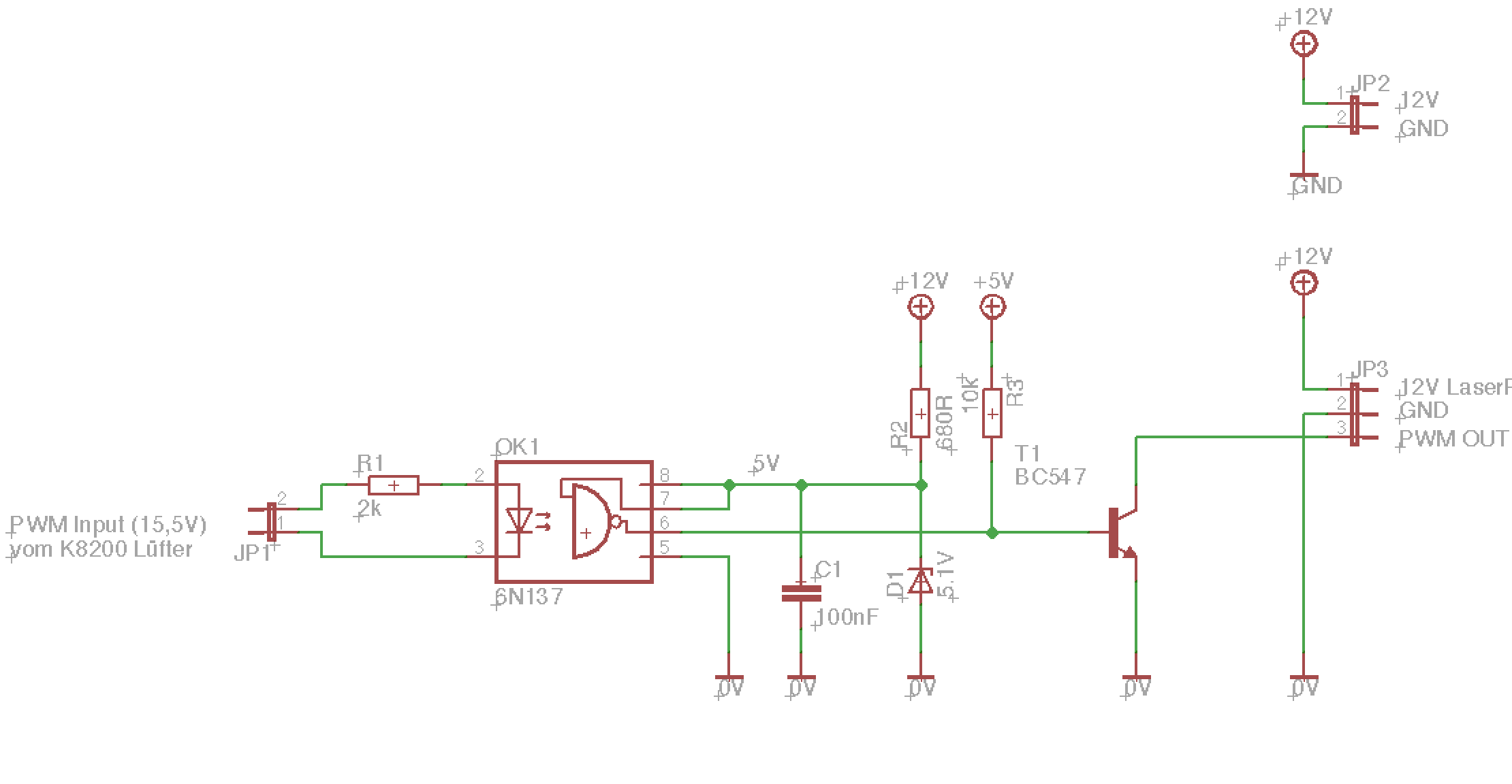
K. J. schrieb: > Kannst dir ja auch mal folgende Marlin Version anschauen: > > https://github.com/McUtty/Marlin2.0-Laser-with-M3-M4-M5-G-Code-for-Power ..oh ja, das ist wirklich hilfreich. DANKESCHÖN!!! Ich hab auch mal meinen Schaltplan angehängt... Hinzugefügt: Hm, jetzt bin ich doch etwas irritiert. Das PIN-Assignment der Zeichnung stimmt nicht mit der der pins.h überein (K8200: Board 77). Sowie die Zeichnung als auch die Quellen sind aber von der Supportseite des Herstellers. Das ist natürlich jetzt doof... :o|
Moin, ich hab das schonmal gemacht. Zwar nicht zum "gravieren" da mein Laser dafür viel zu schwach ist (500mW). Aber dazu um Photo Positiv Platinen zu fertigen. Ich bin mit den Ergebnissen aber wirklich zufrieden, sieht schon fast professionell aus :-). Ich hatte einen Geetech i3 Prusa (oder so), der hat dann anstelle von dem Extruder einen 500mW Laser bekommen und noch zusätzlich eine einfache Konstantstromquelle für den Laser. Firmware oder so habe ich nicht upgedatet. Mein GT2560 Board, hat einen eigenen PWM Port, der mit dem Komando M106 S255 ein- bzw. mit dem Komando M106 S0 wieder ausgeschaltet werden kann. An dem Anschluss hängt auch die KSQ. Software Mäßig habe ich aus den Gerber Files mit Flatcam GCODE-Dateien erstellt. Diese dann mit einem Texteditor bearbeitet und die Z-Achsen commands dorch die Laser an bzw. Laser aus Commands ersetzt. Ich hoffe das hat so ein bisschen geholfen. Viele Grüße Peter
Peter H. schrieb: > nicht upgedatet. Mein GT2560 Board, hat einen eigenen PWM Port, der mit > dem Komando M106 S255 ein- bzw. mit dem Komando M106 S0 wieder > ausgeschaltet werden kann. ..sieht wirklich gut aus, jedoch reicht AN/AUS für den Laser bei mir nicht. Um Holz in vernünftig bearbeiten zu können sollt die Laserleistung durch sie Steuerung anpassbar sein. Die Z-Achse möchte ich mir auch gerne offen halten. Zum Einen ist die Fokusierung über die Z-Achse etwas eleganter und zum Anderen schwebt mir auch vor - sollte ich je so weit kommen - zum Schneiden mehrere Layer automatisiert abfahren zu können. Ich weiß im Moment allerdings noch nicht, ob ich das wirklich tun werde. Danke und gute Zeit...
Naja der aufmerksame Leser hat jetzt vielleicht gemerkt , dass man mit dem PWM PORT auch PWM Signale ausgeben kann . Z Achse kannst du ja auch lassen. M106 S120 wäre dann ca. 50% Duty Cycle. Viele Grüße Peter
BornToPizza schrieb: > Naja der aufmerksame Leser hat jetzt vielleicht gemerkt , dass man mit > dem PWM PORT auch PWM Signale ausgeben kann . ..oh ja, sorry, hab das schon verstanden, mich aber falsch ausgedrückt. Mein Problem ist im Moment herauszufinden, welcher der 3 Schaltausgänge PWM-fähig ist und wie ich den ansteuern kann. Die Differenz zwischen Schaltplan und pins.h bringt mich etwas ins schlingern, aber ich schaff das schon und lass es hier fallen... ;o) Danke Peter, Gruß Andreas
Andreas O. schrieb: > Mein Problem ist im Moment herauszufinden, welcher der 3 Schaltausgänge > PWM-fähig ist und wie ich den ansteuern kann. Die Differenz zwischen > Schaltplan und pins.h bringt mich etwas ins schlingern, aber ich schaff > das schon und lass es hier fallen... ;o) Alle drei, nun den ersten D10 kannst nicht nutzen das ist bei Marlin eh so, und D8/D9. Hab grade mal für deinen Drucker mit die Marlin Config angeschaut (pins_3DRAG.h) ist sogar der Lasermode Komplet konfiguriert: #define SPINDLE_LASER_PWM_PIN 46 // MUST BE HARDWARE PWM H-Bet/Lüfter/Extruder #define RAMPS_D8_PIN 9 #define RAMPS_D9_PIN 8 #define MOSFET_D_PIN 12 Was spricht den dagegen die einfachste Methode zu nehmen und einfach die Pins umzumappen also: #define SPINDLE_LASER_PWM_PIN 8 und #define RAMPS_D8_PIN 46 Dann hast am Lüfteranschluss den PWM vom Lasermode, und das kannst dann schon mal testen LED ist ja an deinem Board damit du das überprüfen kannst. ______________________________________________________________________ _____- Und jetzt kommt noch nen Nachtrag der dein Problem ein für alle mal Löst ohne irgendwelche umbauten oder anderen Quatsch hab mich gewundert das das komplett Konfiguriert ist und es dafür angeblich gibt. https://www.instructables.com/id/Modify-Velleman-K8200-3d-printer-to-laser-cutting/ Offizielles kit, da siehst auch wo der PWM vom Lasermode versteckt ist https://jtechphotonics.com/?page_id=1016
K. J. schrieb: > Und jetzt kommt noch nen Nachtrag der dein Problem ein für alle mal Löst > ohne irgendwelche umbauten oder anderen Quatsch hab mich gewundert das > das komplett Konfiguriert ist und es dafür angeblich gibt. ..Oh, vielen Dank K.J.!!! Das war wirklich ein sehr hilfreicher Beitrag. Hab heute meinen Drucker gleich mal angeworfen. Mit dem JTech-Plugin hab ich auch gleich Erfolg gehabt. Mit:
| 1 | M106 S150 // Laser ON | 
| 2 | : | 
| 3 | : | 
| 4 | M107 // Laser OFF | 
..hab ich den Ventilator gezielt schalten können. Natürlich in der Geschwindigkeit regelbar. Zu allem Überfluss ist es möglich mit dem Plugin mehrere Durchläufe zu erstellen und dabei für jeden Durchlauf die Z-Achse zu verändern. Damit wird es möglich - einen starken Laser vorausgesetzt - passendes Material auch zu schneiden. Nun brauch ich nur noch einen geeigneten Laser mit PWM-Eingang. Die Auswahl ist ziemlich groß, habt ihr eine Empfehlung für mich? Vielen Dank für eure Hilfe, Gruß Andreas
Ich habe jetzt ehrlich gesagt nicht den ganzen Thread gelesen aber was für Augenschutz verwendet ihr? Einfach Decke Drüber, Schutzbrille aus China, echte Schutzbrille, separater Raum? Ich wollte auch mal einen Laser an meinen 3D-Drucker bauen, mechanisch ist das ganze fertig und elektrisch fehlt nicht mehr viel aber ich habe jetzt fast 1 Jahr nicht weitergemacht weil ich nicht weiß wie ich das ganze betreiben soll ohne Angst zu haben blind zu werden...
Andreas O. schrieb: > Nun brauch ich nur noch einen geeigneten Laser mit PWM-Eingang. > > Die Auswahl ist ziemlich groß, habt ihr eine Empfehlung für mich? > > Gruß Andreas Das Problem ist das man bei den Chinalasern immer nicht weiß was man bekommt, die Eleksmaker Laser gibt es auch einzeln sind aber etwas teurer. Du solltest min 2,5W nehmen, damit lässt sich dann Balsaholz recht gut schneiden, Baue damit grade einige Gehäuse und Kisten das geht alles recht gut. @Laserer Den China Brillen würde ich nicht vertrauen, Kiste drum oder anderer Raum ist das sinnvollste, wo bei das mit der Kiste eh sinnvoll ist damit man die Dämpfe besser absaugen kann.
Hi, K. J. schrieb: > wo bei das mit der Kiste eh sinnvoll > ist damit man die Dämpfe besser absaugen kann. DEFINITIV! Ich wundere mich bei den ganzen Fotos/Videos von diesen "offenen" Lasergravierern auf einem Schreibtisch eh immer wie man das "einfach so" in der Wohnung betreiben kann. (Garage/Werkstatt mag ja noch gehen...) ICh habe hier mittlerweile einen "echten" Lasergravierer/-Cutter, wenn auch in China-Billigvariante, und trotz Absaugung und Schlauch nach draussen riecht es beim bearbeiten von Holz immer noch ganz ordentlich. Von Kunststoff ganz zu schweigen. In der Wohnung möchte ich diesen Geruch nicht haben, trotz aktiver Entlüftung (steht im Werkkeller wo auch Fräse, Drehbank usw. stehen) Denn letztendlich ist das schneiden/gravieren mit einem Laser doch nichts anderes als das verwandeln von festen Material in Qualm/Dampf und Staub. Oder täuscht mich das jetzt weil ich ich den überwiegend zum Schneiden einsetze oder zum gravieren von Stempel (Gummi, einige mm Materialabtrag) und alle welt verwendet die offenen Dinger nur um ein paar sehr oberflächliche braune Muster durch sanftes Anrösten zu malen? Das kann ich mir aber auch irgendwie nicht vorstellen das man den Aufwand nur dafür treibt und nicht um etwas zu schneiden oder tief zu gravieren... Also lange Rede kurzer Sinn: Aus Erfahrung: Wenn du damit wirklich Material abtragen willst, also etwas schneiden oder mehr als ein paar µm tief gravieren (und nicht nur Holz/Pappe/Kork leicht antoasten), dann brauchst du auf jeden Fall schon alleine deshalb ein Gehäuse um nicht deine Bude vollzuqualmen. Das du den Augenschutz gratis dazu bekommst ist ein positiver Nebeneffekt. BTW: Da es ja auch um die Anpassung der Laserleistung an die Geschwindigkeit geht: Das muss selbstverständlich aufeinander abgestimmt sein, aber das ist keinesfalls einfach nur ein lineares Verhältnis. Zu wenig Leistung kann man nur sehr sehr begrenzt durch langsameres Verfahren wettmachen. Der Ideale Lasercutter wäre von der Leistung und Schnittgeschwindigkeit so ausgelegt das er das Material an der Stelle des Laserpunktes praktisch sofort verdampft, aber schon die daran angrenzenden Gebiete Kalt lässt. In gewissen Grenzen geht das sogar in der Realität wenn die Leistung hoch genug ist um das MAterial so schnell zu verdampfen das praktisch kein Wärmetransport im Material selbst stattgefunden haben kann. In so einem Fall werden sich die Ränder der Schnittkannten nur minimal erwärmen. Kann man bei Holz gut daran erkennen das die Schnittkanten nur etwas oberflächlich angebräunt sind, wovon sich das meiste sogar einfach abwischen lässt da es nur Niederschlag aus dem Schnittkanal ist. Senkt man nun die Leistung dauert es sehr viel Länger bis das Material durchstochen/abgetragen ist. In dieser ZEit findet natürlich auch ein Wärmetransport im Material statt. Dadurch steigt nicht nur die Gesamtenergie die man aufbringen muss um den Schnitt zu schaffen (die abgeleitete Wärme muss zusätzlich aufgebracht werden) sondern die Umgebung der Schnittfläche heizt sich auch sehr viel stärker auf. ISt die Laserleistung viel zu gering, dann werden die Kanten unter starker Rauchentwicklung bereits tief schwarz verkohlt sein bevor das Material durchstochen ist. Dann hat man bei Holz ein WErkstück mit knackiger Holzkohlekruste. Bei Kunststoff sind die Kanten angeschmolzen und verzogen statt glatt. (Dies ist auch der Grund warum man für viele Anwendungen viel besser mit Pulslaser arbeiten kann bzw. Pulslaser bezogen auf die mittlere Lichtleistung bei richtiger Auslegung weit höhere Schnittleistungen bringen als Dauerstrichlaser) Gruß Carsten P.S: ICh hatte es in einem anderen Thread ja schon geschrieben - Wenn man weiß was man macht und basteln will spricht für einen verantwortungsvollen und umsichtigen Hobbyisten nichts dagegen etwas mit diesen Dingen zu spielen. Habe mir selber ja auch ein 2,5W Modul zum Spielen bestellt. Aber wenn man da ernsthaft mit arbeiten will und/oder nicht sehr viel an Erfahrung/Sorgfalt aufbringen kann oder will, dann gibt es keinerlei sinnvollen Grund sich mit diesen offenen Gerätchen herumzuschlagen. Komplettgeräte mit 40Watt CO2 Laser gibt es neu ab 300 Euro. Da bekommt man aus dem Stehgreif auch 5mm Sperrholz u.v.a. mehr mit durch ohne Holzkohle zu produzieren und auch wenn die sicherheitstechnisch immer noch so einige Mängel haben so sind die doch SEHR WEIT von den offenen Dingern entfernt. Und durch die Wellenlänge bietet selbst eine einfache Schutzbrille für Mechanik Schutz vor Streulicht. (Ein Volltreffer des gebündelten Strahls ist natürlich was anderes, da kommt es auf die Dicke des Materials an... Aber es sind ganz andere Verhältnisse als bei Laser im oder nahe am sichtbaren Bereich des Spektrums)
Laserer schrieb: > Ich habe jetzt ehrlich gesagt nicht den ganzen Thread gelesen aber was > für Augenschutz verwendet ihr? Einfach Decke Drüber, Schutzbrille aus > China, echte Schutzbrille, separater Raum? Ich wollte auch mal einen > Laser an meinen 3D-Drucker bauen, mechanisch ist das ganze fertig und > elektrisch fehlt nicht mehr viel aber ich habe jetzt fast 1 Jahr nicht > weitergemacht weil ich nicht weiß wie ich das ganze betreiben soll ohne > Angst zu haben blind zu werden... Deine Angst ist berechtigt. Bei derartigen Laserleistungen ist unbedingt ein angemessener Schutz notwendig. Hier ein paar aus meiner Sicht sinnvoller Maßnahmen. (Achtung! Kein Anspruch auf Vollständigkeit und Rechtsverbindlichkeit. Bitte selbst nach den geltenden Vorschriften suchen!) minimaler Schutz: 1. gute Laserschutzbrille für die passende Wellenlänge (schützt nur den, der sie auf hat) 2. lichtdichte Umhausung für die Maschine mit Schutzschaltungen, die verhindern, dass bei offenem Gehäuse der Laser an ist (Gehäuseschalter/Notaus). Das Material sollte dem Laser lange genug standhalten und nicht brennbar sein - also im besten Fall Metallplatten. besserer Schutz: 3. in Erweiterung zu 2. hält die Maschine beim öffnen des Gehäuses an und schaltet den Laser in den Einstellmodus um, bzw. aus. (man könnte dann einen Prozess zu Ende bringen) 4. die Maschine detektiert Stillstand der XY-Achsen und geht in den Zustand wie unter 3. (Brandgefahr) 5. ordentliche Absaugung (hält Linsen und Luft sauber) 6. Brandmelder (Hitze) Das sollte ausreichen um gesundheitliche oder Materielle Schäden zu vermeiden. Da diese Lasermodule im privaten Bereich eigentlich nicht betrieben werden dürften, ist anzunehmen, dass im Schadensfall auch keine Versicherung eintritt. Insofern sollte man das auch entsprechend ernst nehmen. Also im einfachsten Fall Deckel über das Ding, Kamera rein und erst dann anschalten. Etwas komfortabler wird es mit einem Sichtfenster aus Laserschutzglas. Auf keinen Fall ohne Schutzbrille bei offenem Laser arbeiten. Da reicht der Bruchteil einer Sekunde um dir das Augenlicht zu nehmen. Gruß Andreas
Carsten S. schrieb: > BTW: Da es ja auch um die Anpassung der Laserleistung an die > Geschwindigkeit geht: > Das muss selbstverständlich aufeinander abgestimmt sein, aber das ist > keinesfalls einfach nur ein lineares Verhältnis. ..das dachte ich auch Carsten... > Zu wenig Leistung kann man nur sehr sehr begrenzt durch langsameres > Verfahren wettmachen. > Der Ideale Lasercutter wäre von der Leistung und Schnittgeschwindigkeit > so ausgelegt das er das Material an der Stelle des Laserpunktes > praktisch sofort verdampft, aber schon die daran angrenzenden Gebiete > Kalt lässt. Für mich stellt sich die Frage, welche Leistungen man wofür benötigt. Zum Probieren würde ich einen 2,5W Laser verwenden wollen, aber perspektivisch möchte ich schon gern dünnes Sperrholz schneiden können. Wenn nötig auch gern in mehreren Layern und Z-Achsenversatz. Ich würde für diesen Zweck einen Opt Laser 6,5W (https://optlasers.com/plh3d/plh3d-6w-hobby-engraving-laser-head) kaufen wollen. Einen CO2-Laser möchte ich nicht kaufen. > In so einem Fall werden sich die Ränder der Schnittkannten nur minimal > erwärmen. Kann man bei Holz gut daran erkennen das die Schnittkanten nur > etwas oberflächlich angebräunt sind, wovon sich das meiste sogar einfach > abwischen lässt da es nur Niederschlag aus dem Schnittkanal ist. So in etwa stelle ich mir die Ergebnisse vor. > P.S: ICh hatte es in einem anderen Thread ja schon geschrieben - > Wenn man weiß was man macht und basteln will spricht für einen > verantwortungsvollen und umsichtigen Hobbyisten nichts dagegen etwas mit > diesen Dingen zu spielen. Habe mir selber ja auch ein 2,5W Modul zum > Spielen bestellt. Was war damit möglich, kannst du dazu ein paar Worte verlieren? > Aber wenn man da ernsthaft mit arbeiten will und/oder nicht sehr viel an > Erfahrung/Sorgfalt aufbringen kann oder will, dann gibt es keinerlei > sinnvollen Grund sich mit diesen offenen Gerätchen herumzuschlagen. Offen ist aus meiner Sicht ohnehin keine gute Idee. > Komplettgeräte mit 40Watt CO2 Laser gibt es neu ab 300 Euro. Da bekommt > man aus dem Stehgreif auch 5mm Sperrholz u.v.a. mehr mit durch ohne > Holzkohle zu produzieren und auch wenn die sicherheitstechnisch immer > noch so einige Mängel haben so sind die doch SEHR WEIT von den offenen > Dingern entfernt. Hab erfahren, dass die Lebensdauer unterirdisch wäre. Stimmt das und wie fokussiert man so ein Ding? Soweit ich weiß ist es bei CO2 Infrarotlicht, was für uns ja nicht sichtbar ist. Vielen Dank für den aufschlussreichen Beitrag! Gruß, Andreas
Hi, Andreas O. schrieb: > Für mich stellt sich die Frage, welche Leistungen man wofür benötigt. > Zum Probieren würde ich einen 2,5W Laser verwenden wollen, aber > perspektivisch möchte ich schon gern dünnes Sperrholz schneiden können. > Wenn nötig auch gern in mehreren Layern und Z-Achsenversatz. Ich würde > für diesen Zweck einen Opt Laser 6,5W > (https://optlasers.com/plh3d/plh3d-6w-hobby-engraving-laser-head) kaufen > wollen. Einen CO2-Laser möchte ich nicht kaufen. Gerade wenn du Sperrholz & Co. schneiden willst, was spricht für dich gegen ein einfaches Komplettsystem mit CO2 Laser? Das funktioniert (fast) out of the Box un zumindest so lange die PayPal Frist läuft hast du jemanden dem du auf die Füsse treten kannst wenn nicht. Geliefert wird bei den meisten Verkäufern direkt aus der EU. Kein Stress mit Zusatzkosten und Zöllnern... HAt bei mir etwa 2h (netto) gebraucht bis ich die ersten brauchbaren Schnitte machen konnte. Einziger wirklicher Nachteil ist das das Ding nun einmal mehr Platz weg nimmt. Sofern das mit dem Platz bei dir jetzt aber nicht ein absolutes KO ist oder du sowieso einen solchen Halbleiterlaser für andere Spielereien haben möchtest (ggf. wegen der anderen Wellenlänge) ist ein fertiges CO2 System die praktikablere UND ERHEBLICH günstigere Variante sobald es mehr als 3W Leistung sein sollen. Wenn man MWSt mitrechnet kostet ein Komplettsystem mit CO2 Röhre gerade mal etwas mehr als die HÄLFTE der oben verlinkten 6w Lasereinheit alleine! Und wenn man dann mal basteln will hat man auch alle Möglichkeiten. Vergrößerung der nutzbaren Fläche, Austausch der Controllerkarte gegen irgendetwas CNC Kompatibles, Leistungserhöhung (Umbau auf 50, 80 oder 100Watt).Von einfach bis beliebig kompliziert. > >> In so einem Fall werden sich die Ränder der Schnittkannten nur minimal >> erwärmen. Kann man bei Holz gut daran erkennen das die Schnittkanten nur >> etwas oberflächlich angebräunt sind, wovon sich das meiste sogar einfach >> abwischen lässt da es nur Niederschlag aus dem Schnittkanal ist. > > So in etwa stelle ich mir die Ergebnisse vor. Ich will jetzt nicht sagen das es mit einem Laser < 10Watt auf keinen Fall geht, aber etwas skeptisch bin ich da schon. Selbst bei 2mm Sperrholz brauche ich zum schneiden bei meinem 40W Gerät mit unter 25% gar nicht anfangen. Das gibt tiefschwarze Ränder und dauert ewig. Auch bei mehreren, dafür schnelleren, Durchgängen sieht es nicht besser aus. 25% sollten etwa 10Watt sein, wobei die Anzeige natürlich auch daneben liegen kann. Leichtes Gravieren bzw. Anschwärzen/Anbräunen geht hingegen schon mit unter 10% (Ab etwa 5% tut sich irgendwie gar nichts mehr, möglich das dann schon kein stabiler LAsereffekt mehr vorhanden ist) Bei etwa 50% klappt 4mm Sperrholz wie Butter, da schneidet der schneller als mein Flachblettplotter zeichnet. - OK vielleicht auch nur genauso schnell > >> P.S: ICh hatte es in einem anderen Thread ja schon geschrieben - >> Wenn man weiß was man macht und basteln will spricht für einen >> verantwortungsvollen und umsichtigen Hobbyisten nichts dagegen etwas mit >> diesen Dingen zu spielen. Habe mir selber ja auch ein 2,5W Modul zum >> Spielen bestellt. > > Was war damit möglich, kannst du dazu ein paar Worte verlieren? So viel kann ich dazu noch nicht sagen, habe damit noch nicht das meiste gemacht. War gerade günstig zu haben (37 Euro) und wollte für diverse Versuche noch einen 450nm Laser um auch mal etwas mit LP-Direktbelichtung zu spielen. Im Moment hat das Ausmisten/Umbau meines Bastelkellers für die schmutzigen Arbeiten (Drehen, Fräsen usw.) Priorität und die ZEit die neben anderen Freizeitaktivitäten dann noch fürs spielen übrig war habe ich mit dem größeren Gerät verbracht. > >> Aber wenn man da ernsthaft mit arbeiten will und/oder nicht sehr viel an >> Erfahrung/Sorgfalt aufbringen kann oder will, dann gibt es keinerlei >> sinnvollen Grund sich mit diesen offenen Gerätchen herumzuschlagen. > > Offen ist aus meiner Sicht ohnehin keine gute Idee. Definitiv. Gerade bei diesen Lasermodulen wo der Strahlgang meist wesentlich paralleler ist als bei einem CO2 Laser (Focuspunkt nicht so ausgeprägt, der Strahl weitet sich WESENTLICH später auf. Aber OK, die deutlich höhere Grundleistung des CO2 Gerätes relativiert das wieder so das auch da bei einem direkten Treffer noch auf ettliche Meter Schaden angerichtet wird. Aber dafür ist die Umhüllung ja da.) > >> Komplettgeräte mit 40Watt CO2 Laser gibt es neu ab 300 Euro. Da bekommt >> man aus dem Stehgreif auch 5mm Sperrholz u.v.a. mehr mit durch ohne >> Holzkohle zu produzieren und auch wenn die sicherheitstechnisch immer >> noch so einige Mängel haben so sind die doch SEHR WEIT von den offenen >> Dingern entfernt. > > Hab erfahren, dass die Lebensdauer unterirdisch wäre. Stimmt das [...] Allgemein wird gesagt das die Nennlebensdauer der Laserröhre 1000h ist Dabei zählt nur die effektive Betriebsdauer der Röhre, also die reine Schneidzeit! Da habe ich mich auch etwas eingelesen. Auch international. E gibt Meldungen über sehr schnelles versagen der Röhre, aber es wird auch berichtet das es bei vielen Problemlos seit Jahren läuft, auch schon weit über 1000h. Und man muss sich nur mal die aktuellen Verkaufszahlen bei Ebay anschauen und dann in Relation setzten mit den Meldungen und dem Zeitraum in dem die abgegeben werden. Immerhin werden diese Geräte seit etwa 2010 verkauft und fleissig in den Foren diskutiert... Es scheint sich zudem rauszukristallisieren das die Röhren es überhaupt nicht mögen wenn man oft Leistungsmäßig sehr nahe am oberen Limit arbeitet. Die Dinger werden wohl als 40 Watt Laser beworben, tatsächlich sind die ~40Watt wohl aber eher schon Überlastzustand. Ab und an findet man mal Angaben wo jemand sein Gerät vermessen hat oder die (angeblichen) Vermessungsergebnisse des Röhrenherstellers gepostet hat. Da sieht man dann das der Großteil der Röhren eine maximale Ausgangsleistung zwischen 35W und etwa 42W erreichen. (Bei mir steht IMHO 38,7W handschriftlich auf der Röhre eingetragen. Wie genau der Wert stimmt?) Vermutlich ist die spezifierte Nennleistung der Röhren eher 30W und für diese Leistung stimmt dann auch die Lebensdauerabschätzung halbwegs. Wenn man genug Reserve lässt und nur im äussersten Notfall auf die 100% zurückgreift steht die Chancen vermutlich gut einige hundert Stunden Schneidezeit hinzubekommen. Wichtig ist auch die Linse UND VOR ALLEM DIE SPIEGEL regelmäßig zu reinigen. Ausser am Schneidkopf selbst brauchen die Spiegel dafür NICHT ausgebaut zu werden. Ich hätte es auch nicht gedacht und erst einmal nach Ankunft grob entstaubt um zu sehen ob das Gerät überhaupt funktioniert. Aber als ich dann nach dem ersten Einrichten und Funktionstests den optischen Weg wirklich gründlich gereinigt habe konnte ich für das selbe Ergebnis die GEschwindigkeit fast verdoppeln. Das hat also massiven einfluss! Möglich das ein paar der Klagen vielleicht sogar nur auf verschmutzung zurückgehen. Aber eigene Langzeiterfahrung habe ich noch nicht wirklich. Meine effektive Betriebszeit liegt noch im unteren einstelligen Stundenbereich. Und selbst wenn die Röhre bereits nach 400h statt nach 1k h ausgebrannt sein sollte (tatsächlich gehen wohl die Spiegelflächen an den Röhrenenden drauf), dann gibt es halt für 70 Euro eine neue. Dann habe ich als Hobbyist aber schon ein paar Jahre damit gearbeitet. (Etwas anderes ist es wohl wenn jemand damit gewerblich Stempel o.ä. machen will, da kommen andere Betriebszeiten zu stande...) Sollte das Netzteil mal sterben (Kombinetzteil HV und Kleinspannung) so gibt es die ab etwa 40Euro neu. Die Leistungseinstellung bei diesen Netzteilen ist über POTI oder PWM möglich. Zumindest der Typ der bei mir verbaut ist könnte beides. Controllerkarte kann man mit etwas technischen Verständnis praktisch alles anpassen was auch einen 3d Drucker oder Fräse bewegen kann... Also alles in allen gut zu reparieren oder modifizieren! > [...] und wie > fokussiert man so ein Ding? Soweit ich weiß ist es bei CO2 > Infrarotlicht, was für uns ja nicht sichtbar ist. Der Focus wird über den Abstand Werkstückoberfläche zu Schneidkopf (Linse) Eingestellt. Wobei es sehr auf die jweiligen Ansprüche an das Ergebnis ankommt wie genau das sein muss. Will man nur ein paar "Laubsägearbeiten" in 2mm Sperrholz automatisieren darf man auch ruhig 1cm danebenliegen und ist immer noch genauer als jeder noch so geschickte Handarbeiter. (Und vermutlich auch viel genauer als eine günstige Portalsäge. Letztendlich wird dadurch nur der Schnittkanal breiter. Wenn es aber wirklich sehr fein sein soll dann kann man die richtigen Werte mittels Versuch ermitteln. Der Einfachste Weg ist einfach einen Längsschnitt in ein schräg liegendes Brett zu machen und dann zu schauen wo der Schnittkanal die minimale Breite hat. https://www.youtube.com/watch?v=QuOCu3DWhEg Die professionelleren Geräte haben daher auch einen Verstellbaren Arbeitstisch. Für diese Einfachen Geräte ist das daher gleicht die zweitsinnvollste Modifikation wenn man Werkstücke unterschiedlicher Dicke immer mit optimalsten Werten bearbeiten will. Die wichtigste Modifikation ist das NAchrüsten von Druckluft (billigste Aquariumpumpe reicht) am Schneidkopf. Für beides gibt es so einige Anleitungen im Netz wie man das effektiv UND Funktionell für einstellige bis gerade zweistellige Eurobeträge mit wenig Aufwand hinbekommt. Inkl. fertiger Files für den 3d Drucker. (Luftdüse) Ich habe aber den verstellbaren Schneidtisch noch nicht und arbeitet trotzdem mit allem von 0,5mm bis 5mm Dicke. > > Vielen Dank für den aufschlussreichen Beitrag! Keine Ursache ;-) Gruß Carsten
Sperrholz kannst knicken mit 2,5W kommst da zwar durch aber dir verbrenne die kanten komplett dafür ist ein Diodenlaser auch nicht geeignet, hab mit 100% 20mm/s und 50 Wiederholungen grade mal 1mm geschafft, langsamer ging nicht wegen der Verkohlung. Balsa mit 4mm geht grade eben ist aber auch schon grenzwertig, dünneres Balsa geht aber recht anständig hab grade 2mm in Verwendung das klappt ziemlich gut, braucht halt bei mir 35 runden bei 100%, 20mm/s aber dafür ist das Ergebnis recht ok, das Problem ist auch nicht die schicht dicke sondern die Wiederholungen die dann zur Verkohlung beitragen mehr Leistung denke ich wird das etwas verbessern aber nicht wesentlich.
Danke schonmal für die Antworten, der Laser den ich habe hat sogar nur 500mW (Diodenlaser) also wird wohl nur graviert und Farbe weggebrutzelt, aber blind sein ist mein absoluter Albtraum also muss ich mal schauen wie ich das mache...
K. J. schrieb: > Sperrholz kannst knicken mit 2,5W kommst da zwar durch aber dir > verbrenne die kanten komplett dafür ist ein Diodenlaser auch nicht > geeignet, hab mit 100% 20mm/s und 50 Wiederholungen grade mal 1mm > geschafft, langsamer ging nicht wegen der Verkohlung. Evtl. mal Mahagoni versuchen? Zumindest für CO2 Laser scheint das eines der Hölzer mit besonders guten Schneidergebnissen zu sein! (Selbst probiert habe ich das aber auch noch nicht) Hier als Vergleich mal jemand der Schneidversuche mit einem der 300Euro/40W Lasercutter und diversen Hölzern verschiedener Dicke gemacht hat. Allerdings ist die Auswahl etwas US lastig. https://www.youtube.com/watch?v=u0RLATX_zVA Auf Anhieb gesagt haben mir nur Mahagoni und Oak (Eiche) etwas gesagt. Ist ganz Interessant wie groß die Unterschiede sind. Und das liegt nicht nur an der Härte sondern auch an der Farbe/Zusammensetzung! Da lässt sich das eine Hartholz (Peltogyne/Purpleheart)noch bis 8mm in überschaubaren Durchgängen schneiden, wo ein anderes selbst bei 2mm ein unüberwinbares Hinderniss darstellt, nach zig Durchgängen gerade mal angeritzt! (Leider habe ich da den Namen nicht verstanden und das steht anders als der Rest auch nicht in der Beschreibung... Chinese irgendwas) Eiche geht im übrigen bis ~5,5mm, aber da sind schon deutliche Qualitätsabstriche dabei. ~3mm geht aber prima! Am WE kann ich auch mal eigene Beispiele anfertigen... EDIT: Das Video ist auch ein gutes Beispiel warum eine zusätzliche Düse für Druckluft (wie im vorherigen Beitrag geschrieben reicht eine einfache Membranpumpe/Aquariumpumpe) so sinnvoll ist. Da gibt es dann keine offene Flamme mehr. Ausserdem verschmutzt die Linse nicht mehr so schnell und der Rauch, der ggf. bei tieferen Schnitten einiges an Leistung kosten kann, wird schnell aus dem Strahlweg befördert! Das sind auch nur diese allereinfachsten GEräte die das nicht vom Werk aus haben. Gruß Carsten
Carsten S. schrieb: >> (https://optlasers.com/plh3d/plh3d-6w-hobby-engraving-laser-head) kaufen >> wollen. Einen CO2-Laser möchte ich nicht kaufen. > > Und wenn man dann mal basteln will hat man auch alle Möglichkeiten. > Vergrößerung der nutzbaren Fläche, Austausch der Controllerkarte gegen > irgendetwas CNC Kompatibles, Leistungserhöhung (Umbau auf 50, 80 oder > 100Watt).Von einfach bis beliebig kompliziert. ..naja, aus dieser Sicht hast du schon Recht Carsten. Wie der Threadtitel aber verrät, geht es um den Umbau eines 3D-Druckers in einen Laserengraver/-schneider. Im Moment möchte ich die Kosten gering halten und scheue mich eine Investition über 300EUR zu tätigen (auch der OptLaser ist Perspektive). Der K40 ist ja leider nur die halbe Wahrheit. Soweit ich mich belesen habe, muss man da schon noch etwas Geld reinstecken (Kühlung, Abluft etc.) um dieses Teil langzeittauglich und sicher zu machen. Trotzdem ist der Gedanke da und sollte mich das Thema wirklich soweit fesseln, dass ich hängen bleibe und Nutzen/Aufwand in einem vernünftigen Verhältnis stehen (vielleicht kann man ja einen Mehrwert generieren - hobbymäßig), werde ich vielleicht nach solch einem Gerät greifen. > Bei etwa 50% klappt 4mm Sperrholz wie Butter, da schneidet der schneller > als mein Flachblettplotter zeichnet. - OK vielleicht auch nur genauso > schnell ..das klingt schon gut, schauen wir mal, wo's mich hintreibt... > War gerade günstig zu haben (37 Euro) und wollte für diverse > Versuche noch einen 450nm Laser um auch mal etwas mit > LP-Direktbelichtung zu spielen. ..solche Dinge schweben mir auch vor. Lack von einem Edelstahlteil lasern und dann mit Chemie/Elektrolyse Gravur aufbringen... > Aber als ich dann nach dem ersten Einrichten und Funktionstests den > optischen Weg wirklich gründlich gereinigt habe konnte ich für das selbe > Ergebnis die GEschwindigkeit fast verdoppeln. Das hat also massiven > einfluss! Möglich das ein paar der Klagen vielleicht sogar nur auf > verschmutzung zurückgehen. ..sehr interessant! Da sollte man wohl sehr gut die Schnittstelle anpusten, damit die Ergebnisse passen und man nicht ständig an der Linse rumputzen muss... > Und selbst wenn die Röhre bereits nach 400h statt nach 1k h ausgebrannt > sein sollte (tatsächlich gehen wohl die Spiegelflächen an den > Röhrenenden drauf), dann gibt es halt für 70 Euro eine neue. Dann habe > ich als Hobbyist aber schon ein paar Jahre damit gearbeitet. : > Controllerkarte kann man mit etwas technischen Verständnis praktisch > alles anpassen was auch einen 3d Drucker oder Fräse bewegen kann... > Also alles in allen gut zu reparieren oder modifizieren! ..ok, das klingt vernünftig. Naja, aber im Moment soll es erstmal der 3D-Drucker von Gestern sein, der für diese Aufgabe herhalten muss. Gestern habe ich auch eine interessante Software gefunden, die wohl beinahe alle Anforderungen erfüllt (aus meiner begrenzten Sicht). Also Schneiden, Gravieren und Graustufenbilder geht damit. Meine Hardware wird auch direkt unterstützt und der Test mit einem PseudoLaser (Lüfter) war erfolgreich. Ich habe mir zunächst die Testversion von Lightburn heruntergeladen und sollte sich dieses Programm auch im echten Einsatz bewehren, nehme ich gern die 40$ in die Hand und kaufe mir eine Lizenz. *Damit ein Zwischenstand zum Thema:* 1.) Velleman K8200 ist ohne Veränderung der Firmware als Laserengraver nutzbar 2.) der Laser wird an den Lüfteranschluss (PWM) angeschlossen 2.1) Achtung!! Die Spannung des Lüfterausgangs ist nicht TTL-Kompatibel und benötigt noch eine Elektronik dazwischen, oder das Signal wird vor dem MOSFET abgegriffen (das sollte man nur machen, wenn man weiß, was man tut). Wenn ich dazu eine Lösung gefunden habe, dokumentiere ich sie hier. 2.2) Achtung!! Je nach Netzteil ist die Spannung an den Heizungs-/Lüfterausgängen auch höher als 12V. 3.) Über die passende Software (zBsp. Repetier Host oder Lightburn) ist die Z-Achse nutzbar. Eleksmaker A3 Pro kann das beispielsweise nur optional. 4.) Gehäuse nicht vergessen!!! ;o) Vielen Dank für die guten (auch OffTopic-) Beiträge. Damit wird dieser Thread sehr informativ. Gruß Andreas
Nachtrag: Hab mir heute das Modul bestellt: https://www.ebay.de/itm/2500mW-Laser-Module-2-5W-Blue-Violet-445nm-3P-12V-TTL-PWM-Adjust-Focus-panxEU/283347311778 @Carsten: Hab mir natürlich auch deins angesehen. Zum Einen wollte ich nicht so lange warten (China) und zum Anderen scheint das Modul - will man der Beschreibung glauben - nur AN/AUS (TTL) zu können. Ich möchte aber gern die Leistung einstellen können benötige dafür auch PWM. Nun brauche ich nur noch eine kleine Schaltung für die Anpassung Lüfter-PWM auf TTL-PWM. Vielleicht löte ich den Anschluss auch direkt auf's Board, mal sehen. Habt ihr schone brauchbare Schaltung am Start? Gruß Andreas
Wie schaut es eigentlich mit dem Schneidvermögen aus? Hat schon mal jemand Sperrholz probiert? Oder auch Depron?
Hi, Andreas O. schrieb: > @Carsten: Hab mir natürlich auch deins angesehen. Zum Einen wollte ich > nicht so lange warten (China) [...] Oh ja, das kenne ich. Am liebsten alles sofort haben wollen ;-) Aber mir war der Preisunterschied dann doch zu groß, zumal ich ja gleichzeitig den 40W Cutter bestellt habe und von Anfang an klar war das die Diode Spielerei ist. > [...] und zum Anderen scheint das Modul - will > man der Beschreibung glauben - nur AN/AUS (TTL) zu können. Ich möchte > aber gern die Leistung einstellen können benötige dafür auch PWM. Ja, es kann tatsächlich nur "an & aus" Aber das sehr schnell bis mindestens wohl mehrere 10 KHz. Ich habe 20KHz als PWM Frequenz... ICh habe aber noch nicht nachgemessen ob die Spannung für die LD wirklich geschaltet wird oder ob das PWM Signal einfach nur integriert wird und dann als analoge Referenzspannung für einen Spannungsregler wirkt. (Die LD also eine variable Gleichspannung bekommt) Steuern kann man die LAserleistung damit aber definitiv. Wobei bei mir bei unter 30% kaum mehr Ausgangsleistung vorhanden ist. Da ist ist eine normale 3mm LED heller. Ein paar Prozent mehr und es hinterlässt sofort überall seine Spuren. (Entweder ist die Regelung nichtlinear oder aber da ist erst die Schwelle wo der Lasereffekt einsetzt) Muss mir mal die Steuerplatine mal genauer ansehen. (Die mitgelieferte sieht etwas anders aus als in der von mir genannten Auktion, da ist auf jeden Fall mehr drauf.) > > Nun brauche ich nur noch eine kleine Schaltung für die Anpassung > Lüfter-PWM auf TTL-PWM. Vielleicht löte ich den Anschluss auch direkt > auf's Board, mal sehen. > Habt ihr schone brauchbare Schaltung am Start? Von 12V auf 5V? Einfach einen Spannungsteiler nehmen! Zwei Widerstände und fertig! Das wird selbst bei Datenübertragung so gemacht (SPI). Je nach verwendeten Bauteilen und Auslegung funktioniert das bis in den MBit Bereich. Für eine einfache PWM also völlig unkritisch. NAtürlich nur falls der Lüfter nicht schon 5V bekommt. Andreas O. schrieb: > Der K40 ist ja leider nur die halbe Wahrheit. > Soweit ich mich belesen habe, muss man da schon noch etwas Geld > reinstecken (Kühlung, Abluft etc.) um dieses Teil langzeittauglich und > sicher zu machen. Du brauchst halt eine Öffnung nach draussen für die Abluft. Ob das ein offenes Fenster, die Mitnutzung einer vorhandenen Lüftungsöffnung wie für Dunstabzug oder Trocken, oder eine eigene KErnbohrung durch die Aussenwand der Werkstatt ist muss man natürlich selsbt entscheiden. Lüftung ist bei den meisten Angeboten genau so wie ~2m Abluftschlauch mit dabei. Brauch man mehr schlauch muss den natürlich auch selber holen. Aber das war es dann auch schon. Für die Kühlung brauchst du bei den kleinen Geräten einen Behälter für das Wasser und natürlich das Wasser selbst. Je nach Stellmöglichkeit evtl. noch ein paar meter Zusatzschlauch für 1,15 Euro/m aus dem Baumarkt. Pumpe ist wieder mit dabei. Was man akzeptieren sollte ist das man noch etwas selbst Hand anlegen muss. Also noch ein paar Stunden für Optimierungen. Aber Kostenmäßig hält sich das mit notwendigen Zusatzkosten doch sehr in Grenzen... Gruß Carsten
Carsten S. schrieb: >> [...] und zum Anderen scheint das Modul - will >> man der Beschreibung glauben - nur AN/AUS (TTL) zu können. Ich möchte >> aber gern die Leistung einstellen können benötige dafür auch PWM. > Ja, es kann tatsächlich nur "an & aus" > Aber das sehr schnell bis mindestens wohl mehrere 10 KHz. > Ich habe 20KHz als PWM Frequenz... ..damit pulst du deinen Laser aber nur, machst quasi nur kleine Striche in der Bewegung... > ICh habe aber noch nicht nachgemessen ob die Spannung für die LD > wirklich geschaltet wird oder ob das PWM Signal einfach nur integriert > wird und dann als analoge Referenzspannung für einen Spannungsregler > wirkt. (Die LD also eine variable Gleichspannung bekommt) ..kann sein, halte ich jedoch für unwahrscheinlich... > Steuern kann man die LAserleistung damit aber definitiv. Wobei bei mir > bei unter 30% kaum mehr Ausgangsleistung vorhanden ist. Da ist ist eine ..das deutet eher darauf hin, dass die Diode zu träge ist. Versuch doch mal eine kleinere PWM-Frequenz. Ich vermute, das sich dieser Effekt nach unten verschiebt... > normale 3mm LED heller. Ein paar Prozent mehr und es hinterlässt sofort > überall seine Spuren. (Entweder ist die Regelung nichtlinear oder aber > da ist erst die Schwelle wo der Lasereffekt einsetzt) ..wie oben schon angedeutet, die Laserdiode wird vermutlich nicht richtig arbeiten. Sowas könntest du nur mit passender Messtechnik herausbekommen. Ich denke, dass du immer die volle Leistung sehen wirst, jedoch mit mehr oder weniger langen Impulsen. Eigentlich auch logisch, meinst du nicht?... >> Nun brauche ich nur noch eine kleine Schaltung für die Anpassung >> Lüfter-PWM auf TTL-PWM. Vielleicht löte ich den Anschluss auch direkt [...] > Von 12V auf 5V? > Einfach einen Spannungsteiler nehmen! Zwei Widerstände und fertig! > Das wird selbst bei Datenübertragung so gemacht (SPI). Je nach > verwendeten Bauteilen und Auslegung funktioniert das bis in den MBit > Bereich. Für eine einfache PWM also völlig unkritisch. ..bei meinem Board ist die Versorgungsspannung der Heizungen etc. direkt am Netzteil (gesteuert über einen MOSFET). Ich hab da noch eine etwas elegantere Schaltung gefunden. Diese stellt sicher, dass die 5V TTL nicht überschritten werden (s.Bild). Währe zu dumm, wenn ich mir den MEGA abschieße, weil ich ein paar Cent sparen möchte. Was denkst Du, wird das funktionieren? > NAtürlich nur falls der Lüfter nicht schon 5V bekommt. ..wie meinst'n das? Wird der Lüfter nicht über die Versorgngsspannung des Lasers angsteuert, oder meinst du einen anderen Lüfter? Ich steh auf der Leitung... > Andreas O. schrieb: >> Der K40 ist ja leider nur die halbe Wahrheit. >> Soweit ich mich belesen habe, muss man da schon noch etwas Geld >> reinstecken (Kühlung, Abluft etc.) um dieses Teil langzeittauglich und >> sicher zu machen. > Du brauchst halt eine Öffnung nach draussen für die Abluft. > Ob das ein offenes Fenster, die Mitnutzung einer vorhandenen [...] > Für die Kühlung brauchst du bei den kleinen Geräten einen Behälter für > das Wasser und natürlich das Wasser selbst. Je nach Stellmöglichkeit > evtl. noch ein paar meter Zusatzschlauch für 1,15 Euro/m aus dem > Baumarkt. Pumpe ist wieder mit dabei. [...] > muss. Also noch ein paar Stunden für Optimierungen. Aber Kostenmäßig > hält sich das mit notwendigen Zusatzkosten doch sehr in Grenzen... Ich hatte mir zu diesem Thema kürzlich dieses Video: https://www.youtube.com/watch?v=DO8NaQcasU4 reingezogen. Die Freunde da betreiben dann doch schon etwas mehr Aufwand, um dem Ganzen gerecht zu werden. Daher auch meine Annahme für die Kosten. Ich bin halt so ein Mensch, der's dann doch irgendwann richtig haben will... ;o) Für den ersten Moment ist der K40 deutlich sicherer als die Selbstbauteile. Derzeit suche ich verzweifelt eine Laserschutzbrille und je mehr ich mich damit befasse, um so mehr Zweifel befallen mich, ob denn die angeboten Brillen auch tatsächlich Schutz bieten. Das ist ein wirklich grausiges Thema. Hast du einen Anbieter, der sichere Brillen anbietet? Bzw. wo bekommt man diese Laserschutzscheiben her, die man ins Gehäuse einbauen kann? Danke für deinen hilfreichen Beitrag! Schönes Wochenende, Andreas
Hi, So ich habe zwischendurch jetzt mal ein paar Messungen gemacht: Andreas O. schrieb: > Carsten S. schrieb: >>> [...] >> Aber das sehr schnell bis mindestens wohl mehrere 10 KHz. >> Ich habe 20KHz als PWM Frequenz... > > ..damit pulst du deinen Laser aber nur, machst quasi nur kleine Striche > in der Bewegung... Das ist mir schon klar, jedoch ist das Irrelevant so lange die PWM Frequenz nur hoch genug ist im Verhältnis zur Bewegungsgeschwindigkeit und zur Wärmeleitfähigkeit des bearbeiteten Materials. Es müssen halt Ausreichend viele PWM Perioden pro Schritt der Motoren erfolgen und gleichzeitig darf nicht zuviel an Wärme in die Umgebung weitergeleitet werden. Dann wirkt das Material selbst als integrierendes Element (tiefpass). Bei Holz und einigen 10kHz kein Problem für diese Leistung. JEDOCH: > >> ICh habe aber noch nicht nachgemessen ob die Spannung für die LD >> wirklich geschaltet wird oder ob das PWM Signal einfach nur integriert >> wird und dann als analoge Referenzspannung für einen Spannungsregler >> wirkt. (Die LD also eine variable Gleichspannung bekommt) > > ..kann sein, halte ich jedoch für unwahrscheinlich... Laut Monitoring der Versorgungsspannung der Diode mit dem Skope ist das genau so. (Für die Übergenauen die sonst wieder mit "Bist du Doof" um die Ecke kommen: Ja, ich weiß natürlich das es sich um eine STROMREGELUNG handelt. Aber hier ging es ja nur darum zu festzustellen ob das PWM Signal nur eine Sollwertvorgabe ist die in eine Analoge Größe umgesetzt wird oder die Diode selbst mit PWM betrieben wird. Und dafür ist ein SPannugnsmonitoring in diesem Fall völlig ausreichend. Für eine Aufnahme der Steuerkennlinie mit dem Skope müsste man natürlich über einen Widerstand messen.) > >> Steuern kann man die LAserleistung damit aber definitiv. Wobei bei mir >> bei unter 30% kaum mehr Ausgangsleistung vorhanden ist. Da ist ist eine > > ..das deutet eher darauf hin, dass die Diode zu träge ist. Versuch doch > mal eine kleinere PWM-Frequenz. Ich vermute, das sich dieser Effekt nach > unten verschiebt... Wenn, dann wäre es die Treiberschaltung gewesen. Eine LD Diode die ein paar KHz nicht mitmacht ist mir noch nie untergekommen. Bei Treibern ist das etwas völlig anderes. Aber hier wird noch auf dem Treiberboard integriert... SChade, für die Belichtungsexperimente währe mir die andere Variante Lieber gewesen, so muss ich mir selbst einen schnellen Treiber bauen. Aber andere Dinge haben vorrang! Wird wohl eher ein Herbstprojekt. > >> normale 3mm LED heller. Ein paar Prozent mehr und es hinterlässt sofort >> überall seine Spuren. (Entweder ist die Regelung nichtlinear oder aber >> da ist erst die Schwelle wo der Lasereffekt einsetzt) > > ..wie oben schon angedeutet, die Laserdiode wird vermutlich nicht > richtig arbeiten. Sowas könntest du nur mit passender Messtechnik > herausbekommen. > Ich denke, dass du immer die volle Leistung sehen wirst, jedoch mit mehr > oder weniger langen Impulsen. Eigentlich auch logisch, meinst du > nicht?... Wie schon geschrieben- ist doch nur die Sollwertvorgabe für die Stromregelung des Treibers. (leider) Spannungsmäßig sehe ich von ~3% bis 35% einen etwa Linearen Anstieg, dann einen Sprung, -auch optisch beim Ausgangssignal der LD-, dann geht es von ~40% bis etwa 50% DC Spannungsmäßig von etwa einen Drittel der angezeigten Ausgangsspannung bis beinahe Maximale Ausgangsspannung, dann ab etwa 50% nur marginale Änderungen. Aber wie geschrieben: Das ist alles nur sehr bedingt aussagekräftig da die LD ja Stromgeregelt sind und alles andere als eine Lineares Bauteil sind. Ausserdem gibt es bei Laserdioden ja zwei Schwellenpunkte. Zum einen die Spannungsschwelle die sich aus der Diodeneigenschaft ergibt. Das ist der Punkt ab dem überhaupt Licht aus der Diode kommt. (Bei Leuchtdioden wird das häufiger noch als "Knickspannung" bezeichnet, wobei ich das immer seltener Lese) Und dann gibt es noch die Laserschwelle ab der erst die Minimal notwendige Pumpleistung erreicht wird. Erst ab dieser Schwelle hat man es mit Laseranteilen im Ausgangssignal zu tun. Eine Laserdiode die unterhalb der Laserschwelle betrieben wird ist nichts weiter als eine teure LED! Daher könnte das beschriebene Verhalten sowohl an dieser Laserschwelle als auch an einem Nichtlinearen Treiber liegen... Da müsste ich weitere Messungen machen, aber erst wenn ich wirklich an das Projekt Laserdirektbelichtung herangehe. (nach dem Rasterverfahren, nicht nach dem Plotterprinzip) > >>> Nun brauche ich nur noch eine kleine Schaltung für die Anpassung >>> Lüfter-PWM auf TTL-PWM. Vielleicht löte ich den Anschluss auch direkt > [...] >> Von 12V auf 5V? >> Einfach einen Spannungsteiler nehmen! Zwei Widerstände und fertig! >> Das wird selbst bei Datenübertragung so gemacht (SPI). Je nach >> verwendeten Bauteilen und Auslegung funktioniert das bis in den MBit >> Bereich. Für eine einfache PWM also völlig unkritisch. > > ..bei meinem Board ist die Versorgungsspannung der Heizungen etc. direkt > am Netzteil (gesteuert über einen MOSFET). Ich hab da noch eine etwas > elegantere Schaltung gefunden. Diese stellt sicher, dass die 5V TTL > nicht überschritten werden (s.Bild). Währe zu dumm, wenn ich mir den > MEGA abschieße, weil ich ein paar Cent sparen möchte. Was denkst Du, > wird das funktionieren? Es sollte funktionieren wenn der PWM Ausgang genug Leistung bringen kann (Mit genug meine ich hinreichend für die Z-Diode, aber absolut gesehen kann das trotzdem wenig sein. Je hochohmiger der PWM eingang ist, um so weniger Strom braucht es durch die Z Diode...) Damit eine Z-Dioden Regelung stabil ist muss genug Querstrom durch die Diode fliessen können. Aber du kannst es einfach ausprobieren, kaputtgehen dürfte nichts so lange du den Vorwiderstand nicht zu klein machst. Und diese minimale Größe ist ja einfach und Zuverlässig anhand der Z-Dioden DB zu berechnen. Dann gibt es noch einen Maximalen Widerstandswert der sich daran Orientiert wie viel Strom in den PWM Eingang hineingeht (Also an dessen Eingangswiderstand). Das könnte man jetzt messen. Der Richtige Widerstand liegt dann irgendwo dazwischen. Oder man schätzt einfach und probiert sich dann langsam runter. Wenn ich das jetzt machen müsste, dann würde ich mal mit einem "gewollten" Queerstrom/Diodenstrom von 1mA bis 1,5mA anfangen. Damit landet man dann beispielsweise bei einem Widerstand von 6,8k. DAs mal aufbauen und schauen ob es läuft... (Mit dem Skope das Ausgangssignal anschauen. Erst ohne Last und dann mit dem LD Treiber angeschlossen. Die Spannungshöhe sollte im Leerlauf passen und beim Anschluss des LD treibers nicht merklich einbrechen. Und wenn man ganz auf nummer sicher gehen will, dann kann man statt der 5,1er Diode eine 4,7er Diode nehmen. Dann liegt man statt geringfügig über 5V etwas darunter. Aber realistisch gesehen sollte für den Treiber beides völlig egal sein. Klingt jetzt aber alles komplizierter als es in Wahrheit ist! (für den Spannugnsteiler müsste man ähnliche Überlegungen anstellen) >> NAtürlich nur falls der Lüfter nicht schon 5V bekommt. > > ..wie meinst'n das? Wird der Lüfter nicht über die Versorgngsspannung > des Lasers angsteuert, oder meinst du einen anderen Lüfter? Ich steh auf > der Leitung... Ich zitiere dich mal selbst: >> Andreas O. schrieb: > Nun brauche ich nur noch eine kleine Schaltung für die Anpassung > Lüfter-PWM auf TTL-PWM. DEN Lüfter meine ich. Also den dann nicht vorhandenen dessen Signal du nutzen willst! Du hast vorher ja immer nur von Lüfter PWM gesprochen, aber nicht ob das 5V oder 12V beim PWM Signal sind! (ODer es war in einem anderen Beitrag wo ich es übersehen habe) Daher die Einschränkung, denn wenn der Lüfter schon ein PWM Signal mit 5V bekommen würde bräcuhte man ja nichts anpassen, oder? ;-) Gruß Carsten
so, jetzt zum K40: >> Andreas O. schrieb: >>> Der K40 ist ja leider nur die halbe Wahrheit. >>> Soweit ich mich belesen habe, muss man da schon noch etwas Geld >>> reinstecken (Kühlung, Abluft etc.) um dieses Teil langzeittauglich und >>> sicher zu machen. >> Du brauchst halt eine Öffnung nach draussen für die Abluft. >> Ob das ein offenes Fenster, die Mitnutzung einer vorhandenen > [...] >> Für die Kühlung brauchst du bei den kleinen Geräten einen Behälter für >> das Wasser und natürlich das Wasser selbst. Je nach Stellmöglichkeit >> evtl. noch ein paar meter Zusatzschlauch für 1,15 Euro/m aus dem >> Baumarkt. Pumpe ist wieder mit dabei. > [...] >> muss. Also noch ein paar Stunden für Optimierungen. Aber Kostenmäßig >> hält sich das mit notwendigen Zusatzkosten doch sehr in Grenzen... > > Ich hatte mir zu diesem Thema kürzlich dieses Video: > https://www.youtube.com/watch?v=DO8NaQcasU4 reingezogen. Die Freunde da > betreiben dann doch schon etwas mehr Aufwand, um dem Ganzen gerecht zu > werden. > Daher auch meine Annahme für die Kosten. Ich bin halt so ein Mensch, > der's dann doch irgendwann richtig haben will... ;o) Naja, ich habe mir das Video auch mal angesehen... DA wurde zwar so einiges an dem Gerät gemacht, aber NICHTS was die Sicherheit für die Anwender verbessert. Höchstens als Sekundäreffekt wie beim Austausch der Klemmplatte aus Alu durch das Wabengitter für eine glattere Auflagefläche (weniger Reflektionen, bei geschlossenem Gehäuse aber irrerevant und wenn auch nur entweder nach oben, ansonsten Streulicht) und halt als Zufallseffekt des Strahlfangs bei der Luftunterstützung für den Schneidkopf. (Die Idee ist Interessant, hat jedoch den Nachteil das man bei stark qualmenden Werkstücken keine (klare) Frischluft sondern verrauchte Luft in den Strahlkanal und an die Linse bläst. Wie nachteilig das im Betrieb wirklich ist kann ich nicht sagen. Möglicherweise absolut egal da nur geringe Rauchanteile) Aber die aus meiner Sicht drängendsten Sicherheitsrisiken, also das problemlose Öffnen im Betrieb und die interessante Lösung mit den US Steckdosen hinten wurde ausser acht gelassen. Wobei es da sogar noch geht da der Stecker zumindest verschwinden kann. Bei mir wurde Lüfter und Pumpe mit Konturstecker ausgeliefert und die hinteren Steckdosen waren diese Kombisteckdosen. Betreiben konnte man es, aber ein komplettes Versenken war zumindest bei meinem Gerät nicht möglich. Ich abe die Steckdosen totgelegt und alle drei Geräte (Pumpe, Lüfter und Cutter) sind an einer gemeinsamen schaltbaren Dreiersteckdose angeschlossen. Dann haben die da noch eine sehr schöne Wasserkühlung aus dem PC Bereich eingebaut. Kann man machen, keine Frage. ISt aber nicht Sicherheitsrelevant. Und ich finde DIESE Lösung sogar eher Kontraproduktiv da die ganzen SChalcuh und Pumpengeschichte direkt am Netzteil montiert ist. Wenn es da tropft... Original ist die Wasserzuführung und Laserröhre in einer anderen Kammer als das Netzteil... Zwar auch nicht Wasserdicht getrennt, aber nur die beiden Verbindungen zur Laserröhren sind überhaupt im Gerät selbst und es müsste sehr viel mehr und länger tropfen damit das Wasser das NT erreicht. Im Moment betreibe ich mein Gerät noch mit Wassereimer. Das ist in erster Linie tatsächlich eher ein Wärmespeicher und das Wasser heizt sich langsam auf womit die Kühlleistung nachlässt. Wie schnell das hängt von der Wassermenge und der verwendeten Laserleistung ab. Bei mir hat es nach ~2h mit 75% einen Anstieg von 21C auf 34C gehabt. Ich denke aber auch über einen geschlossenen Kreislauf mit Kühlung des Kühlwassers nach. Einsetzen wollte ich dafür die kleinen billigen Messingröhrchen aus dem Baumarkt... Entweder gebogen auf einen Kühlkörper aus der Bastelkiste montiert, ggf. noch mit Lüfter unterstützt, oder einfach 1 oder 2m an die nackte Betonwand des Kellers in der Hoffnung das die schlechte Wärmeleitfähigkeit des Betons in Kombination mit der Wassermenge und guten Leitfähigkeit des Messings (damit die Wärme überhaupt an die Wand kommt) auch für einen ganzen Nachmittag ausreicht. Auch wenn das Gerät nur selten so lange in Betrieb sein wird. Dabei ist die bessere Kühlung nur ein Nebeneffekt. Tatsächlich will ich einfach vom offenen Wassersystem und der damit verbundenen Notwendigkeit des regelmäßigen Tausches weg (Verdunstung und Mikrobiologischen Gammel) hin zu einer Abgeschlossenen Dauerfüllung aus Dest. Wsser mit einem sehr geringen Anteil Biozid das man vielleicht alle paar Jahre mal tauschen muss. Auf jeden Fall wollte ich aber noch einen Durchflusssensor anbringen der feststellt ob überhaupt Wasser zirkuliert und ggf. Die Laserauslösung sperrt! Auch das mit dem Arbeitstisch verstehe ich nicht so ganz. Da wurde die in der Tat eher suboptimale Lösung mit der Aluplatte inkl. Klemmvorrichtung zwar sauber aussehend ersetzt, jedoch auch wieder nur durch etwas feststehendes. Wenn ich mir schon diese Arbeit gemacht hätte, dann hätte ich auch gleich einen verstellbaren Tisch verbaut. Da gibt es schöne Vorschläge im Netz wo man mit wenigen Euros (20-30) dabei ist. ES muss ja nicht elektrisch sein. Ein Handrädchen reicht ja auch. Was ich aber interessant finde ist das in dem Beitrag auch wieder ein Hinweis steckt das ich mit meiner Vermutung, das diese Geräte eigentlich 30W Nennleistung haben und die 40W nur im Überlastbereich fast erreichen, bestätigt wird. Da ist ja auch die Rede davon das das verbaute NT bei 40W mit fast 25% über der Nennleistung betrieben wird. Würde also passen. Udn wie vor einigen Tagen schon geschrieben gibt es ja auch viele Berichte die darauf hindeuten das die Geräte bei Betrieb mit "gesunden" Leistungen schon recht lange durchhalten. Man ist vermutlich also wirklich damit gut beraten im Normalfall nicht mehr als 75% der Maximalleistung zu verwenden und auf vollast wirklich nur im Notfall zu gehen! > > Für den ersten Moment ist der K40 deutlich sicherer als die > Selbstbauteile. Derzeit suche ich verzweifelt eine Laserschutzbrille und > je mehr ich mich damit befasse, um so mehr Zweifel befallen mich, ob > denn die angeboten Brillen auch tatsächlich Schutz bieten. Das ist ein > wirklich grausiges Thema. > Hast du einen Anbieter, der sichere Brillen anbietet? Bzw. wo bekommt > man diese Laserschutzscheiben her, die man ins Gehäuse einbauen kann? Ich habe im Büro (bei meinem AG) einen Katalog liegen wo "richtige" Schutzbrillen angeboten sind. Mit allen erdenklichen Daten, vielen Zertifikaten usw. Da gib es dann die verschiedensten Modelle für die verschiedensten Bereiche. Aber eines haben die alle gemeinsam: Der Preis ist dreistellig! Und das oft NICHT mit einer 1 vorne. Für die Spielereien mit den kleinen Laserdioden verwende ich die billigen Brillen. (brauche mehrere, da ich an Dioden mit einigen zehn mW und aufwärts für Blau, Rot, Grün und nahes IR habe. Blau mit 2w und nahes IR mit fast 5W (fasergekoppelt) pro Diode...) Teilweise am Rand mit Moosgummi etwas abgedichtet. Dazu dann arbeite ich so als wenn ich gar keine Brille auf habe. Die Brille dann wirklich nur allerletzter Rettungsanker ist. In der Hoffnung das es bei den sichtbaren Lasern reicht um die Zeit bis zum Liedschluss und Wegdrehen zu überbrücken falls doch mal etwas passiert. Bei dem CO2 Laser ist es einfacher... Der wird von Plexiglas vollständig absorbiert. Es gibt zwar auch für diese Laser teure, zertifizierte, Schutzbrillen. Aber da dieses Material für diese Wellenlänge völlig undurchlässig ist, ist mir für MEINE Zwecke eine hinreichend dicke Brille ausreichend. Zumal ich die ja sowieso nur für die ganz seltenen Fälle brauche wo ich mit offenen GErät arbeite. Und das Einstellarbeiten wo man immer nur einen Puls abgibt. Wichtiger ist mir da aufgrund der Leistung mit dem Risiko das selbst Streulicht dadurch noch gefährlich ist das die wirklich keinen Spalt mehr lässt. ICh verwende dafür einen Skibrille wie ich die auch für kritische Chemiearbeiten einsetze wo die Augen gefährdet sind. Dickes, da bruchsicheres Plexiglas mit dicker Gummidichtung drumherum. Das sollte dann reichen. Zusätzlich arbeite ich wieder so als gäbe es keinen Schutz. Bei einigen hundert Watt sieht es natürlich anders aus. Da will man ein Material das deutlich schwerer schmilzt als normales Plexiglas. Aber hier reicht die Zeit bis der Laser durch währe wohl aus. (Aber wie gesagt: Das sind MEINE Überlegungen die nur für MEINE eigene Sicherheit gelten. Das sind keine allgemeinen Ratschläge und schon gar keine fundierte Aussage. Da muss sich jeder selbst schlau machen und für sich selbst Entscheiden) Gruß Carsten
Hallo Carsten, vielen Dank für Deine sehr hilfreichen Ausführungen. Selbst bin ich leider schon viel zu lange raus. Ende der 80'ger hatte ich den Abschluss eines Elektronikers gemacht, kurz drauf aber in die Veranstaltungstechnik gewechselt. Ich hab zwar nie wirklich mit der Bastelei aufgehört, bin jedoch auch nicht wirklich weiter gekommen. Insofern sind meine Aussagen auch eher als gefährliches Halbwissen zu bezeichnen. ;o) ..naja, zumindest reicht es noch einen 3D-Drucker selbst zu bauen. ;o) Wenn ich dich richtig verstehe, ist es wohl die bessere Lösung den Laser zu pulsen und über die Zeit und den Weg die wirkende Leistung ins Material einzutragen, oder? Bekommt man denn das Teil schnell genug an und aus? Für die TTL-Anpassung des PWM-Signals habe ich noch eine andere Schaltung gefunden, die mir recht gut gefällt (s.Bild). Das entkoppelt gleich die Druckersteuerung (15,5V - ja wirklich) vom Laser (12V). (Der Lüfter - um die Frage zu klären - wird also in jedem Fall mit der falschen Spannung betrieben. Laut Schaltplan liegt an den MOSFETS die volle Spannung des Netzteils an siehe 2.Bild). Durch den Umstand der neuen Schaltung trennt sich dann auch gleich das ganze Sicherheitsgetöns für den Laser und ich hole mir nur die Steuersignale vom 3D-Druckerboard (Schaltplan folgt). In diesem Zusammenhang haben sich auch die Ungereimtheiten der Pinbelegung des Schaltplanes aufgeklärt. Die Angaben in den Marlin-Konfigurationen beziehen sich auf das Arduino-PIN-Alignment. Ich habe eine Tabelle gefunden, die das auf die Tatsächlichen Controllerpins auflöst (3. Anhang). Zu meinem Verdruss musste ich auch feststellen, das an den herausgeführten Anschlüssen keiner mit HardwarePWM zu finden ist. Das hätte die ganze Sache doch deutlich vereinfacht - Mist! :o/ ..zu deinem 2. Artikel: Die K40-Thematik möchte ich mal nicht weiter betrachten. Ich denke, das geht für diesen Thread zu weit. Nur so viel. Das Ding ist auf jeden Fall sehr interessant. Vielleicht werde ich mir sowas eines Tages auch auf den Tisch stellen. Zunächst soll jedoch der K8200 noch etwas Nutzen bringen... ;o) Zum Thema Laserschutzbrille ebenfalls vielen Dank. Ich sehe das ähnlich wie du. Besser davon ausgegangen, das es keinen Schutz gibt, als blind zu sein. Nach einiger Suche habe ich trotzdem einen Anbieter gefunden, der vielleicht doch etwas brauchbares für einen vernünftigen Preis im Sortiment hat: http://www.insaneware.de/epages/61714203.sf/de_DE/?ObjectPath=/Shops/61714203/Products/lsbep1 Dieser Hinweis natürlich ebenfalls ohne Übernahme jeglicher Haftung! Soweit so gut. Ich habe mir jetzt erstmal noch ein 12V Netzteil bestellt und warte ja auch noch auf den Laser. Lightburn hab ich nun schon etwas mehr getestet und hab mir auch gleich noch ein Testfile erstellt, das mir einen Grauverlauf lasert. Mal sehen, wo ich hinkomme - hab ja noch keine Erfahrungen mit dem Laserleistungs- / Geschwindigkeitszusammenhang. Für den ersten Test habe ich vor die Achsen mit 5500mm/min zu verfahren und hab die Laserleistung von 0-100% Zugelassen. Da sollte sich zeigen, ab wo es dann brenzlig wird. Sollte ich grob daneben liegen bitte ich um Korrektur... ;o) Eine gute Zeit, Andreas
Andreas O. schrieb: > Zum Thema Laserschutzbrille ebenfalls vielen Dank. Ich sehe das ähnlich > wie du. Besser davon ausgegangen, das es keinen Schutz gibt, als blind > zu sein. Nach einiger Suche habe ich trotzdem einen Anbieter gefunden, > der vielleicht doch etwas brauchbares für einen vernünftigen Preis im > Sortiment hat: > http://www.insaneware.de/epages/61714203.sf/de_DE/?ObjectPath=/Shops/61714203/Products/lsbep1 > > Dieser Hinweis natürlich ebenfalls ohne Übernahme jeglicher Haftung! Die Brille habe ich mir für meinen Laser gekauft, da es eine der wenigen war, die für den Wellenlängenbereich die Abschwächung (OD4) angibt. Damit sollte sie selbst einen 10 W Laser auf sichere 1 mW abschwächen. Mein 2.5 W Laser kommt durch die Brille nur so schwach durch, dass ich ihn mit bloßem Auge nicht mehr sehen kann. Kann sie also durchaus empfehlen. Thomas
Thomas schrieb: > Mein 2.5 W Laser kommt durch die Brille nur so schwach durch, dass ich > ihn mit bloßem Auge nicht mehr sehen kann. Kann sie also durchaus > empfehlen. Vielen Dank für diesen Hinweis! So ein Teil wird auch bald meine sein... ;o) Im Moment warte ich noch auf den Laser und ein passendes Netzteil. Für die ersten Tests werde ich die Anpassung der PWM-Spannung mit der Z-Diodenschaltung machen und später vielleicht die Schaltung auf die Optokopplervariante umstellen (bessere Signaltreue - denke ich ;o) ) Gruß Andreas
Hallo Zusammen!!! Mein Gott hat das gedauert, aber nun hab ich endlich meinen Laser, eine Brille (genau genommen sind's drei) und ein neues 12V Netzteil (hab gelesen, dass man den Laser mit einem separaten Netzteil betreiben soll). Bei meiner Bestellung gab es irgendwie Probleme. Das Ding wollte nicht rankommen und die Korrespondenz mit dem Chinesen machte mich sehr misstrauisch. Ich bekam beim ersten mein Geld zurück (der Gelbe Laser im Bild) und das Versprechen, das er mir wegen der Unannehmlichkeiten einen kostlos schicken würde. Die zweite Bestellung (ich entschloss mich statt des 2,5W Lasers dann doch einen 5,5W Laser zu bestellen) lies sich zunächst ähnlich an, kam dann aber doch sehr pünktlich mit dem versprochenen 2,5W Laser im Duett. Wow! Nun ja, nun kann es endlich losgehen und ich hoffe zu diesem off topic dann endlich auch ein paar Ergebnisse sehen lassen zu können. Kann mir jemand etwas dazu sagen: DriveMode: External ACC ??? Ich hoffe, ich brauch trotz der angebauten Elektronik nicht noch extra eine Konstantstromquelle? Gruß, Andreas
Hallo Zusammen! Die ersten Tests meiner Laser on Steuerung vom Board habe ich nun durchgeführt und die anfängliche Angst, das die Dinger Schrott sind haben sich zerstreut. Ich hatte eine deutliche Strichausbildung bevor ich die Laser fokusiert hatte, konnte aber durch die Fokussierung einen schönen kleinen Punkt erzeugen. Bei der Gelegenheit hat sich die Insane-Brille als sehr nützlich und gut herausgestellt. Nun tritt folgendes Problem auf!!!??? Ich habe die Ansteuerung mit einer Z-Diode und einem Vorwiderstand aufgebaut und eine entsprechende Spannung (ca. 5V) bei durchgesteuerte PWM (M106 S255) am Ausgang dieser Schaltung. Im AUS-Zustand (M106 S0) ist die Spannung etwa 0,2V. Das Problem ist nun folgendes. Am Laser angeschlossen ist dieser egal in welcher Stellung der Steuerspannung AN! Erstaunlicher weise liegt am Steuereingang des Lasers eine Spannung von ca. 3V an, die auf GND gezogen den Laser ausschaltet. Hat jemand eine Lösung für mich, ich stehe gerade auf der Leitung... :o| Schönen Sonntag Euch...
Die 0,2V können von den Dioden kommen da ist aber nix hinter und sollte kein Problem sein, das am Laser 3V anliegen könnte nen Pullup oder nen IC sein. Komme mit Marlin grade nicht weiter, alles geht bis auf der Laser das wir noch etwas dauern ;-(
K. J. schrieb: > Die 0,2V können von den Dioden kommen da ist aber nix hinter und sollte > kein Problem sein, das am Laser 3V anliegen könnte nen Pullup oder nen > IC sein. ..hab inzwischen herausgefunden, das am PWM-Anschluss des Lasers 5V anliegen und mit ca. ein 0,5mA gegen Masse gezogen den Laser ausschalten. Das Fazit daraus ist eine Schaltung, die über einen Open Collector Ausgang die Steuerspannung des Lasers gegen Masse zieht. Ich habe das mit einem 6N137 Optokoppler und einem nachgeschalteten Transistor realisieren können. Sozusagen erste Erfolge. Im Anhang ist der Schaltplan. ..ganz perfekt ist es bei mir jetzt aber auch noch nicht. Im Scan-Modus (Lightburn) brennt der Laser kurz zuvor/nachdem er an sein sollte hin und wieder einen schmalen Strich. Im Moment hab ich noch keine Ahnung wo das Problem liegt. Ich habe jedoch zwei Vermutungen. Zum einen ist die Schaltung im Moment noch auf einem Steckbrett montiert, oder die Widerstandswerte passen noch nicht so gut und die Schaltung verschleift manche Impulse. Mir fehlen leider die messtechnischen Möglichkeiten die Ein-/Ausgänge der Schaltung im zeitlichen Verlauf nebeneinander darzustellen (Oszi). > Komme mit Marlin grade nicht weiter, alles geht bis auf der Laser das > wir noch etwas dauern ;-( Welches Problem hast Du denn mit Marlin? Hab zu dem Thema auch eine Frage. Wenn ich mich nicht irre, liegt die PWM-Frequenz am Lüfteranschluss bei ca. 500Hz. Die hätte ich schon gern bei 10kHz. Hast Du eine Idee, ob man das ändern kann und wie? @Carsten: Vielleicht kannst Du uns mit Deinem Wissen ein wenig auf die Sprünge helfen? Beste Grüße und ein schönes Wochenende, Andreas
Zu Marlin und deiner Frequenz das dürfte HW-PWM sein da ist der µC der begrenzende Faktor aber warum willst du soviel brauchst nicht und wen ich das jetzt richtig gesehen habe kann Marlin nur 256 schritte also 8-bit PWM aber das reicht vollkommen aus zumal die Lasereinstellung bei Marlin nur 0-100% sind als 2,5 Schritte pro % da ist grbl etwas feinfühliger aber ausreichen tut es allemal. p.s. hab Marlin zum laufen bekommen jetzt geht alles, fummeliger kram und die Doku ist da ehr dürftig.
K. J. schrieb: > Zu Marlin und deiner Frequenz das dürfte HW-PWM sein da ist der µC der > begrenzende Faktor aber warum willst du soviel brauchst nicht und wen ..ich denke nicht, dass eine PWM-Frequenz von 10kHz ein Problem für den Mega ist und ich dachte auch, dass die PWM-Auflösung bei den Dingern auf 12 Bit eingestellt werden kann. Das brauche ich vielleicht tatsächlich nicht - mal sehen. Zunächst erstmal eins, die PWM-Frequenz hat nichts mit der Auflösung der Pulsweite zu tun, sondern gibt an, wie oft sich eine Periode je Sekunde wiederholt. Wo hingegen das Tastverhältnis einer Periode den zu übertragenden Wert repräsentiert. Das bedeutet, wenn ich eine PWM-Frequenz von 500Hz habe und meinen Laser 25mm/s verfahre, kommen bei einer Pixelauflösung von 250dpi zwei Perioden auf einen Pixel um einen neuen PWM-Wert einzustellen. Ich hab jetzt keine Ahnung, wieviel Perioden die Chinalaser brauchen, um einen neuen Wert zu erkennen und einzustellen, denke aber, dass da 2 Perioden etwas wenig sein könnten. > ich das jetzt richtig gesehen habe kann Marlin nur 256 schritte also > 8-bit PWM aber das reicht vollkommen aus zumal die Lasereinstellung bei > Marlin nur 0-100% sind als 2,5 Schritte pro % da ist grbl etwas > feinfühliger aber ausreichen tut es allemal. ..bei Lightburn kann ich in den Laserpower Einstellungen xxx,xx Werte eingeben, damit sollten alle 256 möglichen Werte erreichbar sein. Auf der GCode-Konsole geht das (mit Marlin) auf jeden Fall (M106 S213). Mit welcher Software arbeitest du?... Ich werde jetzt auf jeden Fall mal probieren, was passiert, wenn ich nur ein eine Richtung laser. Sollte sich herausstellen, dass die Ausreißer nur in eine Richtung zeigen, werde ich sehen, ob es ein Problem beim EIN, oder AUS-schalten des Lasers gibt. Danke dir, gute Zeit, Andreas
Andreas O. schrieb: > ..bei Lightburn kann ich in den Laserpower Einstellungen xxx,xx Werte > eingeben, damit sollten alle 256 möglichen Werte erreichbar sein. Auf > der GCode-Konsole geht das (mit Marlin) auf jeden Fall (M106 S213). Mit > welcher Software arbeitest du?... > > Andreas Hm komisch bei mir ist M... S100 schon der Vollausschlag (hab den Hotendausgang D8) in Benutzung), in der Config_adv.h ist es auch so angegeben das nur in % eingestellt werden kann, mit Dezimalstellen hab ich es noch nicht Probiert werde ich mal versuchen vielleicht bekomme ich so die fehlenden schritte. Edit: Benutze den Lasermode von Marlin, denke ich werde das nochmal testen indem ich wie bei dir einfach einen normalen FAN Ausgang nehme. Hab mich auch gewundert das Marlin nur 8bit PWM werte benutzt aber ich schaue da noch mal nach vielleicht liegt es auch am Ausgang, aber wenn ich mich recht erinnere sind alle Timer/PWMs im Mega2560 12-Bit breit. Zum PWM danke für die Aufklärung wieder eine Wissenslücke beseitigt. Hast du eigentlich schon Tests gemacht, hab ein Problem mit kreisen und zwar werden die komplett Drucker typisch gezeichnet also der Anfang ist versetzt zum Ende um eine Linienbreite, muss mich mal durch den GCODE wühlen ob der Slicer das Problem ist. Bei deiner Schaltung kann ich dir nicht helfen, aber ne Idee hab ich dazu und zwar würde ich an deiner stelle schauen da ein Laser-EN mit reinzubauen dann könntest du mit der Stromversorgung oder über den µC den Laser freischalten, damit du keine Fehlschüsse bekommst, baue mir auch sowas ähnliches über den Spindel-EN vom µC damit ich nochmal extra was habe wenn der µC nicht läuft, oder beim Einschalten keine Fehlschüsse Passieren.
K. J. schrieb: > Andreas O. schrieb: . . > Hm komisch bei mir ist M... S100 schon der Vollausschlag (hab den > Hotendausgang D8) in Benutzung), in der Config_adv.h ist es auch so ..welche Version von Marlin verwendest du denn? Ich kann weder die Portzuweisung (die ist bei mir in der pins.h) noch irgend eine andere Einstellung zum Hotend in der configurations_adv.h finden... > angegeben das nur in % eingestellt werden kann, mit Dezimalstellen hab > ich es noch nicht Probiert werde ich mal versuchen vielleicht bekomme > ich so die fehlenden schritte. ..eine Angabe in Prozend würde mich schon wundern, weil das immer mit Rechnerei verbunden wäre und Rechenzeit kosten würde. Ein (8Bit) Integer ist da schon logischer (256 Werte). Du kannst das am Lüfterausgang recht gut testen... ;o) > Edit: Benutze den Lasermode von Marlin, denke ich werde das nochmal > testen indem ich wie bei dir einfach einen normalen FAN Ausgang nehme. Wenn du den Laser-/Spindlemode eingeschaltet hast, solltest du (sofern konfiguriert) mit M03/M05 einen extra Port ansprechen können. Bei mir ist leider kein herausgeführter Portpin mit Hardware PWM verfügbar, sodas ich tatsächlich den Lüfterausgang verwenden muss... :o| ..das macht die nachgeschaltete Hardware eben dann auch etwas komplizierter... > Hab mich auch gewundert das Marlin nur 8bit PWM werte benutzt aber ich > schaue da noch mal nach vielleicht liegt es auch am Ausgang, aber wenn > ich mich recht erinnere sind alle Timer/PWMs im Mega2560 12-Bit breit. ..vielleicht kann man das konfigurieren, hab dazu aber noch nichts gefunden... > Zum PWM danke für die Aufklärung wieder eine Wissenslücke beseitigt. ..kein Ding, dafür ist doch ein Forum da. Ohne das Wissen hier hätte ich es wohl auch nicht bis an diesen Punkt geschafft... > Hast du eigentlich schon Tests gemacht, hab ein Problem mit kreisen und > zwar werden die komplett Drucker typisch gezeichnet also der Anfang ist > versetzt zum Ende um eine Linienbreite, muss mich mal durch den GCODE > wühlen ob der Slicer das Problem ist. ..hm, könnte sein, hab das aber noch nicht wirklich ausprobiert. Ich war froh, dass ich die Maschine zunächst erstmal dazu gebracht habe überhaupt den Laser an und aus zu schalten. Jetzt muss die Schaltung erstmal vom Steckbrett auf eine Platine... > Bei deiner Schaltung kann ich dir nicht helfen, aber ne Idee hab ich > dazu und zwar würde ich an deiner stelle schauen da ein Laser-EN mit > reinzubauen dann könntest du mit der Stromversorgung oder über den µC > den Laser freischalten, damit du keine Fehlschüsse bekommst, baue mir > auch sowas ähnliches über den Spindel-EN vom µC damit ich nochmal extra > was habe wenn der µC nicht läuft, oder beim Einschalten keine > Fehlschüsse Passieren. ..jo, das hab ich vor und hab mir auch schon ein paar Relaisplatinen gekauft, die man vom Controller aus steuern kann. Es sind auch entsprechende Sicherheitseinrichtungen geplant (Gehäuseschalter, etc.). Es ist schon recht eindrucksvoll, wenn der Laser mit 25mm/s über's Material rennt und seine Spur hinterlässt. Da will man nicht mit den Augen im Strahlengang sein... 8o| Wenn ich die letzten Versuche richtig interpretiere, scheinen die Ausreißer tatsächlich einem Timingproblem zu entspringen, aber das muss ich noch näher untersuchen. Als nächstes werde ich das überflüssige Display wieder entfernen (da werden dann auch wieder ein paar Ports für LASER_EN usw. frei). Leider ist bei den Ports - soweit ich das überblicke - keiner mit Hardware PWM dabei. Und als nächstes kommt dann die Firmware dran. Da muss auch noch so einiges optimiert werden. In dem Zusammenhang werde ich sehen, ob ich die Motortreiber im 1/16 Modus btreiben kann (standardmäßig sind da keine Jumper verbaut). Das sollte den kleinen Stufen im Schnittbild abhilfe schaffen. Und sollte das nicht genügen, mach ich mich über die Zahnriemen - die sind mit T5 recht grob. Aber das dauert noch... Danke für Deine Hinweise, Gruß Andreas
NACHTRAG... Ich hab heute nun doch mal die Firmware angefasst, weil mich eine Sache nicht in Ruhe gelassen hat. Die Ausreiß im Laserbild hatten den vermuteten Grund: Die Vellemann Firmware verwendet für den Lüfter den Software PWM (ca. 500Hz und ungenau). Die PWM muss auf Hardware PWM umgestellt werden (ca. 32kHz und sehr genau). Die Einstellungen sind in der configuration.h zu finden. Jetzt sieht das sauber aus... Gruß Andreas
Andreas O. schrieb: > K. J. schrieb: >> Andreas O. schrieb: > . > . >> Hm komisch bei mir ist M... S100 schon der Vollausschlag (hab den >> Hotendausgang D8) in Benutzung), in der Config_adv.h ist es auch so > > ..welche Version von Marlin verwendest du denn? Ich kann weder die > Portzuweisung (die ist bei mir in der pins.h) noch irgend eine andere > Einstellung zum Hotend in der configurations_adv.h finden... Version 1.1.9 die 2.0 wollte ich aufgrund des alpha Status noch nicht verwenden. > >> angegeben das nur in % eingestellt werden kann, mit Dezimalstellen hab >> ich es noch nicht Probiert werde ich mal versuchen vielleicht bekomme >> ich so die fehlenden schritte. > > ..eine Angabe in Prozend würde mich schon wundern, weil das immer mit > Rechnerei verbunden wäre und Rechenzeit kosten würde. Ein (8Bit) Integer > ist da schon logischer (256 Werte). Du kannst das am Lüfterausgang recht > gut testen... ;o) In der pins.h steht nur welcher Pin welche Funktion hat in der con..._adv.h steht bei mir folgendes: #define SPEED_POWER_SLOPE 0.3922 #define SPEED_POWER_INTERCEPT 0 #define SPEED_POWER_MIN 0 #define SPEED_POWER_MAX 100 // 0-100% #endif Allerdings werte über 100 bringen nix weil 100 schon der Vollausschlag ist. > >> Edit: Benutze den Lasermode von Marlin, denke ich werde das nochmal >> testen indem ich wie bei dir einfach einen normalen FAN Ausgang nehme. > > Wenn du den Laser-/Spindlemode eingeschaltet hast, solltest du (sofern > konfiguriert) mit M03/M05 einen extra Port ansprechen können. Bei mir > ist leider kein herausgeführter Portpin mit Hardware PWM verfügbar, > sodas ich tatsächlich den Lüfterausgang verwenden muss... :o| ..das > macht die nachgeschaltete Hardware eben dann auch etwas komplizierter... Ich hab dafür den Hotendpin genommen D8 der hat PWM, hm wo werden bei dir denn die ganzen PWMs verbraten eigentlich sind genügend da, hab einen auf dem Laser und zwei für die Lüfter.
K. J. schrieb: . . > Version 1.1.9 die 2.0 wollte ich aufgrund des alpha Status noch nicht > verwenden. ..ok, die verwende ich auch, allerdings eine spezielle Version von Vellemann wie sich herausgestellt hat. Hab die Spindel/Laser Konfiguration nicht gefunden und wurde dann im MARLIN-Original fündig... > In der pins.h steht nur welcher Pin welche Funktion hat in der > con..._adv.h steht bei mir folgendes: > > #define SPEED_POWER_SLOPE 0.3922 > #define SPEED_POWER_INTERCEPT 0 > #define SPEED_POWER_MIN 0 > #define SPEED_POWER_MAX 100 // 0-100% > #endif > > Allerdings werte über 100 bringen nix weil 100 schon der Vollausschlag > ist. ..oh, jetzt verstehe ich. Wir haben die ganze Zeit aneinander vorbei geredet. Ja, mehr als volle Power geht natürlich nicht. Hier in der Konfigurationsdatei gibst du die Grenzwerte an, innerhalb der sich deine Ansteuerung bewegen soll. Du kannst zu Bsp. um deinen Laser zu schonen eintragen, das die SPEED_POWER_MAX bei 90% steht. Gibst du nun über dein Laserprogramm Werte über 90% aus, wird die Steuerung trotzdem nicht mehr als 90% bereitstellen... Das was ich meinte war die Übermittlung der Werte an deine Steuerung vom Laserprogramm aus: M106 S128 (entspricht etwa 50%). Sxxx enstpricht dabei einem Wert zwischen 0 und 255. Welche Software verwendest du um Deinen Laser zu steuern? Ich habe mir eine Lizenz für Lightburn gekauft. Die Software ist recht komfortabel. > Ich hab dafür den Hotendpin genommen D8 der hat PWM, hm wo werden bei > dir denn die ganzen PWMs verbraten eigentlich sind genügend da, hab > einen auf dem Laser und zwei für die Lüfter. ..naja, ich wollte den 3D-Drucker nicht so verbiegen, dass er als solcher nicht mehr zu verwenden ist. Damit ergeben sich natürlich ein paar Einschränkungen. Leider haben die Entwickler des 3Drag (Vellemann K8200) keinen einzigen der freien PWM's an den AUX-Port des Controllers geführt. Damit begrenzt sich die Ausgabe des Laser PWM's auf den Lüfteranschluss und über den AUX-Port habe ich dann nur noch ein paar Schaltausgänge. Die werde ich teilweise für die Aktivierung des Lasers und des Lüfters nutzen. Ich muss jetzt erstmal testen, ob ich mit dieser Konfiguration einen SPINDLE_LASER_ENABLE zustande bringe. Gruß Andreas EDIT: Rechtschreibung
Guten Tag Liebe bastlerfreunde seit Gegrüßt. Ich bin Mike 43 Jahre alt und komme aus Hamburg. Mich hat wie so viele von euch wohl auch das Bastelfieber erreicht um komme dort so schnell nicht mehr von los ? Ich habe mir ende Letztes Jahr die BenBox 1310 CNC Laser Maschine gekauft. Verbaut war ein GRBL Board mit GRBL v1.1 als Firmware drauf. Da ich aber die Maschine als aller erstes als Laser Gravur nutzen möchte mit Display und BL Touch als automatischen ich möchte mal sagen ( Laser Focus ) bin ich auf die Idee gekommen mein altes Rumba+ Board mit Marlin zu verwenden, und dort die Teile wie BL Touch und Display anzuschließen. Was aber auch ehrlich gesagt mir jetzt ca 7 tage gekostet hat und mich im Netzt weil belesen habe um es so hinzubekommen wie es jetzt ist. Display Funktioniert der Bl Touch macht was er soll passt den abstand zum Objekt was belasert werden soll an soweit bin ich echt zufrieden das es alle so funktioniert. Nun zu meinem Problem was mich wirklich ein wenig aus der Bahn wirft da ich mich mit Elektrik nicht wirklich auskenne. Ich bin jetzt schon vier Tage am Googlen und suche nach einer Lösung wie ich mein15w Laser an dieses Board angeschlossen bekommen ohne das ich den Laser kaputt mache. Der Laser hat ein 3 Pin Anschluss Pin 1: Rot 12v Pin 2: Schwarz GND und Pin 3: Gelb PWN Bei diesem Laser ist ein Kabel bei von 3 Pin auf 3 Pin und ein Kabel bei von 3 Pin auf 4 Pin. Ich weiß beim besten willen einfach nicht wo ich die Kabel an diesem Board anschließen soll ohne den Laser zu zerstören. Nun meine frage an euch kann mir vielleicht da einer weiterhelfen und genau sagen wo ich diese 3 oder 4 Kabel an meine Board anschließen muss. Im Netzt lese ich oft was von dem gelben Kabel muss an z-Min oder das gelbe Kabel muss an den Lüfter Abschluss, dann muss wohl das gelbe Kabel an 0-5v usw Das ist gerade das was mich wirklich durcheinander bringt. Und ich mich damit so verbohrt habe das ich echt auf der Stelle stehe. Ein paar Bilder hänge ich mit an, und bitte die erfahrenden Bastler von euch um Hilfe. Vielen lieben Dank. Besten Gruß Mike
Mike schrieb: > Nun meine frage an euch kann mir vielleicht da einer weiterhelfen und > genau sagen wo ich diese 3 oder 4 Kabel an meine Board anschließen muss. > Im Netzt lese ich oft was von dem gelben Kabel muss an z-Min oder das > gelbe Kabel muss an den Lüfter Abschluss, dann muss wohl das gelbe Kabel > an 0-5v usw Ist es nicht eher so, dass PWM für externe Modulierung gedacht ist? Demnach könntest probieren, einfach mal schwarz und rot and +12V zu hängen. Mike schrieb: > Im Netzt lese ich oft was von dem gelben Kabel muss an z-Min oder das > gelbe Kabel muss an den Lüfter Abschluss, dann muss wohl das gelbe Kabel > an 0-5v usw Das glaube ich eher weniger.
Philipp G. schrieb: > Ist es nicht eher so, dass PWM für externe Modulierung gedacht ist? > Demnach könntest probieren, einfach mal schwarz und rot and +12V zu > hängen. Vielen lieben Dank für die Antwort. Das würde wohl gehen aber dann feuert er mit voll Power 100% Das PWM Kabel ist ja dazu da das ich es steuern kann von 0-100 % das ist ja mein Problem, echt eine schwierige Geschichte.
Naja, ab hier Beitrag "Re: 3D Drucker zum Laserengraver umbauen?" schrieb doch jemand, wie er die PWM-Steuerung des Lüfters für den Laser umgebogen hat. Mach das doch einfach so...
Martin schrieb: > Naja, ab hier Beitrag "Re: 3D Drucker zum Laserengraver umbauen?" > schrieb doch jemand, wie er die PWM-Steuerung des Lüfters für den Laser > umgebogen hat. Mach das doch einfach so... Vielen Dank Ich habe mir die Seite 5 mal durchgelesen und auch viele andere seiten gegooglet, jedoch wie ich schon sagte kenne ich mich nicht mit Elektonik und Zeichnungen aus. Ich weiß weder wie ich die kabel and das besagte Rumba board anbringel soll weder welches Bauteil ich brauche um aus 12v Lüfter 5V Lüfter zu machen. Und wie werden die Kabel dann wo an meinem Rumba Board angeschlossen. Zb rot 12v ans Hotend + und Schwarz ans Hotend - und dann das Gelbe kabel wo kommt das hin. Ich hoffe ihr versteht was ich meine.
Andreas O. schrieb: > Ich habe das mit einem 6N137 Optokoppler und einem nachgeschalteten > Transistor realisieren können. Sozusagen erste Erfolge. Im Anhang ist > der Schaltplan. > > ..ganz perfekt ist es bei mir jetzt aber auch noch nicht. Im Scan-Modus > (Lightburn) brennt der Laser kurz zuvor/nachdem er an sein sollte hin > und wieder einen schmalen Strich. Im Moment hab ich noch keine Ahnung wo > das Problem liegt. > Ich habe jedoch zwei Vermutungen. Zum einen ist die Schaltung im Moment > noch auf einem Steckbrett montiert, oder die Widerstandswerte passen > noch nicht so gut und die Schaltung verschleift manche Impulse. Hallo Andreas, ich bin auch einigermaßen kurz davor, meinen 3D-Drucker mit einem Laser auszurüsten. Kannst du mir sagen waru du in deiner Schaltung den Transistor verwendet hat? Der 6N137 wirft doch über die 5V-Zuleitung eh ein TTL-Signal aus (auch ohne den Transistor). Danke schon mal, Marco
Marco B. schrieb: > Hallo Andreas, > > ich bin auch einigermaßen kurz davor, meinen 3D-Drucker mit einem Laser > auszurüsten. Kannst du mir sagen waru du in deiner Schaltung den > Transistor verwendet hat? Der 6N137 wirft doch über die 5V-Zuleitung eh > ein TTL-Signal aus (auch ohne den Transistor). Hallo Marco, ich vermute mal, dass meine Antwort jetzt viele zu spät kommt. Tut mir leid, hab es heute erst bemerkt, dass jemand in diesem Thread noch etwas posted. Trotzdem eine Antwort zu deiner Frage. Vielleicht hilft sie ja jemand anderen. Der Transistor zieht den Pegel (5V) am PWM-Eingang des Lasers nach GND und negiert zudem den Ausgang des Optokopplers, der seinerseits das Eingangssignal am Ausgang negiert ausgibt (sieht man auch am Symbol). Das geht vielleicht auch eleganter zu lösen, aber ich bin da nicht so bewandert. Meine Ausbildung zum Elektroniker liegt etwa 30 Jahre zurück und ich arbeit seither als Tontechniker. Da bleibt einiges auf der Strecke. Gute Zeit und guten Rutsch, Andreas
Bitte melde dich an um einen Beitrag zu schreiben. Anmeldung ist kostenlos und dauert nur eine Minute.
  
  Bestehender Account
  
  
  
  Schon ein Account bei Google/GoogleMail? Keine Anmeldung erforderlich!
Mit Google-Account einloggen
Mit Google-Account einloggen
  Noch kein Account? Hier anmelden.



















 Thread beobachten
 Thread beobachten Seitenaufteilung abschalten
 Seitenaufteilung abschalten