Hallo allerseits! Ich möchte an einem MC Analogeingang (0..5VDC) die Messwerte einer Strommesszange erfassen. Für die Strommesszange gäbe es ein kleines Modul mit dem man das Signal der Zange (0..1VAC) nach 0,2..2,8VDC wandeln kann. Da ich das Ganze drei mal brauche, der Ausgangsspannungsbereich zu gering ist, ich eh ein Board designe und keine Steckmodule auf meinem Board haben möchte habe ich das Ganze jetzt mal geschaltplant. Meine Fragen wären - Ob ich mit der von mir gestalteten Schaltung einen Ausgangsspannungsbereich von 0.2..5V hin bekomme und welche Bauteilwerte ich noch anpassen müsste. - Ob man diese Schaltung noch verbessern kann. - Ob ich vollkommen auf dem Holzweg bin. Infos zur Messzange und dem Modul: https://www.bastelgarage.ch/gravity-analoger-ac-stromsensor-mit-strommesszange PS: Der erste Schaltplan ist der vom Fertigmodul, der zweite ist der meinige. Danke euch im Voraus! selli
Hallo, > Thomas S. schrieb: > Ich möchte an einem MC Analogeingang (0..5VDC) die Messwerte einer > Strommesszange erfassen. Für die Strommesszange gäbe es ein kleines > Modul mit dem man das Signal der Zange (0..1VAC) nach 0,2..2,8VDC > wandeln kann. Da wäre schon mal die Frage, ob du die Gleichrichtung überhaupt benötigst. Mit einer ausreichend schnellen Abtastung kannst du die AC-Signalform im uC erfassen und über eine n-Perioden aufintegrieren. Freilich brauchst du dann einen Offset für 0-Wert oder einen Bipolaren ADC. Alternativ kann man auch 2 ADC-Kanäle nutzen und das AC-Signal zusätzlich 180° Phasenverschoben einlesen. Da bekommst deutlich bessere Messwerte (tru-rms) als bei diesem analogen Gleichrichter. Wenn du aber die Signalverabeitung im uC machen würdest, dann sollte der Verstärker nur eine saubere Spannungsverstärkung machen. Die Verstärkung wird je nur durch ein Widerstandsverhältnis bestimmt Das ist dann auch viel einfacher zu kontrollieren, wenn die Signalform von der Meßzange und verstärktem Signal exakt gleich bleiben. Das kann man dann auch noch gut kalibrieren, wenn man zur Kontrolle eine Messung über einen Shunt hätte. > - Ob ich vollkommen auf dem Holzweg bin. Möglich, Aber ohne Infos zu Hintergründen und Gesamtkonzet kannst du dazu keine Antwort bekommen. Gruß Öletronika
Hallo U. M.! Danke für deine Antwort! Deine Überlegungen halte ich allesamt für richtig. Wie Du jedoch geschrieben hast, kommt es auf den Einsatzzweck und die Anforderungen an. Ich war da vielleicht etwas unscharf. Die AD-Eingänge, welche ich nutzen möchte hängen genau genommen nicht direkt an einem von mir programmierten MC, sondern sind Analogeingänge die von einer Raspberry PI UPS welche ich für mein Projekt nutze zur Verfügung gestellt werden und daher "kosten-/aufwandslos". Die Firmware der UPS oversampled und filtert die AD-Werte. Auf die Firmware habe ich keinen Zugriff. Die Werte werden zyklisch via I2C von meiner codesys Anwendung gelesen. Was Raspberry + I2C + codesys in Kombination für genaue und schnelle Messungen bedeuten brauche ich niemandem erzählen.. ;) Die von Dir vorgeschlagenen Messmethoden scheiden daher leider aus. Das macht jedoch gar nichts, denn meine Anforderungen sind: - keine hohe Geschwindigkeit nötig, 1 Messung/sec. reicht völlig. - keine hohe Genauigkeit nötig, +/- 10% sind absolut in Ordnung. Ich hoffe, es ist nun klarer was ich vor habe. Letztenendes geht es mir um die korrekte Dimensionierung der Widerstände. Ich gebe zu, dass ich was Analogtechnik bertrifft, speziell wenns um die Themen AC und OpAmps geht eine Niete bin. ;) LG
Hallo, > Thomas S. schrieb: > Ich hoffe, es ist nun klarer was ich vor habe. ok, sowas sollte immer gleich im ersten Posting erwähnt werden. > Letztenendes geht es mir um die korrekte Dimensionierung der > Widerstände. Deine Schaltung hat Fehler und ist nicht mit der Originalschaltung identisch. Zur Funktion (der Originalschaltung): Was man bei einem OPV wissen muß -> Der OPV versucht in korrekter Beschaltung immer eine Differenzspannung=0 an den Eingängen herzustellen -> R1= R2 stellen einen Spannungsteiler 2:1 vom Ausgang zum Invertierenden Eingang Pin3 dar. -> Damit ergibt sich eine Verstärkung von 2 wie bei einem "Nichtinvertierenden Verstärker". https://www.elektronik-kompendium.de/sites/slt/0210151.htm Durch Änderung des Widerstandsverhältnisses kannst du leicht eine andere Verstärkung einstellen. -> Für eine Aussteuerung gegen 5V benötigt der OPV natürlich auch eine höhere Betriebsspannung. Der LMV321 darf mit max. 5,5V arbeiten. -> Über die Diode D1 wird der Kond. C7 auf den Spitzenwert aufgeladen. Daß sich C7 nicht gleich wieder entlädt, dafür sogt die diode D1. -> Zwischen Effektivwert und Spitzenwert einer sinusförmigen AC-Spannung gibt es den Faktor Wurzel(2) = ca. 1,4. Daher kommt das Gain = 2,8 als Verstärkung von AC nach DC zustande. -> Mit dem Entladewiderst. R4 wird das zeitliche Verhalten der Gleichrichtung eingestellt. Zwischen 2 Halbwellen soll sich C7 ja nicht merklich entladen aber bei Änderung der AC-Spannung muß der Tiefpass ja irgendwann mal nachlaufen. -> Die negative Halbwelle kann der Verstärker ja eh nicht darstellen, weil er keine neg. Betriebsspannung hat. D2 dient nur dazu, die neg. Halbwelle am Eingang Pin1 zu begrenzen (Überspannungsschutz). R3 is nur ein strombegrenzender Vorwiderstand, der erstmal keine sichtbare Funktion hat. Um aber Fehler durch Biasströme minimal zu halten, ist es gute Schaltungspraxis, beide OPV-Eingänge mit etwa gleichem Eingangswiderstand zu versehen. Bei deinen Genauigkeitsanforderungen wird das aber egal sein. Die Biasströme liegen weit unter 1uA. Gruß Öletronika
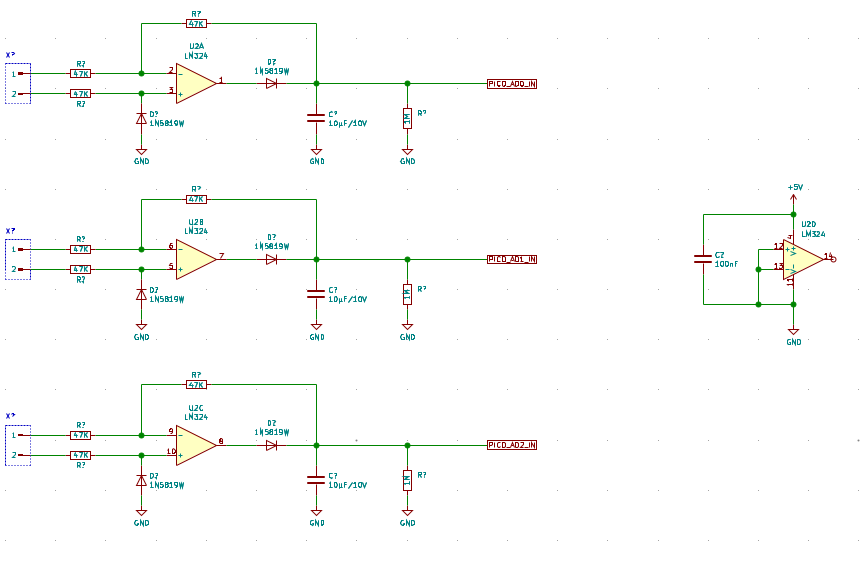
Vielen Dank für deine ausführlichen Erklärungen! Auch wenn es mir etwas Hirnschmalz abfordert und mich zum Nachlesen von bereits Vergessenem zwingt, so muss ich gestehen, dass diese Form Deiner Hilfe mir wahrscheinlich mehr bringt als wenn mir jemand die Lösung vorkaut. ;) > ok, sowas sollte immer gleich im ersten Posting erwähnt werden. Asche auf mein Haupt! Ich gelobe Besserung! > Deine Schaltung hat Fehler und ist nicht mit der Originalschaltung > identisch. Ich kann jetzt beim besten Willen keinen anderen Fehler finden als die vergessene Ground-Verbindung am R2. Was das andere Pinout des OpAmps betrifft, erklärt sich dies aus der Verwendung eines Vierfach Typs. Sollte da doch noch ein Fehler drin sein, dann bitte ich um Aufklärung! > -> Der OPV versucht in korrekter Beschaltung immer eine > Differenzspannung=0 an den Eingängen herzustellen > -> R1= R2 stellen einen Spannungsteiler 2:1 vom Ausgang zum > Invertierenden Eingang Pin3 dar. Ok,Ok.. Den Spannungsteiler bekomme ich mit rechnen/messen hin. > Damit ergibt sich eine Verstärkung von 2 wie bei einem > "Nichtinvertierenden Verstärker". Mir war das Ganze wegen der AC-Komponente nicht ganz klar. Dass es sich hier "nur" um einen nichtinvertierenden Verstärker handelt hab ich Doofie nicht gecheckt. > -> Für eine Aussteuerung gegen 5V benötigt der OPV natürlich auch eine > höhere Betriebsspannung. Der LMV321 darf mit max. 5,5V arbeiten. Logisch. Deswegen ist der LMV324 auch mit +5V versorgt, siehe mein Schaltbild. Da der LMV324 ein Rail-to-Rail typ ist, sollten 5V Output auch kein Problem sein. > -> Zwischen Effektivwert und Spitzenwert einer sinusförmigen AC-Spannung > gibt es den Faktor Wurzel(2) = ca. 1,4. > Daher kommt das Gain = 2,8 als Verstärkung von AC nach DC zustande. Das erklärt einiges. Vor allem, dass ich mich dringend mit Grundlagen auseinander setzen sollte. Den aktualisierten Schaltplan habe ich angehängt. Danke!
Hallo, > Thomas S. schrieb: > Mir war das Ganze wegen der AC-Komponente nicht ganz klar. Das ergibt sich aus dem Zusammenhang der gegebene Werte. > Dass es sich hier "nur" um einen nichtinvertierenden > Verstärker handelt hab ich Doofie nicht gecheckt. Zum besseren Verständnis sollte man es dann auch so im Schaltbild anordnen, so wie z.B. hier: https://www.elektronik-kompendium.de/sites/slt/0210151.htm Also den Spannungteiler vom Ausgang gegen gnd. Gruß Öletronika
U. M. schrieb: > Hallo, >> Thomas S. schrieb: >> Mir war das Ganze wegen der AC-Komponente nicht ganz klar. > Das ergibt sich aus dem Zusammenhang der gegebene Werte. > >> Dass es sich hier "nur" um einen nichtinvertierenden >> Verstärker handelt hab ich Doofie nicht gecheckt. > Zum besseren Verständnis sollte man es dann auch so im Schaltbild > anordnen, > so wie z.B. hier: > https://www.elektronik-kompendium.de/sites/slt/0210151.htm oder so geht es auch noch: https://www.eit.hs-karlsruhe.de/hertz/teil-b-gleichstromtechnik/operationsverstaerker/uebungsaufgaben-operationsverstaerker/nicht-invertierender-verstaerker-mit-endlichem-verstaerkungsfaktor.html > Also den Spannungteiler vom Ausgang gegen gnd. > Gruß Öletronika
Ich werd meinen Schaltplan entsprechend umzeichnen. Ist wirklich verständlicher so. Da Du sonst nichts mehr angemerkt hast, nehme ich an, dass bis auf die Anpassung des Spannungsteilers nun alles passt. Vielen Dank nochmal für die Hilfestellung. Gruß, selli
Hallo, > Thomas S. schrieb: > Ich werd meinen Schaltplan entsprechend umzeichnen. Ist wirklich > verständlicher so. Da Du sonst nichts mehr angemerkt hast, nehme ich an, > dass bis auf die Anpassung des Spannungsteilers nun alles passt. Auf den ersten Blick sehe ich nichts. Es gibt sicher noch Details, die man klären könnte. Aber dazu fehlt es auch an Informationen. Z.B. 5VStromversorung? Da wären ein paar uF auch nicht schlecht. Bei den 10uF/10V an den OPV-Ausgängen kommt es drauf an, was du da einsetzen willst. Falls du MLCC dafür vorsiehst, wird es mit DC-Bias Überraschungen geben. https://ec.kemet.com/terms/dc-bias-effect https://www.analog-praxis.de/fallstricke-beim-einsatz-von-mlccs-a-535573/ Gruß Öletronika
U. M. schrieb: > Es gibt sicher noch Details, die man klären könnte. Die da wären? > Aber dazu fehlt es auch an Informationen. Welche sind das? - Betriebstemperatur? Nicht unter 10°C und nicht über 50°C - ED? 100% > Z.B. 5VStromversorung? Da wären ein paar uF auch nicht schlecht. Mache ich noch dazu, so 22µF? > Bei den 10uF/10V an den OPV-Ausgängen kommt es drauf an, was du da > einsetzen willst. Falls du MLCC dafür vorsiehst, wird es mit DC-Bias > Überraschungen geben. > https://ec.kemet.com/terms/dc-bias-effect > https://www.analog-praxis.de/fallstricke-beim-einsatz-von-mlccs-a-535573/ Ja, MLCCs einzusetzen war der Plan. Der Hersteller des Moduls hat auch so welche drin, zumindest nehm ich das an bei einer Größe von 0805 und 10µF. Doch habe ich gelernt, dass das was aus China kommt nicht immer der Weisheit letzter Schluss ist. Und da ich nicht so auf Überraschungen stehe designe ich lieber gleich was sicheres ein. Was bietet sich für diese Anwendung an? Tantal? SMD-Becher? Interessante Lektüre übrigens. Danke! Gruß, selli
U. M. schrieb: > Auf den ersten Blick sehe ich nichts. Zum eigentlichen Thema hast du ausführlich beraten, ich sehe nur noch den unbenutzten LM324. Den würde ich als Spannungsfolger verdrahten, also -E auf O und +E dann auf GND legen. Dann ist der sicher ruhig.
@HildeK: Danke, doch die Situation hat sich etwas geändert, s.u. Ich habe noch mal im Manual zu der UPS mit den ADs nachgelesen und da fiel mir folgender Absatz auf: "Due to electrical requirements of the integrated A/D converters the impedance is set to low values, therefore some high impedance sensors cannot be read properly as could require higher impedance of A/D converter interface. On such cases it is recommended to use Voltage Follower that converts the sensor high impedance to UPS PIco HV3.0 HAT A/D converters lower one." Eine genaue Angabe zu Impedanz der Eingänge hat man leider nicht für nötig erachtet. Grrr... Dieser Satz hat mich veranlasst jedem Kanal einen zusätzlichen Voltage Follower zu spendieren und dafür Dual OPs (LMV358) zu verwenden. Ist auch schöner getrennt so. Es stellt sich nun noch die Frage ob die 1M Widerstände (R23,27,31) überhaupt notwendig sind, da die Elkos (C24/25/26) ja eh schon zehn mal schneller über den Spannungsteiler entladen werden? Der aktuelle Schaltplan hängt wie immer an.
Hallo, > Thomas S. schrieb: > Ja, MLCCs einzusetzen war der Plan. > Und da ich nicht so auf Überraschungen stehe designe ich lieber > gleich was sicheres ein. Was bietet sich für > diese Anwendung an? Tantal? SMD-Becher? Du kannst ruhig MLCC nehmen. Aber dann eine größere Bauform (z.B. 1206) und deutlich höhere Spannung (mind. 25V). Dann sind die Effekte durch DC-Bias minimal. Zur Frage der ADC-Eingangimpedanz. Da sehe ich kein Problem. Der Ausgang ist auch so niederohmig genug, zumal du keine Promille-Genauigkeit brauchst. High-Impedanz-Sensors meint sicher was im Bereich von MOhm. Das große Integrations-C am Ausgang ist hat auch viele Größenordnungen mehr Kapazität als die Speicherkapzität der S&H-Schaltung des ADC. https://de.wikipedia.org/wiki/Sample-and-Hold-Schaltung#Aufbau_und_Wirkungsweise Gruß Öletronika
U. M. schrieb: > Du kannst ruhig MLCC nehmen. Aber dann eine größere Bauform (z.B. 1206) > und deutlich höhere Spannung (mind. 25V). Dann sind die Effekte durch > DC-Bias minimal. Da, so wie ich das jetzt gesehen habe bei Würth oder Kemet, (bei 10µF) bei 25V Schluss ist und die die Dinger anscheinend mit Gold aufwiegen designe ich nen Tantal ein. > Zur Frage der ADC-Eingangimpedanz. > Da sehe ich kein Problem. Der Ausgang ist auch so niederohmig genug, > zumal du keine Promille-Genauigkeit brauchst. > High-Impedanz-Sensors meint sicher was im Bereich von MOhm. Dachte ich mir zwar, doch je mehr ich mich mit dem Thema befasse um so unsicherer werde ich.. :) Also wieder zurück das Ganze.. ;) Der 1M Widerstand fliegt auch raus, wenn die Zeitkonstante nicht passen sollte, passe ich den Spannungsteiler einfach entsprechend an. Wieder mal Danke!
Hallo, > Thomas S. schrieb: > Da, so wie ich das jetzt gesehen habe bei Würth oder Kemet, (bei 10µF) > bei 25V Schluss ist und die die Dinger anscheinend mit Gold aufwiegen > designe ich nen Tantal ein. Verstehe ich nicht. 10uF, 25V und 35V in X7R gibt es von einigen Herstellern bei kleinen Stückzahlen ca 20...30 Cent. Bei 1000er Stück ab ca. 6...8 Cent. https://www.digikey.de/products/de/capacitors/ceramic-capacitors/60?k=10uF&k=&pkeyword=10uF&sv=0&pv17=5&sf=1&FV=380014%2C380016%2C380020%2C380026%2C440013%2C440005%2C1f140000%2Cmu10%C2%B5F%7C2049%2Cffe0003c%2C400007&quantity=&ColumnSort=0&page=1&pageSize=25 Gruß Öletronika
Hast recht... So teuer sind sie nicht. Den Tantal habe ich eh noch ein paar mal auf dem Board, ein Typ weniger ist mir immer recht. LG
Bitte melde dich an um einen Beitrag zu schreiben. Anmeldung ist kostenlos und dauert nur eine Minute.
Bestehender Account
Schon ein Account bei Google/GoogleMail? Keine Anmeldung erforderlich!
Mit Google-Account einloggen
Mit Google-Account einloggen
Noch kein Account? Hier anmelden.



