Hallo, ich habe ich eine Platine (einseitig) aus einem Toaster. Die Steuerung der Röstzeit übernimmt ein Chinesischer „Toaster-Controller“ Ich frage mich gerade, ob die Asiaten wirklich für disen Anwendungszweck (als Toaster-Steuerung) eine eigene Hardware gebaut haben, oder ob sich dahinter vielleicht doch nur eine gängige Standard-MCU wie PIC12 oder AT-Tiny verbirgt. Dann hätten die Jungs nur den Chip neu gelabelt. Allerdings liegt VCC an Pin 4 (5V) und GND an Pin 8. Da finde ich nichts Passendes. Als Toaster-Controller wird der Chip vermarkter von „Cmsemicon“ mit der Bezeichnung „CMS12530“. Scheinbar baugleich mit „PT8A2514A“ von „PERICOM“. Bei mir ist kein DIP8 sondern ein SMD-Gehäuse in Verwendung. Pin-Out und das vermeintliche Blockbild anbei. Toast
Toast schrieb: > Ich frage mich gerade, ob die Asiaten wirklich für disen Anwendungszweck > (als Toaster-Steuerung) eine eigene Hardware gebaut haben Klar! Seit dem 555 glaube ich sowieso alles. Der kann absolut nichts besser als ein CMOS-4093 oder ein Komparator LM339. Trotzdem eine grandiose Erfolgsgeschichte. Irre! Darum: Gib den Leuten einen Toasterchip und sie bauen Toaster nur noch damit - weils einfach ohne denken funktioniert.
Ja, das denke ich auch. Aber mich würde interessieren ob es eine eigene Entwicklung ist, oder ob die einfach nur 3 Zeile Code in den Flash einer Standard-MUC geschrieben haben, und dem Gehäuse anschließend eine hübsche Bezeichnung verpasst haben. Ich kenne z.B. Decoder-Chips für DCF77, die auch nur eine Atmal-Tiny sind. Toast
Beitrag #5884635 wurde von einem Moderator gelöscht.
Toast schrieb: > Aber mich würde interessieren ob es eine eigene Entwicklung ist, oder ob > die einfach nur 3 Zeile Code in den Flash einer Standard-MUC geschrieben > haben, und dem Gehäuse anschließend eine hübsche Bezeichnung verpasst > haben. Nun, ein "Standard"-µC à la AVR, PIC o.ä. wird das schon aus Kostengründen nicht sein. Wenn, dann ist es einer von diesen Weniger-als-1-Cent-OTP-µCs von Padauk oder etwas vergleichbares. Die Hersteller dieser Bausteine bieten natürlich einen Programmierservice an, und bedrucken sie dann auch mit gewünschtem Text. Den Luxus, dort was "richtiges" einzubauen, den können sich die Hersteller nicht leisten. Nicht bei den Preisen, zu denen sie produzieren müssen.
Ok ... bzw. immer billiger ist eigentlich ganz blöd. Ich muss zunächst nur einmal wissen, ob auf dem Toaster - also auf dem Toaster-Controller - Software läuft. Wenn es also (irgend-) eine MCU ist, dann wäre das der Fall. Laut Blockbild gibt es da "Logic Control", "Timer", "Power On Reset", "Key scan" usw. Wäre es denkbar, dass das komplett in Hardware - ohne eine Zeile Code - realisiert ist? Von Speicher und Registern ist da nichts zu sehen. Mmmm ?
Toast schrieb: > Wäre es denkbar, dass das komplett in Hardware - ohne eine Zeile Code - > realisiert ist? Auch Hardware wird mit "Code" namentlich Verilog bzw. VHDL beschrieben. Und im Fall des Bausteins hier von einer entsprechenden Toolchain in ein flächen- und kostenoptimiertes ASIC umgesetzt. > "Logic Control", "Timer", "Power On Reset", "Key scan" usw. > Von Speicher und Registern ist da nichts zu sehen. Diese Module sind ganz offensichtlich Hardwarebausteine, die aneinander angeflanscht und ins Silizium geätzt werden. Rufus Τ. F. schrieb: > Nicht bei den Preisen, zu denen sie produzieren müssen. Und nicht bei den Mengen, die sie da produzieren.
Toast schrieb: > Allerdings liegt VCC an Pin 4 (5V) und GND an Pin 8. Einen ATtiny25 könnte man verkehrt rum reinstecken (4=GND, 8=VCC).
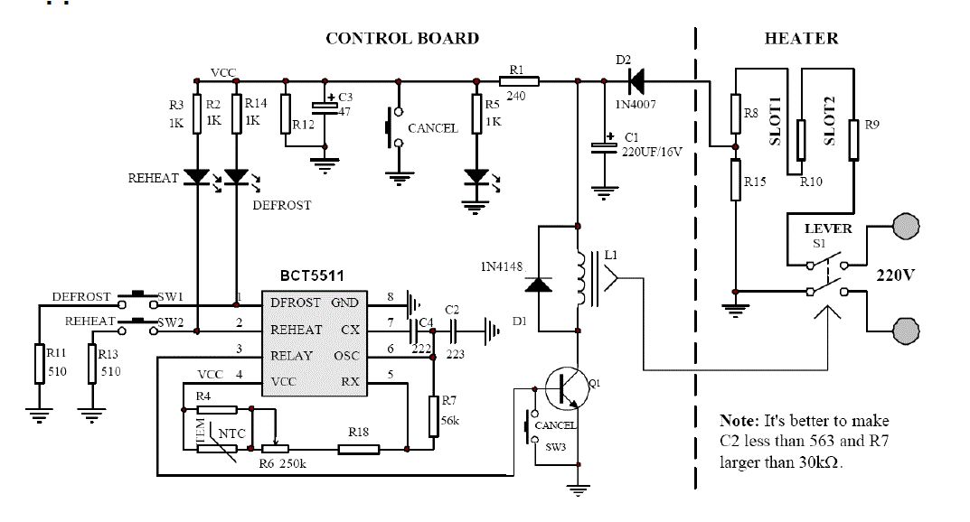
Peter D. schrieb: > Einen ATtiny25 könnte man verkehrt rum reinstecken (4=GND, 8=VCC). Yes! Sehr schön, das gefällt mir! :-) Das werde ich mir morgen in der Firma genau ansehen. Das wär's ja. Im SMD-Gehäuse ist kaum die Lage zu erkennen. Auf dem ersten Blick würden dann auch die Anschlüsse passen. Die Pins für den Oszillator und die digitalen für Taster und Steuertransistor des Relais. Analogeingang vom Poti für die Röstzeiteinstellung. Lothar M. schrieb: > Und im Fall des Bausteins hier von einer entsprechenden > Toolchain in ein flächen- und kostenoptimiertes ASIC umgesetzt. ASIC wäre natürlich auch möglich, aber in meinem Fall bei weitem nicht so spannend. Anlage: Scheinbar wieder der gleiche Chip in gleicher Applikation - nur mit anderer Bezeichnung (BCT5511).
Die gerade von mir gepostete Schaltung ist aus dem Datenblatt des BCT551, und ganz sicher nicht so ganz ernst zu nehmen. - VCC geht dann auch wirklich noch nach VCC, - PIN3 Ausgang zur Basis hat auch noch einen 2,7k Vorwiderstand, - Den oberen "Cancel"-Taster besser weglassen, - Mir gefällt natürlich auch nicht die 5V-Versorgung. Das ist aber scheinbar fast normal. Ist übrigens kein Europäischer Netzstecker. Der verwendete Stecker ist verpolungssicher, so dass NULL immer auf GND liegt. Viele Grüße Toast
Toast schrieb: > Wäre es denkbar, dass das komplett in Hardware Das steht zumindest im Datenblatt von dem - also kein uC: > Scheinbar wieder der gleiche Chip in gleicher > Applikation - nur mit anderer Bezeichnung (BCT5511)
Möchtest du das Teil ersetzen oder willst du einfach aus Interesse wissen was es ist? Ich finde die Frage an sich nicht so spannend, ob das nun ein Billigst-µC oder eine reine Hardwarelösung ist. Beides ist möglich - aber was hat man davon, wenn man es dann tatsächlich weiss? Und an der Pinbelegung würde ich es auch nicht festmachen. Man kann zwar einen Chip nicht beliebig durcheinander bonden, aber die Pin1-Markierung auf die andere Seite des Gehäuses zu legen ist wirklich kein Problem (womit dann wieder die Faststandard-Belegung 4=Gnd und 8=Vcc gegeben wäre).
H.Joachim S. schrieb: > Möchtest du das Teil ersetzen oder willst du einfach aus Interesse > wissen was es ist? Die Frage ist natürlich berechtigt. Den Toaster habe ich hier, er ist nagelneu, und funktioniert soweit erst einmal. Zur Intension kann ich es so formulieren: Ich soll einen Diskussionsbeitrag liefern zur Sicherheit solcher Haushaltsgeräte. Dafür gibt es bestimmte Normen. Es werden bestimmte Anforderungen an solche Geräte gestellt. Diese richten sich zunächst an die Hardware. Sollte aber Software irgendetwas Kritisches (im Sinne der Norm) steuern, so gäbe es eine Reihe von Anforderungen an die Software (Stichwort „Funktionale Sicherheit“ von Software ). Deswegen ist es für mich sehr interessant, ob in dem Chip nun ein Programm abläuft, oder alles in Hardware realisiert ist.
Ok, das ist ein Punkt wo es Sinn macht. Allerdings müsste der Toaster unabhängig von allem was sonst so verbaut ist, folgendes gewährleisten: -keine Brandentstehung innerhalb einer bestimmten Zeit bei sachgemässer Verwendung, also offen stehend -Abschaltung durch eine Thermosicherung bevor irgendetwas in Brand gerät Egal, was die Kiste nun steuert - es kann die Auslösemechanik blockiert sein, die Kontakte können verschweisst sein, Schalttransistor oder Wicklung defekt etc. Nutzt ja alles nichts, wenn ein hochzuverlässiges Steuerteil (was immer es auch ist) aufgrund eines anderen Defekts gar nicht abschalten kann.
H.Joachim S. schrieb: > Ok, das ist ein Punkt wo es Sinn macht. > Allerdings müsste der Toaster unabhängig von allem was sonst so verbaut > ist, folgendes gewährleisten: Die Anforderungen sind in IEC60335-1 und IEC60335-2-9 international geregelt. Ggf. gibt es darüber hinaus noch weitergehende nationale Anforderungen. Eine Thermosicherung gibt es in diesem Gerät nicht. Mit diesem Standard bin ich aber auch nicht so ganz vertraut. Ich würde sagen, sie ist nicht zwingend erforderlich. (?) Für verbaute Komponenten sind ggf. andere Standards heranzuziehen. (Schalter z.B. IEC 61058-1). Wenn der Schalter die Tests dieser Norm besteht, dann kann man erstmal davon ausgehen, dass die Kontakte nicht verschweißen. Mir geht es ja nur exemplarisch um die Diskussion im Kollegenkreis, ob hier Software überhaupt eine Rolle spielt, und dann auch die entsprechenden Anforderungen aus der Norm an die Software zu erfüllen wären. Also rein theoretisch. Üblicherweise würde man halt an den Unterlagen des Herstellers sehen können, was da verbaut ist. Hier habe ich aber nur die Kiste selbst, und diesen Schaltplan mit dem unbekannten Chip. Bei einem µC wäre also klar, dass dort eine SW abläuft.
In dem Gehäuse kann sowohl eine "Eigenentwicklung" als auch ein 08/15 µP sein. "Nachprogrammieren" kannst Du das Teil wohl in jedem 8-Füßer µP.
Sicherheit? Überbrücke den Transistor und zähle die Zeit, bis das Gehäuse anfängt zu schmelzen.
Ja, der Transistor ist problematisch, weil ein Einzelfehler schon gefährlich werden kann. Ebenso ein nicht mehr abschaltender Ausgang (Pin 3 des IC). Wenn ich den Oszillator-C der Chips brücke bleibt der IC stehen, und der Ausgang hängt die nächsten 100 Jahre auf dem letzten Zustand. Jedenfalls ist nach einiger Zeit das Toastbrot geschmacklich etwas herabgestuft. Man müsste halt erst mal sehen, ob die Limits für maximale Temperaturerhöhungen überschritten werden. Es gibt da Zeitlimits für die entsprechenden Tests. Manchmal wird auch solange getestet, bis die Temperatur auf einen Wert verharrt. Mir ging es aber um den Chip, und ob da Software abläuft, oder ob es eine Logik wie im FPGA (ohne zus. µC an Board) ist. In den Haushaltsstandards ist das Thema FuSi auch etwas speziell ausgelegt. Da muss man auf die Feinheiten achten. Stichwort PEC - das ist aber langweilig, und hier wahrscheinlich off topic. Danke erst mal.
Wenn es keine Thermosicherung hat, müsste es meiner Meinung nach konstruktiv so ausgelegt sein, dass auch ein stundenlanger Dauerbetrieb nicht zum Brand führt. Ob das bei Importgeräten so ist - wer weiss.... Eigentlich ist es also egal, was da den Toaster steuert. Ist es ein MC, erhöht sich zwar die Fehlerwahrscheinlichkeit, aber es ändert sich nichts prinzipielles - ein Fehler kann auftreten, der die Abschaltung verhindert.
Bitte melde dich an um einen Beitrag zu schreiben. Anmeldung ist kostenlos und dauert nur eine Minute.
Bestehender Account
Schon ein Account bei Google/GoogleMail? Keine Anmeldung erforderlich!
Mit Google-Account einloggen
Mit Google-Account einloggen
Noch kein Account? Hier anmelden.


