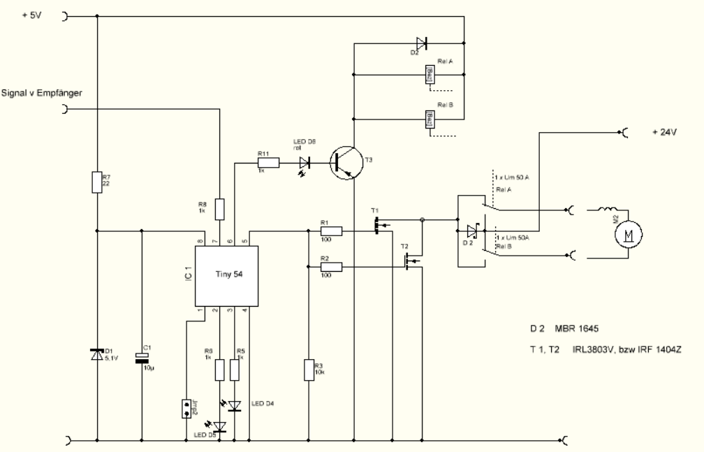
Guten Abend in die Runde. Möchte 2St. 24 V 250 Watt DC Motoren per RC Fernsteuerung betreiben; die im Bild sichtbare Schaltung ist ein Teil des Motorreglers; mein Problem ist, dass manchmal die FET defekt werden, sie schalten durch. Es wird eine kleine 24V BAtterie, bzw die Motoren von einer Drehstrom Lichtmaschine gespeist. Hab im Forum schon einiges gelesen, komm aber nicht ganz klar. Frage: welche Schutzschaltung wäre da vorzusehen? Schotky Dioden oder Varistoren? Dimension? vlcht kann mir bitte jemand helfen lg paul
In verseuchter Umgebung nimmt man MOSFETs mit höherer Spannungsfestigkeit.
Und die Ansteuerung der MOSFETs sollte eingermaßen flott sein, sonst ist man ausserhalb der SOA.
hinz schrieb: > Und die Ansteuerung der MOSFETs sollte eingermaßen flott sein, sonst ist > man ausserhalb der SOA. Jepp. Was wird da für ein Treiber verwendet? Dürfte links vom gezeigten Schaltplanausschnitt sein. R1 und R2 sind mit 100 Ohm jedenfalls recht hoch. Gibt es im System irgendwo eine dicke Z-Diode in der 24V-Versorgung, die die Spannung von der Lichtmaschine nach oben hin begrenzt? In KFZ mit 12V Bordnetz wird so normalerweise auf etwa 40V begrenzt. Auf diese 40V sind dann die ganzen Bauteile ausgelegt. Bei 24V Betriebsspannung liegt die Klemmspannung solcher Dioden natürlich deutlich höher.
Beachte bitte, das z.B. der IRL1404 eine beachtliche Gatekapazität von etwa 6,5nF hat. Das gibt zusammen mit dem 100 Ohm Widerstand schon einen RC Tiefpass mit etwa 240kHz fg. Da ist die Chance schon recht gut, das der MOSFet bei Anstieg und Abfall zu lange ausserhalb der SOA verweilt.
Hab nun weitere Schaltungen hochgeladen. Gerd E. schrieb: > > Was wird da für ein Treiber verwendet? Dürfte links vom gezeigten > Schaltplanausschnitt sein. R1 und R2 sind mit 100 Ohm jedenfalls recht > hoch. Schaltung hat eigene Versorgung, von der 24V Versorgung unabhängig. Der Motorregler ist ein Bausatz, als IC ist ein ATTiny 45 angegeben. > > Gibt es im System irgendwo eine dicke Z-Diode in der 24V-Versorgung, die > die Spannung von der Lichtmaschine nach oben hin begrenzt? > 24V Z Diode ist keine vorhanden. Matthias S. schrieb: > Beachte bitte, das z.B. der IRL1404 eine beachtliche Gatekapazität von > etwa 6,5nF hat. Es ist der IRF1404, besteht da ein Unterschied? Welche Schutzmaßnahmen könnte ich vorsehen, Varistor, Schottky o.ä. ? LG Paul
T3 ist einmal mit Sicherheit kein PNP-Transistor, der dann noch ganz falsch in der Schaltung liegt, aber es wird wohl ein Zeichenfehler sein...
Paul W. schrieb: > Es ist der IRF1404, besteht da ein Unterschied? Der ist völlig ungeeignet, kein Logikpegel-MOSFET. Was ist das denn für ein Motor? Wie hoch ist sein Blockierstrom? Soll da PWM gemscht werden, oder nur gelegentlich geschaltet werden?
Paul W. schrieb: > Es ist der IRF1404, besteht da ein Unterschied? Aha, jetzt kommen wir der Sache schon näher. Wie hinz bereits sagte, wird dieser MOSFet vom Direktantrieb per Tiny gar nicht ganz durchgesteuert. Du benötigst also einen MOSFet Treiber, der den Pegel des 5V Ausgangs deutlich anhebt (und auch mehr Strom liefern kann). Da hilft auch keine Schutzschaltung, denn ein nur halb leitender MOSFet muss die Verlustleistung verbraten und mit dem geringen Strom des Attiny wird die Anschalt- und Abfallzeit länger, der kleine Kerl ist dann mit der Ladung und Entladung der Gates überfordert.
Ich empfehle als Treiber den Timer IC NE555. Wenn ich den mit 10V betreibe, dann sollte der Spannungshub am Eimgang ausreichend sein um von 5V auf 10V mit entsprechender Treiberleistung zu kommen.
hinz schrieb: > Paul W. schrieb: >> Es ist der IRF1404, besteht da ein Unterschied? > > Der ist völlig ungeeignet, kein Logikpegel-MOSFET. > 1. Gibt es für > 10A überhaupt Logic Level FETs? 2. Es gibt in der Schaltung zwei Stück namens D2. Die Schaltung der unteren begreife ich nicht so ganz, aber sie soll ja wohl Spannungsspitzen abfangen? 3. Was heißt "Der Motorregler ist ein Bausatz"? Wo kommt der her, wirklich mit den gezeigten Schaltungsunterlagen?
hinz schrieb: > Dieter R. schrieb: >> 1. Gibt es für > 10A überhaupt Logic Level FETs? > > Aber sicher doch. Gut, dann sollte er einen solchen verwenden, bevor er Klimmzüge mit einer notwendigen weiteren Betriebsspannung macht. Bleiben die restlichen Fragen. Besonders die Sache mit dem Bausatz verstehe ich nicht. Wenn es ein Satz ist, müssen doch eigentlich die richtigen Bauteile drin sein und wir müssten nicht raten, was denn passt.
Dieter R. schrieb: > 1. Gibt es für > 10A überhaupt Logic Level FETs? Die Ampere sind nicht das Problem, sondern die grenzwertigen Uds max. bei den 24V. So ein Motor kann da schon Spannungen induzieren, die die Uds der meisten LL-MOSFet überschreiten. Der IRLZ44N z.B. kann 47A schalten, aber seine Uds liegt bei nur 55V. Das kann klappen - muss aber nicht. Jens G. schrieb: > Ich empfehle als Treiber den Timer IC NE555 Warum auch nicht - Wäre mal was anderes. Ein 75V Typ als MOSFet sollte jedenfalls in den meisten Fällen heil davon kommen und ein Treiber kann sowieso nicht schaden. Im Fehlerfall hat der Tiny dann sogar eine Überlebenschance... Dieter R. schrieb: > Wenn es ein > Satz ist, müssen doch eigentlich die richtigen Bauteile drin sein und > wir müssten nicht raten, was denn passt. Vergiss es. Es sind auch 'Arduino-kompatible' MOSFet Schalter im Verkauf, auf denen ein simpler IRF540 sitzt - völlig ungeeignet zur direkten Ansteuerung durch 5V.
Hallo und danke für die Beiträge. Ich muss mal ein bisschen ausführlicher erklären worum es eigentlich geht: Es geht um einen ganz normalen Rasenmäher mit Benzinmotor, der elektrisch angetrieben und ferngesteuert werden soll; also mähen macht der Benzinmotor, fahren elektrisch. Die Stromversorgung für den Antrieb liefert hauptsächlich die 24V 27A Lichtmaschine an der 2 kleine (ca. 10Ah) 12V Bleibatterien hängen. Eigentlich hab ich die Batterien nur damit die Lichtmaschine funktioniert und für den Starter (12V). Mani W. schrieb: > T3 ist einmal mit Sicherheit kein PNP-Transistor klar, hab ich übersehen hinz schrieb: > Paul W. schrieb: >> Es ist der IRF1404, besteht da ein Unterschied? > > Der ist völlig ungeeignet, kein Logikpegel-MOSFET. > Der IRF1404Z war in einer Steuerung eines elektr. Rollstuhles, 24 Volt, warum soll er da nicht geeignet sein? 8 Stück pro Motor, ich denk eine H-Brücke, oder? jeweils 2 Stück parallel. > Was ist das denn für ein Motor? Wie hoch ist sein Blockierstrom? Soll da > PWM gemscht werden, oder nur gelegentlich geschaltet werden? siehe Bild. ja, soll gemischt werden, wie bei einem Kettenfahrzeug. Es sind 2 Antriebsmotore vom Rollstuhl. Das Gefährt soll per Funkfernsteuerung gesteuert werden, d.h lenken mit den Antriebsrädern, wie bei einem Kettenfahrzeug, Panzer oder Bagger. Beim einem Rollstuhl hab ich natürlich nur die 24V Versorgung aber keine Lichtmaschine und auch keine Zündung, die ev. auch Störungen verursachen kann. Dieter R. schrieb: > hinz schrieb: >> > > 2. Es gibt in der Schaltung zwei Stück namens D2. Die Schaltung der > unteren begreife ich nicht so ganz, aber sie soll ja wohl > Spannungsspitzen abfangen? Ja, ich denk die Spitzen vom Motor. > > 3. Was heißt "Der Motorregler ist ein Bausatz"? Wo kommt der her, > wirklich mit den gezeigten Schaltungsunterlagen? Der Bausatz ist von Motorregler.de, funktioniert auch sonst tadellos; hab im Modellbau nichts anderes gefunden, außerdem ist motorregler.de eine ausgezeichnete Quelle für Modellbau was Lieferzeit, Service usw. betrifft. Die Schaltung des Motorreglers hab ich von der Platine abgenommen. Dieter R. schrieb: > hinz schrieb: >> Dieter R. schrieb: >>> 1. Gibt es für > 10A überhaupt Logic Level FETs? >> >> Aber sicher doch. > > Gut, dann sollte er einen solchen verwenden, bevor er Klimmzüge mit > einer notwendigen weiteren Betriebsspannung macht. Bleiben die > restlichen Fragen. hat da jemand auch Typenbezeichnungen parat? > > Besonders die Sache mit dem Bausatz verstehe ich nicht. Wenn es ein > Satz ist, müssen doch eigentlich die richtigen Bauteile drin sein und > wir müssten nicht raten, was denn passt. Das ist ein Bausatz für die Verwendung im Modellbaubereich und dafür sind auch die Bauteile vorhanden, nicht ein Satz für meine Anwendung. Matthias S. schrieb: > Dieter R. schrieb: >> 1. Gibt es für > 10A überhaupt Logic Level FETs? > > Die Ampere sind nicht das Problem, sondern die grenzwertigen Uds max. > bei den 24V. Ich denke auch dass nicht der Strom das Problem ist sondern die Spannung. Ich bin ja beim Testlauf nicht mit voller Leistung gefahren. Es müsste beim Umschalten passieren, wobei der Regler nicht direkt umschaltet sonder Zeitverzögert. Matthias S. schrieb: > Jens G. schrieb: >> Ich empfehle als Treiber den Timer IC NE555 ein NE555 als Treiber ?? - da bin ich im Moment ein bisschen überfordert, gibt's da ev. Schaltbeispiele? > Im Fehlerfall hat der Tiny dann sogar eine > Überlebenschance... da muss ich noch was ergänze, der Tiny wird vorläufig direkt über einen 5 V Akku, wie im Modellbau üblich versorgt, der hat auch bisher nichts abbekommen. Also nur Minus verbunden. Das ich jetzt eine ganze Menge, ich hoffe dass ich mit Eurer Hilfe weiterkomme Danke und LG Paul
Paul W. schrieb: > Der IRF1404Z war in einer Steuerung eines elektr. Rollstuhles, 24 Volt, > warum soll er da nicht geeignet sein? Weil er mehr als 5V am Gate gegen Source braucht, um voll durchzusteuern. Das war im Rollstuhl sicher mit einer Treiberstufe gelöst, die ihm 10V+ aufs Gate gegeben hat. Dann ist er ein nahezu idealer Schalter. Paul W. schrieb: > der hat auch bisher nichts > abbekommen. Also nur Minus verbunden. Und die Gates der MOSFet. Wenn so ein Dings durchknallt, gibt er mit ein wenig Pech die Motorspannung aufs Gate und dann ist der Tiny im Eimer. Ein Treiber entkoppelt MC und MOSFet. Paul W. schrieb: > ein NE555 als Treiber ?? Der 555 hat einen kräftigen Gegentaktausgang, weiten Betriebsspannungsbereich und ist schweinebillig. Hier mal eine Anwendung als Relaistreiber, die du wahrscheinlich direkt übernehmen kannst: https://www.electroschematics.com/7103/555-tlc555-relay-driver-circuit/
Gut, dass wir mal erfahren, worum es geht. Ein ferngesteuerter Rasenmäher mit Verbrennungsmotor ist eine lebensgefährliche Arbeitsmaschine und erfordert umfangreiche Sicherheitsvorkehrung, Notschalter und und und... Das ist kein Spielzeug! Youtube ist voll mit Videos über solche Bastellösungen, es gibt dort auch Videos von ernsthaften kommerziellen Anbietern solcher Geräte. Die meisten kosten weit über 10.000 €, und das aus gutem Grund. Wenn du schon an so einfachen Dingen wie der Ansteuerung eines FET scheiterst, dann hast du offenbar eine ganz ganz große Menge von Wissenslücken, die du erst einmal schließen müsstest, bevor du ein solches Projekt angehst. Dringender Vorschlag: lies dich erst einmal in die sicherheitstechnischen Anforderungen ein, setze dich mit Haftungsfragen auseinander, und dann widme dich der Motoransteuerung. Das ist dann ein Klacks gegenüber den ganzen sicherheitsrelevanten Fragen.
Ist denn eine Freilaufdiode für den Motor verbaut? Ich verwende Profets für meine 600Watt Motoren. Dort versorgt auch eine Lima die Motoren mit dem notwendigen Strom.
Dieter R. schrieb: > Ein ferngesteuerter Rasenmäher mit Verbrennungsmotor ist eine > lebensgefährliche Arbeitsmaschine und erfordert umfangreiche > Sicherheitsvorkehrung, Notschalter und und und... > > Das ist kein Spielzeug! Ich hab ja nicht vor ein Spielzeug zu machen ! Hat auch nichts mit meiner Frage zu tun. Matthias S. schrieb: > Paul W. schrieb: >> ein NE555 als Treiber ?? > > https://www.electroschematics.com/7103/555-tlc555-relay-driver-circuit/ danke für den brauchbaren Vorschlag. noch einige Fragen: Im original Bausatz waren 2Stück IRL3803V vorhanden, ist das ein Logikpegel-MOSFET? Was ist die genaue Definition von Logikpegel- MOSFET, Vgs bis 5V, oder? Ich hab zwar den Tiny schon gekauft, aber ich kann ja auch andere Motorregler verwenden; kennt jemand einen der für meine Zwecke geeignet ist? Oder eine brauchbare Schaltung? Ist eine H-Brücke für diesen Zweck vorteilhafter als die Schaltung mit Rel.? Oder gibt's damit noch mehr Probleme? lg Paul
Paul W. schrieb: > Was ist die genaue Definition von Logikpegel- MOSFET, > Vgs bis 5V, oder? Bei MOSFets wird i.A. eine sogen. Gate-Schwellspannung (Threshold) angegeben, bei der der MOSFet 250µA durchlässt. Im Normalbetrieb muss die Spannung höher sein, denn wer will schon nur 250µA durchlassen. Logiklevel MOSFet haben daher meist Schwellspannungen von 1-2V. Kennlinien im Datenblatt sagen einem dann, wie das typische Verhältnis von Ugs zu Id ist. Paul W. schrieb: > Ich hab zwar den Tiny schon gekauft, aber ich kann ja auch andere > Motorregler verwenden; kennt jemand einen der für meine Zwecke geeignet > ist? Oder eine brauchbare Schaltung? Du kannst einen Treiber ja hinzufügen, ohne die Schaltung zu zerlegen. Dafür trennst du sie am Gatewiderstand auf und machst ein kleines 555 Platinchen rein. Paul W. schrieb: > Oder eine brauchbare Schaltung? Ich habe mal hier 2 Typen RC-Servos für stärkere Motoren veröffentlicht: Beitrag "RC-Servoelektronik für DC-Motor" Einmal H-Brücke und einmal Relais.
Paul W. schrieb: > Dieter R. schrieb: >> Ein ferngesteuerter Rasenmäher mit Verbrennungsmotor ist eine >> lebensgefährliche Arbeitsmaschine und erfordert umfangreiche >> Sicherheitsvorkehrung, Notschalter und und und... >> >> Das ist kein Spielzeug! > > Ich hab ja nicht vor ein Spielzeug zu machen ! Nein, kein Spielzeug. Eine gefährliche Waffe, die fürchterliche Verletzungen hervorrufen kann, bei dir selbst und unbeteiligten Dritten, wenn z. B. deine Fernsteuerung versagt. Deshalb verwenden kommerzielle Anbieter dafür spezielle Fernsteuerungen mit abgesichertem Rückkanal und Not-Aus. Hast du so etwas vorgesehen, weißt du überhaupt, was das ist? Deine Herangehensweise legt nahe, dass dir sämtliche Voraussetzungen und jegliches Problembewusstsein für ein solches sicherheitsrelevantes Projekt fehlen. Und du fragst hier andere, die ebenso ahnungslos sind, dir bei der Entwicklung deiner Waffe zu helfen ...
Matthias S. schrieb: > Paul W. schrieb: >> Was ist die genaue Definition von Logikpegel- MOSFET, >> Vgs bis 5V, oder? > > Bei MOSFets wird i.A. eine sogen. Gate-Schwellspannung (Threshold) > angegeben, bei der der MOSFet 250µA durchlässt. Im Normalbetrieb muss > die Spannung höher sein, denn wer will schon nur 250µA durchlassen. > Logiklevel MOSFet haben daher meist Schwellspannungen von 1-2V. > Kennlinien im Datenblatt sagen einem dann, wie das typische Verhältnis > von Ugs zu Id ist. Danke für die ausführliche Erklärung, aber für mich doch nicht ganz klar wenn in der Tabelle Vgs 1- 2 V angegeben ist das Diagramm sagt aber dann doch was anderes; aber das wäre ein Thema für einen anderen Thread Matthias S. schrieb: > Du kannst einen Treiber ja hinzufügen, ohne die Schaltung zu zerlegen. Den Bausatz hab ich nur gekauft für Testzwecke, ich will dafür sowieso ein eigenes Layout machen. Matthias S. schrieb: > Ich habe mal hier 2 Typen RC-Servos für stärkere Motoren veröffentlicht: > Beitrag "RC-Servoelektronik für DC-Motor" das ist ja die gleiche Schaltung, gute Info!! Wie sollten in meinem Fall die Drosseln dimensioniert sein? Dieter R. schrieb: > Und du fragst hier andere, die ebenso ahnungslos sind, Na gut dass es immer wieder jemanden gibt der glaubt Ahnung zu haben. lg Paul sorry hab 2 gleiche Bilder hochgeladen, kann man eins löschen?
Paul W. schrieb: > Na gut dass es immer wieder jemanden gibt der glaubt Ahnung zu haben. Ja, habe ich! Bevor du hier weiter Sprüche klopfst, lies jedenfalls mal die Bedienungsanleitung deines Rasenmähers. Der hat einen Schutzschalter mit Bremsvorrichtung, bei nichtgewerblichen Rasenmähern in der Regel als Sicherungsbügel ausgeführt, der einen Betrieb nur ermöglicht, wenn der Bediener diesen Bügel betätigt. Und da steht sicherlich auch, dass es unzulässig ist, vorhandene Sicherheitseinrichtungen außer Betrieb zu setzen. Auch wenn du es nicht glaubst - es gibt jedes Jahr TAUSENDE von Unfällen mit Rasenmähern! Schon bei "bestimmungsgemäßem" Gebrauch. Du solltest dich erst einmal informieren, bevor du dich hier aufspielst und unverantwortliche Risiken für dich und andere heraufbeschwörst.
Paul W. schrieb: > Matthias S. schrieb: >> Paul W. schrieb: >>> Was ist die genaue Definition von Logikpegel- MOSFET, >>> Vgs bis 5V, oder? >> >> Bei MOSFets wird i.A. eine sogen. Gate-Schwellspannung (Threshold) >> angegeben, bei der der MOSFet 250µA durchlässt. Im Normalbetrieb muss >> die Spannung höher sein, denn wer will schon nur 250µA durchlassen. >> Logiklevel MOSFet haben daher meist Schwellspannungen von 1-2V. >> Kennlinien im Datenblatt sagen einem dann, wie das typische Verhältnis >> von Ugs zu Id ist. > > Danke für die ausführliche Erklärung, aber für mich doch nicht ganz klar > wenn in der Tabelle Vgs 1- 2 V angegeben ist das Diagramm sagt aber dann > doch was anderes; bei dem Threshold geht es immer um die Stelle, an der er ganz bischen anfängt zu leiten. Das ist für den stabilen Betrieb irrelevant, denn da soll er möglichst nur voll durchgesteuert sein. Wohin Du bei Mosfet-Datenblättern schauen musst ist die ganz rechte Spalte mit den Bedingungen, und zwar in der Zeile Rds(on). Dort ist der Widerstand für eine oder mehrere Vgs angegeben. Das sind die Vgs, für die der Mosfet konzipiert und getestet ist. Vgs=10V dort ist ein klassischer Mosfet Vgs=5V ist Logic Level Wenn Du PWM machst, würde ich vorschlagen keinen Logic Level Mosfet zu nehmen, sondern einen klassischen Mosfet für Vgs=10V und dann einen richtigen Treiber. Z.B. TC4427A. Der wird mit 5V vom Attiny angesteuert und schaltet die 10 bis 12V für die Mosfet-Gates. Vorteil von 10V-Mosfets gegenüber Logic Level ist, daß bei gleichem DS-Widerstand die Gate-Kapazität niedriger ist. Damit hast Du bei PWM weniger Schaltverluste und kannst schneller (und damit schonender) schalten. Nachteil ist natürlich daß Du eine extra Hilfsspannung mit 10 bis 12V für Mosfet und Treiber brauchst.
Bitte melde dich an um einen Beitrag zu schreiben. Anmeldung ist kostenlos und dauert nur eine Minute.
Bestehender Account
Schon ein Account bei Google/GoogleMail? Keine Anmeldung erforderlich!
Mit Google-Account einloggen
Mit Google-Account einloggen
Noch kein Account? Hier anmelden.





