Hallo zusammen, ich möchte bei LSpice / OrCad eine Dämmerungsschaltung aufbauen. Ich habe mir das so gedacht, dass ich einen bipolaren Transistor hernehme. C bekommt dauerhaft 6V DC. R1 in Serie mit dem Fotowiderstand. Das Ganze parallel zum Transistor. Bei Nacht bekommt dann der Transistor über B seine Steuerspannung. R2 ist meine Last. Leider finde ich bei LSpice keinen Fotowiderstand. Die einzige Möglichkeit ist, unter der Rubrik Opto eine Photodiode MLED96 zu nehmen. Kennt sich hier jemand aus? Liebe Grüße
Bartosz B. schrieb: > Kennt sich hier jemand aus? Ob es einen LDR dort gibt, kann ich dir nicht sagen. Aber ein Poti, das etwa zwischen 2-5 MOhm (dunkel) und 500 Ohm (hell) eingestellt werden kann, reicht zur Simulation.
Hier mal ein Beispiel. Die Helligkeit übdr die Zeit habe ich mit einer V-Quelle(EXP) simuliert. Mit der Quelle stellst du mit V(lux) den von dir gewünschten Verlauf der Helligkeit über die Zeit ein. Den LDR kann man mit einer Formel oder mit einer Tabelle definieren. Siehe die zwei Beispiele. Dazu benötigst du ein Datenblatt.
Einfach einen Widerstand nehmen und mit .param über verschieden Werte durchrechnen lassen.
HildeK schrieb: > Einfach einen Widerstand nehmen und mit .param über verschieden Werte > durchrechnen lassen. Danke für den Tipp mit .param. Ich habe gleich mal ein Beispiel angehängt.
Dankeschön! Ich habe die Schaltung durchsimuliert und angepasst. Das heißt, ich will jetzt konkret 6V-Glühbirnen leuchten lassen. Siehe Fotos 6V, 2 W -> 333 mA 1.) Finden wir dafür einen Transistor? 2.) R3 ist genauso gewählt, dass, wenn R4 (der LDR) Licht sieht und nur 500Ω bietet, der Transistor gerade so nicht durchschaltet. R3 muss möglichst klein sein, damit R3 : R4 nachts immer groß bleibt und möglichst viel Spannung an der Basis herrscht. 3.) Der LDR bietet, wenn er kein Licht sieht, 2MΩ. Dadurch kriegt die Basis des Transistors 6,4V und die Lasten R5 bis R8 sind so gewählt, dass sich hinterm Emitter knapp 6V aufbauen (sind Glühbirnen, R5 bis R8). 4.) Ich musste aufgrund der hohen Widerstände und weil ich am Ende 6V haben will die Spannungsquelle etwas erhöhen. Finden wir einen Transistor, der 9V verträgt? So habe ich das vor. Hat jemand Verbesserungen? Ich baue gerne nochmal um. Noch ist alles nur Simu
Bartosz B. schrieb: > Finden wir dafür einen Transistor? Du hast doch einen gefunden! 40V, 3A, aber kühlen musst du den in der Schaltung. Er wird rund 1W verheizen im Ein-Zustand, zwischen Ein und Aus noch mehr. Bartosz B. schrieb: > R3 ist genauso gewählt, dass, wenn R4 (der LDR) Licht sieht und nur 500Ω > bietet, der Transistor gerade so nicht durchschaltet. R3 muss möglichst > klein sein, damit R3 : R4 nachts immer groß bleibt und möglichst viel > Spannung an der Basis herrscht. Doch, der ist in der Kollektorschaltung auch dann leitend, wenn auch nur gering. Bartosz B. schrieb: > Hat jemand Verbesserungen? Ich habe jetzt keine Schaltung parat. Aber so wird das nichts werden. So, wie es langsam dunkler wird, fangen die Glühlampen zu leuchten an. In der Phase wird noch mehr Wärme am Transistor verheizt. Diese Schaltung schaltet nicht ein/aus, sondern fährt langsam rauf und runter - je nach Licht auf dem LDR. Und wenn deine Lämpchen leuchten, bekommt dann der LDR das Licht ab? Du bräuchtest einen Komparator, der mit R3 und R4 ab einer bestimmten Schwelle umschaltet. Dessen Ausgang schaltet dann den Transistor, denn du in Emitterschaltung betreiben solltest: die Lämpchen im Kollektorkreis. Dann brauchst du auch nur rund 6V an der Stromversorgung.
HildeK schrieb: > Du hast doch einen gefunden! Sehr schön. Ja ich muss noch die Datenblätter lesen üben. > Doch, der ist in der Kollektorschaltung auch dann leitend, wenn auch nur > gering. OK. > > Ich habe jetzt keine Schaltung parat. Aber so wird das nichts werden. > So, wie es langsam dunkler wird, fangen die Glühlampen zu leuchten an. > In der Phase wird noch mehr Wärme am Transistor verheizt. Diese > Schaltung schaltet nicht ein/aus, sondern fährt langsam rauf und runter > - je nach Licht auf dem LDR. Hab mir schon sowas gedacht :/ > Und wenn deine Lämpchen leuchten, bekommt dann der LDR das Licht ab? Keine Sorge, das kenn ich schon aus Videos, dass der LDR nicht das eigene Licht der Schaltung sehen sollte :D > > Du bräuchtest einen Komparator, der mit R3 und R4 ab einer bestimmten > Schwelle umschaltet. Dessen Ausgang schaltet dann den Transistor, den > du in Emitterschaltung betreiben solltest: die Lämpchen im > Kollektorkreis. Dann brauchst du auch nur rund 6V an der > Stromversorgung. OK, das werde ich so umsetzen und mich melden. Danke dir
@HildeK Ich habe es jetzt aufgebaut. Meinst du so? Man müsste die Schaltung noch etwas optimieren. 1.) nachts (LDR 2 MΩ) fließen über R8 48mA und 3,88V. 2.) tags (LDR 50 Ω) fließen über R8 37mA und 5,1V. 3.) Den OPA620/BB habe ich nur kurz genommen. Könnte mir jemand einen geeigneteren empfehlen?
Ein LM358 kommt ans untere Rail, dann könnte R10 entfallen. Wenn R10 allerdings als Einschaltstrombegrenzung drin bleiben soll, dann könnte er auch in die Kollektorleitung mit rein. Ein Basiswiderstand von 470R sollte noch vorgesehen werden. Ein Tiefpass vor dem Eingang verhindert ein Flackern, falls in der Nacht ein Gewitter aufzieht und es blitzt. Eine kleine Hysterese von 0,5 Volt kann auch noch rein. Ein 470k Widerstand von PIN 6 nach PIN 3 und ein 10k Widerstand von PIN 3 nach Masse.
Hi, danke für die Tipps. Habe die Schaltung umgebaut. Allerdings liegt der Strom über R8 im pA-Bereich. Was muss ich an den Parametern, die zum LM358 gehören, verändern? Edit: V3 dient nur, um zu testen, ob der Komparator funktioniert.
Wenn R10 nur 1R hat, kannst du ihn auch ganz weglassen. V2 kann auch entfallen. Der LM358 wird direkt über V1 mit versorgt. Wieso ist R9 plötzlich so hochohmig? Die Hysterese und der Tiefpass fehlen auch noch!
> Wenn R10 nur 1R hat, kannst du ihn auch ganz weglassen. Ist schon raus :) >V2 kann auch > entfallen. Der LM358 wird direkt über V1 mit versorgt. Ok > Wieso ist R9 plötzlich so hochohmig? Weil ich wollte, dass die Kippschwelle unter 9V liegt, vllt. etwa 5V. Dann änder ich das wieder zu 20k. Die Hysterese und der Tiefpass > fehlen auch noch! OK
Meinst du die Pinbelegung laut Wikipedia ? https://de.wikipedia.org/wiki/LM358#/media/Datei:Lm358.gif Weil im Lspice sehe ich kein PIN 3
Ja, nutze für den LM358 die Pins 1, 2, 3, 4 und 8 aus Wikipedia. Bartosz B. schrieb: > > Weil ich wollte, dass die Kippschwelle unter 9V liegt, vllt. etwa 5V. > Dann änder ich das wieder zu 20k. > Dann bau einen Spannungsteiler aus zwei mal 47k an Pin 3 und ein 470k zwischen Pin 3 und 1.
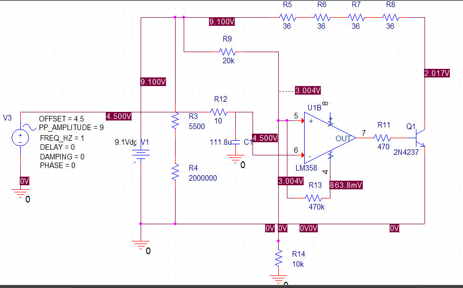
Bartosz B. schrieb: > Alles richtig? Nein Ach Du grüne Neune schrieb: > Dann bau einen Spannungsteiler aus zwei mal 47k an Pin 3 und ein 470k > zwischen Pin 3 und 1. Welche Funktion soll R13 an der Stelle haben. Die Dimensionierung von R12 und C1 ist etwas aus der Welt. Vergrößere R12 mal um mindestens einen Faktor 1000 und passe C1 entsprechend an. > Ströme sind immer noch sehr sehr klein... Ohne Stromversorgung für den OP kann das schon sein - jedenfalls hängt U1B in deinem Schaltplan arg in der Luft.
Bartosz B. schrieb: > @HildeK Ich habe es jetzt aufgebaut. Meinst du so? Nicht ganz, aber ansatzweise. :-) > 3.) Den OPA620/BB habe ich nur kurz genommen. Könnte mir jemand einen > geeigneteren empfehlen? Als erstes nimmt man einen Komparator. LM393 wäre meine Wahl. Dann, ein FET als Schalttransistor ist meist besser, weil er weniger Verluste hat. Beide BE gibt's z.B. bei Reichelt für ein paar Cent, allerdings sind beide SMD. Der FET kann 4A, da ist also genügend Reserve vorhanden zum Schalten von Glühobst, das einen erheblich höheren Einschaltstrom hat. Unklar ist mir deine Last mit 4 in Reihe geschalteten 36Ω-Widerständen, die die Lampen nachbilden sollen. Die haben angeblich 330mA Strom: das passt nicht zusammen. Man müsste das mit 18Ω als Last nachbilden. Ich habe dir mal meinen Schaltplanvorschlag angehängt. - Betriebsspannung = Lampenspannung, also 6V. Wenn die 330mA gebraucht werden, dann ist ein MOSFET die bessere Wahl. - R4 kannst du als Poti auslegen, um die Schwelle anzupassen. Wahrscheinlich ist hierfür 1Meg durchaus angebracht, ev. noch mit einem Reihenwiderstand von 500k. Je nachdem, bei welcher Lichtmenge du den Schaltpunkt haben willst. Auch kann man den Teiler R1/R2 asymmetrisch auslegen, so dass der Schaltpunkt an anderer Stelle liegt. - R6 sorgt für eine kleine Hysterese. - am -Eingang kann man auch noch ein RC-Glied legen, so dass eine kurze Helligkeitsschwankung nicht sofort zum Umschalten führt. Ruhig großzügig wählen: 100k/10µF hat eine Zeitkonstante von 1s. (R an den Teilerpunkt zu -E, C an -E nach GND, so wie in deinem letzten Bild mit R12 / C1). - der LM393 ist ein ausgewiesener Komparator mit Open Collector, deshalb braucht man R5. Nicht in meinem Bild ist der obligatorische Entkoppelkondensator mit 100n an der Versorgung des Komparators. Dem kannst du gerne noch 10µF oder mehr parallel schalten.
HildeK schrieb: > Nicht in meinem Bild ist der obligatorische Entkoppelkondensator mit > 100n an der Versorgung des Komparators. Erstaunlich beim LM311/393/339 ist die Tatsache, das das Datenblatt sagt, das man auf den Abblockkondensator verzichten kann, denn die Komparatoren seien nicht zimperlich. Einer der wenigen ICs, wo das so geschrieben steht.
Matthias S. schrieb: > Einer der wenigen ICs, wo das so > geschrieben steht. Ich habe das Datenblatt nicht aufmerksam gelesen, sondern nur nach dem Versorgungsbereich geschaut und mich vergewissert, ob OC nicht nur in meiner Erinnerung vorhanden ist :-). Bei mir wäre der einfach vorhanden und oft sind die in meinen Schaltskizzen gar nicht erst eingezeichnet. Jedenfalls schadet der nichts, nicht mal groß dem Geldbeutel ...
Tiefpass ist angepasst (siehe Formel). Ich weiß, dass es die exakten Werte, die hier herauskommen, nicht zu kaufen gibt. Ich nehme dann den nächstbesseren. Versorgung hat er nun wieder (jemand sagte, Versorgung bräuchte er nicht, vllt. habe ich das falsch verstanden). Ich habe bei mir im Spice keinen IRLML6344, nur den -02 (siehe Bild) - geht der auch? Ich habe die Sinus-Quelle aus Testgründen noch behalten. Die Lampen habe ich zu R15_Last zusammengefasst. Ihr hattet Recht, 4*18Ω ;) Es gibt über R15_Last 73 mA und das war's. Kein Ein- und Ausschalten. Was kann das sein? Edit: Was ich jetzt festgestellt habe: I aus V1 steigt zwar rechteckförmig an und fällt ab, allerdings nur von -73,6mA auf -74,2 mA. :/
Bartosz B. schrieb: > Ich habe bei mir im Spice keinen IRLML6344, nur den -02 (siehe Bild) - > geht der auch? Ja. > Ich habe die Sinus-Quelle aus Testgründen noch behalten. Die Lampen habe > ich zu R15_Last zusammengefasst. Ihr hattet Recht, 4*18Ω ;) Mit deinen Lampen bin ich noch nicht einverstanden. Das sind doch 6V Ausführungen? Dann müssten die parallel liegen. Das heißt dann 4*300mA. > Es gibt über R15_Last 73 mA und das war's. Kein Ein- und Ausschalten. > Was kann das sein? Ich kenne dein Spiceprogramm nicht. Z.B. an R15 R9 +E sehe ich keinen Verbindungspunkt, der an anderen Stellen aber da ist. Vielleicht hängt nur R13 an +E? Nebenbei: deine Sinusamplitude ist zu groß, 3V reichen. Und der Offset wäre jetzt bei UB/2 = 3V richtig, solange R9=R15 ist. Das ist aber nicht der Grund für die Fehlfunktion. Und mache C1 / R12 ruhig größer. Ich weiß nicht, welche Grenzfrequenz du haben wolltest, aber die beiden sollen ja eine kurze Helligkeitsschwankung (z.B die Hand streift über den LDR) unterdrücken. Da darf die Zeitkonstante R*C auch 10s sein ...
Du hast versehentlich einen P-Kanal Mosfet verwendet. Nimm mal Testweise einen IRF3205 (S an 0V und D an die Glühbirnen). Wie HildeK schon angedeutet hat, das RC-Glied darf ruhig größer sein (47k und 100uF). Zum Testen sind 47k und 10uF vorläufig gut. Dann sollte deine Testfrequenz aber auch nur 0,1 Hz betragen.
Ach Du grüne Neune schrieb: > Du hast versehentlich einen P-Kanal Mosfet verwendet. Danke, hatte ich übersehen, dass es ein pMOS ist. @TO: sorry. Dann geht das natürlich so nicht - er muss gedreht werden (S an 6V, D an die Last und die noch an GND; R14 bleibt)! Oder zur Simulation (fast) irgend einen nMOS suchen. Er sollte bei 5V schon einen definierten RDS_on haben und ein paar Amperé durchleiten können. Ach Du grüne Neune schrieb: > Dann sollte deine Testfrequenz aber auch nur 0,1 Hz betragen. Naja, er verwendet eine recht große Sinusamplitude und mit 47k/10µ gehen auch 5Hz noch. Das muss man im endgültigen Aufbau an die praktischen Verhältnisse anpassen (... wie stark sind unerwünschte, kurzzeitige Helligkeitsschwankungen...).
@HildeK Verbidnungspunkt: Gut gesehen, das war ein Fehler! Lampen sind nun parallel. Danke für die Info. MOSFET ist um 180° gedreht. Strom liegt konst. auf 190 mA über R15_Last. Kein Ein- oder Ausschalten. PS: Poti ist drin (welches allerdings noch keine Wirkung an, da nicht benutzt)
Jaa, jetzt ist die Schaltung fast perfekt. Versuche doch mal aus deiner Bauteilebibliothek einen N-Kanal Mosfet einzusetzen (IRF3708 oder IRLML2502). Dann muss es eigentlich wie geschmiert laufen.
Ach Du grüne Neune schrieb: > Jaa, jetzt ist die Schaltung fast perfekt. Versuche doch mal aus deiner > Bauteilebibliothek einen N-Kanal Mosfet einzusetzen (IRF3708 oder > IRLML2502). > Dann muss es eigentlich wie geschmiert laufen. Super es läuft. Ich muss nur noch den Tiefpass eingestellt kriegen. Der braucht mir zu lange. Nach der Feinjustierung werde ich die Sinusquelle abbauen und den Zweig R_LDR - R16_P hernehmen (wie eigtl. gedacht). Dann werde ich mich nochmal melden.
Bartosz B. schrieb: > Ich muss nur noch den Tiefpass eingestellt kriegen. Der > braucht mir zu lange. Den würde ich nicht lang und breit simulieren und du siehst da auch nur deutlich was, wenn du den Sinus durch ein Signal mit Spitzen und Einbrüchen ersetzt. Wenn du die Schaltung aufbaust, sieh einfach die beiden BE vor und kümmere dich jetzt nicht darum. 47k und 100µ dürften für die Praxis ein guter Anfang sein. Erst in der Praxis, wenn sich zeigt, dass die Schaltung schon schaltet weil kurz mal eine Helligkeitsschwankung im Raum ist, dann kann man da noch etwas nachjustieren. Auch nachjustieren kann man mit dem Hysteresewiderstand. Wählt man den kleiner, dann wird der Abstand der Schaltschwellen von Aus zu Ein und umgekehrt breiter. Heißt: ist es mal an, dann muss es schon viel heller werden, bis es wieder ausschaltet - und umgekehrt. Auch hier wieder: in der realen Umgebung wird sich zeigen, ob es so schon passt oder ob die Schaltung noch zu nervös reagiert.
Gut, dann bin ich auch mit der Schaltung fertig. Ich melde mich kommenden Monat, wenn ich die Teile habe. :) Vielen Dank an alle, die hier mitgewirkt haben!
Hallo zusammen, ich hoffe euch geht's gut! Jetzt, wo die meisten von uns zu Hause sitzen, habe ich mir gedacht, ich schaue über meine Projekte rüber und will dies nun zum Ende bringen. Leider komm ich durch ein paar Umstände nicht an die Solutiondateien oder an einen PC mit dem Programm heran. Könnte mir bitte jemand einen Gefallen tun und die im Dezember entworfene Schaltung (s. Bild) bauen und mir die Projektdatei schicken? Das wäre sehr lieb! Bleibt gesund Bartosz
Bitte melde dich an um einen Beitrag zu schreiben. Anmeldung ist kostenlos und dauert nur eine Minute.
Bestehender Account
Schon ein Account bei Google/GoogleMail? Keine Anmeldung erforderlich!
Mit Google-Account einloggen
Mit Google-Account einloggen
Noch kein Account? Hier anmelden.














