Moin, ich habe ein Problem durch folgende Situation. Ein Arduino stellt eine PWM bereit, die wird durch einen Tiefpass zu einer Gleichspannung gemacht. Das funktioniert auch einwandfrei. Jetzt brauche ich eine Spannung, die entweder aus 0..5V 0..+10V, oder 0..-10V macht. Ansich auch kein Problem, ich nehme einen OP, den ich entweder als invertierenden oder nichtinvertierenden Verstärker beschalte, vielleicht ersetze ich noch einen R durch einen Trimmer um die Spannung am Ende des Kabels nachjustieren zu können. Die Krux an der Sache: Der Verstärkungsfaktor +2/-2 soll per Jumper, später per Mikrocontroller umschaltbar sein. Ich habe ein bisschen mit Spice gespielt, herauskam die Schaltung oben. Wenn ich R1 ebenfalls mit 10K ersetze, kann ich ein Gain von +1 / -1 erzielen, das funktioniert auch. Nur wenn ich den Widerstand erhöhe, auf 20K, hab ich natürlich nur -2, aber dennoch +1, da ja nur die invertierende Beschaltung verändert wird. Ich stehe gerade ein bisschen auf dem Schlauch, aber gibt es eine Möglichkeit, sowohl das Umschalten, als auch Verstärken, mit einem OP zu realisieren, anstatt einmal die Inverter- und dann die Verstärkerstufe? Das Spice-File und ein Bild des Schaltplans hängt an. Ich danke schonmal für eure Hilfe. LG Lukas
Vielleicht Analogschalter einsetzen, aehnlich CD4066, waere eine Idee. +/- hast Du schon, davor mache noch einen schaltbaren Widerstandsteiler.
Addierer/Subtrahierer mit unterschiedlichen Faktoren https://www.mikrocontroller.net/articles/Operationsverst%C3%A4rker-Grundschaltungen#Addierer.2FSubtrahierer_mit_unterschiedlichen_Faktoren
Lukas E. schrieb: > aber gibt es eine Möglichkeit, sowohl das > Umschalten, als auch Verstärken, mit einem OP zu realisieren, anstatt > einmal die Inverter- und dann die Verstärkerstufe? Ein Dual-OpAmp würde dich finanziell ruinieren? Georg
Dual opamp, beide Varianten parallel laufen und die Ausgänge mit 4046 muxen
Hallo, leiste Dir noch einen Widerstand und probiere es doch mal so! Resultat? Gruß WIRO
Hallo, die Versorgungsspannung ist in der Simulation verpolt. Gruß Otto
Otto schrieb: > Hallo, > die Versorgungsspannung ist in der Simulation verpolt. > Gruß Otto Damm muff ebn noch ein Inverter dahinter geschltet wrden. ;-) (Entschuldigung -ich hatte gerade noch einen Stück Gänsebraten im Mund)
Ich habe es nicht simuliert, daher kein bildchen. Ausgehend vom Originl: R3 darf gehen und zusätzlich ein Widerstand mit 20k vom negativen Eingang zur Masse.
Lukas E. schrieb: > 0..5V 0..+10V, oder 0..-10V macht. Mach doch bei 2,5V 0V, bei 0V -10V und bei 5V +10V. Dann hast Du sogar noch einen I/O am Arduino frei. LG old.
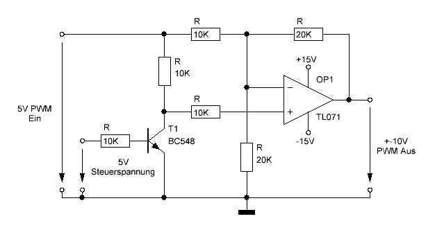
Hallo, hsc schrieb: > Ich habe es nicht simuliert, daher kein bildchen. Ausgehend vom Originl: > R3 darf gehen und zusätzlich ein Widerstand mit 20k vom negativen > Eingang zur Masse. Ich habe es gerade mal mit einem TL071 (lag gerade so herum) als OP und einem BC548 als Schalter aufgebaut, funktioniert. rhf
Beitrag #6087051 wurde von einem Moderator gelöscht.
Ursel schrieb im Beitrag #6087051:
> Schonmal was von PGA gehört ihr dilletanten?
Der mit nur einem Pin steuerbar ist? Zeig mal
Den unteren R=20k auch noch aufteilen und mit einem BC geschaltet, könnte noch die Umschaltung von +10 auf +5V erledigen. PGA wie zum Beispiel MAX9939 macht aber auch keine Invertierung. Die mit Invertierung sind seltener. Die meisten halten aber nur bis 5.5V aus und es ist dann wiederum ein nachgeschalteter OP notwendig. Wenn man mehr Werte einstellen müßte, dann ist das natürlich die sinnvollere Lösung, solange es nicht mit kleinen Jumpern oder DIL-Schaltern prozessorfrei auch eingestellt werden soll.
Die Lösung von Roland werde ich so verwenden, ich habs gerade nachgebaut, wie zu erwarten, funktioniert, ich danke euch allen für eure Hilfe :) Einen PGA habe ich nicht passend gefunden, zu vernünftigen Preisen, ich brauche das ganze 6* auf einem PCB, daher wären das dann so 6, anstatt mit zwei OP's 12, was dem Platz auf der Platine zugute kommt.
nennt sich bipolares Koeffizientenglied. Tietze Schenk 8.Aufl. S 304
Beitrag #6087304 wurde von einem Moderator gelöscht.
Hallo, Lukas E. schrieb: > Die Lösung von Roland... War ich nicht, ich habe nur das fehlende "bildchen" von hsc gemalt. Mir ist gerade aufgefallen, das ich vergessen habe R3 zu entfernen. Die Schaltung vereinfacht sich also noch etwas. rhf
Zu beachten ist nur, das die Eingangsimpedanz nicht konstant ist und ein kleiner FET geeigneter wäre. Sonst finde ich es wieder mal spannend, wie statt eines weiteren Widerstands lieber weitere OPs oder sogar PGA eingesetzt werden. Es ist doch schön aus einfachen 0815-Komponenten seine Funktion abbilden zu können. Günstiger und einfacher verfügbar.
Bitte melde dich an um einen Beitrag zu schreiben. Anmeldung ist kostenlos und dauert nur eine Minute.
Bestehender Account
Schon ein Account bei Google/GoogleMail? Keine Anmeldung erforderlich!
Mit Google-Account einloggen
Mit Google-Account einloggen
Noch kein Account? Hier anmelden.



