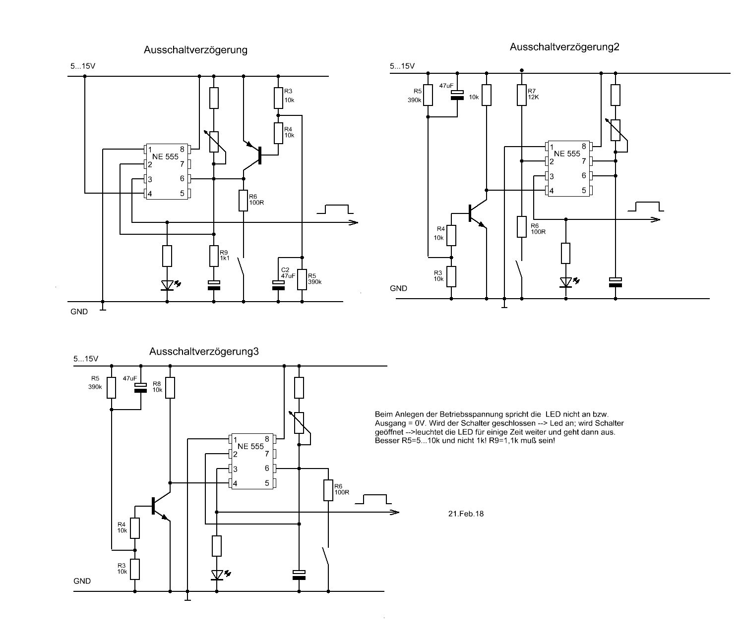
Hallo! Meine Schaltung macht das was sie soll, aber ich habe trotz alledem ein Problem. Und zwar funktioniert der Reset nicht wie er soll, ich beschreibe mal was ich bislang herausgefunden habe. In der Grundstellung ist der Ausgnag von NE555#2 Low / 0V 1ster Step Wenn die Schaltung normal läuft, kommt ein kurzes Signal (Bsp. 3sec), nach Ablauf der 3Sec. wechselt der LM am Ausgang von High auf Low, setzt NE555#1 und dieser dann den NE555#2, an Pin 6+7 von NE555#2 kann ich schön die ansteigende Spannung messen und sehe dann auch, wenn diese wieder mit einer H/L Flanke (Bsp. nach 8sec)auf null absingt. Während dieser Zeit ist der Ausgang von NE555#2 High (in meinem Fall 12V), nun in „Ruhe“ wieder Low / 0V. Es kam kein erneutes Signal! So soll es sein. Wir warten. 2ter Step Nun kommt ein erneutes Signal (3sec) und NE555#2 wechselt den Ausgang auf High, wie in Step 1 beschrieben. Nun möchte ich aber, dass wenn in dieser Zeit ein weiteres Signal kommt, NE555#2 seinen Ausgang auf Low wechselt. Nun ist es folgendermaßen: Also wir gehen davon aus das Signal kommt für 3sec, Ausgang NE555#2 wird danach High, an Pin6+7 steigt die Spannnung an, jetzt kommt ein erneutes Signal, Ausgang LM wechselt auf Low und der Reset soll sich auswirken, indem der Ausgang von NE555#2 Low wird. Messe ich an Pin 6+7 geht die ansteigende Spannung in diesem Moment auch auf 0V zurück. Daraus schließe ich das der Resetimpuls angekommen ist, ABER … der Ausgang bleibt auf High stehen!?!? Erst nachdem normalen Abflauf (8Sec) (an Pin 6+7 gemessen) Anstieg der Spannung und dann mit H/L Flanke auf null absingend, wechselt auch der Ausgang seinen Zustand auf Low. Warum ist das so, habe ich einen Fehler in der Schaltung oder ist der NE555 defekt? Ich habe bereits beide über Kreuz getauscht, gleiches Phänomen. Oder sind beide defekt? Habe aktuell leider keine mehr hier liegen. Ich hoffe mein Problem ansatzweise verständlich erklärt zu haben und bitte euch nun um Unterstützung. DANKE
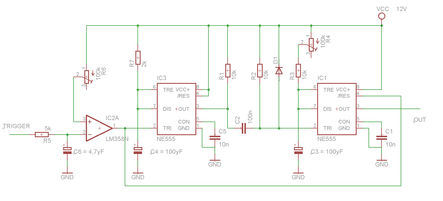
Ingo B. schrieb: > NE555#1 und dieser dann den NE555#2, NE555#1 ist links, NE555#2 rechts? Der positive Eingang (Pin3) von IC2A liegt ständig auf Vcc, egal wo der Schleifer von R6 steht. Erkläre mal kurz was die Schaltung überhaupt machen soll.
> NE555#1 ist links, NE555#2 rechts? > > Der positive Eingang (Pin3) von IC2A liegt ständig auf Vcc, egal wo der > Schleifer von R6 steht. > Stimmt, muss ja auch so sein, denn er bestimmt die "Referenzspannung" für den LM358
in der Schaltung fehlt "R6a" (10K) der den Spannungsteiler für Pin 3 erst kompletiert, habe ich in der Zeichnung doch tatsächlich vergessen grins
DIS ohne Widerstand soll den Kondensator per Kurzschluss entladen ? Was meinst du, wie lang er das mitmacht ? https://richis-lab.de/555_3.htm
MaWin schrieb: > DIS ohne Widerstand soll den Kondensator per Kurzschluss entladen > ? > Was meinst du, wie lang er das mitmacht ? > Sorry, versteh nur Bahnhof, DIS?
Beitrag #6109916 wurde von einem Moderator gelöscht.
Ingo B. schrieb: > Sorry, versteh nur Bahnhof, DIS? steht für DIScharge, entladen! Ein Elko kann erheblichen Kurzschlußstrom produzieren! (rate mal warum es beim Kurzschliessen so schön knallt) https://www.elektronik-kompendium.de/sites/slt/0206241.htm aber 47µF scheint wohl unkritisch zu sein, ich habe noch nie einen kaputt bekommen, aber ich kenne nicht die max. Grenzen!
Ingo B. schrieb: > Nun möchte ich aber, dass wenn in dieser Zeit ein weiteres Signal kommt, > NE555#2 seinen Ausgang auf Low wechselt. Prosa ist immer schwer zu verstehen, zeichne mal ein Ablaufdiagramm. Mir scheint, Du suchst einen retriggerbaren Monoflop, das geht besser mit echten Monoflops, z.B. CD4538 oder 74HC123 (5V).
Ingo B. schrieb: > Meine Schaltung macht das was sie soll, > aber ich habe trotz alledem ein Problem. > > Und zwar funktioniert der Reset nicht wie er soll, Also macht sie doch nicht, was sie soll... ^^ Peter D. schrieb: > zeichne mal ein Ablaufdiagramm. Das wäre in der Tat hilfreich.
Joachim B. schrieb: > aber ich kenne nicht die max. Grenzen Vielleicht 1x im Leben noch nach 50 Jahren der Benutzung endlich mal in ein Datenblatt eines 555ers gucken...
MaWin schrieb: > DIS ohne Widerstand soll den Kondensator per Kurzschluss entladen ? > Was meinst du, wie lang er das mitmacht ? Ewig. In sämtlichen Datenblättern liegt DIS direkt am Kondensator, also ist es erlaubt.
Peter D. schrieb: > Ewig. Da bleibt immer noch die max. erlaubte Verlustleistung als Grenze übrig. ;-)
und hier nochmal der "kritische" Bereich markiert. Zur Schaltung (in Prosa grins) der Low-Pegel vom LM wird auf den "Reset" vom NE555 rechts geführt, eine Auswirkung an Pin 6+7 wurde im Startthema beschrieben, nur am Ausgnag passiert nix.
Hi, Ein Ausgang treibt zwei Eingänge. Vorgeschaltetes IC "treibt" Triggereingang und beim zweiten den Reseteingang. OK. Die Innenbeschaltung vom NE555 angucken, ob das geht ohne Rückwirkung. Da gab es auch verschiedene Versionen mit unterschiedlichem Verhalten. Die CMOS Variante ist wahrscheinlich irgendwie geeigneter für Deinen Fall. Oder auch nicht. Reset? Wird doch alles auf L gezogen. Oder möchtest Du, dass das 2. NE555 IC noch bis zur gewählten Zeitkonstante durchläuft und dann "stoppt"? ciao gustav
Danke für deine Mühe und Zeit ... das 2te (rechts) soll "durchlaufen", was es auch tut, ABER, wenn ein NEUES Signal (selten) kommt soll es das eben nicht. Der Reset Impuls am Eingang vom 2ten sieht man schön in seiner Auswirkung an Pin 6+7 , nur eben keine Wirkung am Ausgang ... Karl B. schrieb: > Ein Ausgang treibt zwei Eingänge. Vorgeschaltetes IC "treibt" > Triggereingang > und beim zweiten den Reseteingang. wie meinst du das, wieso "treibt" ein Ausgang (welcher?) zwei Eingänge (welche?), meinst du der LM Out steuert NE555 Links IN und parallel den Reset vom NE555 rechts? Dann weiß ich was du meinst. Sonst bitte nochmals erläutern, danke. Ich werde nochmal ein paar NE555 bestellen, vielleicht haben beide eine MACKE
nimm doch statt der ganzen Bauteilorgie an geriatronischem Altsilizium einen ATtiny! Dann kannst du die Zeiten und das Triggerverhalten bequem in Software festlegen und hast auch gleich eine Zeitbasis, die nicht von alternden Elkos und der Temperatur abhängt.
Ingo B. schrieb: > das 2te (rechts) soll "durchlaufen", was es auch tut, ABER, wenn ein > NEUES Signal (selten) kommt soll es das eben nicht. > Der Reset Impuls am Eingang vom 2ten sieht man schön in seiner > Auswirkung an Pin 6+7 , nur eben keine Wirkung am Ausgang ... Dann soll er sich quasi ähnlich verhalten wie ein D-FlipFlop, und dass kann er nicht. Wobei er mit einem Triggerimpuls am Eingang der Schaltung kurz resetet wird, durch NE555#1 aber wieder aktiviert. Bist Du sicher das R8 an den Schleifer von R6 (Poti) geht? Sollte er nicht besser an Pin3? ######### MaWin schrieb: > Joachim B. schrieb: >> aber ich kenne nicht die max. Grenzen > > Vielleicht 1x im Leben noch nach 50 Jahren der Benutzung endlich mal in > ein Datenblatt eines 555ers gucken... Im DB sind Diagramme mit Cs bis 100uF. In den Tabellen habe ich keine max. zulässigen Werte für den C an Dis gefunden. @MaWin Vielleicht nennst Du mal Fakten, anstatt nur auf das DB zu verweisen;-) ######### Ingo B. schrieb: > Sorry, versteh nur Bahnhof, DIS? Im IC liegt an DIS ein Transistor der den angeschlossen C entlädt. ######### Ingo B. schrieb: > Wenn die Schaltung normal läuft, kommt ein kurzes Signal (Bsp. 3sec), > nach Ablauf der 3Sec. wechselt der LM am Ausgang von High auf Low, In Deiner Schaltung mit den Werten von C=4,7uF und R=5K dauert es ca. 100ms bis der Ausgang des LM von H auf L wechselt. Ist die Spannung des Triggerssignals variabel? Oder weshalb die Kombi mit dem Poti am positiven Eingang des LM?
Ingo B. schrieb: > Ich werde nochmal ein paar NE555 bestellen, vielleicht haben beide eine > MACKE Ich glaube eher nicht. Es gibt aber verschiedene Ausführungen des 555, die unterschiedliches Verhalten haben bei gleichen Eingangssignalen. Es kann durchaus an dem fehlenden Widerstand in DIS liegen, 100µF sind ja doch recht groß. Wie gesagt, ich würde echte flankengetriggerte Monoflops vorziehen oder eben einen ATtiny.
Oh, wie schön, danke für die ganzen Infos Peter D. schrieb: > einen ATtiny. mir fällt es schon schwer genug mich mit dieser Thematik zu beschäftigen (bezeichne mich als Laie), ein neues Geschäftfeld(ATtiny oder ähnliches) möchte ich nicht öffnen, dann fang ich ja wieder ganz bei 0 an. Ich möchte ja auch mal das Ziel erreichen. 2) dort wo ich den ATtiny einsetzten soll, kommt das eher NICHT in Frage Peter D. schrieb: > flankengetriggerte Monoflops hat schon so viel Mühe gemacht, wie un womit soll das was ich haben möchte denn funzen Jörg R. schrieb: > In Deiner Schaltung mit den Werten von C=4,7uF und R=5K dauert es ca. > 100ms bis der Ausgang des LM von H auf L wechselt. Genau so soll es sein, da ich ein Rechecksignal als Quelle habe, deshalb auch der Einsatz des LM der mir den Tiefpass (so heißt das glaube ich?) als Signal da oder nicht da "erkennt" und dann weitergibt an den NE555 links, der ist nur da um den rechten NE555 sauber zu triggern. Jörg R. schrieb: > Im IC liegt an DIS ein Transistor der den angeschlossen C entlädt. Danke habe ich verstanden Jörg R. schrieb: > Bist Du sicher das R8 an den Schleifer von R6 (Poti) geht? Sollte er > nicht besser an Pin3? Ich will doch die Spannung für den LM Pin3 einstellen, daher der Spannungsteiler, ist das so falsch gezeichnet? Thorsten S. schrieb: > nimm doch statt der ganzen Bauteilorgie an geriatronischem Altsilizium > einen ATtiny! Wenn du mir sagst was ich alles kaufen soll und du das Ding programmierst, könnte ich das ja mal testen Beantwortet aber leider aber erstmal nicht meine Frage @all Vielen Danke für die ganzen Hinweise, in meiner Schaltung scheint ja grundsätzlich kein Fehler zu sein, das freut mich natürlich riesig, ich bin schon begeistert das hin bekommen zu haben, leider eben NOCH NICHT die Goldrandlösung Ach ja, ich habe heute festgestellt, das beim Vcc on/off/on ein Startzyklus generiert wird. wie kann ich das denn unterdrücken, wenn das erste Mal Vcc zugeschaltet wird? Die Steuerung ist nämlich nicht immer "On Fire"
Ingo B. schrieb: > Ach ja, ich habe heute festgestellt, das beim Vcc on/off/on ein > Startzyklus generiert wird. wie kann ich das denn unterdrücken, wenn das > erste Mal Vcc zugeschaltet wird? Die Steuerung ist nämlich nicht immer > "On Fire" https://www.themt.de/el-0230-time-49.html runterscrollen bis: Unterdrückung des Start–Zyklus ciao gustav
Ingo B. schrieb: > Vielen Danke für die ganzen Hinweise, in meiner Schaltung scheint ja > grundsätzlich kein Fehler zu sein, das freut mich natürlich riesig, Nein, die Schaltung funktioniert nicht wie gewünscht. Du musst noch etwas Aufwand betreiben damit die gewünschte Funktion auch funktioniert. ######### Ingo B. schrieb: > Jörg R. schrieb: > >> Bist Du sicher das R8 an den Schleifer von R6 (Poti) geht? Sollte er >> nicht besser an Pin3? > > Ich will doch die Spannung für den LM Pin3 einstellen, daher der > Spannungsteiler, ist das so falsch gezeichnet? R8 kann entfallen, Pin3 vom Poti kommt an GND. ######### Ingo B. schrieb: > Ach ja, ich habe heute festgestellt, das beim Vcc on/off/on ein > Startzyklus generiert wird. wie kann ich das denn unterdrücken, wenn das > erste Mal Vcc zugeschaltet wird? Die Steuerung ist nämlich nicht immer > "On Fire" Die 555 brauchen ein POR damit beim Einschalten der Versorgungsspannung kein Signal generiert wird. ######### Eigentlich versuche ich gerne Schaltungen mit "klassischen" Bauteilen umzusetzen. In deinem Fall halte ich einen vorgeschlagenen Attiny für angebracht. Ein 85er sollte reichen. Wenig Aufwand, flexibel mit den Zeiten und alles in einem Chip, mit nur 8 Pins.
Achja, ich habe die letzen Tage soooo viele Seiten gelesen, stimmt da war doch was. Über die Seite bin ich ja auch erst auf die Idee gekommen einen 2´ten NE555 zu nutzen. Gilt dann natürlich für beide. Passt ganz gut, will eh noch 555´er bestellen, dann kommen die C´s gleich mit auf die Liste. Danke! Echt blöd das das mit dem Reset nicht richtig funzt, habe heute noch ne Seite gefunden wo das genau beschrieben wird. Hab dann nen NPN Transistor von NE555 links angesteuert. Der Reset hat funktioniert, aber leider anders herum. Tja, irgendwas ist ja immer. Jetzt belese ich mich gerade wie man statt Vcc Masse mit nem Transistor schalten kann.
könnte das mit dem NPN auch so lassen und dann das Signal invertieren, also noch n IC mehr grins
ich glaube der Versuch mit dem PNP Transitor ist negativ verlaufen, weil ich den Emitter genau so wie den NPN eingebaut habe, beim PNP muss der Emitter aber doch an Vcc, oder? Die Last war allerdings richtig mit umgebaut worden. Tja, learning by doing und reading, Montag gehts hoch motiviert weiter allen ein schönes Wochenende Für Tipps bitte weiter posten DANKE
Ingo B. schrieb: > Genau so soll es sein, da ich ein Rechecksignal als Quelle habe, deshalb > auch der Einsatz des LM der mir den Tiefpass (so heißt das glaube ich?) > als Signal da oder nicht da "erkennt" und dann weitergibt an den NE555 > links, der ist nur da um den rechten NE555 sauber zu triggern. Woher kommt das Rechtecksignal? Weshalb muss es „aufbereitet“ werden?
Hi, schau mal bitte ins DB, mich deucht am Reset dürfen nur so 5V sein. Habe aber lange nichts mehr mit 555 gemacht. Viel Erfolg, Uwe
Wie soll ich denn das Rechecksignal auswerten? Der Out soll 0V haben kommt das Rechtecksignal soll der Out immer noch 0V haben geht das Rechtecksignal soll der Out für 8sec. 12V haben und dann auf 0V zurück fallen sollte während der Highphase am Out erneut das Rechecksignal kommen muss der Out auf 0V fallen wenn du das besser, anders analog lösen kannst, wäre ich um deine Hilfe dankbar ich bin schon ziemlich begeisert, das ich es überhaupt soweit gebracht habe
Uwe schrieb: > schau mal bitte ins DB, Ich mache alles was ihr wollt, wenn es mich als Ziel führt #*grins*# was bedeutet das nun für mich Unwissenden
Sorry, hab beim Bild bearbeiten nen Fehler gemacht... bin schon ganz durcheinander LOL anbei die richtigen Daten
mehrere Möglichkeiten Ein dual Timer 556 der erste wartet und triggert dann den 2ten Ein Resetkontroller TL7705 der wartet stabile Power ab und sein Ausgangssignal startet den Monoflop 555 Besser noch einen TLC555 nutzen der kann größere Widerstände und damit kannst du den Kondensator verkleinern, 100µF sollte zwar gehen aber für die Sicherheit vom IC sollte man auch nicht übertreiben, ich fand nach kurzem Durchsehen keine max. Werte für den DISstrom. In meiner dunkelsten Erinnerung hatte ich noch 1000µF aber da werden auch die Elko Leckströme recht groß und zerschossene Bauteile durch Elko Entladung sind mir auch nicht fremd. Ein kleiner 8 Pin µC ist auch eine Lösung
Uwe schrieb: > schau mal bitte ins DB, mich deucht am Reset dürfen nur so 5V sein. Nein, die Spannung an Reset darf bis zu Vcc erreichen.
Hi, ja du hast Recht, die Spannung am Reset spielt bei dir keine Rolle. Jetzt habe ich mich mal genauer mit deinem Probl. auseinandergesetzt. Ja, deine Schaltung macht genau das was du gebaut hast. Mit der fallenden Flanke des LM wird der 2. 555 mit Reset versorgt. Kannst du nicht den 2. 555 mit der fallenden Flanke des 1. 555 starten... Transistor zum inv. und RC nach Trigger des 2. 555 . Sozusagen startet der 1. den 2.. Oder eben mit einem RS-Flipflop aus 4093 zwischen den beiden 555. Viel Erfolg, Uwe
... damit das Wochenende nicht so langweilig wird, habe ich noch ein wenig Lektüre: http://pegons-web.de/555grund.html Viel Spaß beim Lesen ;-)
musst du nicht nut Reset vom 2. 555 auf High legen? Dann macht es doch was du willst. Oder habe ich einen Denkfehler? Viel Erfolg, Uwe
Michael M. schrieb: > ... damit das Wochenende nicht so langweilig wird, habe ich noch > ein > wenig Lektüre: > > http://pegons-web.de/555grund.html > > Viel Spaß beim Lesen ;-) Gerade mal kurz aufgerufen...scheint eine sehr interessante Seite zu sein.
Ich hatte schon persönlichen Kontakt zum Webseiten Betreiber Wie gesagt.... Ich versuche alles mir mögliche! Bin gespannt wie es weitergeht .... Danke allen für eure Zeit die ihr euch für mein Problem genommen habt Teile werden bestellt und nächste Woche geht's weiter
Beschaltung des Pin 4 (Reset) Der Rücksetzeingang des internen RS-Flip-Flops ist an Pin 4 (Reset) herausgeführt. Dieser Eingang ist Low-aktiv. Das bedeutet, er muss mit GND-Signal (0V) angesteuert werden, damit die Schaltung zurückgesetzt wird. Da es sich um einen digitalen Eingang handelt, darf er nicht offen bleiben. Sonst nimmt der NE555 unbeabsichtigte Zustände ein. Wird die Funktion Reset schaltungstechnisch nicht gebraucht, dann muss der Pin 4 mit +VCC verbunden werden. Neuer Ansatz Wie könnte ich den LM Out Low Pegel RICHTIG auf GND ziehen unter Verwendung eines Transistors, ist wohl am einfachsten Der Rest der Schaltung ist ja schon fertig
Hi, >Der Rücksetzeingang des internen RS-Flip-Flops ist an Pin 4 (Reset) >herausgeführt. Dieser Eingang ist Low-aktiv. Das bedeutet, er muss mit >GND-Signal (0V) angesteuert werden und genau das macht ja dein 2. 555 wenn er am LM bleibt. >dann muss der Pin 4 mit +VCC verbunden werden. Dann mach das doch mal oder was habe ich jetzt nicht gerafft. Viel Erfolg, Uwe
MaWin schrieb: > DIS ohne Widerstand soll den Kondensator per Kurzschluss entladen ? > Was meinst du, wie lang er das mitmacht ? TI scheint da nicht so große Bedenken zu haben. Die Beschaltung im Datenblatt (Figure 9) zeigt genau eine Entladung über DIS und das Diagramm (Figure 11) deckt den Bereich bis 100µF ab - kein verbotener Bereich.
p.s. Zugegeben - die im Schaltplan angegebenen 100 Yoktofarad wären diesbezüglich absolut unkritisch, auch wenn sie im Diagramm nicht auftauchen. https://de.wikipedia.org/wiki/Vors%C3%A4tze_f%C3%BCr_Ma%C3%9Feinheiten
Uwe schrieb: > und genau das macht ja dein 2. 555 wenn er am LM bleibt. zumindest wirkt sich das messtechnisch an Pin6+7 aus, nur eben nicht am Ausgang Ingo B. schrieb: > Neuer Ansatz > Wie könnte ich den LM Out Low Pegel RICHTIG auf GND ziehen unter > Verwendung eines Transistors, ist wohl am einfachsten könnt ihr mir da bitte mal Hilfestelluing geben, wie ich das mit dem Transitor genau machen muss, check das nicht.
Georg M. schrieb: > Ist dieses Diagramm richtig? Welches Signal meinst du mit "NE555 links out"? Im Datenblatt des NE555 stehen Pin/Signalbezeichnungen. Wenn du die verwendest, hängt es nicht davon ab, wie rum bei dir die Platine auf dem Tisch liegt (oder woran auch immer du "links" fest machst).
im Schaltplan gibts einen linken (IC3) und eine rechten NE555 (IC1) hat sich im Laufe der Hilfestellungen so ergeben, glaube ich aber sicherlich hast du Recht,grundsätzlich wäre es besser die "ICx" Bezeichnung zu nennen
Georg M. schrieb: > Wolfgang schrieb: >> Welches Signal meinst du mit "NE555 links out"? *IC3/3* schreibt man das so?
Georg M. schrieb: > Ist dieses Diagramm richtig? https://www.mikrocontroller.net/attachment/442322/diagram_detail.png Meiner Ansicht nach nicht. Ich kann dem TO mit seinen zum Teil unverständlich formulierten Anforderungen auch nicht mehr richtig folgen. Er geht auch zuwenig auf Fragen ein. Meiner Ansicht nach sind einige Änderungen notwendig, ich sehe auch den Einsatz von Logikgattern als erforderlich an. Die einfachste Lösung wäre in der Tat aber ein kleiner uC. Vielleicht wären Hintergrundinformationen hilfreich.
Ingo B. schrieb: > *IC3/3* schreibt man das so? Üblich wäre eher "IC3.3". Warum nicht "IC3 +OUT". Dann ist es konsistent mit der Bezeichnung im Schaltplan, man muss nicht erst gucken, auf welchem Pin das +OUT Signal liegt und kommt nicht auf die Idee, es mit dem links liegenden Ausgang ("DIS") zu verwechseln.
Hi, ich hatte gerade Zeit und habe mir das Thema nochmal reingezogen. Kann es sein das dein Diagramm deine Wunschvorstellung ist und nichts, aber auch garnichts mit der Realität zu tun hat? Weil,: IC3.3 auf H gehen müsste wenn IC3.2 auf L geht (siehe Anhang) Du solltest also wirklich erstmal klare Angaben machen weil Text ist immer so eine Geschichte. Viel Erfolg, Uwe
Jetzt hab ich es - der Fehler liegt irgendwo in der Arena. Der 4. Zugang fehlt, der muss an Reset :)
Jörg R. schrieb: > Er geht auch zuwenig auf > Fragen ein. diese Frage kann ich erst am Montag, da mir dann erst die Messmittel zur Verfügung stehen, beantworten. Ich werde dann nochmal ganz genau schauen ...
@ Inetwa
>Ich würde pin 3 so nicht anschließen.
Du hast recht, ist aber direkt aus dem Datenblatt....Sachen gibt es?
Viel Erfolg, Uwe
Inetwa schrieb: > Ich würde pin 3 so nicht anschließen. bei IC2.3 wurde bereits eine Korrektur im Schaltplan erstellt ;-)
Hallo Unterstützer anbei wie versprochen, angekündigt oder gefordert CH1 = Input CH2 = IC2.1 CH3 = IC3.3 CH4 = IC1.2 Oszi 1 = nach dem Einschalten der Signalquelle Oszi 2 = Zeitachse verändert um den Trtiggerimpuls für IC1 besser darstellen zu können Ich hoffe euren Ansprüchen in Art und Bezeichung gerecht zu werden, wie gesagt ... ICH BIN ANFÄNGER !!!
Und damit nun alle Wünsche erfüllt werden, anbei das was ich eigentlich vor hatte wenn das Signal (Rechteck 100Hz Pulsweite 7ms) kommt und es dann wieder "aus" ist soll die Schaltung 12V für 8sec. liefern. Sollte während der 12V / 8sec "Phase" erneut das Signal kommen muss der Ausgang sofort 0V führen.
Ingo B. schrieb: > wenn das Signal (Rechteck 100Hz Pulsweite 7ms) kommt und es dann wieder > "aus" ist soll die Schaltung 12V für 8sec. liefern. Ach, jetzt schon rückst Du damit raus. Damit sind alle bisherigen Antworten hinfällig! Für Deinen Wunsch muß die Schaltung hellsehen können. Der Ausgang kann erst auf low gehen, wenn die low-Zeit eine Schwelle überschreitet, z.B. >10ms, aber niemals sofort an der Low-Flanke.
Peter D. schrieb: > Für Deinen Wunsch muß die Schaltung hellsehen können. Worauf beziehst du dich denn? Auf meine Schaltung die mit Plan oben, die funktioniert ja (bis auf den Reset) oder auf die Grundidee @ sofort, kann auch gerne 0,5 sec dauern Sorry für meine "unpräzisen" Ideen
Hi, Du musst "Identitäts"schaltungen verwenden. Da reicht dann schon eine Gatterverzögerung aus, um den gewünschten Vorgang auszulösen. 1=1 nach "statischer" Betrachtung Eins ist aber nicht 1 sondern 1 mit ganz kurzer Verzögerung. oder 0 https://www.fahrzeug-elektrik.de/Ebf.htm ciao gustav
Ingo B. schrieb: > wenn das Signal (Rechteck 100Hz Pulsweite 7ms) kommt und es dann wieder > "aus" ist soll die Schaltung 12V für 8sec. liefern. > > Sollte während der 12V / 8sec "Phase" erneut das Signal kommen muss der > Ausgang 0V führen. Peter D. schrieb: > Damit sind alle bisherigen Antworten hinfällig! Naja, wenn das soooo einfach umzusetzten ist, wäre ich euch sehr sehr dankbar, wenn ihr mir diese kleine Schaltung doch mal bitte eben schnell zeichnen könntet.
Karl B. schrieb: > https://www.fahrzeug-elektrik.de/Ebf.htm oha, wieder was neues ;-))) Danke für die recht interessante Seite
Ingo B. schrieb: > Ingo B. schrieb: >> wenn das Signal (Rechteck 100Hz Pulsweite 7ms) kommt und es dann wieder >> "aus" ist soll die Schaltung 12V für 8sec. liefern. >> >> Sollte während der 12V / 8sec "Phase" erneut das Signal kommen muss der >> Ausgang 0V führen. > > Peter D. schrieb: >> Damit sind alle bisherigen Antworten hinfällig! > > Naja, wenn das soooo einfach umzusetzten ist, wäre ich euch sehr sehr > dankbar, wenn ihr mir diese kleine Schaltung doch mal bitte eben schnell > zeichnen könntet. Es ist nicht einfach umzusetzen, es ist überhaupt nicht umzusetzen. Nach dem letzten Diagramm von Dir müsste man die Zeit zurückdrehen können. Sind die 100Hz mit 7ms Pulsweite real, oder gerade ausgedacht? Hast Du eigentlich ein echtes Problem oder ist es eine Hausaufgabe? Oder hast Du einfach nur Langeweile? Nach anfänglichen Interesse verliere ich nun die Lust zu helfen, ich fühle mich sogar etwas auf den Arm genommen. Bisher 65 Beiträge...und kein Ende in Sicht?? Ingo B. schrieb: > Und damit nun alle Wünsche erfüllt werden... Wir sind hier nicht bei „Wünsch Dir was“.
Ingo B. schrieb: > Naja, wenn das soooo einfach umzusetzten ist Z.B. mit einem 74HC123 (2..6V), fehlt nur noch die Pegelanpassung an 12V. https://assets.nexperia.com/documents/data-sheet/74HC_HCT123.pdf
Ich bin über 50 Jahre alt und würde hier niemanden auf den Arm nehmen !!! Anhand der von mir bereits veröffentlichten Bilder kann von Langweile bestimmt nicht die Rede sein. Ich habe einfach eine Idee gehabt, die ich gerne mit Hilfe der Schaltung realisieren möchte. Ich habe mich Stunden im Internet belesen und bin dann angefangen. Da das Projekt nicht so einfach ist, wie anfänglich gedacht, habe ich sogar Kontakt zum NE555-Papst aufgenommen und netterweise auch Hilfe bekommen. Leider besteht aktuell kein Kontakt mehr. Da ich aber nicht sooo der Elektronikfreak bin, gebe mir aber Mühe euch bei euren an mich gestellten Fragen so gut es geht zu unterstützen. Ich wiederhole mich, die ganz oben dargestellte (bereits korregierte Zeichung, siehe später weiter unten) funktioniert. Ob das jetzt Zufall ist, vermag ich nicht zu sagen. Und damit dann auch du Jörg R. dich nicht weiterhin auf den Arm genommen fühlst, hier die Schaltung REAL Natürlich geht es hier nicht um WÜNSH DIR WAS, aber kluge Sprüche helfen mir nicht weiter und da das ja vermeidlich alles sooo einfach ist, warum gibts es dann 65 Beiträge, wo teilweise kontroves über NICHT meine Äusserungen diskutiert wird. Ich würde für eine funktionierende Schaltung (mit RESET) auch ein paar Euronen locker machen, so ist das ja nicht.+ Soll ja hier keiner "umsonst" seine Zeit investieren. Und an alle andere DANKE für die bereits geleistete Untestützung, ich habe viel gelernt!!! Nur wenn man ein projekt angeht, kann man sich auch weiterentwickeln. Stillstand = Rückstand
Ingo B. schrieb: > Danke für die recht interessante Seite Ja, die Laufzeit des Gatters oder mehrerer reicht aus. Dann hast Du 's. Oder den CD4098-er war aber oben schon von einer anderen Seite aus drin. @Pedas 123-er. Prinzipiell dasselbe. ciao gustav
Karl B. schrieb: > die Laufzeit des Gatters oder mehrerer reicht aus. Wozu soll das gut sein? Er will doch den Ausfall der 100Hz erkennen, siehe Zielsetzung.png.
Ingo B. schrieb: > könnt ihr mir da bitte mal Hilfestelluing geben, wie ich das mit dem > Transitor genau machen muss, check das nicht.
Peter D. schrieb: > Z.B. mit einem 74HC123 (2..6V), Damit die User, die nicht alle 65 Beiträge gelesen haben, nicht total verwirrt werden, !!! dieser Beitrag bezieht sich ausschließlich auf den Hinweis von Peter D. das IC 74HC123 zu nutzen !!! Danke das du noch dabei bist Pter!!! ich hoffe jetzt nix falsch zu beschreiben ... und ich auch keine Fehler beim Nachbau gemacht habe ich habe mich noch nicht dem IC groß beschäftigt, die Neugier auf die Schaltung war größer folgendes ist mir aufgefallen das Eingangssignal(Rechteck) wird super in einen sauberen Low-Pegel, an Pin4 gemessen, umgesetzt. Kann man vielleicht für die Zukunft mal nutzen. Die Schaltung funktioniert, allerdings ist Pin5 (vermutlich out) invertiert zu dem was ich benötige, aber das wäre ja kein Problem zu ändern, glaube ich. Nun kommt das aber: der Ausgangspegel bleibt nicht konstant High, ich habe immer zwischendrin einen kurzen Wechsel von high auf low und wieder auf high je nachdem welchen Elko in für C2 nutze habe ich folgends gemessen (nur Beispiele zur Verdeutlichung) 1000yF = PW Pulsbreite = 5,5ysec , PRT Pulswiederholung = 28sec 100yF = PW = 2sec , PRT = 14sec 4,7yF = PW = 80ms , 9sec gewünscht wäre aber permanent High (bzw. natürlich Low) wenn das "die Macke" der Schaltung wäre könnte ich damit leben, ich würde dann den 1000yF Elko verwenden, denn mein Out-Signal soll ein Relais (vorgeschaltet natürlich ein Transistor) steuern und das wird den kurzen Pegelwechsel wohl nicht merken, oder ? Zur Funktion C1 meine ich festgestellt zu haben das ich damit die Zeitverzögerung einstelle, ab wann NACH dem Signal(Rechteck) an Pin2 der Ausgnag Pin5 seinen Pegel ändert. UND !!! was mich am meisten begeistert, ist das quasi meine gewünschte RESET Funktion gegeben ist. Ich freu mich soooo !!! Frage: Peter D. schrieb: > fehlt nur noch die Pegelanpassung an > 12V. Damit ist doch gemeint, das ich mein 12V Rechteck-Signal runter bringen muss auf High Level Input Voltage 3,2V oder ???
Korrektur ! ich hatte bei "kein Signal am Eingang" von irgendwo noch 1,3V am Eingang lag vermutlich am Steckborad Fehler behoben Jetzt ist es perfekt ! Werte für die ganz Interessierten C1 = 47yF 1,6kOhm 24ms C2 = 470yF 38kOhm 9sec Erläuterung zum Bild: Oben Signal Unter Pin5/OUT Man sieht nach dem "ersten Durchlauf" schön das High-Signal, beim "2ten Durchlauf" kommt während der High-Phase am OUT ein erneutes High am Eingang, High am Out wird unterbrochen PERFEKT vielen Dank Peter für deine Geduld und den Tip zur Lösung !!! Morgen gehts weiter, ich muss noch ne Lösung finden, das beim Einschalten von Vcc kein Startzyklus generiert wird. Aber da habe ich schon ne Idee die ich vom NE555 kenne, mal sehen ob es funzt. DANKE @ all
Hallo Zusammen! Aktuell sieht die Umsetzung folgendermaßen aus (siehe Bild) Sollte da was nicht passen, bitte melden was ich noch nicht geschafft habe,ist das beim Einschalten von Vcc kein erster Zyklus gestartet wird ... Eine Ue - Reset Lösung wie beim NE555 hat nicht funktioniert, endweder bin ich falsch davor oder habe einen Fehler beim testen gemacht. Im Netz habe ich auch noch nicht passendes gefunden. Für einen Tip wäre ich dankbar. Passt das hier noch rein oder muß/soll ein neues Thema eröffnet werden ?
Ingo B. schrieb: > Hallo Zusammen! > > Aktuell sieht die Umsetzung folgendermaßen aus (siehe Bild) > > Sollte da was nicht passen, bitte melden > > was ich noch nicht geschafft habe,ist das beim Einschalten von Vcc > kein erster Zyklus gestartet wird ... > Es gibt mehrere Möglichkeiten, das zu verhindern. Ich hatte da auch mal Probleme mit und verschiedenen Varianten dazu mal aufgelistet. Wenn ich nach Hause komme, suche ich die mal raus und stelle sie morgen hier rein.
Jörg R. schrieb: > Ingo B. schrieb: >> Ach ja, ich habe heute festgestellt, das beim Vcc on/off/on ein >> Startzyklus generiert wird. wie kann ich das denn unterdrücken, wenn das >> erste Mal Vcc zugeschaltet wird? Die Steuerung ist nämlich nicht immer >> "On Fire" > > Die 555 brauchen ein POR damit beim Einschalten der Versorgungsspannung > kein Signal generiert wird. POR = Power-On-Reset Ingo B. schrieb: > ich muss noch ne Lösung finden, das beim > Einschalten von Vcc kein Startzyklus generiert wird. > Aber da habe ich schon ne Idee die ich vom NE555 kenne, mal sehen ob es > funzt. Oder einfach mal lesen was bereits geschrieben wurde;-) Einen Link zur ausführlichen Beschreibung des 555 gab es auch. Michael M. schrieb: > ... damit das Wochenende nicht so langweilig wird, habe ich noch > ein > wenig Lektüre: > > http://pegons-web.de/555grund.html Und hier geht es ins Detail: http://pegons-web.de/555grund.html#rein0
juergen schrieb: > Wenn ich nach Hause komme, suche ich die mal raus > und stelle sie morgen hier rein. Super, viele Danke für deine Mühe Ingo B. schrieb: > Hallo Zusammen! > > Aktuell sieht die Umsetzung folgendermaßen aus (siehe Bild) Hallo Jörg Damit war der 74LS123 gemeint. Der gesamte folgende Text ebenso. Das Thema NE555 ist quasi abgeschlossen, mit deinem Tip der Verwendung des 74LS123 funktioniert das was ich vorhabe. Ich hoffe die Pegelanpassung ist in deinem Sinne von mir gut umgesetzt. @NE555, alles was hier an Hilfe angeboten wurde, habe ich berücksichtig Ingo B. schrieb: > Da das Projekt nicht so einfach ist, wie anfänglich gedacht, habe ich > sogar Kontakt zum NE555-Papst aufgenommen und netterweise auch Hilfe > bekommen. > Leider besteht aktuell kein Kontakt mehr. Die NE555 Lösung ist meiner Meinung nach für den 74LS123 nicht anwendbar, oder ich habe es nicht hinbekommen. Ingo B. schrieb: > Im Netz habe ich auch noch nicht passendes gefunden.
Anbei noch mit einem RS-FF, der die erste low-Flanke abwartet.
Ingo B. schrieb: > Meine Schaltung macht das was sie soll, irgendwie ja wohl nicht wegen > aber ich habe trotz alledem ein Problem. ? aber nun gut....... Ingo B. schrieb: > was ich noch nicht geschafft habe,ist das beim Einschalten von Vcc > kein erster Zyklus gestartet wird ... ich habe alles gelesen, verstehe die Zielsetzung immer noch nicht! https://www.mikrocontroller.net/attachment/442526/Zielsetzung.png Dein Wunschbild (dem fehlt auf jedem Fall VCC) woran erkennt man den "normalen Trigger"? Es wechselt sich immer high/low ab, ich würde nach dem Bild behaupten der normale Trigger ist wenn keine Pulse mehr kommen, kann also nur später liegen denn nur am low Wechsel weiss man das noch nicht! Somit ist die erste grüne Strichellinie links schon mal falsch, dazu müsste die Schaltung ja in die Zukunft schauen! (das kein weiterer Impuls mehr kommt!) Alternativ könnte das Bild bedeuten ein Trigger kommt nach 8 Wechsel auf low, also braucht man einen Zähler der bis 8 zählt. Es könnte also auch bedeuten Reset gilt nach 4 Wechsel auf low, aber auch das weiss man ja nicht das keine mehr kommen, ebenfalls Zukunftsleserei! Plötzlich kommt der normale Trigger aber nicht nach 8 Impulsen sondern schon nach 4, wie unterscheidet man also nun Reset oder Trigger? Sorry es ist für mich immer noch verworren und nicht klar überlegt oder kommuniziert. Wenn die anderen durchblicken, kann das einer besser erklären also mit Bild nicht in prosa?
@Peter ich wäre mit meinem laienhaften Wissen ja an den Eingang gegangen und hätte da was gemacht, aber schlau, einfach den Ausgnag nicht frei zu geben Gute Idee, wieder was gelernt wird morgen gleich ausprobiert ein CD4093BE hab ich noch hier, evtl finde ich auch noch n passendes RS-FF auf meiner IC-Plantage ;-))) Gruß
Hallo Joachim B. ich versuch es nochmal meine Signalquelle liefert ein Rechtecksignal wenn das Signal aktiv ist, soll NIX passieren aber DANACH soll mein Ausgang für 9Sec. aktiv/high 12V oder 5V,egal, liefern (egal, weil das Ausgangs-Signal danach "weiterverarbeitet"(ein Relais soll gestartet werden)wird) das war´s schon nun kommt aber noch der Sonderfall: sollte, falls das Ausgnagssignal noch aktiv ist, erneut das Eingangssignal kommen, muss der Ausgang wird auf Low wechseln wenn dann das Eingangssignal wieder auf low wechselt soll mein Ausgang für 9Sec. wieder High werden ich hoffe es auch dir verständlich erklärt zu haben du hast recht mit deiner Kretik an meinem Zeitdiagramm, man könnte es so interpretieren Vielen Dank auch dir, das du dir die Zeit für mich genommen hast !!! Die Schaltung von Peter macht genau das was ich mir gewünscht habe. Im Grunde total einfach, wenn man weiß. welches IC man brauch und wie es zu beschalten ist. Für mich über 30Std grübeln, testen, ärgern, verzweifeln ... aber ich gebe nie auf es hat sich gezeigt, das es immer wieder nette hilfbereite Menschen gibt. Ich gehöre auch dazu, wie es in den Wald hinein ... nur kann ich hier in diesem Forum nicht viel an Hilfe liefern, leider aber vielleicht ließt ja jemand mit der genau das gleiche "Problem" hat die Lösung ist nun gut dokumentiert damit wäre viel erreicht
Ingo B. schrieb: > die Lösung ist nun gut dokumentiert nein nicht ohne Korrektur deines Bildes, ich weiss immer noch nicht unter welchen Bedingungen ein normaler Trigger oder Reset erkannt werden soll und die Bedingung VCC fehlt völlig! Ingo B. schrieb: > wenn das Signal aktiv ist, soll NIX passieren aber > DANACH soll mein Ausgang für 9Sec. aktiv/high 12V was ist danach? wie soll eine Schaltung in die Zukunft schauen? Ingo B. schrieb: > ich hoffe es auch dir verständlich erklärt zu haben es fehlt ein Bild als Zeitdiagramm welches die Fragen beantwortet. Ich hatte sowas ähnliches mal nach PeDa (Taster Entprellung) gemacht, Bedingung eine Lasertriggerung mit 10Hz die immer wieder mal Fehlimpulse bekam also habe ich die Tastenentprellung als Grundlage genommen und nach einem erfolgreichen Trigger für 90ms alle Triggerimpulse gesperrt. danach gab es keine Fehltrigger mehr zwischen den 10Hz.
juergen schrieb: > Ingo B. schrieb: >> Hallo Zusammen! >> >> Aktuell sieht die Umsetzung folgendermaßen aus (siehe Bild) >> >> Sollte da was nicht passen, bitte melden >> >> was ich noch nicht geschafft habe,ist das beim Einschalten von Vcc >> kein erster Zyklus gestartet wird ... >> > > Es gibt mehrere Möglichkeiten, das zu verhindern. Vielleicht kannst du was damit anfangen.
Joachim B. schrieb: > Somit ist die erste grüne Strichellinie links schon mal falsch, dazu > müsste die Schaltung ja in die Zukunft schauen! Das wurde weiter oben auch schon erwähnt, ich sehe es nach wie vor so. Ingo B. schrieb: > Hallo Jörg > Damit war der 74LS123 gemeint. > > Der gesamte folgende Text ebenso. > Das Thema NE555 ist quasi abgeschlossen, mit deinem Tip der Verwendung > des 74LS123 funktioniert das was ich vorhabe. Ich habe den 74LS123 nicht vorgeschlagen. Mein Favorit für solche Aufgaben ist der 74HC4538 bzw. CD4538.
Hallo Zusammen, Danke dir für die Info Jürgen ! @ Jörg 74LS123 habe ich dann wohl im Eifer des Gefechts durcheinander gebracht Gestern Abend habe ich den "Bestückungsplan" gezeichnet und heute umgesetzt. Musste aber noch einwenig mit C3 und R3 (Bild von Peter D.) testen bis der Einschaltimpuls unterdrückt wurde. Die Schaltung funktioniert perfekt, genau so wie ich es haben wollte!!! Siehe Foto. Schaltplan kann ich morgen noch reinstellen, wenn gewünscht. DANKE allen. Mit DC-DC-Wandler und Relais hab ich noch nicht getestet, war keine Zeit mehr gewesen!
Ohne den Sinn weiter zu hinterfragen, soll der Reset den aktiven Setzeingang überschreiben? Das wird nicht funktionieren, da intern ein RS FlipFlop arbeitet. Der Rücksetzeingang ist somit rezessiv.
Joachim B. schrieb: > Somit ist die erste grüne Strichellinie links schon mal falsch, dazu > müsste die Schaltung ja in die Zukunft schauen! (das kein weiterer > Impuls mehr kommt!) Können wir die Krümelkackerei nicht endlich mal sein lassen. Es ist doch schon längst geklärt, daß erst ~20ms nach der letzten Flanke das Signal triggert. Natürlich sieht das im Oszibild gleichzeitig aus, wenn man den 8s Puls noch anzeigen will. Das Eingangssignal ist ja auch nur als eine Fläche zu sehen und jedem ist klar, daß das 100Hz sein sollen.
Peter D. schrieb: > Können wir die Krümelkackerei nicht endlich mal sein lassen. sorry mal ohne 20ms 100ms und Krümelkackerei wenn's jetzt funktioniert soll's mir egal sein! Trotzdem hätte ich eigentlich gerne verstehen wollen was der TO wollte, aber nun gut, obwohl diese Art der Lösungsfindung eher an Zufall grenzt als an ERARBEITEN.
Peter D. schrieb: > Krümelkackerei Seh ich auch so Peter, anbei der aktuelle Schaltplan. nun wollte ich heute den letzen Schritt gehen und meinen DC-DC-Wandler ansteuern, der soll mir nämlich aus meinen 12V 20V bereitstellen. Aber wie soll es auch anders sein, den DC-DC Wandler (grüner Kasten) bekomme ich einfach nicht über den Transistor angesteuert. Die Bezeichnugnnfür T1 ist nur als Beispiele zu sehen (habe den Namen bei Eagle nicht löschen können) zu den Daten IC4D.11 liefert 3,5V High und 0,9V Low der DC-Wandler benötigt 110mA Basiswiderstand: Bei einem SDs1207 Transistor (der soll 2A schalten können) rechne ich mit Vce(sat) Ic 1A / Ib 50mA Hef = 20 aus Ib = Ic/Hef = 100mA / 20 = 0,005 0,005*3 = 0,015A Rb = Ust/Ib = 3,5V - 0,7V = 2,8V / 0,015A = 186Ohm Aber nix passiert. Habe dann mit div Rx-Werten getestet, es funzt einfach nicht. Mehrere SDS1207 getestet um einen defekt auszuschleißen. Ich komme einfach nicht in den mV Bereich der CE-Strecke , meist lieg ich so bei 10V Was läuft den hier schon wieder schief bzw. welche Gesetzmäßigkeiten habe ich nicht berücksichtig?
Blöd das man Texte nicht editierne kann. Buchstabendreher bitte ich zu entschuldigen. Das Relais (im Bild von gestern zu sehen) hatte ich schon rausgeschmissen
Unter SDs1207 finde ich kein Datenblatt. Unter der Annahme, dass Du diesen Minitransistor meinst: https://cdn-reichelt.de/documents/datenblatt/A100/SD1207.pdf dann sind 2A absolute maximum ratings und 500 mA "Betriebsstrom" angegeben. Meine Empfehlung, bei sowas immer in die BD-Klasse wechseln.(BD135 z.B.) Auch wenn das zunächst überdimensioniert erscheinen mag. Und ein übermäßig hohes hfe brauchst Du ja auch nicht. ciao gustav
Ingo B. schrieb: > Blöd das man Texte nicht editierne kann. Kann man, wenn man sich die 30sek. Zeit für die Anmeldung nimmt. ######### Peter D. schrieb: > Joachim B. schrieb: >> Somit ist die erste grüne Strichellinie links schon mal falsch, dazu >> müsste die Schaltung ja in die Zukunft schauen! (das kein weiterer >> Impuls mehr kommt!) > > Können wir die Krümelkackerei nicht endlich mal sein lassen. > Es ist doch schon längst geklärt, daß erst ~20ms nach der letzten Flanke > das Signal triggert. > Natürlich sieht das im Oszibild gleichzeitig aus, wenn man den 8s Puls > noch anzeigen will. Ingo B. schrieb: > Peter D. schrieb: >> Krümelkackerei > > Seh ich auch so Peter... Sehe ich nicht so...Ingo und Peter. In der Elektronik sind 20ms viel, oder auch wenig. Präzise Angaben sind nun mal das A & O um ein Problem lösen zu können. Das Oszibild hätte auch so dargestellt werden können dass die 20ms zu erkennen gewesen wären, notfalls mit 2 Abbildungen. Auf diesen Post vom 18.1. hätte Ingo reagieren können. Hier wurde im Grunde bereits darauf hingewiesen dass das Timing so nicht funktionieren kann. Leider wurde auf ähnliche später folgende Kommentare ebenfalls nicht konkret eingegangen. Beitrag "Re: Fehler beim Reset in eine NE555 Schaltung" https://www.mikrocontroller.net/attachment/442322/diagram_detail.png Von „Krümelkackerei“ kann daher keine Rede sein;-) ########## Ingo B. schrieb: > nun wollte ich heute den letzen Schritt gehen und meinen DC-DC-Wandler > ansteuern, der soll mir nämlich aus meinen 12V 20V bereitstellen. Weshalb kein Mosfet zur Ansteuerung des Wandlers, oder ein Wandler mit Enable-Eingang?
@ Jörg ja, ich muß mich hier mal anmelden, dann kann man vermutlich auch editieren @ Karl es war der SD1207 gemeint, ich habe keinen anderen mit viel A hier liegen gehabt. BC548 ; 2N2222 ... Jörg R. schrieb: > Weshalb kein Mosfet zur Ansteuerung des Wandlers aha, ok, sowas hab ich hier nicht rumliegen, werde mich drum kümmern und einlesen Jörg, es sind vielleicht nicht alle in diesem Bereich so bewandert wie du, ich muß mir das alles mühsam erarbeiten und ertesten, daher bitte ich doch etwas um Nachsicht, wenn nicht alles so perfekt von mir dargestellt wird ... Ich wünsche euch ein schönes WE Nächste Woche bin ich auf Dienstreise, leider, so kann ich nicht weiter an der fertigstellung arbeiten, lesen geht natürlich online ;-)))
Ingo B. schrieb: > Jörg, es sind vielleicht nicht alle in diesem Bereich so bewandert wie > du... Ich habe einfach nur auf Antworten auf Kommentare gehofft bzw. gewartet. Das hätte vieles einfacher gemacht. Dein Seitenhieb, so fasse ich es auf, ist daher nicht angebracht. > ich muß mir das alles mühsam erarbeiten und ertesten, daher bitte > ich doch etwas um Nachsicht, wenn nicht alles so perfekt von mir > dargestellt wird ... Muss ich auch, schließlich bin ich auch nur Hobbyelektroniker;-)
Jörg R. schrieb: > Dein Seitenhieb habe ich hier auch verspürt Ingo B. schrieb: > Peter D. schrieb: >> Krümelkackerei > > Seh ich auch so Peter, und nun fahre auf deine Dienstreise.
Ingo B. schrieb: > Rb = Ust/Ib = 3,5V - 0,7V = 2,8V / 0,015A = 186Ohm Schau mal ins Datenblatt Deiner uralten TTLs, high ist mit max 0,4mA angegeben, nix mit 15mA. Kauf Dir billige CMOS-ICs und schmeiß das alte Gelumpe weg.
Peter D. schrieb: > Ingo B. schrieb: >> Rb = Ust/Ib = 3,5V - 0,7V = 2,8V / 0,015A = 186Ohm > > Schau mal ins Datenblatt Deiner uralten TTLs, high ist mit max 0,4mA > angegeben, nix mit 15mA. > Kauf Dir billige CMOS-ICs und schmeiß das alte Gelumpe weg. ...oder so.... Jörg R. schrieb: > Weshalb kein Mosfet zur Ansteuerung des Wandlers, oder ein Wandler mit > Enable-Eingang?
Jörg R. schrieb: > Sehe ich nicht so...Ingo und Peter. > > In der Elektronik sind 20ms viel, oder auch wenig. Präzise Angaben sind > nun mal das A & O um ein Problem lösen zu können. Man kann ruhig mal auf Anfänger Rücksicht nehmen, wenn sie sich nicht so exakt ausdrücken können, wie ein Profi. Einem Profi sollte eigentlich klar sein, wenn ein Impuls von 8s erzeugt werden soll, daß es auf 20ms früher oder später wohl nicht ankommen wird. Daß eine Schaltung nicht hellsehen kann, wurde doch weiter oben schon ad nauseam geklärt.
Peter D. schrieb: > Jörg R. schrieb: >> Sehe ich nicht so...Ingo und Peter. >> >> In der Elektronik sind 20ms viel, oder auch wenig. Präzise Angaben sind >> nun mal das A & O um ein Problem lösen zu können. > > Man kann ruhig mal auf Anfänger Rücksicht nehmen, wenn sie sich nicht so > exakt ausdrücken können, wie ein Profi. Richtig, nur so unbedarft ist der TO nicht. > Einem Profi sollte eigentlich klar sein, wenn ein Impuls von 8s erzeugt > werden soll, daß es auf 20ms früher oder später wohl nicht ankommen > wird. Das ist aber nicht das Problem. > Daß eine Schaltung nicht hellsehen kann, wurde doch weiter oben schon ad > nauseam geklärt. Genau, nur wurde darauf nicht eingegangen, wie auf viele andere Kommentare ebenfalls nicht.
Peter D. schrieb: > Kauf Dir billige CMOS-ICs und schmeiß das alte Gelumpe weg. Nö. Die "prinzipiellen" Probleme im Verständnis von Logikschaltungen werden damit nicht unbedingt behoben. Dann gibt es wieder ander Klinken: Z.B. Logikpegel versorgungsspannungabhängig. CMOS4000-er Serie ist für 15V am besten geeignet. Vorschlag No.1: Der TO kann bei dem 7400-er mehrere Gatter parallel schalten, um auf einen höheren High-Ausgangsstrom zu kommen. Wenn er denn unbedingt an der TTL-Version festhalten möchte. Quelle: ISBN 3-921608-31-7 Seite 156 rechte Spalte. Vorschlag No.2: "Low" kann bei TTL "ordentlich" Strom liefen. "High" aber eben nicht. Kann man nicht invertieren vorher und den Effektor low active machen? ciao gustav
Hallo Zusammen, hier ist ja einiges passiert in den letzten Stunden, leider nicht alles zum Thema ansich also der Reihe nach ... das Wichtigste zuerst Jörg R. schrieb: > Dein Seitenhieb, so fasse ich es > auf, ist daher nicht angebracht. um Gottes Willen, das war natürlich NICHT soooo gemeint! Falls es so rüber kam, entschuldige ich mich in aller Form !!! Jörg R. schrieb: > schließlich bin ich auch nur Hobbyelektroniker;-) Aber vermutlich mehr als ich :-))) weiter im Text ... Jörg R. schrieb: > Genau, nur wurde darauf nicht eingegangen, wie auf viele andere > Kommentare ebenfalls nicht. MaHu schrieb: > Ohne den Sinn weiter zu hinterfragen, soll der Reset den > aktiven Setzeingang überschreiben? > Das wird nicht funktionieren, da intern ein RS FlipFlop arbeitet. > > Der Rücksetzeingang ist somit rezessiv. sorry, wenn ich sowas lese ... was soll ich da antworten, ich versteh schon die Frage nicht, worauf bezieht sich MaHu? Joachim B. schrieb: > Trotzdem hätte ich eigentlich gerne verstehen wollen was der TO wollte, Habe ich das nicht mehrmals erklärt? so , schluß jetzt ;-) , wieder zum Thema zurück! Leute, ich freue mich, wenn ihr mir versucht zu helfen bzw. helfen könnt das ich ja nicht selbstverständlich!!! Mein Ziel ist diese Idee umzusetzen, sicherlich gehe ich mit anderen Vorraussetzugen daran als ihr. Deutlich erkennbar daran, das ich mich gefreut hatte, das die Schaltung (NICHT mehr aufwendig mit NE555 sondern "ganz einfach" mit dem 74LS123) nun funzt, noch kurz n Trasistor dazu und fertig ist das Produkt. Tja, wohl mal wieder zu kurz gesprungen. Peter D. schrieb: > uralten TTLs, high ist mit max 0,4mA > angegeben, nix mit 15mA. Das habe ich auch mal wieder NICHT gewusst Peter D. schrieb: > Kauf Dir billige CMOS-ICs und schmeiß das alte Gelumpe weg. Bei Bauteilen ist mir das egal ob die 50Cent oder 1€ kosten, ich produziere ja nicht Serien sondern nur mal eine Schaltung und da darf dann gerne auch das "Beste" rein was man zu normalen Preisen bekommt. Ich kann glücklicher Weise auf einen großen Bestand an Bauteilen zugreifen, aber es ist auch nicht immer alles da, und einiges ist halt auch nicht mehr "state of the art", für mich zum probieren, basteln, verstehen und kaputt machen reicht´s aber ;-))) Grundsätzlich geht es mir nicht darum 5 cent zu sparen, nur funktionieren soll es und ich möchte nicht 3x die Woche bei Reichelt bestellen, da bin ich dann bezüglich der Versandkosten doch zu geizig und ich bin zu ungeduldig auf ein Paket warten zu müssen. So, wie gehts nun weiter, was soll ich nun machen bzw. bestellen??? Randnotiz: Wie soll man was lernen und Erfahrungen sammeln? *** DRUCH MACHEN !!! *** Und genau das ist meine Idee bzw. mein Weg, ich überlege mir, was man vielleicht mal machen könnte oder vielleicht ein Probelm lösen kann oder eine SACHE verbessern und dann hab ich wieder einen Grund "ZU MACHEN"
Ingo B. schrieb: > Ich komme einfach nicht in den mV Bereich der CE-Strecke , meist lieg > ich so bei 10V Bedeutet dass, das der Transietor nicht sperrt? Falls ja, dann: Ingo B. schrieb: > IC4D.11 liefert 3,5V High und 0,9V Low Der Ausgang von IC4D.11 liefert 0.9V bei low. Der Transistor steuert bei 0.7V BE Spannung schon auf. Der Transitor sperrt nie. Versuch es mit einem Darlington Transitor. Da ist die BE Spannung höher. Ca 1.4V
Hallo @ all Kurt A. schrieb: > Versuch es mit einem Darlington Transitor. Da ist die BE Spannung höher. > Ca 1.4V Was man hier alles lernt! TOP ! 1. ich habe mich nun auch angemeldet 2. habe ich mir ein Notzibuch angelegt, wo eure ganzen Tips rein kommen (z.B. der Tip von Kurt) 3. auf der Suche nach einem CMOS Ersatz für den TTL 74LS00 habe ich das CD4093B IC bei Reichelt gefunden. Frage a) Der "Schmitt Trigger" wäre doch nicht falsch/störend, oder? Frage b) zum Datenblatt , da steht bei High Level Output Current ein MINUS Zeichen vor den Angabe wie erklärt sich das denn? 4. auf der Suche nach nem Darlington Transitor habe ich zwar keinen "kleinen" (so bis 0,25 / 0,5A) gefunden (wird´s vermutlich auch nicht geben),aber der BC517 sollte doch für meinen Zweck passen, oder? https://cdn-reichelt.de/documents/datenblatt/A100/BC517-CDIL.PDF Schönen Sonntag euch allen und nen guten Start in die Woche !
Hallo @ all meine Schaltung ist soweit fertig, aktueller Schaltplan folgt ... Durch die Verwendung des 7400 bzw. 4011 soll ja der Einschaltimpuls (Vcc an) unterdrückt werden, was ja auch am Ausgang Pin 7400.11 bzw. 4011.11 zu messen ist. Pefekt bis dahin ! Da an dem Ausgang 7400.11 bzw. 4011.11 nun mein BC517 meinen Verbraucher steuert funktioniert die "Unterdrückung" des Einschaltimpuls nicht mehr, Was ich damit meine ist das beim Anlegen von Vcc der Verrbraucher das erste mal angesteuert wird, das soll er ja aber nicht. Was ist zu tun ? Mir fällt leider keine Lösung ein, und im Netz habe ich auch leider nichts gefunden was mir ansatzweise helfen könnte? Wäre der Einsatz eines Pull-down Widerstands zwischen Rb und Basis des BC517 eine Lösungsmöglichkeit? Vermutlioch reicht dann er High-Pegel von 7400.11 bzw. 4011.11 nicht mehr aus den Transistor zu steuern, oder?
Anbei der aktuelle Schaltplan und die Steuerung in Real. Kurz noch ein anderes Thema: Ich habe die letzte Woche damit verbracht die "Verbraucher" mit dem Transistor zu steuern. Zuerst hat der BC517 ein Relais angesteuert, das dann a) die LED + den Verbraucher 2 mit Vcc versorgt b) den DC-DC- Wandler (12V auf 20V) versorgt das funzte aber nicht, das Relais fing immer an zu klakern, alles mögliche probiert, kein Erfolg, hat echt Nerven gekostet Dann habe ich den DC-DC-Wandler direkt an Vcc angeschlossen und nur den Out über das Relais schalten lassen, war auch nicht so toll. Dann hab ich den DC-DC-Wandler direkt an den BC517 angeschlossen, dann gings, nachdem ich div. Basiswiderstände probiert hatte. Warum nicht auch Verbraucher 2 und die LED über den BC517 gleich mit versorgen? Weil ich bei denen nicht an die Masse komme, dann habe ich ein anderes Relais verwendet und endlich gings :-))) und da ich ja schon "Prügel" genug einstecken musste grins, ja, ich habe noch keinen 4011 in Verwendung, nur für das IC wollte ich jetzt nicht wieder bei Reichelt bestellen, und die 4093´er, die ich noch da hatte, kann man dafür nicht 1:1 nutzten. Mit dem 7400 gings ja nun glücklicherweise auch. Jetzt wäre es noch super, wenn die Schaltung beim ersten Zuschalten von Vcc (12V) nicht einen ersten Schaltzyklus starten würde. Sorry, das ich damit erst jetzt um die Ecke komme, in meiner laienhaften Vorstellung war ich der Meinung, das wenn die Schaltung bis zum 7400.11 funktioniert, der "Rest", also das was der Transistor noch schalten soll, auch funzt, da lag ich dann auch mal wieder daneben :-( Also bitte nicht wieder zu viel mit mir meckern ;-)
Anmerkung: 1. Warum kann man Dateianhänge nicht löschen ? 2. Komisch, bei mir aufm Rechner ist Bild "REAL" um 90° nach links gedreht gespeichert
3.zu Bild "REAL" wählt man den Dateinamen an, wird das Bild im richtigen Zeitenverhältnis dargestellt, klickt man direkt aufs Bild nicht Woran leigt das denn ?
Ingo B. schrieb: > Mit dem 7400 gings ja nun glücklicherweise auch. Geht es nicht. TTLs haben keine Schutzdioden, die den Resetkondensator wieder entladen. Außerdem ist die Low-Schwelle weit unter VCC/2. Ist doch ne Rasterkarte, da kannst Du leicht auf den 4093 umverdrahten.
Hallo Peter Oh man bin ich blind ! Ich hab vor lauter Probiererei, löten, testen und ärgern doch tatsächlich nicht erkannt, das die Pins 4,5+6 bzw. 8,9+10 beim 4093 anders belegt sind als beim 7400. Ich Idiot !!! Ich werde das am Montag dann gleich ändern und berichten. Mal wieder ein großer Dank an dich. Wenn man für sich alleine umherfuhrwerkt sieht man manchnal den Wald vor lauter Bäumen nicht. oh Gott oh Gott ... dann habe ich vermutlich wohl nur irgendwie richtig Glück gehabt, das die Schaltung in meinem Zustand ( "noch" ) funktioniert, bis auf die Einschränkung. Passen denn sonst alle anderen Werte deine Meinung nach, oder muss ich bei Verwendung des 4093 noch was anpassen? Gruß und Dank und ein schönes Wochenende !!!
Schau mal dort, ob es das ist, was du brauchst... ohne Overkill, was die Anzahl der ICs betrifft... Beitrag "NE555 reseten bei High am OUT"
Bitte melde dich an um einen Beitrag zu schreiben. Anmeldung ist kostenlos und dauert nur eine Minute.
Bestehender Account
Schon ein Account bei Google/GoogleMail? Keine Anmeldung erforderlich!
Mit Google-Account einloggen
Mit Google-Account einloggen
Noch kein Account? Hier anmelden.

























