kleine frage @ hans für was platinen ???? etwa für den aufbau des controllers ??? dann nehm ich 2 :D
axso und ich will die beleuchtung mit 5 super hellen blauen leds machen des dürft eigentlich locker reichen oder `???
WOW 400! - Also dass nenn ich mal nen Thread. Ist ja für mikrocontroller.net schon Rekordverdächtig! Gab es schonmal einen längeren?! @MatzeJerch; Wenn Hans was von einer Hintergrundbeleuchtung erzählt - wieso sollte er sich dann im nächsten Satz auf Controllerplatinen beziehen?! :P Naja, mir reicht die Beleuchtung so wie Sie ist! Aber nur mal so aus Interesse: Wie hast du das denn ausgewechselt? Einfach die Hintere Verkleidung des Displays abgemacht und dann konnte man die Röhre rausnehmen? MfG, Dominik S. Herwald http://www.dsh-elektronik.de
seit wann muss man eine platine für eine hintergrundbeleuchtung mit leds machen ??? komisch aba egel klar die röhre geht ganz leicht raus war voll einfach war glei des erste was ich am lcd gemacht hab :D
@MatzeJerch wenn Du die CFL-Tube entfernt hast siehst Du ja, wie dick diese Lichtleitfläche ist die von ihr durchleuchtet wird. Bei 5 mm Dicke kann man "relativ einfach" 3 mm Löcher ca. 4 mm tief in diese Fläche seitlich einbohren. Da die bei diesen GLCDs AFAIK aber nur 4 mm dick ist wirst Du Probleme haben (es sei denn Du hast CNC-Zugang) die Bohrung mittig unterzubringen ohne zum Rand hin auszubrechen. Da die LEDs unbedingt absolut parallel zur Lichtleitfläche stehen sollten um Farb"blumen" oder Farbschwächen im Betrieb zu vermeiden bietet sich also für diese GLCDs tatsächlich eine kleine Platine am Besten an, auf die LEDs gelötet werden können um dann das Ganze vernünftig einbauen zu können. Nehme mal an, dass Hans das aus diesem Grund so lösen möchte ;)
@Dominik Einfach die drei Laschen bei der Röhre hochbiegen und das Kunststoffgehäuse samt Röhre entnehmen. @MatzeJerch Also ich brauchte eine Platine. Wie sollte ich die LED's denn sonst ausrichten, damit die Strahlen auch durch den Glasträger gehen? Außerdem habe ich SMD LED's (Top-LED'S) genommen. Wie oben schon geschrieben werde ich mal ein paar Fotos von meinem LCD und der LED-Platine machen.
ich meld mich schonmal für ne platine an ;) jetzt brauchn wir nur noch jemanden der sich softwaremäßig um die artefakte kümmert ;) vielleicht ein kleiner mod für LCDstudio oder liquidmp3 ? ;) is doch sicher irgendwas opensourcemäßig ..
Hier sind ein paar Fotos von meinem LCD... auf diesem bild sind die farben ein wenig "verzerrt" weiß ist blau und blau ist schwarz. das liegt an aber an der digicam (ohne Blitz).
auf diesem bild sind die farben wie sie fast sind (mit Blitz).
hier ist die selbstgestrickte led-hintergrundbeleuchtung
und ein bild meiner neagtive spannungsversorgung in smd und auf einer lochrasterplatine.
@Hans: Ohne Vorwiederstand, oder hast Du den auf der Rückseite Montiert ?? wie viel Ohm hast Du denn genommen, bei 5 LEDs in Reihe ??
@Pierre keine, habe eine variabele spannungsquelle genommen. war halt nur zum testen.
Hehe @Hans: Da haste aber wirklich nen ganz schönen Haufen Kabel =) ... da ist mir meine eine Lochrasterplatine doch lieber ;) :P Ich schätze mal du machst dass auch noch auf eine Platine drauf oder? Was sind denn das für LEDs die du benutzt? (Wieviel MCD?) Und wo zu welchen Preis gekauft ? :) MfG, DSH
ich muss sagen, das mit einer grünen bzw. blauen hintergrundbeleuchtung die Artefakte kaum noch zusehen sind. sie sind zwar noch da aber fallen nicht so ins auge als bei einer weißen beleuchtung.
? Hab ich nicht nach caldera bzw. Quelle gefragt?! ;)
@Dominik sicher mach ich mir noch eine richtige platine mit allem drauf was drauf soll. aber bevor ich soetwas in angriff nehme strippe ich lieber. keine ahnung wieviel mcd. hatte ich hier so rumfliegen. 100Stk. habe ich für 4Euro incl. versand bei ebay bekommen, sollten eigentlich nur für statusinformationen dasein.
oder meintest du die Blauen? das sind keine led's sondern eine röhre, hatte ich auch noch hier rumliegen. später mache ich es mit led's.
axo. Ja ich meinte eher blau ;) Naja mal sehen - eigentlich bin ich ja auch schon mit der weissen Hintergrunbeleuchtung zufrieden... Die Artefakte sollten mich ja eher weniger stören ;) Mir gehts eigentlich nur um den Stromverbrauch, da wären LEDs evtl. besser geeignet. MfG, DSH
Hallo Jungs, ich hätte da mal ne bitte an euch. Könnte jemand mal Fotos machen, von dem Parallel-Port-Stecker, wie ihr das gelötet habt ? Und ein Foto von dem Inverter, die Sache mit den -22V ? Währe das möglich ? Ich komme einfach nicht weiter heul
@Marcel ich habe die negative Spannungsversorgung einfach nachgebaut wie sie auf der lame-page beschrieben wurde (s. Anhang). Und den LPT-Port wie folgt angeschlossen. JP3 Parallelport 1 (GND) -> 18-25 (GND) 2 (D7) -> 9 (D7) 3 (D6) -> 8 (D6) 4 (D5) -> 7 (D5) 5 (D4) -> 6 (D4) 6 (D3) -> 5 (D3) 7 (D2) -> 4 (D2) 8 (D1) -> 3 (D1) 9 (D0) -> 2 (D0) 10 (A0) -> 14 (autofed) 11 (CS) -> 17 (select) 12 (WR) -> 1 (strobe) 13 (RD) -> 16 (init)
Fotos von meiner Platine findeste mehrere weiter oben im Thread... Ich habs auch mit dem TL497 gemacht. Funktioniert wunderbar. MfG, DSH
Hallo, ich habe mir ebenfalls das Hitachi SP14Q002 gekauft. Habe allerdings Null Erfahrung mit Technik, löten Schaltplänen und der gleichen. Kann mir also jemand (am besten per Mail) mal eine kleine Zusammenfassung schicken, was ich jetzt noch kaufen muss und wie ich was anschliessen muss? Vielen Dank schonmal! mfg Jan
oder vielleicht noch einfacher: ich möchte das LCD an meinen PC Anschliesen und eine blaue Hintergrundbeleuchtung haben - Wenn möglich mit diesen superhellen LEDs. Wer hat sowas noch zum verkauf rumfliegen?
Kommt mir so vor als hätte ich diese Frage schon mal gehört, so ca. einhalbes dutzend mal, manche leute haben irgendwie keine lust sich alles hier durchzulesen, dabei kann man davon nur lernen. guck mal hier: 25.07.2003 15:09 da stand ich zitiere mal dominik der wiederum mal Hans zitiert: ------------------------------------------------- Nochmal zum mitschreiben ;) Du benötigst: 1. das LCD 2. den Inverter für dir Hintergrundbeleuchtung des LCD's (wird mir 5V oder 12V gespeißt) 3. die Platine mit dem SED, RAM und Quarz (VCC 5V) 4. ein Konverter der aus 5V -22V macht um die Pixels zum leuchten zu bringen 5. PC oder AVR oder PIC oder ähnliches um das ganze zu steuern (8Bit breiter Bus) -------------------------------------------------- das steht alles in den ersten ~50 postings. das sollte zu schaffen sein das zu lesen. bezugsquellen sind da auch alle angesprochen.(zb www.megas.org) du musst sowieso irgendwann alles lesen, damit du weißt wie das angeschlossen wird... Für alle leute die von hier aus ca. 20 beiträge wieder fragen, einfach zur großen Erleuchtung schicken ErleuchtungErleuchtungErleuchtungErleuchtungErleuchtungErleuchtung ------------------------------------------------------------------ ErleuchtungErleuchtungErleuchtungErleuchtungErleuchtungErleuchtung ------------------------------------------------------------------ ErleuchtungErleuchtungErleuchtungErleuchtungErleuchtungErleuchtung ------------------------------------------------------------------ ErleuchtungErleuchtungErleuchtungErleuchtungErleuchtungErleuchtung ------------------------------------------------------------------ ErleuchtungErleuchtungErleuchtungErleuchtungErleuchtungErleuchtung Was für eine verschwendung von Webspeicherplatz!!!!!!!
@Jan geh auf www.megas.org und bestell dir das blaue Display anschlussfertig. Dann hast du alles was du brauchst. Ansonsten kommt Lötarbeit auf dich zu.
Die Frage ist nun, wie kann ich die Benachrichtigung per e-Mail abschalten ?? Das nenne ich nun Verschwendung von Kapazitäten :-) lach good Day Pierre
@Pierre du sagst es! Ich hatte vorher in meinem Postfach ca. 300 Mails... jetzt sinds 600!!! :P ;) :-/ :] MfG, DSH
@jan kannst dir auch mal das hier anschauen: http://cgi.ebay.de/ws/eBayISAPI.dll?ViewItem&item=2744050425&ssPageName=ADME:L:DS:DE:8 da hast du alles was dein display braucht ... ;-) ich betreibe dieses teil auch am pc. funktioniert auf anhieb alles problemlos. ist für anfänger sicher ideal ... n8, elo
45 ist ein stolzer Preis fürs ganze. Ich schätze mal 20 gewinn. Hat jemand von euch schon mal versucht den CCFL-Inverter selber zu bauen. Hab meinen von LC-Design. Das einzige Bauteil dadrauf, was stört, beschaffungstechnisch, ist der Transformator, Spule oder was auch immer das sein mag
@Chris
>45 ist ein stolzer Preis fürs ganze. Ich schätze mal 20 gewinn.
Eher ein ausgeprochen fairer Preis, was die "Sofort kaufen"-Aktion
betraf.Bei ner Auktion ist ja jeder selbst schuld für den Preis den er
bietet.
Wenn du den ganzen Kram bei div. Händlern bestellt hast, bist Du locker
~30-35 Euro inkl. Versand los.
Dann noch die Platine machen,bohren und alles zusammenbraten,
testen,...dauert auch nochmal 2 Stunden.
Wenn Du einen Stundenlohn von 1Cent bei Dir veranschlagst, machst Du in
der Tat noch Profit.
Und es ist wie beschrieben eine Komplettlösung, Display ran,CCFL-Kabel
ran, Parallelportinface gebaut und angeschlossen und los gehts.
Ich hab an meiner! Komplettlösung ein halbes Wochenende gesessen und
weiß wovon ich rede.
Habe eine App-Note zum Thema CCFL-Inverter Selbstbau gefunden. Wenn denn jemand was mit anfangen kann, siehe Anhang... Gruss Andre
Hat ja super geklappt mit dem Anhang, zweiter Versuch...
@Chris: die Platinen von MEGAS sowie von Bitshaker werden in Kürze 65 EUro kosten - oder meinst Du wir sind hier irgendwie die Caritas ? Bisher sind das die reinen Materialkosten und ein paar EUros für den Löter. Selber lesen, selber kaufen, selber löten ist das Motto. Leg mal los mit Deinem Inverter - Spulen kann man selber wickeln lol
Aber an dem Inverter sieht man mal wieder, das selber bauen nicht immer lohnt. Für 8,- würde ich mir den Stress mit den Spulen selber wickeln nicht antun. Und ich glaube auch nicht, das man die zu einem akzeptablen Preis irgendwo fertig bekommt.
Ihr macht ja aus ner Mücke, nen Elefanten. Ich betrachte diese Beträge mit Bastleraugen, natürlich weiß ich das geistig Gut auch seinen Preis hat, und das ist ja auch richtig so. Dies hier ist halt nun mal mehr ein Forum für den Bastler und Hobbyisten, wenn ich das Geld in der Portokasse hätte würde ich mir auch vielleicht ein fertiges Modul holen, aber wo bleibt der Spaß und der Lerneffekt beim Selbermachen. Erstaunlich nur zu sehen, wieviel manche menschen bereit sind für etwas auszugeben, was man mit etwas schweiß und KnowHow günstiger machen kann. In diesem Sinne, frohes Schaffen!
@Chris (and all ;)): Hier dann als kleiner Anreiz mal ein Pic von dem Teil im Einsatz mit LCDstudio (und einem "wilden" Skin von SpocK)
du musst halt immer etwas warten - k.a. warum das so ist.
zum glück hab ich email benachrichtigung nicht an ;) ich hab mir das gerade mal angekuckt -> die hintergrundbeleuchtung ist doch eigentlich ziemlich simpel. eine normale plexiglasscheibe die von der seite beleuchtet wird. .. aber was sind das für folien auf dem plexiglas?
Hallo Leute, ich hatte ein sehr Interessantes und Hochinformatives Gespräch mit Megas.org !!! Folgende Informationen konnte ich nirgends so lesen, das es für einen Anfänger zu verstehen ist. Ich bestellte alle Bauteile Megas.org, ohne zu Wissen wofür alles genau ist. Hauptsache ich habe es und irgendwie wird es weitergehen. Bekommen habe ich dann: 1) einige Datenblätter im PDF Format 2) LCD Controller komplett bestückt & getestet mit Stiftleisten/Pfostensteckerleisten für die Kabelverbindungen 3) CFL-INVERTER zum Beleuchten 4) DC/DC-Konverter WOW, tolle Sachen dachte ich, aber wofür das alles ? Das LCD-Controllerboard ist einleuchtend, er nimmt die Daten vom Parallelport entgegen und steuert das GLCD entsprechend an. Die Pins wurden desöfteren im Forum gepostet. Erspare ich mir also. Der CFL-INVERTER ist zum beleuchten da und erzeugt über 400V Wechselspannung gefährlich für die Hintergrundbeleuchtung. Dieser wird mit 12V betrieben. Er ist steckfertig gelötet für das GLCD. Dann der DC/DC-Konverter erzeugt eine Spannung von -24V die mit einem Widerstand(Kohle) von 20ohm auf -22V runter muss. Wird für den Kontrast gebraucht, damit man überhaupt was sieht. Da man sowieso alles auf eine Europlatine unterbringen sollte, kann dieser ebenfalls darauf. Pin-1 ( meist da wo der Punkt ist ) Input -12V Pin-2 Input +12V Pin-3 Output -24V An Pin-3 kommt der Widerstand und der an das GLCD Pin-13 (-22V) Zusatzinfo: Es gibt verschiedene Typen. Welche mit 5V Input. Datenblatt kann ich senden auf Anfrage. Woher der Strom für das ganze ? Die Lösung heisst Molex ! Das sind die weissen Steckverbinder in deinem PC für die Komponenten. rot= +5V schwarz= -5V schwarz= -12V gelb= +12V Besorg dir also einen Steckverbinder und löte den mit auf die Europlatine. Von da aus versorgst du alles mit Strom. Ich selber bin nicht weiter, werde aber mehr Informationen zusammentragen und weiter posten. Habe auch schon einige Fotos gemacht, die ich dann ebenfalls veröffentlichen werde. Viel Glück !
@Marcel Zitat.... Die Lösung heisst Molex ! Das sind die weissen Steckverbinder in deinem PC für die Komponenten. rot= +5V schwarz= -5V schwarz= -12V gelb= +12V ..... ich meine das die schwarzen leitungen nicht -5V bzw. -12V sind sondern GND (Masse, Ground). -12V ist dunkel blau und -5V ist weiß. man findet diese leitungen nur im mainboard-stromkabel. @andreas eine folie ist zb eine polarizationsfolien die das licht "richtet" bzw. licht nur in einer richtung durchläßt.
lol schwarz= -5V und -12V ?????? ...... g ich dachte immer das wäre masse ;-) ... kuck lieber nochmal nach @marcel !!
in anhang findet ihr ein bild von der steckerbelegung vom mainboard-stromkabel incl. der frabbelegung.
20 ohm werden da nicht reichen (irgendwo 367meter steht schon mal was drüber aber das rauszusuchen .. bah) .. bei 5mA aufnahme kommt das bei mir auf so 400 ohm .. verfügbar sind 470ohm wiederstände
eiei +5V rot Masse schwarz Masse schwarz +12V gelb Verzeit mir noch einmal ggg Ich habe nochmals nachgeschaut..so sollte es sein. Ich habe es jetzt 100mal geschrieben, damit das nicht nochmals vorkommt :-) Habt ihr noch ein paar Fehler gefunden ?
uiui..was so alles schief gehen kann... Aber ihr seid gut gg War natürlich alles nur ein Test von mir....
Mal ne Frage an alle Experten hier. Ich studiere gerade mal so das Datenblatt ( Anhang ) Auf Seite 4 steht, das VDD-V0 min 0 und max 27.5 V sein muss. Wieso regelt ihr alle auf 22V runter von 24V ? Sieht man dann nix mehr ? Ok auf Seite 5 steht VDD-V0=-22V. Was könnte dann passieren wenn man die volle -24V anlegt ? Springt mir dann das Display ins Gesicht ? g
Weil VDD-VEE -27V sein muss. Da VDD = 5V ist, sinds -22V... Das Display springt dir nicht ins Gesicht - obwohl - wenn du die spezielle Killer Variante erwischt hast?! ;) Es kann aber sein, dass sich dann die Pixel dauerhaft polarisieren -> Display Schrott! MfG, DSH
MEGAS: wie kommts das bei dir das Display ALLEIN 42 € kostet? bei bitshaker kostet das ding grad mal 6€
ich denke, das bitshaker nix ans finanzamt abdrueckt. aber ueber die kosten haben wir etwa bei beitrag 250 gesprochen. andererseits seit wann muss man sich fuer seine preise rechtfertigen??? kauf doch bei bitshaker. im uebrigen kostet das lcd bei ihm nun 8euro.
hihi wohl dem der viele gebunkert hat.. ist in der tat so er scheint nichts abzudrücken.. auch wenns MEGA wehtut .. bitshaker hat ein absolut unschlagbares angebot dadurch(leider merkt er auch das er viel mehr vredienen könnte). und er ist wirklich verdammt freundlich!! und das meine ich so wie ich es schreibe! ich bin noch nicht sicher ob ich jetzt nnoch zeit habe das 2te display fertigzubauen da ich zur zeit an einem anderen projekt arbeite -> falls nicht verkaufe ich die einzelteile (also ein kompletter bausatz) günstig.
@andreas man könnte glatt denken, du kennst ihn persönlich ... ;-) aber du hast recht, ich kann seine hilfsbereitschaft nur bestätigen. die 8euro scheinen ja auch nur in verbindung mit dem interface möglich zu sein. ... oder die anderen verkäufer können einfach nicht genug bekommen ... ;-) nicht hauen ;-) guckt euch zum beispiel mal den hier an: http://cgi.ebay.de/ws/eBayISAPI.dll?ViewItem&item=2425308356&category=38775 das ist doch glatter betrug! farbdisplay??? video-monitor???? das ist doch glatt ne abmahnung wert. die armen kerle sind schon bei 56euro ...
Hallo zusammen, Da ich mich mit anderen ein wenig austausche was ein HowTo angeht, sind wir auf ein folgendes Problem gestossen. Laut Datenblatt liegen die -22V an Pin 13 an (VDD-V0)'Operating Voltage LC Driving'. Es gibt aber Beispiele, wo es an Pin 12 anliegt (VEE)'Power Supply for LC'. Was ist denn nun richtig ? Wie habt ihr es gemacht ? Gruß Marcel
Pin12 --> -22V Pin13 --> Poti-Schleifer (liegt zwischen +5V und -22V) ------ +5V (Pin10) | |---| | | | | | <----- ca. -17V (Pin13) | | | | |---| | ------ -22V (Pin12)
@elo wie kann man dieses unseriöse Auktion stoppen oder anderen mitteilen, das es ein Fake ist???
Ich habe dem Hampel folgendes geschrieben: Guten Tag, falls Sie nicht den Artikel innerhalb der nächsten 6 Stunden vom Netz nehmen, werde ich Sie bei ebay wegen Betruges anzeigen. Wie können Sie überhaupt solche Fehlinformationen in Ihr Angebot schreiben, wie z.B. "TFT - Farbmonitor" oder "Komplett mit Anschlusskabeln vorverkabelt", usw. Da wir in Deutschland wohnen gilt der Spruch "Unwissenheit schützt vor Strafe nicht". Also wenn Sie nächstesmal ein Artikel bei ebay einstellen würde ich an Ihren Stelle erstmal prüfen was das überhaupt für ein Ding ist. Falls ebay nicht den Artikel sperrt werde ich mich auch an andere Stellen wenden. Schönen Tag noch.........
@Hans Und? Hast Du schon eine Antwort? Die Antwort von Ebay ist doch schon legendär, wenn Du dich an sie wendest, bekommst Du gleich eine auf den Sack wegen übler Nachrede und Spaming. Denen ist es nur wichtig, dass sie jeden Monat pünktlich die Kohle von Deinem Konto buchen können und lassen Dich im Ernstfall im Regen stehen. Schau mal in deren Forum nach, dort werden genau diese Fälle beschrieben. Einer wollte warnen, dass jemand an statt eines Notebooks nur Steine verschickt hat und bekam genau den o.g. Spruch zu hören.
@hans keine ahnung wie man das stoppen kann. ich glaube, sobald jemand geboten hat, kann man es gar nicht mehr stoppen. :-( bei ebay gibt's irgendwo eine adresse für solche anzeigen, aber wie lange das dauert weis ich nicht ... man könnte höchstens jedem der geboten hat ne mail schreiben, dass es ein fake ist. dann würden sich vielleicht auch mehrere beschweren und druck bei ebay machen ...
habe ich eben gemacht :) ich meine ich habe ein gebot abgegeben und allen bescheid gesagt.
dann springen alle ab du erhälst den zuschlag g ich habe ihm mal folgendes geschrieben: Hallo, wieviel Farben kann das TFT denn darstellen ? 256,64565 ... ? Kann ich das Teil direkt am Video-Ausgang anschliessen ? Gruß Marcel Mal sehen was er antwortet g Vieleicht liest er das hier auch grinz
Nur mal so zur Imformation, einpaar preise für alle die sich auf den Bastelspaß einlassen wollen und zur orientierung: (www.ebay.de) Display SP14Q002: 5-10 Verk: druschba (www.lc-design.de) Controller SED1335: 14 ab 10st. nur 10 CCFL-Inverter: 7,58 (www.reichelt.de) TL497A: 1,70 PLatine Bungard ds: 2,40 62256-70 Speicher: 1,40 Ihr braucht 2 Stück 74HC04: 0,18 74HC32: 0,17 SUB-D 25: 0,40 10HC-18 10Mhz 0,44 und andere kleinteile, wie Kondensatoren, Widerstände, Stiftleisten und Dioden evtl. noch einen 7805 pass. Kühlkörper etc. alles vielleicht ca. 2 - 3. Macht zusammen ca. 38 , je nachdem was ihr verwendet. Bauteile nach Bauplan auf http://www.lamepage.de/hardware/gfxlcd/index_de.html Wenn ihr die Teile irgendwo billiger kriegt, dann postet hier mal, lass mich gerne immer wieder überzeugen.
@chris und @ all: Nur damit jetzt nicht wieder irgendwelche Missverständnisse entstehen: Das gilt nur wenn man sich alles (sogar eine Controllerplatine) selbst nach dem Plan auf der Lamepage bauen will, Sonst, wenn man sich die Controllerplatine bei megas.org o.ä. bestellt gelten nur der TL497 und 74HC04! Übrigens hat Kessler-electronic den TL497 (1,54) und einige andere Bauteile etwas billiger im Angebot. Aber das mit eBay und dem "Farb TFT": Muahahahahaha ;) Auch interessant: http://cgi.ebay.de/ws/eBayISAPI.dll?ViewItem&item=3425543319&category=32897 vor allem ist die Aufnahme des laufenden LCDs fon megas geklaut ;) MfG, DSH
@Chris - Nur zur Info Die Controller kosten bei LC-Design bei einer Abnahme von 10Stück 11,30Euro. Erst ab einer Stückzahl von 50 bekommt man den Preis von 10,20Euro incl. MwSt.
@dominik Ich dachte ich hätte mich so ausgedrückt, dass das die Bauteile für lampepage und zum selberbasteln ist. Bauanleitungen für Belichter, Ätzgeräte und Tipps zum Berucken etc. gibts hier im Forum. Wenn meine Platienen fertig sind, dann poste ich die mal.
Hallo Chris, suche vergebens den Controller SED 1335 bei Lc-design.de wo haben die den versteckt. Habe den Fake bei eBay auch schon angeschrieben und ihn darauf hingewiesen das er Mist erzählt. Glaube aber das es überhaupt kein Sinn macht, der zieht einen ab. mfg
Hi an die Technikabteilung, habe da mal wieder eine technische Frage und zwar hat jemand von Euch mal nachgerechnet ob der Quartz passend ist für unser Display oder ob er nicht zu schnell ist? Könnte es sein das die Artefakte auch daher kommen könnten, das der Quartz vielleicht kleiner sein müßte? Aus der Gleichung auf der Seite 65(71) werde ich einfach nicht schlau. Ich stelle die Frage, weil ein Bekannter von mir hat ein ähnliches LCD und dort gibt es keine Artefakte. Ich werde mal so aus Langeweile morgen den Oszillator 10MHz gegen ein 8MHz und 6MHz austauschen. Mal sehen was passiert oder könnte ich da was zerstören? Schönen Gruß... Hans
@Peter Den Preis bekommt man nur auf Anfrage. Er steht niergends auf der HP.
@Hans Nein normalerweise sollte nichts kaputt gehen, ich hatte hier auch mal ein anderes GLCD mit 240x128px und nem SED1330 und das Quartz hatte auch nur 6MHz... allerdings waren auch auf diesem LCD Artefakte zu sehen... Aber nicht ganz so stark. Das lag dann aber vermutlich an der geringeren Auflösung... MfG, DSH
lt. Datenblatt würde für ein 240x128 und einer Wiederholrate von 60Hz eine Frequenz von 2,9MHz ausreichend. Also werde ich morgen mal den Lötkolben wieder anwerfen und den Oszillator wechseln. Ich werde Euch bescheid geben was daraus geworden ist.
20 Euro für Controller und Inverter? Wo bekomme ich das? Nehme ich!!!
@Jan bei mir bekommst Du den Controller und Inverter für 22Euro incl. Versand.
Moin, habe eben verschiedene Oszillatoren (8MHz und 12MHz(oc)) ausprobiert. Ich kann sagen, das ich mit dem 10MHz die besten Ergebnisse erzeilt habe, also die wenigsten Artefakte zusehen waren. Schade, eigenlich dachte ich, ich könnte den SED mit dem LPT-Port "syncronisieren" um die Artefakte weiter zu minimieren. Ich werde nun noch die Platine für die LED-Hintergrundbeleuchtung fertigstellen und danach sofort an meinem Projekt weiterarbeiten. Gruß... Hans
@ Hans Das ist doch (wenn ich es richtig verstanden habe) alles was ich brauche, um das LCD an den PC anzuschliessen, oder? Wenn ja kannst mir gleich deine Kontodaten per mail schicken.
@Jan: Ich zitiere mal Chris, der wiederum einige andere Leute zitiert und mache ne neue Erleuchtung auf ;) ------------------------------- Kommt mir so vor als hätte ich diese Frage schon mal gehört, so ca. einhalbes dutzend mal, manche leute haben irgendwie keine lust sich alles hier durchzulesen, dabei kann man davon nur lernen. guck mal hier: 25.07.2003 15:09 da stand ich zitiere mal dominik der wiederum mal Hans zitiert: ------------------------------------------------- Nochmal zum mitschreiben ;) Du benötigst: 1. das LCD 2. den Inverter für dir Hintergrundbeleuchtung des LCD's (wird mir 5V oder 12V gespeißt) 3. die Platine mit dem SED, RAM und Quarz (VCC 5V) 4. ein Konverter der aus 5V -22V macht um die Pixels zum leuchten zu bringen 5. PC oder AVR oder PIC oder ähnliches um das ganze zu steuern (8Bit breiter Bus) -------------------------------------------------- das steht alles in den ersten ~50 postings. das sollte zu schaffen sein das zu lesen. bezugsquellen sind da auch alle angesprochen.(zb www.megas.org) du musst sowieso irgendwann alles lesen, damit du weißt wie das angeschlossen wird... Für alle leute die von hier aus ca. 20 beiträge wieder fragen, einfach zur großen Erleuchtung schicken ErleuchtungErleuchtungErleuchtungErleuchtungErleuchtungErleuchtung ------------------------------------------------------------------ ErleuchtungErleuchtungErleuchtungErleuchtungErleuchtungErleuchtung ------------------------------------------------------------------ ErleuchtungErleuchtungErleuchtungErleuchtungErleuchtungErleuchtung ------------------------------------------------------------------ ErleuchtungErleuchtungErleuchtungErleuchtungErleuchtungErleuchtung ------------------------------------------------------------------ ErleuchtungErleuchtungErleuchtungErleuchtungErleuchtungErleuchtung ------------------------------ DAS BRAUCHT IHR FÜR DAS LCD DAS BRAUCHT IHR FÜR DAS LCD DAS BRAUCHT IHR FÜR DAS LCD DAS BRAUCHT IHR FÜR DAS LCD DAS BRAUCHT IHR FÜR DAS LCD DAS BRAUCHT IHR FÜR DAS LCD DAS BRAUCHT IHR FÜR DAS LCD DAS BRAUCHT IHR FÜR DAS LCD DAS BRAUCHT IHR FÜR DAS LCD DAS BRAUCHT IHR FÜR DAS LCD DAS BRAUCHT IHR FÜR DAS LCD DAS BRAUCHT IHR FÜR DAS LCD DAS BRAUCHT IHR FÜR DAS LCD DAS BRAUCHT IHR FÜR DAS LCD DAS BRAUCHT IHR FÜR DAS LCD DAS BRAUCHT IHR FÜR DAS LCD DAS BRAUCHT IHR FÜR DAS LCD DAS BRAUCHT IHR FÜR DAS LCD DAS BRAUCHT IHR FÜR DAS LCD DAS BRAUCHT IHR FÜR DAS LCD DAS BRAUCHT IHR FÜR DAS LCD DAS BRAUCHT IHR FÜR DAS LCD DAS BRAUCHT IHR FÜR DAS LCD MFG, DSH
Auch damit kommt ein unwissender nicht weiter. Ihr setzt zuviel vorraus. Es sind soviele Wissenslücken vorhanden und aus den Datenblätter wird man auchnicht schlau, wenn man keinen Elektronik bezogenen Beruf hat. Ich sage nur, den DC/DC anschliessen. Selbst wenn man mit jemand redet, der sowas gemacht hat, bleiben Fragen offen. OK, wen man keine Ahnung hat oder es nicht versteht, sollte man die Finger davon lassen. Aber jeder fängt mal an, und es gibt auch welche die sich da richtig reinhängen und es trotzdem nicht schaffe. Fragt man hier um Hilfe, werden nur Fragmente erklärt die man dann auch nicht begreift. Ich selber habe es auch noch nicht geschafft. Nur wenn es fertig ist, dürft ihr das alles nachlesen, was und wie ich es gemacht habe. Wenn jemand genauso eisern ist, um das Teil anzuschliessen und genauso auf Hilfe angewiesen ist, aber doch irgendwelche Infos ergattern konnte. Den bitte ich, sich bei mir zu melden, damit wir alle Fakten und Daten zusammen tragen können. Damit es anderen vereinfacht wird. Bis dahin viel Geduld Marcel PS: Ich bin ausserdem der Meinung, man sollte doch schon was lesen, was anderen gepostet haben. Eigeninitiative sollte man doch schon zeigen. Man sieht es doch schon wenn man z.b. bei MEGAS.ORG auf die HP geht, was angeboten wird
Goede avond bouwens, was meint ihr wieviele Anfrager folgender Art ich TÄGLICH bekomme: --- Hallo, ich will mir so ein LCD selber bauen und wissen, was ich alles dafür brauche und was das kostet. --- Die haben MEISTENS noch nicht einmal in den Shop gesehen. Fakt scheint daher zu sein: fragen & tasten können alle wie die Weltmeister, aber mit dem Lesen (oder der einfachen SUCHEN-Funktion im Browser) habe manche echte Probleme :) Aber zum Glück gibt es ja jetzt dafür den Link zu "Dominik's Erleuchtung" rofl @Marcel: watt denn, watt denn - imma noch nich ? Ruf mir nomma an, wa ;)
P.S.: bzgl. eBay: seht mal in das neue Forum bei megas.org...ebäh ;) Habe letztens eine Nummer erlebt mit denen, dass ich mich 100% an Bens Meinung anschliessen kann: Kohle ist Alles, bei Problemen "lauwarmer Regen" und wenn Du was schreibst, was sich auf eBay als Plattform schlecht auswirken könnte oder in ein schlechtes Licht rückt werden sogar Betrugsfälle gedeckt - anders kann ich das nicht nennen. Der komplette "Fall" wie gesagt im Forum bei mir. Nicht das ihr das falsch versteht: ich mache ne Menge Umsatz bei eBay (und die ziehen sich dafür auch ein paar Hunderter von mir rein jeden Monat) - aber was Sch... ist muss auch als Sch... gekennzeichnet werden ;)
@MEGAStar: Mein Beileid für die vielen Mails. :-/ Tja es gibt halt leider viel zu viele Mitglieder der Spezies "Google? Hmm. Hört sich gut an, kann man das essen?"... Tehehe mit der Sch... haste recht ;) Der der das Display dann ersteigert wird sich dann evtl. wie der Kerl ausm Media Markt Sound drüber freuen ;) :P (wer den nicht kennt, kann seine wissenslücke hier ausfüllen: http://home.nexgo.de/gesthuisen/download/media.zip ) @Marcel: - naja der Titel des Forums - "Mikrocontroller.net" sollte ja schon andeuten dass hier für gewöhnlich eher Leute mit halbwegs guten Elektronikkenntnissen unterwegs sein sollten... Beruflich mache ich persöhnlich dass jedenfalls noch nicht - bin ja noch nichtmal mit der Schule fertig und will auch erst noch Studieren... MfG, DSH
@Chris
>Display SP14Q002: 5-10 € Verk: druschba
Das ist leider nur die halbe Wahrheit, denn der Mensch versucht seine
Kohle wohl über den Versand reinzuholen.
Die Versandkosten sind 8,95 euro.
Er versendet aber offenbar unversichtert im DinA5-Umschlag.
Außderdem sind bei einigen seiner Auktionen nicht das Display, sondern
Farbbilder/Farbdisplay aus der Hitachi-Werbung(?) zusehen.
So ganz sauber scheint mir druschba nicht zusein. Sei's drum, ich habe
mal zwei Stück ersteigert. Mal sehen, wieviel er meint an Versandkosten
abziehen zumüssen.
Grüsse
Kay
Ich würd mir da keine Sorgen machen, ich hab bei ihm mal 7 Stück auf einmal ersteigert. Er wollte nur einmal Versandkosten haben. Die Dinger kamen gut verpackt in Luftpolstertaschen an. Wenn man nur eins ersteigert ist das natürlich teuer, klar!
@All Leute ich bin halt ein Anfänger in diesen Dingen - fange gerade an. Tut mir leid wenn ich einige mit meinen Fragen nerve aber ich steige einfach noch nicht ganz durch.
@Kay Ich habe 3 Displays ersteigert, und die kamen im Päckchen in Lufpolstertaschen bei mir an, so wie bei Chris. Versandkosten musste ich auch nur einmal bezahlen. @all Das Netzteil für die -22V von der Lamepage kann ich doch auch mit +5V speisen, oder? Frag lieber sicherheitshalber nach, weil es auf der Lamepage ja mit +12V gespeist wurde. Ich kann ja leider immer noch nix testen, Reichelt hat zwar alle benötigten Teile geschickt, aber anstatt Entwickler und Säure haben sie mir zweimal Säure geschickt. Jetzt müssen meine Platinen bis nächstes Wochenende warten... :-( Gruss Andre
@Andre: Nein! Das Netzteil mit dem TL497 kann man nicht direkt mit 5V Betreiben... OK - man kann schon, aber dann ist die Ausgangsspannung nur bei ca. -20-21V unbelastet... zuwenig. Erst ab ca. 7-8V funktioniert das zuverlässig. Maximal würde ich das Teil übrigens mit 14V Versorgen. Ich meine micht erinnern zu können, das im Datenblatt was von 15V Maximal stand... ausserdem wird der Chip bei 12V und angeschlossenem Display schon etwas warm. Ich hab mal vorsichtshalber nen kleinen Kühlkörper mit Wärmeleitkleber draufgeklebt. MfG, Dominik S. Herwald http://www.dsh-elektronik.de/
@ Chris Die Sachen kann ich nur bestätigen, den Erwerb des Displays bei druschba. DIN A5 und die dünne Kunststoffpackung mehr nicht, aber das konnte man ja schon vorab in den Bewertungen lesen. Was Du nicht lesen kannst, ist folgendes, wenn Du nicht der große Abnehmer bist und das LCD billig 5-6 Euro erstanden hast, dann wirst Du sehen das Du überhaupt kein Display bekommst, wenn Du ihn nicht anmahnst usw.. Normal kannst Du mit dem gar nicht in Kontakt treten und an Bewertung von Ihm dann ist gar nicht zu denken. !!! @Jan Ist dein Angebot Controller und Inverter 22Euro (noch) allgemein gültig, dann schicke mir das Notwendige zu (Adresse, Konto usw.). mfg Peter
grinz ich habe alles zusammen gelötet breitgrinz hab Saft drauf gegeben und da schmorte es voll...ich sah noch blitze auf dem CFL-Converter. Ich hatte etwas schaumstoff vom SED druntergelegt. das mochte er wohl nicht. nunja, jetzt habe ich das Teil in Pappe eingewickelt. Muss mir dafür noch Schrumpfschlauch besorgen. Oder hat da einer ne andere Idee ? jedenfalls leuchtet das Display vor sich hin und mal sehen wo ich jetzt sie Software bekomme ggg Bis jetzt läuft soweit alles, hoffe die Ansteuerung klappt auch. Fotos habe ich gemacht und wenn es klappt, mache ich einen Freudensprung :-) Gruß Marcel
wow fast 500 posts ;) nicht schlecht!!! was braucht man jetzt nochmal für das display ? ;) bin gerade dabei für meinen GP32 eine hintergrundbeleuchtung zu bauen. (falls ihr nicht wisst was ein GP32 ist dann kuckt mal hier http://www.retrogames.com/gp32flu_review_2.html und dann hier http://www.retrogames.com/gp32flu_review_1.html und KAUFT es euch! ! ! ) marcel .poste mal bitte fotos und softwar3 findest du auf http://www.lc-design.de unter software .. da ist ne sehr schöne linbksamllung ..schrumpfschlauch .. nimm tesa ;) nimm heißkleber .. ;)
@Marcel Muaahahahaha ;) :P Das Zeug heisst wohl nicht umsonst elektrisch leitfähiger Schaumstoff ;) Einfach Klebeband um den Hochspannungsteil des Wandlers drum und feddich ;) @Andreas: Cooles Teil ;) Aber ich kauf mir wenn dann lieber nen PDA - da kann ich auch Tomb Raider, Pocket Quake usw. drauf zocken (und natürlich noch viieel mehr machen);) MfG, DSH
@marcel würde mich wundern wenns noch geht. @dominik ey wieviel geld hast du zuviel ? ;) der GP ist ein kompletter PC(risc cpu ram grafik chipsoundchip wechseldatenträger) es gibt sogar ein linux betriebssystem dafür(ja windoof auch) und es ist kleiner als ein PDA und nochmal billiger viel billiger und cooler und hat nen guten controller dabei .. naja ist eh eher was für so retrofreaks wie mich ;) @all hat jemadn erfahrung mit EL-folien ? ich wollte mir ne neue hintergrundbeleuchtung aus dem zeug bauen ... da soll es sogar zamschneid kits bei megas geben ;) aber kann man sich die dinger selber bauen?
@Dominik S. Herwald Ist das nicht eine antistaticmatte ? sollte die leiten ? @all Tjo...die beleutung klappt noch...hab PowerLCD installiert...kein Bild nix seufz wo soll ich den Fehler suchen ? Habe beim verlöten alles durchgemessen, ob nicht ein kurzer oder sowas drin ist. naja, werde die Tage mal alles checken heul
@Marcel wo ist denn Dein Poti für die Kontrastregelung???
sieht doch ganz nett aus ;) aber wo ist dein POR (power on reset) wie dominik schon sagte (3.7 kilometer weiter oben) das ding SOLLTe wirklich dabei sein°!° also wie genau die folien sich nennen weiß ich auch nicht .. bei megas heißt das EL - KIT also nehm ich an das es EL folie ist. aber wir können sie natürlich auch Leuchtfolien nennen ;)
@t all ich nehm mal an dass das mit dem pc jetzt fast überall funktioniert.. würd nur gerne das ding mobil betreiben (wie oben geschrieben im auto halt). würd gerne wissen ob ich den sed brauch für nen mikrokontroller oder ob das auch ohne geht... hab aber das problem, dass ich nich programieren kann(zumindest nich gut) wenn jemand schon ne hardware version hat kann er mir ja auch mailen... ich danke schonmal... mfg denis
@denis Du brauchst auf alle Fälle ein Controller. Was willst Du damit im Auto? Doch nicht etwa Videos ansehen? Wenn Du das Display für zB. Drehzahl-, Geschwindigkeits- oder Wassertemperaturanzeige nehmen möchtest, dann kommst Du nicht ums programmieren herum.
danke @t hans ja, ich wollt drehzahl, luftmenge (lambdasonde) ...ect anzeigen... wäre toll, wenn mir also jemand weiterhelfen könnte wäre ich doch ganz dankbar... das mit dem programieren wird problematisch... aber die hardware ist kein problem....
@Marcel: Na du hast ja gesehen dass die leitet ;) Kannst ja mal nen Multimeter im kOhm Messbereich dranhalten - bei einer die ich hier habe sinds bei ca. 1-2cm Entfernung der Messpitzen 3kOhm ... @Andreas: EL Folie = Elektrolumineszens Folie Und nein ich habe sogar immer_ zuwenig Geld aber ich sagte ja _wenn ich mir sowas kaufen würde ;) (Und naja, Linux kann man sogar auf nem Mikrocontroller mit 512K Flash laufen lassen - dass ist keine große Sache ;)) Aber wenn es dir um das retro Gefühl geht - OK ist was anderes ;) Für Retro kann ich dir übrigens MAME32 empfehlen - nen guter Emulator mit dem man alte Hallenspielklassiker (k.a. wie viele - aber sind bestimmt nen paar hundert) wiederbeleben kann ;) @denis: Du musst dafür Programmieren können (- wenn es sowas nicht schon fertig geben sollte natürlich)... Wie willst du denn sonst die Werte der Sensoren an den PC senden und dort aufs Display bringen (evtl. sogar mit graphischer Darstellung?)? Ok, wenn du schon nen PC benutzt brauchst du schonmal nicht unbedingt ne MCU... die Messwerte kannst du auch per I2C-Bus über die Steuerleitungen der RS232 Schnittstelle übertragen und dann per Software auslesen, aber dafür musste trozdem Programmieren - aber immerhin nur noch ein System und nicht zwei ;) MfG, DSH
Hallo ! Ich habe meine Platine nun auch fertig gestellt... naja bis auf die -22V, da benutze ich momentan noch nen externes Netzteil, weil MEGAstar es nicht gebacken bekommt mir nen ordentlichen DC/DC Wandler zu schicken. naja, wie auch immer... das display funktioniert soweit auch ganz gut. ihr habt ja immer von diesen ARTEFAKTEN gesprochen. sind das so kleine 1-pixel-hohen striche, die "zufällig" im bild auftauchen ? (ungefähr so wie bei schlechtem satellitenempfang) ich hab mal ein video in nah-aufnahme gemacht: http://62.75.138.29/ablage/artefakte.avi ist das bei euch auch so ? an welcher signalleitung kann man eigentlich "abfragen" wann der controller das RAM nicht benötigt ? ich will nämlich bald die sache mit einem µC aufbauen ... und dann sollte es natürlich nicht diese artefakte geben ... MfG formtapez
@formtapez
das ist völlig normal mit den Artefakten. Wenn Du es später mit dem mC
programmierst mußt Du erst das Status Flag abfragen.
Abfrage des Status Flags:
A0 RD WR
0 0 1
Bit 7 6 5 4 3 2 1 0
x ? x x x x x x
x=don't care
Wenn ?=0 dann busy
Wenn ?=1 dann not busy
alles klar, danke ! wird bei euch die Hintergrundbeleuchtungsröhre auch so warm ? also wenn das display nicht gerade im wind steht könnte man sich schon fast verbrennen. aber ich denke das ist normal... oder ist das bei euch eisig-kalt ? MfG formtapez
also die röhre wird schon angenehm warm das ist normal .. blos das gehäuse des displys bleibt bei mir kalt .. hat ja auuch keine direkte verbindung
OffTopic: AAAAHHHHH!!!! Ich habe gerade Post von der &%!"$%&%$§\@&%$! Bundeswehr bekommen! Ich muss in einem Monat zur Musterung! grummel *aufreg* So ein Dreck! Hoffentlich werd ich ausgemustert - habe keine Lust 9 Monate meines Lebens da zu verschwenden! Na wenigstens funktioniert mein Display :-/ :-| :-\ =(:^)
also erst mal danke für den tip.... ich kann ein wenig dephi programieren... aber das ist nicht ausreicchend für die ansteuerung der rs232 oder etwas anderem.... ^wenn es ja noch jemand mit ner MCU aufbauen will könnten wir uns ja zusammensetzten?! auf jeden fall schon mal danke für die hilfe...
Ich habe heute nochmals meine verdrahtung gecheckt. Und hab auch einen Fehler gefunden. Und zwar waren die +24V nicht an Pin14 vom Display(GND) laut einer Skizze. Ich wundere mich jetzt noch wieso +24V an GND ...*nullahnung* War jedenfalls an einem falschen Pin. Trotzdem, nach der Geschichte mit dem aufblitzen desCFL-Converters usw..habe ich noch das zweite ungebrauchte Display angeschlossen. Könnte ja sein, dass das andere einen Schuss bekommen hat. Nunja..das klappte auch nicht mit der Software (PowerLCD,LCD-Studio) Aber nach ein paar sekunden gehen alle Pixels an !!! Das alte Display nicht !! Es flackerte am Anfang etwas. Was kann das sein ??? Es geht von alleine an, ob mit oder ohne Software. Egal ob am LPT oder nicht. Und die bleiben auch an. Wo konnte der Fehler stecken. Hat da jemand eine Ahnung ? Habe mal ein Foto angehangen.
Könnte sein, dass das XSCL Signal nicht anliegt und das Display keinen Takt bekommt? Dass ist dann jedenfalls nicht gesund für das Display! Bist du sicher dass der Controller richtig zurückgesetzt wird? Sicher dass die PixelClock anliegt? Sicher das alles richtig verkabelt ist? Kontrast Poti richtig angeschlossen? (Zwischen +5V und -22V - schlefer an V0) MfG, DSH
Hallo Leute, habe auch so ein Display und werde mich nun mal dran machen das zum Laufen zu bringen..... wenn ich das richtig verstehe, brauche ich einen Inverter, ein Netzteil und den Controller von Megas, ist das richtig?? Übrigens geht glaube ich auch ein Inverter von einer Kaltkathodenlampe für PCs.... diese Teile, die es in allen möglichen Farben gibt.... habe schon mal den originalen breunen Stecker entfernt, nen kleineren von einer Kaltkathode dran gemacht und getestet.... es leuchtet... freu, also wenn jemand eh so eine in seinem PC hat, die dinger haben ja meistens 2 Anschlüsse.....
@Oliver schau mal bei www.megas.org vorbei. Da bekommst du alles was du brauchst. Entweder die nackten Platinen oder alles fertig aufgelötet, so das du nur noch ne Rasterplatine und ein wenig anderen Kleinkram brauchst um alles zu verdrahten.
und das kann ich dann an den Seriellen, bzw. Parallel Port anschliessen??
Also Leute ... LESEN !!!! Das ist hier ein Microcontroller Forum, und wenn sich jemand für eine Sache interresiert, dann sollte man auch mal einen längeren Thread lesen denn: WER LESEN KANN IST KLAR IM VORTEIL Anfänger und solche die vielleicht mit einem 200W Kupferlötkolben gerade so löten können IST DAS HIER NIX Es wurde alles schoneinmal besprochen, klar kostet es Zeit, aber WOLLT ICHR DAS DINGEN ODER NICHT ???? wenn ich hier Admin wäre würden alle eure Fragen nach /dev/null wandern .... Wo kann man die e-Mail benachrichtigung abstellen ?? so long .. Pierre Mai
@Oliver ja, man kann den controller direkt an den parallelen anschluss (LPTx) anschliessen. weiter oben steht alles beschrieben: pinbelegungen, etc. @alle anderen ich habe nochmal ne frage zu mark's controllerboard. geht bei euch der Pin10 von JP4 (YDIS)->(/DISP-OFF) auch gleich nach dem einschalten auf H-Pegel (+5V) ? Auch wenn man /RESET auf Masse legt, ist dieser Pin High. Er wird ja benutzt um die -22V zu schalten (mit 7004 und 2 Transistoren). Aber wenn er ständig High ist macht ja die ganze Schaltung keinen sinn. Ich habe es eben noch einmal NUR am Controllerboard gemessen, um andere Fehler auszuschliessen. MfG formtapez
Pierre, ich würde dir prinzipiell zustimmen. Kann man nicht mal ein paar Threads zu diesem Thema aufmachen? 1.HW 2.Anfänger 3.Programming 4.usw Kay
Besser wäre wohl, das ganze unter Projekte einzufügen. (Sofern sich jemand die Mühe machen würde, das ganze ins Reine zu schreiben.) Ich denke mal, Adreas hätte da sicher nix dagegen.
@pierre ich würde das Häkchen unter dem Beitragsfeld wegmachen, wo steht "per Email über Antworten auf diesen Beitrag informieren". Hast du vieleicht ein Skript problem? @kay hier gibts doch schon ein tutorial zum programmieren oder meinst du speziel programmierung des Displays? So langsam wird das ganze wirklich unübersichtlich, vielleicht mach ich mir mal die Mühe und fasse alle wichtigen Informationen zusammen in einem neuen Thread oder in einer PDF, die dann in die Codesammlung kommt, mal schauen? Fragt sich jetzt nur was wichtig ist und was nicht. So long: Gruß Chris
@Chris ... EINMAL seine e-Mail Addy eingetragen,um es zu bekommen, und Du bekommst Post ... IMMER Am Anfang wollte ich ja die Mitteilung auch, nun jedoch, wo sich hier so viele "Deppen" eingefunden haben, man entschudige meine Ausdrucksweise, bin ich es LEID immer wieder das gleiche zu lesen. Wenn ich nichteinmal Ahnung von Elektronik habt, dann kauft euch nen LCD in einem Shop. Ich denke einige "Erfahrung" und Motivation sollte man schon mitbringen. Deswegen heisst das hier auch "Microcointroller.net" und nicht "Anleitungen für Dummis" respektive "Idioten" Alle Antworten findet ihr in dem Thread, und ich meine WIRKLICH ALLE Antworten. wenn es um die Programmierung geht, was hier wol 0,1 % machen, sind Beiträge natürlich wilkommen. Ich bin es wirklich langsam Leid, immer mehr hier zu lesen von Leuten, die KEINE AHNUNG haben ... So Dampfablass *pfpfpfpfpfpfffffffftttt* Welche Leute sich hier angesprochen fühlen sollen, wissen es wohl selber am besten ... ich bin gerne bereit, Auskünfte zu erteilen, meine e-mail Addy findet ihr ja im Thread ... also wer lesen kann gg so, schönen Tach noch ... Pierre
Ahhhh, kann mich mal bitte jemand mit Datenbankzugriff aus diesem Mail notification Ding raus nehmen!!! DANKE...
ich denke mal die emailnachricht bekommt man nur weg, wenn man diese als "spam" behandelt und vom programm, was ihr benutzt, gleich gelöscht wird. der betreff is ja z.b. immer gleich. und dann müsst ihr warten, bis das thema IRGENDWANN mal ein ende findet...
Ich habe mal einen neuen Thread erstellt in dem es um die Programmierung des Controllers in BASCOM geht. Ein Beispielprogramm gibt es dort auch. ==> http://www.mikrocontroller.net/forum/read-4-39083.html MfG formtapez
JIIPPPIIIIEEEEE Es klappt !!! Endlich... war doch garnicht sooo schwer gggg Der Beweis.....ein Foto Wenn einer Fragen hat, woher ich das Teil habe und was man noch so braucht..kannmich ruig anmailen.. Gruß Marcel
Für die Null-Plan-Fraktion, hat bitshaker wieder ein Angebot. Meiner Meinung nach fair. Doch wer selbst löten möchte, muß sich nicht angesprochen fühlen. http://cgi6.ebay.de/ws/eBayISAPI.dll?ViewSellersOtherItems&userid=bitshaker&include=0&since=-1&sort=3&rows=50
Hallo @ALL !!! Ich möchte mich hiermit bei allen bedanken, die sich die Mühe gemacht haben, mir Informationen mitzuteilen was das GLCD angeht. Namen möchte ich nicht nennen, wer geholfen hat, muss sich angesprochen fühlen :-) Auch als Newbie kann man es schaffen, und nur wenn man will. Aber eines muss man mit Sicherheit dabei tun: LESEN LESEN und nochmals LESEN.. Vielen Dank nochmals Marcel
Übrigens ist das LCD auch LCDProc (--> Linux) kompatibel. Habe es gerade mal an dem PC104 Embedded PC den ich für meinen Roboter einsetzten will getestet. (200MHz, Geode GX1... Linux Slackware auf 256MB Compact Flash) Einziges Problem: LCDProc geht von einem 320x200px großem LCD aus - also nicht 320x240px und deshalb wiederhohlt sich der Bildschirm unten nochmal... Kann man aber abändern. Hatte ich nur noch keine Zeit zu. Anhang: SP14Q002 & LCDProc
Hi, nachdem es Reichelt nun doch geschafft hat mir alles benötigte zu schicken, habe ich nun vor am Wochenende meine Platine zu ätzen. Es wäre natürlich wahnsinnig nett wenn mal jemand mit mehr Elektronik Ahnung über den Schaltplan gucken könnte. Ich pack ihn mal in den Anhang. Kommentare von 'der letzte Sch...' bis 'ist in Ordnung so' würden mir schon reichen. Besten Dank im Vorraus Andre
@Andre 1. an C5+C3 fehlt der Knotenpunkt an der GND-Leitung 2. die Spannungsversorgung vom IC1 muß +12V sein nicht +5V 3. anstelle von C6+C7+C8 kannst Du auc ein nur den 120pF oder ein 150pF Kondensator nehmen. Ich habe den lezteren genommen und alles läuft vom feinsten. 4. kannst Du mir die Lib für IC3 und U$1 zukommen lassen? Gruß... Hans
Hi, @Hans habe die Änderungen schon durchgeführt, bis auf die Geschichte mit C6, C7 und C8. Habe zur Zeit keinen 120pF oder 150pF verfügbar. Im Anhang die Lib für den SED, die für den Connector folgt im nächsten Posting. Die Libs hab ich irgendwo im Netz gefunden, den für den Connector musste ich allerdings an 'unseren' anpassen. Hoffe, das passt so. Gruss, Andre
Total verguckt, du wolltest ja gar nicht den Connector, sondern den Speicher. Ist im Anhang. Lesen sollte man können...
Boah, scheiß QFP6-60 gehäause, da kann man ja die Krise kriegen. Ist die Rechteckige form besser? Ich weiß schon wieso ich nicht so gerne SMD löte. Wie habt ihr euren festgekriegt. Zwei Pads vorlöten, Geh. befestigen und dann den rest in alter lötmanier oder habt ihr alle Pads vorgelötet und dann nur mit dem lötkolben reingedrückt??? Jemand nen geheimtip? Gruß Chris
Also ich löte eigentlich auch keine SMDs aber eigentlich war es mit einer kleinen dünnen Spitze relativ leicht - wenn man sich Zeit lässt. Ich habe einfach zwei Diagonal gegenüber liegende Pins verlötet - zunächst nur auf einen der beiden Lot drauf, dann den Chip darauf festlöten, ausrichten und dann den anderen Pin verlöten. Die restlichen Pins - tja das kann man schlecht beschreiben wie ich die verlötet habe - halt Lötkolben dran - wenig lötzinn drauf und fertig ;) Ne Entlötsaugpumpe oder -Litze ist hilfreich wenn man sich mal verlötet hat ;) MfG, DSH
@Chris : Es ist nicht unbedingt empfehlenswert, alle Pins zu verlöten, und dann mit Entsaugpumpe- oder Litze drangehen, da das bauteil dadurch einer erheblich hohen Temperatur über eine Längere Zeit ausgesetzt ist, dieses kann zu folgeschäden fühen, die sich nicht sofort auswirken müssen. Eine dünne Lötnadel (Conrad, ca. 5) an einem 12V Netzteil betrieben, und 0,56er Lot tun es auch, und immer an die Temperatur denken .. also ein wenig Zeit lassen ... viel Spass bei Löten ... Pierre
Nur so zur info: Ich hatte mit der Entlötsaugpumpe nicht gemeint alle Pins gleichzeitig zu verlöten - ich habe die auch einzeln verlötet. Nur falls man mal Abrutscht oder zuviel Lot draufgibt verbinden sich zwei benachbarte Pins sehr schnell ... MfG, DSH
ich will hier nicht alles lesen deswegen einfach meine frage, hat jemand einen fertigen controller inkl. anschlusskabel zu verkaufen? will nix löten müssen und hab ein HITACHI SP14Q002 hier rumligen. bitte schreibt an jan@pctweaks.de mfg jan hinrrichs
Ich habe gerade eine gute Nachricht von diesem Forum bekommen ;) " [...] Wenn Sie diese Benachrichtigung abstellen möchten, öffnen Sie bitte den folgenden URL in Ihrem Browser: http://mikrocontroller.net/forum/nomail-1.php?email=d.herwald@dsh-elektronik.de&thread=29525 " MfG DSH
Hallo Freaks, hat jemand Interesse an GLCD 512x128 (BigFoot ;)) mit EL-HG-Beleuchtung und SED133xx-kompatibel (anders rum: die Teile laufen mit dem Controller von Mark (und den Anderen normalerweise auch)). Anzeigefläche (festhalten): 248 x 70 mm !!! Das Ding hat einen verchromten Rahmen, die Platine selber ist 265x116 mm und ist bestückt mit 16!!! SED1180F5A und einem SED1190F5A. Datenblatt ist ebenfalls dabei - alle Signale sind äquivqlent zu diesem Projekt. Stückpreis: 79 EU (nur einige noch verfügbar !!!) Bei echtem Interesse (also keine Fragen nach Gewicht, Farbe der Platine undso ;)): info@megas.org
P.S.: mit passendem Inverter für die EL-Folie (Grün) P.P.S.: die Zeichen sind dunkelstblau
@All Ich bekam ein Info von druschba bei ebay. Die Displays gehen so langsam aus. Er versucht aber weiterhin neue zu besorgen. Also wenn jemand noch welche haben will, sollte sich beeilen !!!
Hallo
Nachdem ich aus dem Urlaub zurück und alle notwendigen Teile
für das Display zusammen habe läuft mein#s nun ausch "freu".
Dabei ein paar Erkenntnisse die euche ev. helfen :
Die Spannung V0 aus -17V voreingestellt
- LCDStudio, Treiber configuriert, Test : Bild sichtbar.
- mit Testprg 320x240 von MEGAS keine Funktion. Leider keine Info
über Anschlussbelegung dabei.( gebt aber mit beiden Versionen nicht)
- mit Testprogramm 240x128 von MEGAS (Pollin) keine Probleme
! andere LPT-Belegung als oben beschrieben
! Kontrast muss auf ca. -14V gestellt werden sonst kein Bild
Das Programm kann auch eine Graustufe darstellen.
Warschelinlich andere Bildfrequenz ?
- mit Liquid-MP3 keine Funktion, ev. Kabel zu lang, muss ich noch
untersuchen. Es flimmert zwar wärend der Datenübertragung, sonst
das gleiche Verhalten wie beim 320x240-Testprogramm, keine
Initialisierung, keine Bild.
Auch ein Umlöten nach dem Pollin-Schema bringt nix.
Ergänzung: Leider bekomme is das Liquid-MP3 nicht zum laufen. keine Ahnung wo der Trick ist. Wie gesagt, mit LCDStudio einwandfrei ... Wenn ich von LDCStudio zu Winamp wechsle und dann das Plugin starte sehe ich die Artefakte von der Übertragung. Mehr tut sich leider nicht :-(( Hat jemand noch einen Tipp ? Morgen werd ich noch mal mit Pullup-Widerständen an den LPT-Leitungen testen. tschuess Ronald
Hi Leutz, hier mal nen Screen vom 320er. Entwickelt sich langsam zu meinem Marken/Erkennungszeichen :-)). In einem Nachbarlink hier im Forum findet ihr das gleich Pic auch für ein grünes 240er. Progi ?? > natürlich LcdStudio Grüße
Hallo Hab das Problem bei einkreisen können : liegt am Rechner bzw. an einem Prg. was da ev. installiert ist. Denn: auf einem anderen Rechner ( Notebook mit WinXP) geht das Liquid-MP3 und auch das 320x240-Testprg. sofort und problemlos. Genauer konnte ich es noch nicht einkreisen. Dafür muss ich erst mal mit einem Digitaloszi sehen ob man da an den Signalen was erkennt, was die Probleme sind. Das heist aber auch, dass es bei Euch auch so sein kann, dass trotz richtigem Anschluss nix funktioniert, desshalb die verschidenen Prgs testen. Das LCDStudio ist bei mir bis jetzt am "gutmütigsten". tschuess Ronald
@ roland ich denke dass das problem etwas mit der windows architektur zutun hat... mit windows 2000 kann ich nämlich nicht auf meinen com port bzw. meinen lpt port zugreifen... mit win98 funktioniert das aber noch, und anscheinend mit xp wieder. mein info lehrer meinte, es würde da ne *.inf + *.dll geben um darauf zuzugreifen... mfg denis
Hi! Ich hab das Display bei eBay entdeckt, über Google den Thread hier gefunden und erst mal knappe zwei Stunden lang dran gelesen. Mit all den Infos, die's hier gibt wage ich mich jetzt auch mal ran. Keine Sorge, ich will nicht fragen, was ich denn alles brauche ;) Mich würde interessieren, ob schon mal jemand den nen 68HC908JB8 oder einen ähnlichen HCx08 mit USB an den Controller gehängt hat, und ob das sinnvoll / erfolgversprechend ist. Mein Ziel ist ein Display für meinen Linux-Server, nur würde ich gerne auf so alte Legacy-Schnittstellen wie den Parallelport verzichten, da mein nächster Server wahrscheinlich gar keinen mehr haben wird. Imho könnte sich der Motorola da ja eventuell sogar um das artgerechte Timing beim Schreiben aufs Display (also um das Status-Bit) kümmern ?! mfg bse
@bse: Ich habe die LCD Platine an einen C167CR (16-bit)mikrocontroller angeschlossen. Aber auch einen 8-bit controller sollte kein Problem sein. Grüße Mark.
Hi ich habe bei ebay 3 SP14Q002-A1 ersteigert und wollte die an meinen PC anschliessen da ich nur wenig ahnung davon habe und erfahren habe das es so kompliziert ist sich so einen Controller zu Basteln. Mein Frage kann mir jemand schon eine Fertige Ansteuerungsplatine zu anschluss an einen LPT Port Verkaufen ? Oder einen Link sagen wo ich sowas kaufen kann da sie mir bei www.megas.org ein bischen teuer sind.
@Michael hi michael ;) also weil du es bist verkaufe ich nur dir eine kpl. ansteuerplatine mit allem drum und dran für 100euro. du musst nur noch das lcd-,strom- und das lpt-kabel reinstecken und fertig ist die kiste. schönen gruss... hans
Hallo ... ich habe mir einen fertigen Controller gekauft, jetzt habe ich aber ein kleines Problemchen. Kann mir jedmand sagen wo ich ddas Datenblatt für den "SED133xF LCD Controller" herbekomme. Habe schon vergeblich im Netz danach gesucht konnte aber leider keines finden. Ich hoffe das ihr mir helfen könnt. Oder hat vielleicht auch schon jemand von euch diesem Controller mit dem oben genannten LCD Display verbaut ??
Du mir leid Mark de Jong da kam keine Mail an ! Schicke Sie bitte nochmal an konobi01@web.de . MFG MIchael
@Michael das Controller-Datenblatt war schon einige male in diesem Thread als Anhang mit dabei ==> http://www.mikrocontroller.net/attachment.php/38847/S1D13305.pdf @Mark de Jong welchen Controller-Typ verwendest Du hier ==> http://www.mikrocontroller.net/attachment.php/33473/L1000479.JPG Das ist ja anscheinend ein C167 mit 4MB RAM. wo bekommt man so eine Baugruppe und was kostet sie ? Kann man die 4MB nur als Datenspeicher benutzen, oder kann der C167 dort auch Programme ausführen ? MfG formtapez
Ich habe mir am Montag ebenfalls ein C167CS Eval-Board von Phytec (www.phytec.de) bestellt. Es hat 1MB RAM, 2MB Flash, 4KB EEProm sowie Urat, CAN und Ethernet. Das ganze Rapid Developer Kit kostet mich incl. Steuern und Versand 556,22Euro. In dem Kit sind div. Paltinen, alle möglichen Kable und eine Menge an Software enthalten. Nur die "Hauptplatine" (s.Anhang) kostet 215Euro. Mal sehen ob es das Geld wert ist. Jedenfalls sind die Mitarbeiter (am Telefon) sehr freundlich und hilfsbereit, was für mich mehr zählt als der Preis. Mit dem C167 will ich versuchen den großen Bruder des S1D13305 (SED1335), nämlich den S1D13806, an zusteuern. Dann wird es auch nicht mehr so ein "billiges" STN-LCD sein sondern ein TFT. Hat jemand von Euch schon ein Controller-Board mit dem S1D13806 oder mit dem S1D13705? Schönen Gruß... Hans
hallo ich habe mir auch dieses Display ersteigert und erst jetzt dieses forum entdeckt.habe schon jetzt keine lust mehr.gebe dieses display an einen interessenten für 17 incl. porto usw.ab.wer es haben möchte,einfach mailen. schöne grüße heinz
@Heinz muaahahaaa.... korrigiere Dein Preis mal nach unten. Ich habe die LCD's für unter 5Euro incl. Versand ersteigert. Du kannst es für den Preis bei ebay wieder reinstellen.
Ist sowieso lustich was da bei eBay wieder mal abgeht. Scheinen jetzt wieder viele zu versuchen die Displays über Wert zu versteigern... Was die da alles für einen Schwachsinn schreiben packsichandenkopp Hier mal wieder zwei neue Kandidaten: http://cgi.ebay.de/ws/eBayISAPI.dll?ViewItem&item=3426137758&category=32897 Ist zwar nicht auf den ersten Blick das SP14Q002 aber der Verkäufer hatte es schonmal unter der gleichen Bezeichnung drin: http://cgi.ebay.de/ws/eBayISAPI.dll?ViewItem&item=3427993033&category=32897 MfG, DSH
Ich habe mich mal mit den Leuten von LC-Design über dieses LCD unterhalten. Die sagten, das es ein "minderwertiges" Display sei und von vielen Kunden (aus der Industrie) reklamiert wurde aufgrund von Unregelmäßigkeiten in der Darstellung. Genaueres dazu konnte man mir auch nicht sagen, aber für den Heimanwender ist das LCD völlig ausreichend. Ich glaube selbst Hitachi hat das Display abgekündigt, da man es nirgends mehr kaufen kann. Bis auf PHYTEC, die bieten es für ihr Grafik-Dev.-Board für s/w-Anwendungen noch an. Es hat mal ursprünglich bei Schukat und Co. um die 90Euro ohne MwSt. gekostet. Schönen Gruß... Hans
Hallo Leute! Ich habe da ein kleines Problem mit dem SED1335 - da es die Programmierung des SED1335 betrifft habe ich mal nen neuen Thread eröffnet: http://www.mikrocontroller.net/forum/read-1-41510.html#41510 MfG, Dominik S. Herwald http://www.dsh-elektronik.de/
Hab gerade das Display bei Farnell gesehen, kostet dort 80 .
so.... hab jetzt die platine endlich geätzt.... so das alles funktionieren sollte.... hab den speicher gefunden und den SED1335 bei ebay gekauft.... nur es war der SED1335F0B... jetzt meine frage, hat schon jemand ein layout mit dem exemplar??? mfg und danke schonmal, denis
seit drei Tagen kein Post mehr? Das kann ich nicht zulassen ;P Deshalb meine Frage. Ich will immer noch das Display an den USB-Bus hängen und suche deshalb eine Bezugsquelle für den 68HC908JB8. Oder kennt jemand noch andere Micro-Ops mit USB, die einfach zu programmieren sind (d.h. für die's nen C-Compiler kostenlos gibt ;P ) ???
@bse Cypress USB-Controller AN2131, ist ein 8051 Clone mit angeflanschter USB-Schnittstelle, hab ihn hier rumliegen, konnte ihn aber umzugsbedint noch nicht testen. Man findet im Web aber viele Infos und Beispielprojekte zu dem Controller. Erhältlich ist er z.B. bei Reichelt Gruss Andre
Oh Oh Oh - nun schon 9 Tage kein Post mehr ... tztztztztzzz. Ich habe jedenfalls schon mal ein wenig mit dem AN2131SC experimentiert. War zwar nur kurz während meines Praktikums an der Uni aber es war nicht besonders kompliziert. Da der einen 8051 Kompatiblen Controller hat, gibts im Netz massig Entwicklungstools dazu. Eine Besonderheit ist, dass der Controller kein Flash hat, sondern nur ein RAM in dass das Programm jedesmal neu geladen werden muss. Leider laufen die Treiber soweit ich weiss nur unter Windows (habe mich da aber lange schon nicht mehr informiert, also korrigiert mich wenn ich da falsch liege) - deswegen bringt mir dass nicht wirklich was ;) Wenn dann sollen meine Anwendungen nämlich sowohl unter Windoze als auch Linux laufen. Übrigens funktioniert die Java Anwendung auf meinem Embedded PC nun wunderbar: http://www.dsh-elektronik.de/arcrobot/PC104_NEW.JPG (hier sieht man den Boot Screen auf dem Display) MfG, Dominik S. Herwald http://www.dsh-elektronik.de/
Juhuuuuu, ich bin durch. Hat zwar die halbe nacht gedauert, aber jetzt bin ich um einiges schlauer und um ein paar favoriten-einträge reicher. Danke an alle, die hier nützliche Sachen gepostet haben ;) Und danke an alle, die mist gepostet und meine Zeit unnötig verschwendet haben. g Nein, nix für ungut. Wenn ich mein Teil fertig gebaut hab, werd ich mal ein paar Bilderchen posten. @ Dominik Man hat gemerkt, dass die Einträge nach deinem Post, in dem du den link veröffentlicht hast, mit dem man die mail-benachrichtung kicken kann, weniger geworden sind. Sehr lustige Tatsache. Aus dem verteiler, aus dem Sinn. fg Nuja, man liest sich noch. Bis denne. Gruss Manu
@Dominik: Bezüglich AN2131SC und Linux guckst du hier: http://ezusb2131.sourceforge.net/ Wenn ich doch nur die Zeit finden würde, das Teil mal endlich auszuprobieren... Gruss, Andre
Nabend :) Also erstmal eine Amateur Frag :) Ich möchte mir gerne ein Grafik Display 320x240 in mein PC einbauen. Da wollte ich fragen, wo ich günstig ein Board und Controller her kriege, oder sollte ich eins von www.megas.org nehmen? Da das wohl das teurste Stück fürs komplette Display ist. Ich Danke einfach mal im vorraus :)
Mit Megas.org bin ich am besten gefahren. vorallem wenn man ein newbie ist g
Also genau mit diesem Megas hab ich gerade Probleme: Ich hab da vor mehr als zwei Wochen was bestellt, und das Geld auch gleich per Vorkasse überwiesen, aber seitdem nix mehr von dem gehört. Antwortet auch nicht auf eMails. Als nächstes werd ich dann mit dem Verschicken von Mahnbriefen per Schneckenpost anfangen. Ich mein, es is ja ok, wenn die Lieferzeit etwas länger ist, aber das möcht ich dann doch bitteschön wissen. Keine Reaktion ist aber nicht akzeptabel.
Achja, sorry dass das hier ein Extra-Post is, aber hab den Post von Dominik erst jetzt gelesen. Beim Hersteller vom AN2131, Cypress, hab ich irgendwo ne PDF-Datei gefunden in der steht, wie's unter Linux auch ohne Modifikationen am Kernel geht. Halte ich auch für sicherer, das ganze im User-Space zu halten. Ich habs mal angehängt.
Also zu Megas: ich hab auch schon seit 3 Wochen mein Geld für eine Bestellung hingeschickt. Keine Reaktion :-( Mein Ebay-Kauf 2Wochen vorher (fast) ohne Probelme (Porto war nicht bezahlt, ich musse nachlösen, trotz Überweisung). Aber seit dem 25.8. keine Reaktion mehr. Telefon nur AB, mit automatischer Umschaltung nach Zeit.
Tach, wollte mal ne Frage stellen. Also will mir ja ein eigenes 320x240 LCD bauen, und da habe ich gehört das man einen konverter braucht. Die frage ist wo man den anlötet, falls es übehaupt nötig ist? Kommt der aufs Board vom Controller, oder an den Inverter, oder wo hin? Wäre froh über Hilfe, da ich das LCD gerne selbst bauen möchte und mir kein komplett Set kaufen will. Gruß Jörn :)
hallo jörn, ich bin sicher das du das LCD nicht selbst bauen wirst, aber ich denke du kannst den controller zum ansteuern bauen. den controller schliest du an die 14 polige flachbandleitung an, und den inverter an die zwei kabel für die CCFL. aber du könntest das ganze forum mal lesen, da stehen genügend infos drin.... und deine fra<age wird auch noch detalierter behandelt... mfg denis
Schade dass Mark de Jong sich entschlossen hat exclusiv über mega.org seine Controller anzubieten , das ist mir zu heikel dort in Vorkasse zu gehen . Nachdem was ich hier gelesen habe brauche ich dann kein Display . http://www.snakecirty.de/board/showthread.php?s=a478438d6960d04afbeec7b779063e10&threadid=1384 Schade drum aber das muss nicht sein.
Ich habe auch schon vor Wochen bei MEGAS bestellt, übersiesen und noch keine Ware erhalten.... überlege echt, ob ich da Anzeige erstatte....
Hallo alle, @Georges: Mir ist die aufwandt zu groß geworden, aber auch bei mir war nur vorkasse möglich. Zu Megas.org: Die Platinen die www.Megas.org verkauft werden von mir bestellt, bestuckt und getestet. Ich war in urlaub, die neue sind schon bestellt. Also, bitte noch etwas geduld die bestellte Platinen/module werden geliefert werden. Grüße Mark de Jong,
@ Mark Das hat nichts mit Vorkasse oder Preis zu tun , das hat mit dem ruinierten Ruf zu tun , und deshalb bin ich nicht gewillt bei megas in Vorkasse zu treten. Sorry aber habe inzwischen eine andere Lösung gefunden. Gruß Georges
na hoffentlich kommt die bestellte Ware bald..... sonst komm ich hier nicht weiter.....
Nabend, @Georges: Kannst du mir sagen ob du die sachen irgendwo anders bestellt hast und wenn ja könntest du mir deine Quellen veraten :) Gruß Jörn
Jo, hi ich brauch das passende Board fuer das Display HITACHI SP14Q002, zum Anschluss an den PC hab bei www.megas.org bestllt, aber das is wohl ein schwarzes schaf, brauche eine alternative
Wie kommst du darauf, das megas.org ein schwarzes Schaf ist ? Ich kann nur positiv über megas.org reden. Ich bestellte, er schickte mir die Bestellung. Bei Problemen half er mir sogar per Telefon !
Na, wenn er am Telefon genauso schnell ist, wie im Beantworten von eMails, dann warst wohl mit dem Anrufbeantworter verbunden. Ich hab schon diverse Male nachgefragt, wie langs denn dauert, aber er scheint den "Antworten"-Button in seinem "Microsoft Outlook, Build 10.0.2616" noch nicht gefunden zu haben. Die einzige "Antwort" bis jetzt war eine Lesebestätigung für eine eMail.
Hallo, ich verfolge diesen Thread nun schon lange und es wurde schon zweimal von Problemen von wegen den orangen streifen im display und von keinem funktionierenden liquid mp3 plug in. Ich habe ein ähnliches Problem, nur ich habe auch diese orangen horizontalstreifen ab und an....bei lcd studio gehts manchmal manchmal nicht oder während der anzeige geht auf einmal der lcd auf wirre anzeigen oder mal ein buchstabe mitten im display der da nicht hingehört oder es stürzt ab. Dies ist alles sporadisch...habe verschiedene einstellungen des lpt ports im bios vorgenommen doch ohne erfolg. Auch das plug in liquid mp3 geht gar nicht....lcd flackert kurz dann nix mehr...verkabelung ist ok und display auch...ich bin mit meiner weissheit am ende...vielleicht hat jemand von euch noch nen tip???wäre echt dankbar...wenns andere zum laufen bekommen haben dann muss es ja gehen,ich denke es liegt an der rechnerkonfiguiration!? besten gruss Holger
Hallo Holger! Diese Fehler entstehen warscheinlich durch eine unsaubere Stromversorgung oder über Masseschleifen. Versuch mal die Schaltung über das PC-Netzteil zu betreiben ! Es kann auch hilfreich sein die Anschlüsse des LPT-Ports auf der Platine mit 10k-PullUp-Widerständen zu versehen. MfG formtapez
Hallo, ich habe eine platine von bitshaker,die wo auch die ansteuerung für die ccfl beleuchtung mit drauf ist...sowie ich das sehe sind dort pullup wiederstände...smd drauf!? so kleine weisse an den eingängen der datenleitungen d0-d7! Betreibe alles mit einen 12 volt adapter an einem computernetzteil! gruss Holger
Moin moin erstmal, so wie es scheint bin ich zu spät zu diesem Forum gekommen, da die Displays ja in erschwindelnde Preisregionen gekommen sind!!! Da mein interesse aber nun weiterhin besteht möchte ich fragen, wer noch ein Display kostengünstig zu verkaufen hat...oder woher, außer bei eb.. ich noch eins ergattern kann. mfg carsten
Hallo Carsten, ich habe hier noch welche liegen. Falls Du interesse hast mede Dich bei mir unter o.g. eMail Adresse. Schönen Gruß... Hans
@Hans: Hast du auch noch Controller vorrätig? Gruss Andre
Ach so, und wo ich gerade hier bin. evor ich mein zweites zusammen löte, sollte ich vielleicht erst mal mein erstes an Gang bekommen. Es klappt einfach nicht. Wenn ich die Anlage mit Spannung versorge, flackert das Display erst mal (wie ich verstanden habe ist das ja auch i.O.). Wenn ich dann Liquid (oder auch LCD Studio) starte, wird das Display komplett weiss. Und dann passiert gar nichts mehr. Die Einstellungen der Software sollten in Ordnung sein (so wie oben im Thrad beschrieben), die -22Volt liegen an (Pin 12 des Displays), mit der Kontrast Spannung hab ich auch schon rumgespielt, bringt aber keine Änderung. Verkabelung des Parallel Kabels ist auch i.O. Was kann ich noch probieren/testen/messen? Gruss Andre
hi, @holger hatte auch dieses problem und bei mir hat es an dem zu langen lpt-kabel gelegen (war wohl mit 3m ein bisschen zu großzügig). hab es dann auf 1m gekürzt (reicht völlig aus im rechner) und seit dem läuft alles bestens. ein langes kabel scheint nicht nur den signalpegel zu senken sondern auch noch viele störungen von außen einzufangen (man kann's höchstens schirmen). mfg wichtel
Wie ich weiter oben gelesen habe gibt es Probleme bei der Bestellung bei megas.org (angesprochen von Oliver Peier). Ich habe auch bei megas bestellt. Auch bei mir kam ewig keine Lieferung geschweige den eine Antwort. Nach ca. 2 1/2 Wochen hatte ich die Nase voll vom Rumwarten. Ich schrieb Herrn Auster (Betreiber von megas.org) eine e-Mail mit allen Infos ( von "was habe ich bestellt" bis "dort hin habe ich überwiesen" ). Noch am Gleichen Tag kam eine Antwort von Herrn Auster mit eine Entschuldigung und das meine Bestellung am nächsten Tag mit der Post raus gehen solle. Zwei Tage später hatte ich meine Bestellung in der Hand. Sehr positiv ist es nicht das es bei megas so lange dauert - aber ich denke eine Anzeige wäre etwas viel Aufwand.
Hi, netter Thread.... verkauft hier jemand noch ne platine so wie bitshaker sie hatte? also so das ich nurnoch mein lcd dranklemmen muss strom drauf lpt kabel dran und ab gehts... grüße Purplered
@Purplered da musst du einfach mal bei bitshaker nachfragen. so weit ich weiß, verkauft er die immer noch. er ist mittlerweile recht bekannt für sein lcd-interface, so dass er wohl auch ohne ebay genug zu tun hat. die email-adresse bekommst du sicher über ebay, denn ich weiß nicht, ob ich ärger mit ihm bekomm, wenn ich seine email-adresse hier reinschreib... mfg wichtel
hi, es sind noch displays zu haben: http://cgi.ebay.de/ws/eBayISAPI.dll?ViewItem&item=3054225003&category=15441&rd=1 grüsse
Ich habe mir bei megas die Platine bestellt. Leider habe ich nicht beachtet dass es die Platine auch mit allen Bauteilen gibt. Nun fehlen mir als noch: der Ram, der Quarz Oszillator, die 5 Kondensator und der Widerstand. Ich habe versucht bei megas die Daten dieser Bauteile zu erfahren, doch leider bekam ich keine Antwort. Kann mir jemand die genauen Bezeichnungen/Daten der o.g. Bauteile nennen. Ihr würdet mir damit sehr weiter helfen. Schonmal vielen Dank im voraus.
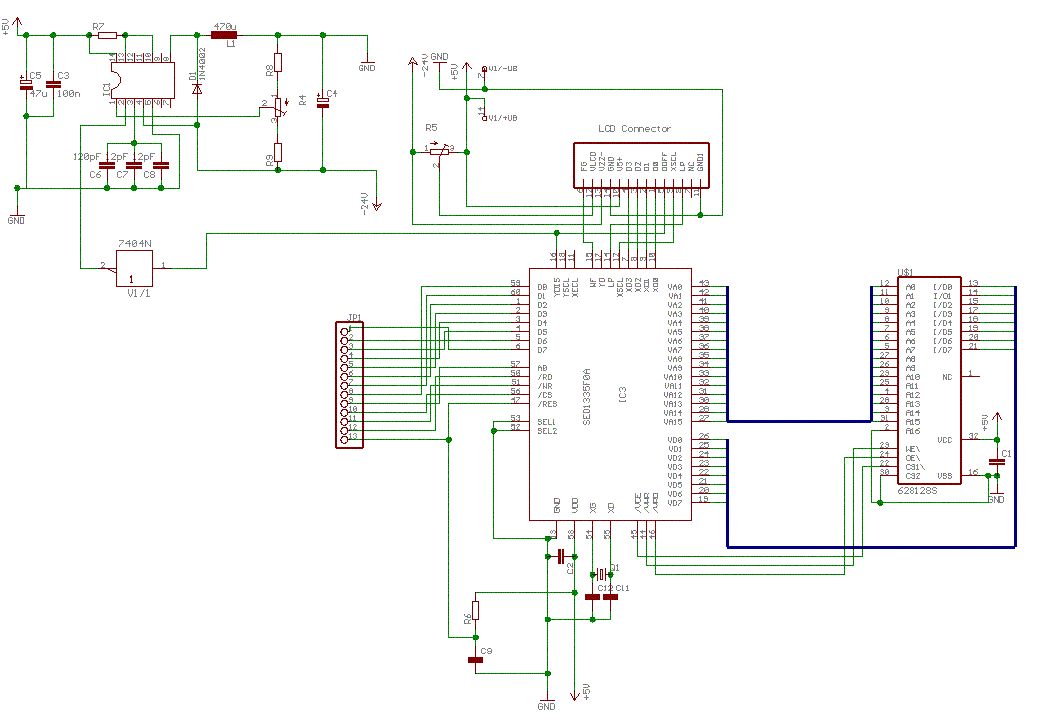
schau mal hier. stand fast ganz oben in diesem thread. http://www.mikrocontroller.net/attachment.php/29533/Schematic.pdf MfG formtapez
600! Cool. Wollte mich auch mal wieder Melden in diesem Mega Thread. Ist ja mittlerweile verdammt lang geworden. MfG, DSH
Bitte melde dich an um einen Beitrag zu schreiben. Anmeldung ist kostenlos und dauert nur eine Minute.
Bestehender Account
Schon ein Account bei Google/GoogleMail? Keine Anmeldung erforderlich!
Mit Google-Account einloggen
Mit Google-Account einloggen
Noch kein Account? Hier anmelden.
















