Moin Moin, ich muss eine recht simple Schaltung umsetzen, brauche aber leider dennoch Hilfe, da das nicht so wirklich mein Spezialgebiet ist... Ich habe eine konstante +24V DC Spannung,einen "Schalt-Pin" (variable masse) und bei bedarf noch einen GND. Geschalten werden nur zwei Zustände: +~23,9 - ~24 V High und +~0,01 - ~0,03 V Low (So mit Multimeter gemessen). Max. Strom darf 500mA sein. Ich würde mit 24V weiter arbeiten, also 24V IN = 24V OUT. Ich möchte zwei Lichter damit steuern. Jeweils eins von beiden soll bei Low oder High leuchten. Gleichzeitig möchte ich einen Strombegrenzer nutzen, um die 500mA sicher einzuhalten. (https://cdn-reichelt.de/documents/datenblatt/A200/AL5802-DIO.pdf) Ich bin kein Elektrotechniker, also verzeiht mir bitte meinen stümperhaften Schaltplan.. Die Transistoren Schaltung habe ich von hier (https://www.baldengineer.com/low-side-vs-high-side-transistor-switch.html) Jetzt habe ich vier Fragen... 1. Ist diese Schaltung überhaupt so korrekt bzw. gibt es vielleicht einen viel einfacheren Weg? 2. Muss ich den Widerstand zum Einstellen des Stroms beim Strombegrenzer besonders berechnen oder mit der Standardformel? => R = 24V / 0,15 (0,15A weil so maximal im Datenblatt angegeben) 3. Welchen Widerstand nutze ich beim "Schalt-Pin"? In Abhängigkeit vom Transistor nehme ich an? Also bei zBsp. IC 0,1A => R = 24/0,1 ? 4. Welchen Transistor nutze ich genau? Ich sehe bei Reichelt zbsp. keine für 24V. Sind das nur max. Spannungen? Dass ich einen NPN und einen PNP Transistor brauche, habe ich verstanden. (Hoffentlich auch richtig..) Ich hoffe, es geht wenigstens in die richtige Richtung.... Grüße
MW schrieb: > 1. Ist diese Schaltung überhaupt so korrekt Sieht viel zu aufwändig aus, um fehlerfrei zu funktionieren. > AL5802-DIO.pdf > (0,15A weil so maximal im Datenblatt angegeben) Dieses mickrige Bauteil verdampft dir beim Einschalten bei diesem Strom blitzartig. Zudem sind die 0,15A bei den ABSOLUTE MAXIMUM RATINGS. Das ist der Wert, von dem man bei den Berechnungen möglichst weit weg bleibt. Denn wenn man sie überschreitet kann das Bauteil kapuut sein oder sich anschließend irgendwie seltsam verhalten. > Ich habe eine konstante +24V DC Spannung,einen "Schalt-Pin" (variable > masse) und bei bedarf noch einen GND. Was ist eine "variable Masse"? Wieviel Strom kann der Schaltpin wohin schalten? Was sind das für Lampen? Warum meinst du, den Strom begrenzen zu müssen? > gibt es vielleicht einen viel einfacheren Weg? Ich würde glatt drauf wetten... ;-)
Lothar M. schrieb: > Was ist eine "variable Masse"? Wieviel Strom kann der Schaltpin wohin > schalten? Was sind das für Lampen? Warum meinst du, den Strom begrenzen > zu müssen? Besser weiß ich es leider nicht zu erklären... Den Fachbegriff kenne ich nicht. Dort liegen entweder ~+24V oder ~0V an. Zwischen meinen +24V DC und diesem "Schaltpin" dürfen scheinbar nur max. 500mA fließen, daher möchte ich den Strom begrenzen, um hier keinen Schaden verursachen zu können. Der Originalplan vom Controller sieht hier auch eine Begrenzung vor. Lampen wären zbsp. solche: https://www.amazon.de/Industrielle-Signallichts%C3%A4ule-BEM-50-2T-D-DC-Maschinenwarnleuchte-Gelbwarnlicht/dp/B07RQ8B9H1/ref=b2b_gw_d_simh_1/257-6890246-2160754?_encoding=UTF8&pd_rd_i=B07RQ8B9H1&pd_rd_r=21bc4208-ff8e-453e-9e7b-be371241b778&pd_rd_w=0dw1O&pd_rd_wg=zxuyF&pf_rd_p=151bf83c-1cbd-41cf-8c60-0e631c674858&pf_rd_r=CHN257S9Z52TSEKRVSV9&psc=1&refRID=0V05EEWC999BJ6307A4V Angegeben sind 24V, 0,16A und 2W... ich nehme an die 0,16A beziehen sich auf beide Lampen gleichzeitig, da sich das ansonsten mit den 2W irgendwie beißt... bzw. 2/24 = ~0,08A => *2 = 0,16 Hmm ich bin jederzeit offen für einfachere Lösungen.. Vielleicht sieht er auch nur zu kompliziert aus, weil schlecht dargestellt... Ich hab eigentlich an Relais gedacht, aber irgendwie nichts passendes gefunden, was 24V schaltet und 24V versorgt..
MW schrieb: > Ist diese Schaltung überhaupt so korrekt Nein, beide Transistoren gehen sofort kaputt. > bzw. gibt es vielleicht einen viel einfacheren Weg? Ja, wir haben sowas hier schon besprochen. Mit der furchtbaren Suche hier finde ich das bloß nicht. War eine Anzeige für 0V/12V für den KFZ-Bereich. Geht aber auch für dein Problem.
ArnoR schrieb: > Nein, beide Transistoren gehen sofort kaputt. Hmm doof :D ArnoR schrieb: > Ja, wir haben sowas hier schon besprochen. Mit der furchtbaren Suche > hier finde ich das bloß nicht. War eine Anzeige für 0V/12V für den > KFZ-Bereich. Geht aber auch für dein Problem. Ich such mal mit deinen Schlagworten, danke dir
ArnoR schrieb: > War eine Anzeige für 0V/12V für den KFZ-Bereich. Hier ist es: Beitrag "Duo LED Prüfschaltung funktioniert nicht"
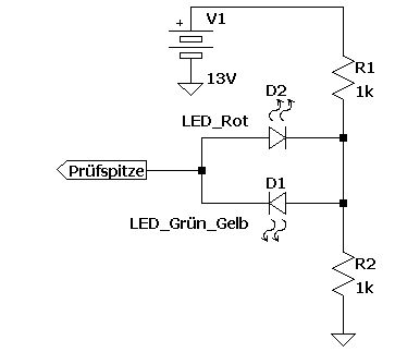
ArnoR schrieb: > ArnoR schrieb: >> War eine Anzeige für 0V/12V für den KFZ-Bereich. > > Hier ist es: > > Beitrag "Duo LED Prüfschaltung funktioniert nicht" Danke dir vielmals! :) Bild 1 ist die Basis für die funktionierende Schaltung des anderen Threads. Ich hab diese mal "umgebaut" für meine Zwecke. (Bild 2) Die Vorwiderstände brauch ich in meinem Fall doch nicht, oder? Ich betreibe an 24V ja 24V LEDs. Die direkte Verbindung zwischen +24V DC und GND habe ich mal weggelassen? In Bild 1 verursacht das doch einen Kurzschluss? EDIT: Hab verstanden warum es kein Kurzschluss gibt^^ Dennoch ist die Verbindung doch nicht nötig?
Maximilian W. schrieb: > Ich hab diese mal "umgebaut" für meine Zwecke. (Bild 2) Du solltest nur das umbauen oder gar weglassen, von dem du genau verstanden hast, was es tut. Ich sehe dank fehlender Vorwiderstände eine blitzschnelle Siliziumschmelze eintreten. Merke: zu jeder LED gehört ein Vorwiderstand. Und wenn es ausnahmsweise mal nicht so ist, dann bestätigt diese Ausnahme nur die Regel! Maximilian W. schrieb: > Dennoch ist die Verbindung doch nicht nötig? Aber sie schadet auch nicht. Und wenn du sie weglässt, dann musst du die LEDs tauschen. Sonst leuchtet da gar nichts.
Nimm doch einfach ein kleines 24V Relais, das deutlich weniger als 500mA Erregerstrom benötigt. Da kommt in Sperrrichtung noch eine Diode über die Spule (siehe 'Freilaufdiode') und mit den Kontakten des Relais kannst du schalten, was immer du möchtest.
Maximilian W. schrieb: > Bild 1 ist die Basis für die funktionierende Schaltung des anderen > Threads. Ich hab diese mal "umgebaut" für meine Zwecke. (Bild 2) Dir ist hoffetlich klar, dass in der von dir vorgeschlagenen Ampel die LED-Kathoden (oder Anoden) zusammen an eine gemeinsame Leitung geführt sind. Deine vorwiderstandslos vereinfachte Schaltung kannst du damit also sowieso nicht realisieren, weil du die LEDs nicht so verschalten kannst. Maximilian W. schrieb: > Besser weiß ich es leider nicht zu erklären... Du wirfst da irgendwelche Zahlen, Daten und Werte auf einen Haufen, setzt dir eigenartige Grenzen und knobelst dir irgendwas zusammen. Gehen wir mal einen Schritt zurück und fassen wir zusammen, was du hast: Einen ausgang, der 24V und 0V ausgeben kann. Jetzt ist da die grundlegende Frage: kann dieser Ausgang auch bei beiden Spannungen belastet werden? Oder ist das z.B. ein SPS Ausgang, der zwar super 24V ausgeben, aber bei 0V nichts aufnehmen kann, weil einfach der Highside-Schalter hochohmig geschaltet wird? Ich denke, die Idee mit dem Relais dürfte wohl dank Bauteilanzahl = 1 die beste sein...
Danke für eure Antworten und Ideen! Ich werde mal den Ansatz mit dem Relais versuchen. Ich hab mir mal dieses Relais rausgesucht: https://www.amazon.de/gp/product/B01K9S6Y16/ref=ox_sc_act_image_3?smid=A26G0JVVDLGRKP&th=1
1 | Technische Daten: |
2 | Typ: 2-Kanal |
3 | Relais Spannung: 24V |
4 | Fördermenge: Im DC 30V 30A oder AC 250V 30A |
5 | Ruhestrom: 5mA |
6 | Maximaler Strom: 24V: 50mA |
7 | Aktuelle auslösen: 5mA |
Mein "Schaltplan" ist hoffentlich wenigstens halbwegs lesbar.. Die Freilaufdiode weiß ich noch nicht recht zu positionieren.. Ich würde mir die zwischen Dc+ und IN1/2 denken. Ein Relais würde ich mit High anziehen lassen und das andere mit low. Lothar M. schrieb: > Gehen wir mal einen Schritt zurück und fassen wir zusammen, was du hast: > Einen ausgang, der 24V und 0V ausgeben kann. > Jetzt ist da die grundlegende Frage: kann dieser Ausgang auch bei beiden > Spannungen belastet werden? > Oder ist das z.B. ein SPS Ausgang, der zwar super 24V ausgeben, aber > bei 0V nichts aufnehmen kann, weil einfach der Highside-Schalter > hochohmig geschaltet wird? Das Bild vom Controller suggeriert mir persönlich, dass der Ausgang auch belastet werden kann. Allerdings entnehme ich der Beschreibung, dass max. 500mA zulässig sind.
Maximilian W. schrieb: > Das Bild vom Controller suggeriert mir persönlich, dass der Ausgang auch > belastet werden kann. Allerdings entnehme ich der Beschreibung, dass > max. 500mA zulässig sind. Deine Lampen werden keine 500mA benötigen. Es wäre möglich, daß die Lampen weniger Strom ziehen als das Relais. Und vielleicht sind deine Lampen bloss LED (mit Vorwiderstand für 24V). Da macht dann eine Stromverstärkung durch ein Relais keinen Sinn. Finde also nochmal klar und deutlich heraus, welche Ausgänge (Stromversorgung und Schaltausgang) deine Steuerung wirklich hat. Wahrscheinlich tut's Schaltplan_Signal_Vereinfacht.jpg
Maximilian W. schrieb: > Ich hab mir mal dieses Relais rausgesucht: > https://www.amazon.de/gp/product/B01K9S6Y16/ref=ox_sc_act_image_3?smid=A26G0JVVDLGRKP&th=1 Es wird mir vermutlich für immer unverständlich bleiben, warum man sowas beim Buchhändler kauft :-P Aber du brauchst nur ein ganz normales kleines Relais - nichts mit Optokoppler, ohne Ruhestrom und ohne alles: https://www.reichelt.de/printrelais-2-wechsler-5-a-24-v-dc-g2r-2w-24dc-p168478.html
MaWin schrieb: > Lampen werden keine 500mA benötigen. > > Es wäre möglich, daß die Lampen weniger Strom ziehen als das Relais. > > Und vielleicht sind deine Lampen bloss LED (mit Vorwiderstand für 24V). > > Da macht dann eine Stromverstärkung durch ein Relais keinen Sinn. Laut Artikelbeschreibung verbraten die verwendeten LEDs 2W, also 80mA bei 24V. Das Relais wäre nur zum Schalten :/ Ich werd mir so eine Leuchte einfach mal bestellen und anschauen. Vielleicht ist die ja tatsächlich bereits fertig vorbereitet zum "einfachen anschließen".. MaWin schrieb: > Wahrscheinlich tut's Schaltplan_Signal_Vereinfacht.jpg Danke für deine Einschätzung, ich werds vielleicht einfach mal testen. Ggf fehlen hier doch nur Vorwiderstände? Nach meinem wirklich nicht großen Wissen gehen leds bei "falscher" Polung ja nicht kaputt, sondern funktionieren einfach nicht. So der Grundgedanke bei der wirklich simplen Schaltung. Matthias S. schrieb: > Es wird mir vermutlich für immer unverständlich bleiben, warum man sowas > beim Buchhändler kauft :-P > Aber du brauchst nur ein ganz normales kleines Relais - nichts mit > Optokoppler, ohne Ruhestrom und ohne alles: Hauptsächlich wegen dem Firmenkonto :D Aber auch weil ich bei Reichelt oft nicht so durchblicke als Laie. Danke dir vielmals für den link :) Werd es nächste Woche mal mit der einfachsten Lösung probieren und mich bei Bedarf dann in der Komplexität steigern :)
Bitte melde dich an um einen Beitrag zu schreiben. Anmeldung ist kostenlos und dauert nur eine Minute.
Bestehender Account
Schon ein Account bei Google/GoogleMail? Keine Anmeldung erforderlich!
Mit Google-Account einloggen
Mit Google-Account einloggen
Noch kein Account? Hier anmelden.





