Hallo zusammen, wie gesagt ich such ein Linearregler der mit 48 V aus einer Phantomspeisung versorgt wird und einen TL 072 CD (VCC 6 to 36) betreiben soll, also etwa so 30 V erzeugen sollte. Von der Dioden, Widerstands Konstruktion wurde mir abgeraten. Leider finde ich kein entsprechenden IC, toll wäre es wenn er bei Reichelt zu beziehen wäre und SMD Format vielleicht auch keine 4 € kostet ob nun 30 oder 99 Cent ist mir egal, wird nur eine Platine. Vielleicht hat jemand Vorschläge..
Ramon H. schrieb: > Von der Dioden, Widerstands Konstruktion wurde mir abgeraten. Die braucht halt dauerhaft den Maximalstrom. Ein LM317L (kein HV nötig weil er nur die Differenz 48-30 sieht) braucht aber dauerhaft auch 3.5mAtyp. Und der TL072 (warum so ein steinzeitmieses Ding in Qualitätsaudioschaltung ?) braucht nur 1.4mAtyp. Besser also ein Linearregler der schon bei geringerrm Strom zuverlässig regelt. Obwohl die nötigen 2.1mA ja schnell durch die Widerstandsbeschaltung des TL072 verbraucht werden könnten... Wie wäre ein LT3010 (-3014) ?
Sind die 48 Volt einigermaßen stabil? Was ist das für eine Leitung, bzw. was ist der eigentliche Zweck der Leitung, abgesehen von der Phantomspeisung? Sind Störungen für das (Daten)Signal ein kritisches Thema oder eher nicht? Kannst du etwas eingrenzen wieviel Strom deine Schaltung auf der "30 volt Schiene" benötigt? Der TL072 selbst braucht ja nicht viel. Da wäre die Frage, was sonst noch an den 30 Volt direkt oder über den OPV indirekt hängt. Eine Option für kleine Ströme wäre. -Maximalstrom ermitteln -Vorwiderstand so berechnen, daß 18 Volt (48 V-30 V) bei Maximalstrom abfallen. -Querregler (z.B. TL431+Kleinteile) parallel zum OPV, der bei Teillast den überschüssigen Strom aufnimmt. Nachteil: Stromverbrauch konstant maximal. Vorteil: Stromverbrauch konstant ;) Das ist zwar kein Linearregler, aber da du von Phantomspeisung sprichst, könnte die konstante Last vorteilhaft beim Thema Störungen sein.
Carsten R. schrieb: > Sind die 48 Volt einigermaßen stabil? Dann einfach passende Z-Diode zwischen 48V und OPV.
Oder so? R4 kann evtl. weggelassen werden, R5 begrenzt den Maximalstrom. Gerhard
Ich versuche mal die Antworten auf die Fragen ein bisschen zusammen zufassen. Wie schon fest gestellt handelt es sich im Grunde um eine Audioschaltung in dem Fall für eine Gitarre. Viel Strom wird nicht benötigt, im Prinzip sind es bloß zwei von den TL072, einer wird zur hälfte erst als Vorverstärker genutzt und dann nach einigen Reglern nochmal als Impedanzwandler. Den zweiten brauche ich auch als Impedanzwandler der aber eine gedrehte Phase erzeugt damit ich die Symmetrische Beschaltung die ein XLR Kabel hat auch nutzen kann, welches ich benutzen möchte. Sollte sich mit dem Rest also unter 10 mA abspielen inclusive Spannungswandlung, dass muss es auch da das ganze dann über die 48 V Phantomspeisung versorgt werden soll. Welche so wieso im Audiobereich üblich ist (Mischpult, Interface). Dort stehen aber laut Norm für Kondensatoren Mikrofone auch nur 10mA zu Verfügung, danach brechen die 48 V vermutlich schnell ein, bis dahin denk ich auch nicht das da in jedem Gerät so verlass auf beide Werte ist. AUf jeden Fall aber keine Mobilelösung, konstant verbrauch ist daher eigentlich egal. @Carsten R "Das ist zwar kein Linearregler, aber da du von Phantomspeisung sprichst, könnte die konstante Last vorteilhaft beim Thema Störungen sein." Das wäre ja auch der Fall bei der aktuellen Methode oder? Wie MaWin meinte: "Die braucht halt dauerhaft den Maximalstrom." @MaWin Spricht was gegen den TL072? Der CD ist ja low noise und auch die anderen Parameter sehen gut aus. Dachte eigentlich das der da schon to much ist. Für Vorschläge bin ich gern offen?
Ramon H. schrieb: > @MaWin Spricht was gegen den TL072? Nichts. Der eine von den diversen MaWins kann es nur nicht verknusen, wenn man ein Bauteil benutzt, welches auch schon vor 2 Jahren erhältlich war. Ach ja, vergessen: E I G E N T L I C H brauchst du nur eine Z-Diode. Die strombegrenzenden Widerstände sind im Mischpult.
Ramon H. schrieb: > Spricht was gegen den TL072 Spricht was für ihn, ausser dem Preis ? Immerhin Gitarre statt Mikrophon, die Quellimpedanz ist mit ca. 10k und oft folgendem 500k Poti also so hoch, dass der FET Eingang vom TL072 nicht so gnadenlos fehlangepasst ist wie bei Mikrophonen. Man muss aber vermeiden, in den Eingangsspannungsbereich zu kommen in dem der TL072 zum phase reversal kommt. Bei verstärkendem Betrieb sollte das auch ok sein. Bleibt die XLR Treiberleistung, oft 6.8k, die 2.5mA schafft er auch. Aber da dabei der Eingang niederohmiger ist, sind die FET Eingänge fehlangepasst. Besser NE5532, RC4580 oder gleich DRV134. Soweit ok, soll es besser werden nimmt man OPA1642.
MaWin schrieb: > Ramon H. schrieb: >> Spricht was gegen den TL072 > > Spricht was für ihn, ausser dem Preis ? > > Immerhin Gitarre statt Mikrophon, die Quellimpedanz ist mit ca. 10k und > oft folgendem 500k Poti also so hoch, dass der FET Eingang vom TL072 > nicht so gnadenlos fehlangepasst ist wie bei Mikrophonen. > > Man muss aber vermeiden, in den Eingangsspannungsbereich zu kommen in > dem der TL072 zum phase reversal kommt. Bei verstärkendem Betrieb sollte > das auch ok sein. > > Bleibt die XLR Treiberleistung, oft 6.8k, die 2.5mA schafft er auch. > Aber da dabei der Eingang niederohmiger ist, sind die FET Eingänge > fehlangepasst. Besser NE5532, RC4580 oder gleich DRV134. > > Soweit ok, soll es besser werden nimmt man OPA1642. Mhmm da wird es interessant. Die Quellimpedanz wird zur Anpassung der Klangfarbe Verstellbar, durch Parallel geschaltete Widerstände, eine von den Besonderheiten der Schaltung. Poti für Lautstärke wird wahrscheinlich durch einen Hochpassfilter sogar > 500 k, hängt aber nachdem Verstärker drin und vor dem Impedanzwandler um selbiges auch in die andere Richtung zu vermeiden.
Achim B. schrieb: > Ach ja, vergessen: E I G E N T L I C H brauchst du nur eine Z-Diode. Die > strombegrenzenden Widerstände sind im Mischpult. Versuch gerade irgendwie die Essenz der Beiträge mir klar zu machen, ich muss sagen ich bin Hobbybastler nicht seit gestern aber ja. Ich hab mich nochmal schlau gemacht, genau laut DIN ist der Ausgang ja auf 10 mA begrenzt und die 48 V dürfen auch nur +-4V schwanken. Eigentlich also beste Voraussetzungen für die Diodenmethode, von hohen Strömen kann ja auch nicht die rede sein. Wenn die Dauer Last dann noch das Signal vor Störungen schütz um so besser, was ja aber auch fast egal wäre das sollte sonst auch die symmetrische Beschaltung aufheben weil die +48V liegen ja auf beiden Phasen von den aber nur eine belastet wird. Also am besten alles genauso lassen wäre optimal?? Hier mal ein Auszug aus dem nicht ganz fertigen Schaltplan, hoffe der ist lesbar hab es halt nicht gelernt und nie so richtige Quellen dazu gefunden, vielleicht hat wer Tipps. Wobei R21 weg könnte oder sollte? Muss ich die Diode dann für den Speisewiderstand im z.B. Mischpult auslegen? Das sind glaube ich 6,8 kohm. Das sollte mit 0,5 W immer noch passen.
Ramon H. schrieb: > ein Auszug aus dem nicht ganz fertigen Schaltplan D1 raus und R19/R20 durch je eine 15V-Z-Diode ersetzen.
Kannst das bitte kurz genauer erläutern, dass hab ich jetzt noch gar nicht gehört?
Ramon H. schrieb: > Kannst das bitte kurz genauer erläutern, dass hab ich jetzt noch gar > nicht gehört? Man kann eine 30V-Z-Diode durch die Reihenschaltung von 2 15V-Z-Dioden ersetzen. Ergibt auch 30V, und liegt an den gleichen Punkten der Schaltung wie D1. Der Teiler R19/R20 macht aus den 30V der D1 2x15V, genau das machen die beiden 15V-Dioden auch, sogar noch besser, weil niederohmiger ohne mehr Strom zu verbrauchen. Gleichzeitig übernehmen sie die Funktion der D1. Man spart also 1 Bauteil und den Strom durch R19/R20.
Ramon H. schrieb: > wie gesagt ich such ein Linearregler der mit 48 V aus einer > Phantomspeisung versorgt wird und einen TL 072 CD (VCC 6 to 36) > betreiben soll, also etwa so 30 V erzeugen sollte. Ich hatte auch mal so einen ähnlichen Fall. Die Lösung war ein TL783 von TI, den gibt es auch als SMD Version. Der ist einstellbar, vergleichbar wie ein LM317. Ob der bei Reichelt zu haben ist kann ich Dir nicht sagen. Aber Beschaffung sollte kin Problem sein.
Manchmal schwierig wenn man Teile aus dem Internet übernimmt, ich habe die Schaltung jetzt mal auf deinen Vorschlag angepasst. Daraus ergibt sich noch die Frage, liegen jetzt aber nicht an dem OPV auch nur 15V anstatt 30V? Wäre aber ja auch im Rahmen, weiß leider ehrlich gesagt auch nicht den Vorteil das die 15 V dort jeweils auf den Eingang des der OPV gelegt werden. Möchte jetzt nicht unbedingt noch ein neues Thema auf machen, daher hat vielleicht jemand noch ein Hinweis ob ich die 48 V einfach von Signal+ oder Signal- abgreifen kann oder ob da noch was dazwischen sollte (primitive rote Linie)? Schaltungs Beispiele für einen salopp gesagten invertierten Impedanzwandler konnte ich auch nicht finden, hoffe das passt so für die Wandlung in ein Symmetrisches Signal.
Orientiere dich mal an dieser Schaltung (Bild 3). https://sound-au.com/project35.htm Die beiden 6k8 an der Buchse brauchst du nicht, sondern greif die Spannung an nur EINEM der beiden Pins ab (welcher ist egal), und schalte der Z-Diode einen "Angstwiderstand" von ca. 1k5 vor. Und nimm ruhig nur eine Z-Diode, also alles so, wie du es ursprünglich vorgesehen hast.
Achim B. schrieb: > sondern greif die > Spannung an nur EINEM der beiden Pins ab Das tut man nicht, im Gegenteil. Um eine Differenzspannung an Signal + und Signal - zu vermeiden, muss man beide Adern anzapfen (erst dann kann man auch die o.a. 10mA ziehen). Wenn man nur eine Ader belastet, rummst es gewaltig, denn das Pult verstärkt die Differenz zwischen +Signal und -Signal - das ist ja der Witz bei symmetrischen Eingängen. Die Abzapfwiderstände sollten sogar gematched sein, damit beide Adern möglichst gleich belastet werden.
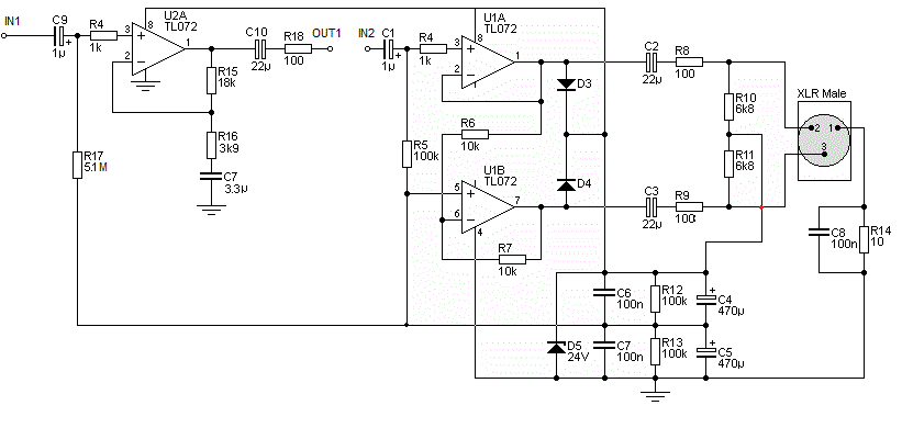
Bevor ich jetzt noch mehr zusammen Würfel ist es dann vielleicht nicht Ratsam einfach diese Schaltung zu übernehmen? Nur mein Verstärker davor setzen, hier mal der Plan. Ganz klar ist mir dann aber nicht ob ich R17 brauche und ob der Wert so stimmt. Zwischen OUT1 und IN1 kommt dann noch ein Lautstärke Poti und evtl. eins als Hochpassfilter. R10 und R11 versteh ich nicht ganz, was wäre der Vor und nachteil und brauche ich dann D3 und D4 auch nicht wenn ich am Roten Punkt abgreife. Und warum muss C1 und C9 Polar sein.
Matthias S. schrieb: > Achim B. schrieb: >> sondern greif die >> Spannung an nur EINEM der beiden Pins ab > > Das tut man nicht, im Gegenteil. Um eine Differenzspannung an Signal + > und Signal - zu vermeiden, muss man beide Adern anzapfen (erst dann kann > man auch die o.a. 10mA ziehen). Wenn man nur eine Ader belastet, rummst > es gewaltig, denn das Pult verstärkt die Differenz zwischen +Signal und > -Signal - das ist ja der Witz bei symmetrischen Eingängen. > Die Abzapfwiderstände sollten sogar gematched sein, damit beide Adern > möglichst gleich belastet werden. Also diese lassen? Dann also so wie in meinem neuen Beispiel sollte es gehen. Die Schaltung ist ja ähnlich mit meiner die 23V passen ja auch, wenn ich da bloß teile nehme stimmt wahrscheinlich wieder nix. Und recht es in der Praxis 1% Widerstände? Ich hat bis jetzt nur 5%, die restliche Auswahl ist schlecht bei Reichelt in smd.
Ich halte zwar nicht so viel vom TL072 in Vorverstärkern (siehe oben), aber die Spannungversorgung aus den 48V sieht doch gut aus. Falls eine Stabilisierung erforderlich sein sollte (um z.B. die max. Vcc der OpAmps nicht zu überschreiten) tuts auch ein kleiner Längsregler mit Transistor als Emitterfolger und Z-Diode. Softstart mit Elko parallel zur Z-Diode. Ramon H. schrieb: > Und recht es in der Praxis 1% Widerstände? Der genaue Wert ist nicht wichtig. Wichtig ist, das die beiden Widerstände möglichst gleich gross sind. Also am besten aus einem Sammlung ausmessen. Trifft man die Widerstände gut, knackt es beim Einstecken so gut wie gar nicht.
Jetzt bin ich ein bisschen verwirrt, also die letzte Schaltung so ist gut wenn ich an den Abgreifwiderständen nix ändere? Kann mir dann noch jemand verraten, müssen nun C1 und C9 Polar sein? Und muss R17 dort hin und wenn ja passt der Wert? Ich versteh leider nicht warum auf das Eingangssignal nur die Spannung gelegt wird. Find auch keine Beispielschaltung mit dem Aufbau.
Ramon H. schrieb: > Jetzt bin ich ein bisschen verwirrt, also die letzte Schaltung so ist > gut wenn ich an den Abgreifwiderständen nix ändere? Ja. Gemeint ist also diese Schaltung: Beitrag "Re: Linearregler IN 48 V / OUT ca. 30 V (VCC 6 to 36)" Ramon H. schrieb: > müssen nun C1 und C9 Polar sein? Nö. Wenn du möchtest, kannst du da bipolare einbauen. Ramon H. schrieb: > Und muss R17 dort hin Ja, der muss sein, denn er legt den OpAmp Eingang auf Ub/2 und liefert damit die virtuelle Masse für den OpAmp. Es handelt sich ja um eine Single Supply Schaltung: https://www.mikrocontroller.net/articles/Operationsverst%C3%A4rker-Grundschaltungen#Betrieb_mit_einfacher_Versorgungsspannung Ramon H. schrieb: > wenn ja passt der Wert? 100kOhm sind für ein passives Pickup schon eine ganz schöne Last, da so ein Dings schon meistens eine Quellimpedanz von 20 - 50kOhm hat. Der Klang kann also leiden. Der klassische Gitarrenverstärker schliesst eher mit 1MOhm - 2,2MOhm ab und das würde ich dir auch raten.
Matthias S. schrieb: > 100kOhm sind für ein passives Pickup schon eine ganz schöne Last, da so > ein Dings schon meistens eine Quellimpedanz von 20 - 50kOhm hat. Der > Klang kann also leiden. > Der klassische Gitarrenverstärker schliesst eher mit 1MOhm - 2,2MOhm ab > und das würde ich dir auch raten. Erstmal Danke für diese großartige Hilfe, du hast jetzt auch wieder eine Menge licht ins Dunkel gebracht. Mich hat es erst gewundert warum in dem verlinkten Beispiel (was sehrt hilfreich war) auch wieder an dieser stelle aber ein 100 k Widerstand genannt wird. Wahrscheinlich aber weil es da nicht um Tonabnehmer geht. Bei der DI-Box aber schon, wahrscheinlich ist Belastung dort aber schon durch den entfallenden Teil vor C1 ausgemerzt. Soll ich da jetzt vielleicht auch noch was von übernehmen oder reicht es wenn ich R 17 wie in meiner ursprünglichen Schaltung mit 5,1 Ohm auslege? Das macht im Nachhinein auch dort völlig sinn, es ist ja gerade der Sinn dieses Ausbaues die Tonabnehmer nachher bis zum Verstärker mit nix zu belasten. Dafür lassen sich nachher Widerstände und Kondensatoren davor schalten um den Klang gezielt anzupassen. Das gleiche gilt für Potis daher, danach noch der Impedanzwandler. Was ich mich noch Frage hat die 23 V Versorgung im gegenteil zur 30 V Vor oder Nachteile? Und der in deinem verlinkten Artikel beschriebene Hochpass (wahrscheinlich durch R5 und C3) kann ich mich da bei der DI-Box drauf verlassen? Dort ist ja die rede von Bässen und Gitarren, nicht das mir dann alles unterhalb von 100 Hz fehlt.
Ramon H. schrieb: > oder reicht es wenn ich R 17 wie in meiner ursprünglichen > Schaltung mit 5,1 Ohm auslege? Es handelt sich sicher um einen Druckfehler. 5,1 Ohm gehen natürlich nicht, du würdest nichts mehr von der Gitarre hören. Nimm 1 MOhm - 3,3 MOhm, dann klappt es. Ramon H. schrieb: > Und der in deinem verlinkten Artikel beschriebene Hochpass > (wahrscheinlich durch R5 und C3) Du bringst da was durcheinander. R5, R3 und C3 stellen die gesiebte halbe Betriebsspannung zur Verfügung. Der Hochpass besteht aus R4 und C4, ist aber so dimensioniert, das er auch bei 50Hz noch nicht gross begrenzt. Aber das ist ja für dich auch nicht wichtig, denn du hast ja schon eine Schaltung. Es ging hier nur um das Prinzip der Versorgung mit einer Betriebsspannung.
Matthias S. schrieb: > Du bringst da was durcheinander. R5, R3 und C3 stellen die gesiebte > halbe Betriebsspannung zur Verfügung. Der Hochpass besteht aus R4 und > C4, ist aber so dimensioniert, das er auch bei 50Hz noch nicht gross > begrenzt. > Aber das ist ja für dich auch nicht wichtig, denn du hast ja schon eine > Schaltung. Es ging hier nur um das Prinzip der Versorgung mit einer > Betriebsspannung. Die Aussage "Nachteil ist die Hochpasswirkung der Kondensatoren in Verbindung mit den verwendeten Widerständen." im Artikel hat mich verwirrt. Das klingt wie das wäre Schaltungbedingt der Fall und nicht das, dass absichtlich gemacht wurde. Also meine Schaltung Arbeitet dann über die komplette Frequenz? Komisch mit den 5,11MOhm, er hätte sich dann zweimal verschrieben. (hier mal die Schaltung) Aber wenn das so ist, dann nehme ich für R17 3,3MOhmum um möglich wenig zu belasten. R5 nach dem Verstärker kann ich dann aber so belassen? Warum geht das invertierte Signal, vorher übriges erst durch den reinen Impedanzwandler?
Ramon H. schrieb: > Also meine Schaltung Arbeitet dann > über die komplette Frequenz? In deiner Schaltung wurde mit Absicht ein früh ansprechender Hochpass eingebaut mit R3/C2. Vllt. ist das ja cool für Gitarren? Für Bass würde ich das so jedenfalls nicht einsetzen, sondern C2 mal Faktor 100 einbauen (68µF). Ramon H. schrieb: > Komisch mit den 5,11MOhm, er hätte sich dann zweimal verschrieben. Nö, du hast in deinem letzten Beitrag was von 5,6 Ohm geschrieben. Das ist ein Druckfehler. Ob du da nun 2,2MOhm oder 5MOhm verwendest, spielt keine Rolle. Aber alle Widerstände sollten bitte vernünftige Metallschicht Typen sein. 5,11MOhm ist ein Fantasiewert, bei dem die angegebene Genauigkeit überhaupt keinen Sinn hat.
Matthias S. schrieb: > sondern C2 mal Faktor 100 einbauen (68µF). Das ist heftig viel. Mit 1µ5 ist die untere Grenzfrequenz (-3dB) bei 27Hz, und das wäre okay.
Hier trifft man auf ein wahnsinniges fundiertes Wissen, du hast natürlich vollkommen Recht. Bei 5,6MOhm habe ich mich verschrieben und die dort angegebenen 5,11MOhm sollten auch wohl 5,1MOhm sein. Diese hat ich auch in meinem Ursprünglichen Schaltplan wie du siehst. Und der Hochpass erste Ordnung wird natürlich in Reihe und nicht parallel geschalten und ja die 60 Hz Grenzfrequenz kann ich nicht gebrauchen. Hättest mich aber fast durcheinander gebracht in meinem aktuellen Schaltplan (hier nochmal, schon angepasst, handelt es sich ja um C7 und R16 (welcher wiederum mit R 15 den Verstärkungsfaktor regelt). Ich hätte jetzt mal 3,3µF genommen dann sind wir bei 12Hz, da sollte keiner mehr was hören und meistens wird in der späteren Verarbeitung eh noch höher abgeschnitten. Mit glaube ich 6 dB pro Oktave, ist ja auch nicht wirklich Schluss. Dem Hinweis "Damit die Filtereigenschaften erhalten bleiben, muss das Filter hochohmig ausgekoppelt werden." aus dem Netzt kann ich nicht ganz folgen. Wenn ich da was finde, war jetzt eigentlich bei MKP10 von Wima da wird es aber ab 3.3 µF sehr teuer. 22µF kosten dann fast 14€ das Stück. Sonst gibt es kaum Auswahl an Polypropylen Folienkondensatoren von SMD mal ganz zu schweigen. 1% Metallwiderstände mit 0,5 W genau das selbe.
Ramon H. schrieb: > 22µF > kosten dann fast 14€ das Stück. Sonst gibt es kaum Auswahl an > Polypropylen Folienkondensatoren von SMD mal ganz zu schweigen. 1% > Metallwiderstände mit 0,5 W genau das selbe. Du kannst jeweils zwei 47µ in "Antiserie" schalten. Also plus an plus oder minus an minus. Bedrahtete Widerstände in 1% für 0,6W gibt es wie Kieß am Teich. Musst du halt sowas nehmen.
Ja da komm ich um das große Bohren wohl nicht herum.
Ramon H. schrieb: > da komm ich um das große Bohren wohl nicht herum. 1%er brauchst du doch nur für die beiden 6k8 an der XLR-Buchse. Der Rest kann 5% sein.
Achso ich hab Ohm statt MOhm geschreiben, jetzt versteh ich. Muss jetzt aber auch eh auf 6,2 MOhm ausweichen.
Achim B. schrieb: > 1%er brauchst du doch nur für die beiden 6k8 an der XLR-Buchse. Da habe ich oben schon was geschrieben. Der genaue Wert ist nicht wichtig, das können auch 6,5k oder 7k sein - aber die Widerstände sollten auf gleichen Wert ausgemessen werden. Am besten aus einem Sack Widerstände ausmessen. Und selbst bei 1% Abweichung hört man es knacken beim Stecken. Also doch ausmessen.
Matthias S. schrieb: > Achim B. schrieb: >> 1%er brauchst du doch nur für die beiden 6k8 an der XLR-Buchse. > > Da habe ich oben schon was geschrieben. Der genaue Wert ist nicht > wichtig, das können auch 6,5k oder 7k sein - aber die Widerstände > sollten auf gleichen Wert ausgemessen werden. Am besten aus einem Sack > Widerstände ausmessen. Und selbst bei 1% Abweichung hört man es knacken > beim Stecken. Also doch ausmessen. Hab jetzt dort 0,1 % im Korb genauer wird wahrscheinlich auch die Messung nicht. Der Rest passt jetzt soweit?
Ramon H. schrieb: > Der Rest passt jetzt soweit? Ja, wenn du den TL072 rauswirfst und einen OPA2134 dafür einpackst :-)
Achim B. schrieb: > Ramon H. schrieb: >> 22µF >> kosten dann fast 14€ das Stück. Sonst gibt es kaum Auswahl an >> Polypropylen Folienkondensatoren von SMD mal ganz zu schweigen. 1% >> Metallwiderstände mit 0,5 W genau das selbe. > > Du kannst jeweils zwei 47µ in "Antiserie" schalten. Also plus an plus > oder minus an minus. Bedrahtete Widerstände in 1% für 0,6W gibt es wie > Kieß am Teich. Musst du halt sowas nehmen. 47µ gibt es dort gar nicht, bei Miniatur und SMD ist im nano Bereich Schluss mikro gibt es kaum welche. 22µF kommt mir riesig vor, muss dass? Die haben dann ein Rastermaß von 52,5 mm un kosten 14 € aufwärts bei Wima. Bei Panasonic würde ich noch bis 4,7 µF kommen der kostet 2,60 und ist mit RM 20 noch verbaubar in der Gitarre. Andere find ich nicht mit Dielektrikum aus Polypropylen.
Ramon H. schrieb: > 47µ gibt es dort gar nicht Ich meine stinknormale Elkos! Die gibt es an jeder Straßenecke in allen Formen, Farben und Größen zu kaufen. Davon schaltest du jeweils zwei in "Antiserie", wie oben beschrieben.
Achim B. schrieb: > Ramon H. schrieb: >> 47µ gibt es dort gar nicht > > Ich meine stinknormale Elkos! Die gibt es an jeder Straßenecke in allen > Formen, Farben und Größen zu kaufen. Davon schaltest du jeweils zwei in > "Antiserie", wie oben beschrieben. Ach so, ich hat immer im Kopf Elko ist Gift für Audiosignale.
Ramon H. schrieb: > Ach so, ich hat immer im Kopf Elko ist Gift für Audiosignale. Nö, Elkos sind prima. Du brauchst auch gar keinen bipolaren C an dieser Stelle, denn der wird gepolt betrieben. Am Ausgang und an den Eingängen des OpAmp liegt Ub/2 und an der Masse liegt Masse. Also sieht der Elko über sich Ub/2 und das ist wunderbar für ihn. Wohlgemerkt, gemeint ist C7 in dieser Schaltung: Beitrag "Re: Linearregler IN 48 V / OUT ca. 30 V (VCC 6 to 36)"
Hier findet man im Forum endlose Diskussionen dazu, meisten wird auf den Signalzweig auf Polypropylen geraten zur not MKT. Ob bedrahtet ist mir mittlerweile egal. C4 und C5 muss ein Elko sein wenn ich das richtig verstehe. Was ist den nun bei dem Rest sinnvoll um möglich gute Soundqualität zu erhalten? Gerade die riesigen 22µF machen mir wie gesagt zu schaffen der Rest würde gehen. Im Forum fand ich folgende Aussage: "Bei einem Koppel-C soll nur ein Gleichspannungsanteil eliminiert werden. D.h. die Spannung über dem C ist zu jedem Zeitpunkt konstant. Also ist seine gespeicherte Ladung konstant. Nichtlineare Effekte des Kondensators sind völlig irrelevant. Elko und gut ist, kostet 10 Cent und hat ein Raster von 3,5 mm." Das trifft glaube ich auf C9 und C 1 zu, was aber mit C2 C3 C 10? Die haben ja diese 22µF.
Bei Reichelt gibts doch diese bipolaren Tonfrequenzelkos fürn paar Pfennige. https://www.reichelt.de/tonfrequenzelko-axial-bipolar-22-f-63-v-ton-22-63-p21648.html?&trstct=pol_9&nbc=1
Ramon H. schrieb: > Was ist den nun bei dem Rest sinnvoll um > möglich gute Soundqualität zu erhalten? Gerade die riesigen 22µF machen > mir wie gesagt zu schaffen der Rest würde gehen. Das ist alles unnötig, wenn du sowieso nur den TL072 verwendest. Du kannst Elkos verwenden, was auch in Broadcast Geräten gang und gäbe ist und wirst nicht den Hauch eines Unterschiedes zu Polypropylen oder MKT hören. Auch in deinem Gitarrenverstärker werden unter Garantie Elkos im Signalweg verwendet, ohne das ein Tausch gegen andere Typen irgendeinen Vorteil haben würde. Das einzige, was Elkos nicht mögen, ist, sie auf Dauer verpolt zu betreiben, aber das kommt bei dir eh nicht vor.
Obicht schrieb: > Bei Reichelt gibts doch diese bipolaren Tonfrequenzelkos fürn paar > Pfennige. Ja, aber das sind Riesen Klopfer für passive Frequenzweichen in LS-Boxen. Der 22µ z.B. hat die Maße 27x13mm. Matthias S. schrieb: > Auch in deinem Gitarrenverstärker werden unter Garantie Elkos im > Signalweg verwendet Nicht nur da, auch in allerhochwertigen Mischpulten wie von z.B. Soundkraft hats Elkos im Signalweg.
Matthias S. schrieb: > Ramon H. schrieb: >> Was ist den nun bei dem Rest sinnvoll um >> möglich gute Soundqualität zu erhalten? Gerade die riesigen 22µF machen >> mir wie gesagt zu schaffen der Rest würde gehen. > > Das ist alles unnötig, wenn du sowieso nur den TL072 verwendest. Du > kannst Elkos verwenden, was auch in Broadcast Geräten gang und gäbe ist > und wirst nicht den Hauch eines Unterschiedes zu Polypropylen oder MKT > hören. > > Auch in deinem Gitarrenverstärker werden unter Garantie Elkos im > Signalweg verwendet, ohne das ein Tausch gegen andere Typen irgendeinen > Vorteil haben würde. > Das einzige, was Elkos nicht mögen, ist, sie auf Dauer verpolt zu > betreiben, aber das kommt bei dir eh nicht vor. Würde man beim OPA2134 einen unterschied feststellen können? Der kostet halt für zwei OPV gleich 9 € aufpreis, kann mir immer noch nicht ganz vorstellen das er die Erwartung erfüllt. Auf Grund das man den aber im nachhinein problemlos tauschen kann, finde ich ihn als Option für ein späteres Update schon interessant mittlerweile.
Achim B. schrieb: > Klanglich? Nein. Auf jeden Fall rauscht es so gut wie gar nicht mehr und ist sowohl bei THD um Längen besser als auch in der Aussteuerbarkeit ein Fortschritt. Ausserdem läuft er schon ab 5V Versorgung. Das ist halt ein moderner echter Audio OpAmp.
Matthias S. schrieb: > Achim B. schrieb: >> Klanglich? Nein. > > Auf jeden Fall rauscht es so gut wie gar nicht mehr und ist sowohl bei > THD um Längen besser als auch in der Aussteuerbarkeit ein Fortschritt. > Ausserdem läuft er schon ab 5V Versorgung. > Das ist halt ein moderner echter Audio OpAmp. Rauschen wäre ja ein Klanglicher Unterschied, aber wie gesagt man müsste den ja theoretisch ohne Anpassungen tauschen können im nachhinein. Daher mein Frage wie sieht es mit den Kondensatoren aus wenn ich den OPA2134 nehme? Es klang so ob es sich dann lohnt bessere zu nehmen.
Ramon H. schrieb: > Es klang so ob es sich dann lohnt bessere zu nehmen. Nö. Wie o.a., werden Elkos auch in professionellen Schaltungen verwendet, wenn man dann Qualitätsprodukte verbaut. Wichtig sind die Widerstände. Metallschicht muss es sein, je hochohmiger, desto wichtiger ist das.
Bitte melde dich an um einen Beitrag zu schreiben. Anmeldung ist kostenlos und dauert nur eine Minute.
Bestehender Account
Schon ein Account bei Google/GoogleMail? Keine Anmeldung erforderlich!
Mit Google-Account einloggen
Mit Google-Account einloggen
Noch kein Account? Hier anmelden.






