Hallo Leute, ich habe mir schon lange überlegt, einen Disketten zu SATA Konverter zu bauen. Ich weiß, dass die Technik uralt ist, dass es bereits IDe->SATA-Adapter gibt und es u. u. schwierig werden wird. Ich will dies einfach als Machbarkeitsprojekt tun. Meine Frage ist kann ich für die Umwandlung der Daten in serielle den JMH330 bzw. Vorgängerversionen desselben nutzen? Und wie schaut es dann mit der Pinbelegung aus? Schönes Wochenende Mfg Count_Omega
Warum SATA? Die Datenrate eines Disketten-Laufwerkes ist so gering, das dafür selbst USB 1.1 dicke reicht. Da musst du schon gute Gründe für haben, dir so ein Projekt anzutun.
Da ich zusätzlich vorhabe, das Laufwerk an meinem Rechner zu betreiben, würde ich es an SATA anschließen. Dass das Ganze sehr langsam laufen würde, ist mir bekannt. Auch das ich mir mit einem Usb-Floppy laufwerke das Leben einfach machen könnte. Die alte Technologie fasziniert mich einfach.
Du musst praktisch alles nachbauen, was auf einer Festplatte an Elektronik zu finden ist. Eine Floppy hat im Gegensatz zu einer IDE Platte keinerlei Intelligenz. Das fängt damit an, dass du die Impulse für den Steppermotor der Cylinderwahl generieren musst und dann sicherstellen musst, dass du richtig angekommen bist. Und es hört damit auf, dass du das serielle Datensignal von FM oder MFM dekodieren musst. Schau dir mal das Datenblatt eines gängigen Floppy Controllers an (SAB279x als Beispiel, die sind schon richtig intelligent, der originale uPD765 muss es nicht sein). Wie Matthias schrieb, mit USB geht es besser.
> ich habe mir schon lange überlegt, einen Disketten zu SATA Konverter zu > bauen. Hast du schon jemals daran gedacht deine Ueberlegung mit Expertise zu fuellen und dich darueber zu informieren wie eine Floppy ueberhaubt funktioniert? Du waerst ueberrascht. Es waere einfacher ein Mikrofon anzuschliessen und 80 sehr kurze Liedchen auf die Floppy zu singen als das was du da anstrebst. :-D Oh..und man kann Floppylaufwerke mit USB Anschluss einfach so kaufen. Olaf
Ah ok danke für die Erläuterung. Also wenn ich zuerst die Ansteuerung des Laufwerk bereitstelle, kann ich mir dann Gedanken um die Datenübertragung machen. Dann werde ich zu gegebener Zeit zurückkommen. Vielen Dank und schönes Wochenende
Beitrag #6169324 wurde von einem Moderator gelöscht.
Matthias G. schrieb: > Also wenn ich zuerst die Ansteuerung > des Laufwerk bereitstelle, kann ich mir dann Gedanken um die > Datenübertragung machen. Hast du denn einen Plan, wie SATA Schnittstellen funktionieren, wie man sie baut und wie man dafür Treiber entwickelt? Weil: Ohne Treiber wird das Ding vollkommen nutzlos.
Matthias G. schrieb: > Und wie schaut es dann mit der Pinbelegung aus? SATA hat Datenleitungen. IDE hat Datenleitungen. Diskettenlaufwerke haben "Motor an", "Laufwerk auswählen", "Kopf auswählen" und so weiter. Kurz: Vergiss es.
Über die Funktion von SATA bin ich mir im klaren. Das Primärziel ist jetzt erst mal die Ansteuerung des Laufwerks.
das ist doch ganz einfach: du must nur Pin5 mit Pin1 am SataConnector verbinden. Dann noch Pin10 auf Pin2 Pin11 auf Pin3. Pin 4 wird nicht benutzt. Dann ein Adapter für Power und fertig ist das Ganze. Einfach oder?
S. R. schrieb: > SATA hat Datenleitungen. IDE hat Datenleitungen. Diskettenlaufwerke > haben "Motor an", "Laufwerk auswählen", "Kopf auswählen" und so weiter. > > Kurz: Vergiss es. Wieso? - FPGA mit etwas RAM (Für so eine alte Disk bracht man ja nicht viel) - Diskette einlegen -> Diskette wird in FPGA-Ram eingelesen - SATA-Kommunikation unabhängig davon nur mit dem FPGA und dessen RAM - Kommando zum SATA "herunterfahren" -> RAM-Image wird wieder auf Disk geschrieben. Hobby ist "größtmöglicher Aufwand bei geringst möglichem nutzen" Also das ideale Hobbyprojekt:-)
Matthias G. schrieb: > Da ich zusätzlich vorhabe, das Laufwerk an meinem Rechner zu betreiben, > würde ich es an SATA anschließen. Aha. Und du hast einen Rechner, der SATA zugänglich hat, aber keine USB Buchse? Irgendwie ist es ein typischer Freitagspost nach dem Motto "Ich habe eine richtig beknackte Idee und möchte, das ihr das für mich löst" Wenn du dich mit Floppy-LW beschäftigen willst, hol dir ein paar alte Datenbücher, Laufwerke und vor allem die Medien. Viel Glück... Matthias G. schrieb: > Dann werde ich zu gegebener Zeit zurückkommen. Bitte nicht.
Besorg Dir ein LS120/240 "SuperDisk"-Laufwerk. Diese können auch normale 1.44MB Floppys lesen und schreiben und waren über PATA angebunden. Sie müssten an einem normalen PATA zu SATA Adapter laufen.
Beitrag #6169535 wurde von einem Moderator gelöscht.
Matthias G. schrieb: > Da ich zusätzlich vorhabe, das Laufwerk an meinem Rechner zu betreiben, > würde ich es an SATA anschließen. Dass das Ganze sehr langsam laufen > würde, ist mir bekannt. Auch das ich mir mit einem Usb-Floppy laufwerke > das Leben einfach machen könnte. Die alte Technologie fasziniert mich > einfach. Biete erst mal an, was du für tiefgreifende Kenntnisse du hast. Und was du bisher unternommen hast. Ich kann sowas nicht, aber weiß, das die SATA-Schnittstelle das nicht leisten kann. Außer du bist in der Lage, das BIOS neu zu schreiben. Wenn dir auch das USB-Floppy zu einfach ist, dann konstruiere das erst mal nach. Achso, was für "Floppy" meinst du eigentlich? Und schraub mal deinen PC auf. Vielleicht hat er intern sogar einen Stecker für ein Floppy. Frag nicht nur naiv, sondern biete erst mal was.
SO, mal konstruktiv: Das, was Du vorhast, gab es schon mal. Google mal nach LS-120 Superdrives. Das sind Diskettenlaufwerke, die zum Einen normae Disketten und zum Anderen spezielle 120 MB Disketten benutzen konnten. Diese Laufwerke wurden am IDE betrieben, und es gab BIOS-Unterstützung dafür. Wenn Du ernsthaft so ein Laufwerk nachbauen willst (auch minus dem 120MB-Modus), muss es sich nach außen wie ein LS-120 verhalten. Die Laufwerke und die Medien bekommt man heute noch: ebay# 124057210177 ebay# 293071433676 Damit weißt Du, wonach Du suchen musst. Besorge Dir das REference Manual zu dem Ding, damit Du weißt, was Du implementieren musst. Zweite Komponente: Es gab in den 80'ern SCSI-Floppy Controller und Laufwerke mit SCSI-Interface. Auch das findet sich noch ab und an: ebay #143520155387 Das ist ein ganz normales Diskettenlaufwerk, das mit einer zusätzlichen Platine ausgestattet ist, die einen Diskettencontroller und ein SCSI-Interface enthält. Diese zusätzliche Platine schaust Du Dir mal auf dem Foto genau an, denn genau das wirst Du nochmal entwickeln müssen, nur eben für SATA. fchk
Was ist denn mit alten Laptop Floppy laufwerken.. wenn ich mich richtig entsinne (ist ja nu ne weile her) waren das strenggenommen keine Floppy-Schnittstellen sondern serielle Schnittstellen, womit sich die Sache der Datenkommunikation vereinfachen liesse, ebenso der ganze Motor an/aus quatsch, da dass dann jau auf "seriellen Befehl hin" geschieht. die externen Dinger ja eh (egal ob propietäres serielles zeug oder pcmcia) weil ja auch Modems und Co drüber liefen, aber ich meine selbst die Internen Dinger benutzen nur serielle kommunikation #schulterzuck Wie gesagt viel zu lange her um mich an details zu erinnern. Aber möglicherweise einen versuch wert so einen machbaren Ansatz zu finden.. 'sid
sid schrieb: > Was ist denn mit alten Laptop Floppy laufwerken.. ...das sind ganz normale Diskettenlaufwerke mit einem verkleinerten Stecker, der auch die Spannungsversorgung enthält. > wenn ich mich richtig entsinne (ist ja nu ne weile her) waren > das strenggenommen keine Floppy-Schnittstellen sondern serielle > Schnittstellen, Streng genommen sind die Datenleitungen bei jedem Diskettenlaufwerk seriell, denn darüber werden die rohen Magnetflusswechsel übertragen.
Für den Amiga 1200 gab im Aminet es einen Treiber, um ein PC-Diskettenlaufwerk am internen P-ATA betreiben zu können. Inwieweit sich der ATA-Controller im Amiga von anderen unterscheidet, kann ich allerdings nicht sagen.
Walter T. schrieb: > Für den Amiga 1200 gab im Aminet es einen Treiber, um ein > PC-Diskettenlaufwerk am internen P-ATA betreiben zu können. Inwieweit > sich der ATA-Controller im Amiga von anderen unterscheidet, kann ich > allerdings nicht sagen. Das war kein normales PC-Diskettenlaufwerk (denn das kann man eben einfach nicht an einem IDE-Port betreiben), sondern eines dieser speziellen LS-120 Laufwerke. Der IDE-Port im A1200 war identisch zu denen in PCs aus dieser Zeit, halt 44-pin 2mm für 2.5" IDE-Festplatten. fchk
Vielleicht am Rande von Interesse: Wenn nicht unbedingt der Weg das Ziel ist, gäbe es Alternative USB auf Floppy 34 Pin Bord Adapter die sich intern an einen der internen MB USB Buchsen anstecken lassen. Ich habe zwar vorher ein Lacie externes USB Floppy Laufwerk verwendet, wollte aber trotzdem wieder ein eingebautes Floppy Laufwerk haben weil mir der externe Kabelsalat und rumliegendes Gerät störte. Ich brauche Floppy nur noch für die Übernahme von CNC PLOT dateien da mein CNC Steuer Computer (SX3200 Toshiba) unter MSDOS laufen muß und USB keine realistische Lösung ist. https://www.ebay.ca/i/114125014284?chn=ps&norover=1&mkevt=1&mkrid=706-89093-2056-0&mkcid=2&itemid=114125014284&targetid=884028179710&device=t&mktype=pla&googleloc=9061282&poi=&campaignid=9562706331&mkgroupid=99001896195&rlsatarget=pla-884028179710&abcId=1140226&merchantid=157504484&gclid=EAIaIQobChMI9rif3M6I6AIV5R6tBh3rZQkJEAsYASABEgKF3fD_BwE Es gibt da noch ein USB auf Floppy Einbaulaufwerk mit einer 34 Pin Buchse. Damit lassen sich Floppy Laufwerke mit einem USM Stick ersetzen. Der Einschub hat ein zwei stelliges LED Display mit dem man bis zu 100 "Floppy" Einheiten im USB Stick wählen kann. Das Teil hat die Größe eines normalen Floppy Drives. Der USB Stick wird mit spezieller SW im Windows PC betrieben und ist nicht länger FAT formattiert. Damit lassen sich bis zu 100 "Floppies" speichern die dann vom Lesegerät selektiert werden können. Diese Lösung wurde für ältere Systeme entwickelt bei denen von Floppies weggehen wollte. Ich habe damit gespielt und es funktioniert. Leider läßt sich das Teil nicht wirklich im SX3200 einbauen. Deshalb verwende ich weiterhin Floppies für CNC Maschinen Operation. https://www.amazon.ca/Emulator-SFR1M44-U-Updated-Industrial-Equipment/dp/B07K89RVBP/ref=asc_df_B07K89RVBP/?tag=googleshopc0c-20&linkCode=df0&hvadid=335433102186&hvpos=&hvnetw=g&hvrand=3075352374300461198&hvpone=&hvptwo=&hvqmt=&hvdev=t&hvdvcmdl=&hvlocint=&hvlocphy=9061282&hvtargid=pla-680169025330&psc=1 (Ist nicht genau das Teil das ich habe) Ob Sata zweckmäßig ist? Bei mir zeigt Windows mit dem USB Laufwerk rund 10kB/s Datenrate an... Ich vewende übrigens von Zeit zu Zeit noch ein 100MB ZIP Laufwerk mit LPT Schnittstelle um große Datenmengen von Windows in eine alte MSDOS Umgebung zu transferieren. Die kann man mit einem Client Programm über eine Floppy montieren und läßt sich dann wie eine Festplatte betreiben. Damit habe ich schon ganze MSDOS Betriebssysteme transferiert und abgesichert. Unter Windows arbeite ich dann noch mit einem USB Zip Drive. Wer permanent mit einem MSDOS PC und einer Windows Maschine kommunizieren muß, für den gibt es noch eine tolle SW unter Windows mit der man über den LPT Port beider Maschinen mit einem Crossover Kabel kommunizieren kann. Nennt sich LinkMaven. Funktioniert super. Dazu verwende ich "modernen" W10 PC eine PCIe zu LPT/Serial Multi-IO Steckkarte. Moderne Floppy "Krücken" scheint es ja jede Menge im Industriellen Marktplatz zu geben weil scheinbar doch ein Bedarf dafür besteht. Es gibt bestimmt noch viele MSDOS gestütze alte Industrie Anlagen die aus diversen Gründen weiterhin verwendet werden müssen.
S. R. schrieb: > das sind ganz normale Diskettenlaufwerke mit einem verkleinerten > Stecker, der auch die Spannungsversorgung enthält. hmm.. kann gut sein; was mit den Einschubdingern für den CD Schacht? das muss ja mindestens IDE kompatibel sein.. womit der IDE->SATA Adapter vermutlich schon ausreichen dürfte und des ganze PCMCIA Zeug... da muss es doch auch ne möglichkeit geben, da lief doch auch genau alles dran (Modem, netzwerk, usb, floppy, thermoducker und was nicht alle.. ich meine mich sogar an ziplaufwerke zu erinnern und externe Festplattengehäuse mag aber durchgeschleiftes USB sein #schulterzuck.ptII)
Frank K. schrieb: > Das war kein normales PC-Diskettenlaufwerk Doch, das war es. Es war ein normales 1,44" PC-Diskettenlaufwerk. Die Verdrahtung war natürlich etwas kniffliger, es mußten ein paar Widerstände eingebaut werden. Welche Tricks der Treiber-Schreiber angewendet hat, weiß ich allerdings nicht.
sid schrieb: > was mit den Einschubdingern für den CD Schacht? > das muss ja mindestens IDE kompatibel sein.. > womit der IDE->SATA Adapter vermutlich schon ausreichen dürfte Nein, das waren nur Einbaurahmen, mehr nicht. Nix IDE. > und des ganze PCMCIA Zeug... da muss es doch auch ne möglichkeit geben, > da lief doch auch genau alles dran (Modem, netzwerk, usb, floppy, > thermoducker und was nicht alle.. ich meine mich sogar an ziplaufwerke > zu erinnern und externe Festplattengehäuse mag aber durchgeschleiftes > USB sein #schulterzuck.ptII) PCMCIA war ISA-Bus mit Hotplug und anderer Mechanik. Natürlich konntest Du in den ISA-Bus einen normalen Floppycontroller stecken, das wurde ja im orginalen IBM PC und im PC-AT auch so gemacht. USB gab es für ISA und damit auch für PCIMCIA nicht, wohl aber für Cardbus. Cardbus ist PCI im PCMCIA-Formfaktor. Man bekommt das problemlos hin, aber der Fragesteller hat dafür wahrscheinlich 10 Jahre zuwenig Erfahrung auf den dafür relevanten Fachgebieten. Der möge erstmal kleinere Brötchen backen. fchk
Walter T. schrieb: > Frank K. schrieb: >> Das war kein normales PC-Diskettenlaufwerk > > Doch, das war es. Es war ein normales 1,44" PC-Diskettenlaufwerk. Die > Verdrahtung war natürlich etwas kniffliger, es mußten ein paar > Widerstände eingebaut werden. > > Welche Tricks der Treiber-Schreiber angewendet hat, weiß ich allerdings > nicht. Hast Du dazu einen Link oder irgendwelche Beweise? Ich kann mich nämlich nicht an derartige Lösungen erinnern, nur an die üblichen LS-120 Laufwerke, die ja optisch kaum zu unterscheiden waren. fchk PS: Ich habe eben auf Aminet nachgeschaut und nichts gefunden.
Frank K. schrieb: > USB gab es für ISA und damit auch für PCIMCIA nicht, wohl aber für > Cardbus. Cardbus ist PCI im PCMCIA-Formfaktor. Damals gabs das für ISA nicht. Die Chinesen haben den "USB Bus Interface Chip CH375" gebaut. Der kommt aus der Familie wie der CH340. Dieser hat einen 8Bit Bus mit CS/RD/WR etc. Den gibts jetzt auf ISA Karten für alte Industrierechner. Schon interessant sowas. http://www.toughdev.com/content/2018/04/usb-flash-drives-on-8-bit-isa-bus-using-ch375-isb-to-usb-adapter/
sid schrieb: > was mit den Einschubdingern für den CD Schacht? > das muss ja mindestens IDE kompatibel sein.. Wenn da Diskettenlaufwerke stecken, dann hat der Computer einen Floppy-Controllerchip dahinter liegen. Wenn da eine Festplatte oder CD-Laufwerk stecken, dann hat der Computer einen IDE- oder SATA-Port dahinter liegen. Die Erkennung ist systemspezifisch gelöst, in der Regel durch simples Multiplexing der Pins (sind ja alles digitale Signale). > womit der IDE->SATA Adapter vermutlich schon ausreichen dürfte Nö. > und des ganze PCMCIA Zeug... da muss es doch auch > ne möglichkeit geben, da lief doch auch genau alles dran Ja, man kann überall einen Floppycontroller mit passender Logik ranknoten. Das heißt aber nicht, dass der Computer dann dafür auch passende Treiber hat.
Frank K. schrieb: > Walter T. schrieb: >> Für den Amiga 1200 gab im Aminet es einen Treiber, um ein >> PC-Diskettenlaufwerk am internen P-ATA betreiben zu können. Inwieweit >> sich der ATA-Controller im Amiga von anderen unterscheidet, kann ich >> allerdings nicht sagen. > > Das war kein normales PC-Diskettenlaufwerk (denn das kann man eben > einfach nicht an einem IDE-Port betreiben), sondern eines dieser > speziellen LS-120 Laufwerke. Der IDE-Port im A1200 war identisch zu > denen in PCs aus dieser Zeit, halt 44-pin 2mm für 2.5" IDE-Festplatten. Vielleicht meintest Du ja auch das hier: http://aminet.net/package/driver/media/A1200Atapi_Ita Das war aber nur für IDE-CDROM-Laufwerke. Nix PC-Diskettenlaufwerke. fchk
Aufwand > Nutzen. USB-Floppy sollte reichen (20€). https://www.idealo.de/preisvergleich/MainSearchProductCategory.html?q=usb%20diskettenlaufwerk%20floppy
Das will der TO aber nicht! Matthias G. schrieb: > Auch das ich mir mit einem Usb-Floppy laufwerke > das Leben einfach machen könnte. Die alte Technologie fasziniert mich > einfach.
Frank K. schrieb: > Hast Du dazu einen Link oder irgendwelche Beweise? Nein. Bei Aminet.net finde ich es nicht, und die alten AmiNet-CDs habe ich schon vor langer Zeit entsorgt. Dem TO wird es also nicht weiterhelfen.
Was das Thema Amiga angeht. https://mingos-commodorepage.com/tutorials/amigapctoamigacrossdos.php?title=PC%20-%20Amiga%20Transfer%20mit%20CrossDos Allerdings gingen NUR SD-Disketten (720 KB) Ich selbst habe damals HD-Disketten (die mit den 2 Loch für die Codierung) am Amiga benutzt. Aber das Formatieren war nicht immer leicht. Was bedeutet viele Ausfälle. Rein theoretisch konnte man fast alles ansteuern am Amiga, wenn man die Parameter des Gerätes kannte. (Zylinder,Köpfe, etc.) Es gab notfalls Spezialtreiber. Ich hatte eine S-SCSI-Platte , eine IDE-Platte (fat-32 Formatiert) Das ganze über die A-590. Wenn man die aufschraubte ging das nämlich. ;) Und 3 Diskettenlaufwerke dran hängen. (2 x 3.5" und eine 5 1/4" mit Trackdisplay. Technisch gesehen funktionierte das. Es gab am Amiga sogar ein rein Software mäßiger PC-Emulator. Lag Geschwindigkeitsmäßig irgendwo bei einen 8-10 Mhz PC. Ich habe den damals als Drucker-Emulator benutzt. Einfach von mein richtigen PC via Serial eine Verbindung aufgebaut. Und dann via Transfer-Prg. im Emulator den Ausdruck anzeigen lassen. War ja keine Grafik sondern nur ein Power-Basic-Prg. ;) Und Farbbänder waren teuer. ;) Ach ja. Mein A-500 , A-590 + A-600 und alles andere habe ich alle noch. Das alles läuft heute noch. Nur die Platten selbst haben nicht überlebt. Deshalb sind die durch CF-Karten (im A-600) bzw. China-Adapter IDE -> SD-Karte ausgetauscht worden. Och ich werde schon wieder nostalgisch. Sorry. Gruß Pucki
S. R. schrieb: > Wenn da Diskettenlaufwerke stecken, dann hat der Computer einen > Floppy-Controllerchip dahinter liegen. > > Wenn da eine Festplatte oder CD-Laufwerk stecken, dann hat der Computer > einen IDE- oder SATA-Port dahinter liegen. > > Die Erkennung ist systemspezifisch gelöst, in der Regel durch simples > Multiplexing der Pins (sind ja alles digitale Signale). Hi, Motherboardumschalter wäre die Lösung. Oder wie ich es mache, zwei Rechner über Netzwerk ansprechen. Der eine hat noch XP mit Floppy, der andere was Neueres an OS, unterstützt Floppy nicht. Beim Netzwerk betreibe ich nicht nur Datenmigration, USB Stick rein, USB-Stick raus etc., sondern ich kann auf die Ressourcen der jeweiligen Rechner zugreifen. Zum Beispiel auf den Rechner, der Floppycontroller hat. Daten rüberziehen, bearbeiten und wieder zurück. Dabei ein KSM-Switch für einmal Monitor, einmal Tastatur, einmal Maus. ciao gustav
Walter T. schrieb: > Frank K. schrieb: >> Hast Du dazu einen Link oder irgendwelche Beweise? > > Nein. Bei Aminet.net finde ich es nicht, und die alten AmiNet-CDs habe > ich schon vor langer Zeit entsorgt. Dem TO wird es also nicht > weiterhelfen. Bei AmiNet kommt nicht einfach so was weg. Wenn Du es online nicht findest, war es nie auf den CDs drauf, und damit ist es extremst wahrscheinlich, dass Deine Erinnerung Dich trügt und es eben kein PC DIskettenlaufwerk war, was da am A1200 IDE-Port hing, sondern ein CD-Laufwerk oder ein LS-120. fchk
Meiner Meinung nach ist das eine Sch... Idee. Niemand möchte doch mehr mit Disketten arbeiten. Dafür gibt es doch USB-Sticks oder Netzwerke mit Fileservern. Alleine der Geschwindigkeitsunterschied SATA <-> Floppy ist so groß, dass es wohl eines FPGAs Bedarf, um das sinnvoll zu konvertieren. Manchmal hat man ja verrrückte Ideen, und manchmal ist es cool, so etwas umzusetzten. Aber so ein Konverter ist nur hirnve......... . Kann man die Energie nicht lieber auf ein Projekt lenken, dass die Menschheit voran bringen kann? Irgendetwas sinnvolles, worüber viele Menschen glücklich wären?
S. R. schrieb: > Wenn da Diskettenlaufwerke stecken, dann hat der Computer einen > Floppy-Controllerchip dahinter liegen. > > Wenn da eine Festplatte oder CD-Laufwerk stecken, dann hat der Computer > einen IDE- oder SATA-Port dahinter liegen. Hab das Dingen mal versucht zu finden... War ein IBM ULtraBay irgendwas (2000?? wie gesagt tausend jahre her)... Laut https://thinkwiki.de/UltraBay >Der UltraBay-Schacht hängt am selben IDE-Controller wie die fest eingebaute Festplatte, .... und soweit ich mich erinnere war am ultrabay rahmen ganz schön viel zeug verlötet.. dachte das "controllerchipgedöns" der FDD sei teil des Einbaurahmens.. naja, ich weiss es nichtmehr so genau... S. R. schrieb: > Ja, man kann überall einen Floppycontroller mit passender Logik > ranknoten. Das heißt aber nicht, dass der Computer dann dafür auch > passende Treiber hat. 'tschuldige mal, aber wer sich die Hardware selber strickt, der häkelt sich auch selbst den Treiber dazu... die Frage vom OP war ja nun sehr klar, dass er die Herausforderung darin sucht, und da nehm ich doch an, dass eine kleinere Software Hürde wie "Treiber" ihn kaum aufhält.
So, erst einmal vielen Dank für die zahlreichen Antworten. Wie ich das Laufwerk über den FDC ansteuern muss ist mir klar. Meine Frage ist man die Daten anschließend weiterverarbeitet. Wenn ich jetzt zunächst nur einen USB-Ausgang bauen würde, wie könnte man das realisieren? Die SATA-Idee ist raus aus der Überlegung. Ich habe von MFM gelesen, was muss die folgende Schaltung leisten?
Matthias G. schrieb: > Meine Frage ist man > die Daten anschließend weiterverarbeitet. Wenn ich jetzt zunächst nur > einen USB-Ausgang bauen würde, wie könnte man das realisieren? Die > SATA-Idee ist raus aus der Überlegung. Ich habe von MFM gelesen, was > muss die folgende Schaltung leisten? Du müsstest dir irgendetwas bauen, das an der einen Seite das Diskettenlaufwerk hat und auf der anderen Seite eine Schnittstelle, mit der du 512byte-Sektoren per LBA direkt Adressieren kannst. Wenn du das hinbekommen hast, ist der Rest "nur noch" das anflantschen von USB im Mass-Storage-Protokoll. Aber mit USB musst du erstmal nichts machen. Erster Schritt ist, irgendwas das LBA-adressen akzeptiert und Sektoren von der Diskette lies und zurückliefert. Dann bist du schon fast fertig.
Matthias G. schrieb: > So, erst einmal vielen Dank für die zahlreichen Antworten. Wie ich das > Laufwerk über den FDC ansteuern muss ist mir klar. Meine Frage ist man > die Daten anschließend weiterverarbeitet. Wenn ich jetzt zunächst nur > einen USB-Ausgang bauen würde, wie könnte man das realisieren? Die > SATA-Idee ist raus aus der Überlegung. Ich habe von MFM gelesen, was > muss die folgende Schaltung leisten? Das hier ist einer der meistverwendeten Floppy-COntroller-Chips in der PC-Welt: ebay #123888894481 Hier ist das dazugehörige Datenblatt: http://www.bitsavers.org/components/westernDigital/_dataBooks/1991_SystemLogic_Imaging_Storage/31_WD37C65C.pdf Und hier die Beschaltung: http://www.smbaker.com/wordpress/wp-content/uploads/2016/12/rc2014-floppy-wd-sch.png Damit kannst Du zwei Diskettenlaufwerke ansteuern - 5.25", 3.5", 3" (wenn Du irgendwo Amstrad/Schreider CPC rumfliegen hast), und 8" Laufwerke müssten damit auch gehen. Die restlichen Bruchstücke überlasse ich dem geneigten Leser. Zu beachten ist, dass dieser Chip einen Prozessor mit externem Adress-/Datenbus erfordert. Ein Mega328 ist also dafür nicht geeignet. Eine Möglichkeit wäre ein PIC32 mit Parallel Master Port (PMP) und USB, aber hier brauchst Du mehrere 3.3V/5V Pegelwandler wie z.B. 74LVC3245 oder 74LVC8T245. Der vorgeschlagene Weg ist nicht der einzige. Heutzutage können schnelle Prozessoren die MFM-Signale auch rein in Software dekodieren und erzeugen, und andere Leute machen das mit kleinen FPGAs. Ich denke aber, dass Du mit einem originalen Controllerchip am schnellsten zu vorzeigbaren Ergebnissen kommen wirst, weil die zeitkritischen Sachen vom Controllerchip direkt in Hardware gemacht werden. Für eine zuverlässig funktionierende Softwarelösung brauchst Du viele Jahre Lowlevel Programmiererfahrung. fchk
Mampf F. schrieb: > Wenn du das hinbekommen hast, ist der Rest "nur noch" > das anflantschen von USB im Mass-Storage-Protokoll. Damit funktioniert dann lesen und schreiben, aber "formatieren" geht damit dann noch lange nicht. Für Diskettenlaufwerke ist das eine relativ essentielle Funktion. Es gibt übrigens auch ein Protokoll für USB-Diskettenlaufwerke. Vermutlich ist das näher am originalen Laufwerk; allerdings gibt es sowas für SATA nicht.
Frank K. schrieb: > Für eine > zuverlässig funktionierende Softwarelösung brauchst Du viele Jahre > Lowlevel Programmiererfahrung. @TO Bitte dann die Schreibstromreduzierung nicht vergessen. ... oder gleich für 20€ ein funktionierendes USB-Floppy kaufen. :-)
So, habe jetzt fürs erste einen Schaltplan erstellt. Die 3,3 V Versorgung fehlt noch. Irgendwelche Ideen/Kommentare?
Matthias G. schrieb: > So, habe jetzt fürs erste einen Schaltplan erstellt. Die 3,3 V > Versorgung fehlt noch. Irgendwelche Ideen/Kommentare? 1. USB gehört nicht auf eine Stiftleiste, sondern gleich auf die passende Buchse. USB VBUS-Beschaltung ist nicht korrekt. 2. Takt für den PIC fehlt. 3. 6-polige ICSP-STiftleiste fürs PICKIT3 fehlt. 4. Nimm einen PIC mit mehr Pins, alleine schon, um dedizierte Pins fürs PICKIT zu haben. So wie es jetzt ist, wirst Du nicht glücklich, das garantiere ich Dir. Der nächstgrößere CHip ist der PIC32MX250F256H (B:28 Pins, C: 36 Pins, D: 44/48 Pins, H:64 Pin, L:100 Pins) 5. keine Eingänge an den Levelshiftern offen lassen 6. Reset vom WDC softwaremäßig ansteuerbar machen. Genug Pins hast Du. 7. Dein Chip ist ein 37C65, nicht 37C64. 8. Deine Eagle-Symbole sind unfertig. Wenn da irgendwo noch $-Symbole stehen, ist irgendwas nicht gesetzt. Pinnummern fehlen. 9. Lerne Netlabels zu verwenden. Die kann man einfacher nachvollziehen als lange Drähte. 10. Die Levelshifter könntest Du rechts neben dem WDC in einer Reine von oben nach unten anordnen und dann entsprechend verbinden. Wird die Übersichtlichkeit erhöhen. Mehr habe ich jetzt nicht geprüft.
Matthias G. schrieb: > kann ich für die > Umwandlung der Daten in serielle den JMH330 bzw. Vorgängerversionen > desselben nutzen? Serielle Daten für SATA haben mit den seriellen Daten für den Schreib/Lesekopf einer Floppy nicht das geringste zu tun. Ausserdem, mit welchem Treiber soll denn eine Floppy mit SATA-Interface funktionieren? Selbstgeschrieben? Georg
du könntest ein LS120 Laufwerk nehmen das hat eine IDE Schnittstelle. Da kannst du dann den IDE_Sata Konverter nehmen.
Thomas O. schrieb: > du könntest ein LS120 Laufwerk nehmen das hat eine IDE Schnittstelle. Da > kannst du dann den IDE_Sata Konverter nehmen. Die LS100 sind ein schönes Medium für Retro-Computer. Das Agilent 54815A, von dem ich mich gerade getrennt habe, hatte auch ein solches Laufwerk, das auch an IDE angeschlossen war. Das läuft übrigens noch immer problemlos am USB-IDE Adapter ohne Treiberprobleme unter Linux und Windows. Mein Tipp: günstig bekommt man die vor Allem in der portablen Mac OS Version ohne Kabel. Dann kann man das LS100 Laufwerk einfach ausbauen und über IDE betreiben.
Kurze Frage: Muss ich den USBID Pin des MC zu den D-, D+, und VBus Pins mitanschließen?
Ich habe schon seit langem zwei USB-Diskettenlaufwerke. Solltest Du generell sowas brauchen können, habe ich Dir mal ein paar Bilder von meinem gemacht (damit Du Modell & Hersteller für eBay & Co. hast). Das Modell kann ich empfehlen. Es hat bei mir immer gut funktioniert unter allen Betriebssystemen und im Raw-Modus, sowie mit Dateisystem.
Matthias G. schrieb: > Kurze Frage: Muss ich den USBID Pin des MC zu den D-, D+, und VBus Pins > mitanschließen? Nur wenn Du tatsächlich vor hast, ein echtes OTG Device zu bauen. Noramlerweise brauchst Du nur ein reines Device. Ich würde daher eher eine normale Typ B Buchse nehmen. Die hat keinen ID-Pin. fchk
So, habe jetzt alles grundlegend überarbeitet. Noch irgendwelche Anmerkungen? Und wie stelle ich die 3,3V am besten bereit? Von den 5 V über eine 3,3 Z-Diode? oder seperat? Und wo muss ich Vbuson anschließen?
Matthias G. schrieb: > Noch irgendwelche Anmerkungen? welches Programm du zum Zeichnen nimmst, weiss ich nicht. Bei EAGLE gibt es die Möglichkeit, einen automatischen Fehlercheck zu machen, der die üblichen Schlampereien entdeckt, zB fehlende Verbindungen wie an C6. Wenn du per Fädeldraht oä die Schaltung aufbaust, wird das nicht stören. Ein Layout per Rechner wird dagegen fehlerhaft.
Georg G. schrieb: > welches Programm du zum Zeichnen nimmst, weiss ich nicht. Bei EAGLE gibt > es die Möglichkeit, einen automatischen Fehlercheck zu machen, Das ist Eagle! Seit der Übernahme durch Autocad kann man sich die Schaltpläne aber nicht mehr länger angucken ohne Augenkrebs zu bekommen wegen den Pastellfarben. Mit Cadsaoft waren die Farben noch gut gesättigt und somit sichtbar.
Mw E. schrieb: > Farben Kann man nicht mehr im Drucker Dialog auswählen, dass in Schwarz gedruckt werden soll?
Du solltest die unbenutzen Pins aum Mikrocontroller nicht auf GND ziehen. Besser offen lassen und entweder als Ausgang programmieren und 0 ausgeben oder als Eingang mit aktivem Pullup programmieren. Solltest Du noch einen Pin für irgendwas brauchen, hast Du es viel einfacher. Bei Logikbausteinen, die Du nicht programmieren kannst, ist das natürlich der korrekte Weg. fchk
So nun nochmal eine Frage. Muss ich bei den Pegelwandlern die Pullup/down schaltbar machen wegen desr Datenstroms in beide Richtungen? Wie setze ich die Schreibstromreduzierung um? Und wo muss ich Vbuson anschließen? Ansonsten ist mein Plan soweit i. O. ?
Diesen Chip von Western Digital hatte ich früher mal benutzt, um ein Floppy Laufwerk (zum Spaß) an einen parallel-Port anzuschließen. Hatte sogar geklappt. Der Chip ist ziemlich geradlinig zu benutzen. D1 und D2 sind falsch herum gedreht. Welchen Zweck erfüllt R4 (außer den Raum zu beheizen)? Scheinbar hast du vergessen, beim K3 die beiden Signale OE und DIR anzusteuern. Wenn sie fest auf HIGH/LOW liegen sollen, brauchst du dazu keine Widerstände. Aber zumindest das DIR Signal muss wohl gesteuert werden, denke ich. C1 bis C4 haben auffällig viel Kapazität. Die müssen an die Quarze angepasst sein, da musst du vielleicht nochmal nachbessern. Wo kaufst du den 9,6 MHz Quarz ein? An der Spannungsversorgung von K1 und K3 fehlen Abblock-Kondensatoren. Matthias G. schrieb: > So nun nochmal eine Frage. Muss ich bei den Pegelwandlern die > Pullup/down schaltbar machen wegen desr Datenstroms in beide Richtungen? Welche Pegelwandler und welche Pullup/down genau meinst du? > Wie setze ich die Schreibstromreduzierung um? Steht im Datenblatt. Der RWC Pin ist programmierbar. > Und wo muss ich Vbuson anschließen? Damit könntest du die Stromversorgung der USB Buchse (für den OTG Modus) schalten. Wenn du den OTG Modus nicht verwendest, dann lasse den Pin unbenutzt. Siehe http://ww1.microchip.com/downloads/en/DeviceDoc/61126F.pdf Kapitel 27.6
1. Pegelwandler K4 muss dauerhaft aktiviert sein: !OE:=GND Datenrichtung dauerhaft festlegen: WDC-Seite muss Ausgang sein 2. Pegelwahdler K3 !OE:=PMCMS DIR muss aus PMWR oder PMRD irgendwie erzeugt werden, so dass die Datenrichtung beim Lesen und Schreiben von Registern passt. Da OE und DIR von VCCA versorgt wird, musst Du die Seiten A-B tauschen. 3. Jumper JP2...JP5 entfernen. Damit beschädigst Du die ICs. Jeder Chip kann Spannungen von 0V bis zu seiner Versorgungsspannung ab. Wenn die Versorgungsspannung auf 0V ist (Jumper geöffnet), kann der zugehörige Chip an seinen anderen Pins auch nur Spannungen bis 0V ab. Das ist gefährlich. Weg mit dem Mist! 4. Spannungsversorgung JEDES VCC-GND-Pärchen braucht seinen 100n-Kondensator direkt an den Pins (nur wenige mm Abstand erlaubt!). Die Pegelwandler haben zwei getrennte VCC-GND Paare und brauchen an jedem Paar 100n. Den WDC hast Du auch vergessen, und die Single-Gates auch. Bei den Abblockkondensatoren darfst Du keinen Chip vergessen. Zusätzlich Bulk-Kapazität (10..100uF) pro Versogungsspannung irgendso vorsehen. 5. PIC-Reset Der braucht dauerhaft seine 10k gegen sein VCC. Jumper weg. 6. Quarze Wie man die Lastkondensatoren dimensiniert, weißt Du wohl auch nicht. Tipp: Nimm keine Quarze, sondern Quarzoszillatoren. Da hast Du dann kein Problem, das die nicht anschwingen. Natürlich sind auch das Digital-ICs, die ihren 100nF brauchen. Auf die Versorgungsspannung achten, die muss zum Chip passen, wo der jeweilige Oszillator dran hängt. Mir scheint, Dir fehlen elementare Grundlagen. So wird das nix. fchk
So, habe jetzt eine Emitterschaltung benutzt um das Signal für DIR weiterzuschalten. Ansonsten habe ich vieles überarbeitet. Was sagt ihr dazu?
Matthias G. schrieb: > Was sagt ihr dazu? Es schüttelt mich... was für Pegel erwartest du bei deiner Transistorschaltung? Simuliere das doch bitte mal mit LTSpice.
@ Matthias Das ist ein schöner und vor allem übersichtlicher Schaltplan. Da kann ich dich gar nicht hoch genug lobe. Einfach große Klasse.
Matthias G. schrieb: > Was sagt ihr > dazu? ich würde ja mal die wire dicker machen alles selektieren change wire with kann auch irgendwo als default eingestellt werden. (wieder vergessen) Leitung R2 nach GND hat einen Knick, arbeitest du nicht im Raster? R2 wozu? unnötige Gegenkopplung, es ist KEIN Analogverstärker!
Welchen Transistor würdet ihr empfehlen? Ic sollte >= 40 mA sein. Wenn ich nach diesen Kriterien suche finde ich aber nur HF-Transistoren. Oder ist dies für die Anwendung irrelevant?
Matthias G. schrieb: > Welchen Transistor würdet ihr empfehlen? Ic sollte >= 40 mA sein. Etwas mehr als 40mA schafft doch praktisch jeder Transistor. Zum Beispiel BC337-40 oder BC817-40 Zwei mal 7,5 µF an einem Quarz kann nur ein Irrtum sein.
Matthias G. schrieb: > Matthias G. schrieb: >> Ic sollte >= 40 mA sein. > Ich meinte natürlich <= 40 mA. Besser gesagt der Strom nach WR resp. RD sollte <= 40 mA sein.
Einen Transistor zu suche, der weniger als 40mA belastbar ist, mach keinen Sinn. Transistoren sind Strom-Verstärker. Wenn du also wirklich den Ausgangsstrom steuern willst, musst du den Eingangsstrom entsprechend verringern. Ich habe allerdings das starke Gefühl, dass du etwas ganz anderes brauchst. Denn wir reden hier doch von einem digitalen Signal, oder etwa nicht?
Ja, ich muss hier nur RD und DIR logisch invertieren. WR ist das PMRD Signal. Soll ich dann die Invertierung besser mit einem NICHT-Glied realisieren?
Matthias G. schrieb: > Ja, ich muss hier nur RD und DIR logisch invertieren. WR ist das > PMRD Signal. Soll ich dann die Invertierung besser mit einem NICHT-Glied > realisieren? Ich würde ein Logikgatter bevorzugen, weil es steilere Flankenwechsel von Low nach High liefert. Wenn du es doch mit einem Transistor machen willst, kannst du jeden beliebigen kleinen NPN verwenden, aber anders als du es gezeichnet hast:
1 | +5V |
2 | o |
3 | | |
4 | |~| |
5 | |_| 1kΩ |
6 | | |
7 | +-----o Out |
8 | | |
9 | 10kΩ |/ |
10 | in o---[===]----| BC337-40 |
11 | |\> |
12 | | |
13 | o |
14 | GND |
So, hier die Finalversion (vorerst). Erstmal ein großes Dankeschön an alle die mir weitergeholfen haben. Man soll ja auch was lernen. Abschließend noch irgendwelche Anmerkungen/Ideen?
Matthias G. schrieb: > So, hier die Finalversion Sicher nicht. Du hast immer noch 15 µF Kondensatoren am Quarz. Bist du sicher, dass die LED D2 nur 62 Ω Vorwiderstand haben soll? Üblich wären hier Werte deutlich über 100 Ω bis 1 kΩ.
Der verwendete Quarz ist ein 815-ABM3B8MHZ101UT mit 10 pF Cl. Also 2*Cl-~5pF = 15 pF. Oder liege ich hier falsch?
D2 hängt nur an 3.3 V. Uf sind 2.1 V und If 20 mA. D.h. (3.3-2.1)/0.02=60
Matthias G. schrieb: > 2*Cl-5pF = 15 pF Da fehlt eine Klammer: 2* (Cl - 5pF) = 10 pF 15 pF wird vermutlich auch gehen, aber nicht das Millionenfache davon, das in deinem Plan steht.
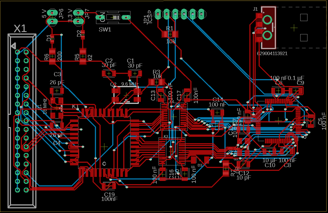
So, habe das Board geroutet. Noch irgendwelche Ideen bevor ich die Platte in Fertigung gebe?
Matthias G. schrieb: > So, habe das Board geroutet. Noch irgendwelche Ideen bevor ich die > Platte in Fertigung gebe? Ja du sollstes dickere Leiterbahnen nehmen
wäre es nicht nützlicher, JP1 und die USB Buchse J1 weiter in die Platine rein zu ziehen? Jp1 lässt sich "sicherlich" weiter rein ziehen. Genügend Platz wäre da, und die Funktion beeinträchtigt es durch die Verschiebung auch nicht. Gegebenenfalls kann man ja für J1 zwei Einbaupositionen (weiter raus bzw. weiter rein) vorsehen Nachtrag: J1 scheint möglicherweise ein USB STECKER werden zu wollen? Das wird aber mechanisch auf jeden Fall kniffelig, da nix abzubrechen und die Buchse oder den STecker solide mit der Platine zu verbinden, wenn die so weit raus steht. Da gibt es genügend geschrottete USB Sticks als Anschauungsmaterial.
Matthias G. schrieb: > So, habe das Board geroutet. irgendein Argument für diese dünnen Leiterbahnen? Du solltest doch deine Wahl erklären können?
Matthias G. schrieb: > Habe jetzt 8 mil als Breite Dein Autorouter hat die 8mil genommen. Das Layout ist grauslig. Sieh dir nur mal als Beispiel die Umgebung von C19 an. Da hast du jede Menge unnötige Engstellen. Das Placement ist dort auch suboptimal. C19 um 180° gedreht, würde die Ecke weiter entschärfen.
Matthias G. schrieb: > Habe jetzt 8 mil als Breite. Oder sollte ich 10 nehmen? es ist doch deine Wahl, du bezahlst eh das ganze Kupfer darauf, alles was der Hersteller im Ätzbad hat wird hoffentlich receycelt. Aber das Kupfergeld bekommst du nicht zurück. Warum verzichtest du also auf Vorteile welches mehr Kupfer auf deiner Platine hat? Bessere ohmsche Werte, mehr Schirm, bessere Reparierbarkeit wenn mal eine Leiterbahn geflickt werden muss oder am Layout umgelötet werden muss. Warum fragst du also was du nehmen sollst? Das was dich glücklich macht natürlich. Ich würde ja die freien Stellen mit Lötaugen im 1/10" ... 0,1 inch .... 100mil Raster bestücken für Erweiterungen.
Hallo, habe jetzt arbeitsbedingt länger nicht mehr an meiner Platine arbeiten können. Bin auch auf KiCad umgegestigen. Folgende Punkte sind mir aber noch unklar: - Muss ich die Kontrollsignale des FDC (A0, CS etc.) an die PMP Addresseingänge legen oder an die Dateneingänge des µC? - Wenn ich den FDC nur im AT/EISA Modus betreibe benötige ich dann überhaupt DMA? - Sollte ich den RST pin vom µC steuern oder an einen Pull-up-Widerstand hängen? Ansonsten würde ich mich über Verbesserungen/Anmerkungen zu Fehlerin meiner Schaltung freuen (Der Quarz des PIC fehlt noch und K6 ist noch nicht in Gebrauch). Schönes Wochenende CountOmega
Bitte melde dich an um einen Beitrag zu schreiben. Anmeldung ist kostenlos und dauert nur eine Minute.
Bestehender Account
Schon ein Account bei Google/GoogleMail? Keine Anmeldung erforderlich!
Mit Google-Account einloggen
Mit Google-Account einloggen
Noch kein Account? Hier anmelden.











