Guten Abend, ich habe vor einigen Jahren hier im Forum Hilfe für meine letzte, schließlich erfolgreiche Elektronikbastelei bekommen. Wäre klasse, wenn ich jemand Kundiges auch diesmal meiner vielleicht etwas dummen Fragen annehmen könnte. Ich möchte einen (eigentlich mehrere, aber das ist erstmal irrelevant) 12V/5W-DC-Motor mittels ESP32-Modul ansteuern. Dafür plane ich ein 12V-Schaltnetzteil zu verwenden, und dann für das ESP32-Modul die Spannung mittels fertigen LM2596S-Modul auf 3.3 V herunterzuregeln. 1) Das LM2596S-Modul ist wohl etwas "overkill" (einstellbare Spannung), liegt hier aber schon rum. Kann man die das trotzdem problemlos verwenden? Oder würdet ihr etwas anderes empfehlen? Ich weiß, dass man den LM2596S auch "einzeln" verwenden kann, aber so viel Bastellust habe ich dann doch nicht :). 2) Wie steuere ich den Motor am besten an? Bipolar-Transistor? MOSFET? Irgendwo wurde ein BD135 empfohlen, aber dann habe ich gelesen, das Logic-Level-MOSFET besser geeignet sein sollen. Kann mich da jemand beraten? 3) Wenn ich das richtig sehe (vielleicht liege ich aber auch völlig falsch), dann fließt bei NPN-Transistoren über das Gate ein Strom, bei MOSFETs praktisch keiner dank sehr hohem Innenwiderstand. Das heißt auch, dass ich bei einem NPN-Transistor einen Widerstand zwischen GPIO-Pin und GND, bei MOSFETs aber nicht, oder? 4) Brauchen solche kleinen Motoren eigentlich eine Freilaufdiode? Würde das Ganze dann bei JLCPCB bestellen, da habe ich mit dem Projekt vor einigen Jahren ganz gute Erfahrungen gemacht. Ich freue mich auf die Antworten! Grüße ratatosk
Transistoren sind Stromgesteuert das heißt in ihre Basis fließt ein geringer jedoch permanenter Strom, der verstärkt wird (Typischerweise um das 100 fache oder mehr). FETs sind Spannungsgesteuert, im Gegensatz zum Transistor ist das Gate vom eigentlichen Leitungskanal isoliert und bildet eine Kapazität die geladen werden muss. Hier fließt der Strom nur kurz ist aber deutlich höher, wenn man das FET schnell schalten will (mehrere Ampere). Daher verwendet man bei Leistungs FETs idr. Gate Treiber. Ein DC Motor wird normalerweise mit einer H-Brücke angesteuert. Hierdurch lassen sich Drehzahl und Richtung steuern. Die Regelung des Stroms erfolgt meistens mit PWM. Hierfür gibt es fertige Module die alles Nötige enthalten. TI hat hier einiges im Angebot: http://www.ti.com/motor-drivers/brushed-dc-bdc-drivers/products.html
Guest schrieb: > Ein DC Motor wird normalerweise mit einer H-Brücke angesteuert. Nein, nicht normalerweise. > Hierdurch lassen sich Drehzahl und Richtung steuern. War vom TO nicht gegeben. >Die Regelung des Stroms erfolgt meistens mit PWM. Hierfür gibt es fertige Module die alles Nötige enthalten. War vom TO nicht gegeben. Geht aber auch mit einfachen Transistor/FET.
michael_ schrieb: > Nein, nicht normalerweise. Da ist jemand aber besonders schlau :D Also ich benutze für sowas ebenfalls Vollbrücken und die meisten die ich kenne auch. Zumal man meistens auch eine Drehzahl oder Richtung regeln will. michael_ schrieb: > War vom TO nicht gegeben. Der TO wollte eine Beratung um sein Projekt umzusetzen. Die von Guest vorgeschlagene Lösung ist meiner Meinung nach auch die sinnvollste. Wenn man stur ein und ausschalten will kann man auch ein Relais nehmen.... Aber bevor jemand weint ja es geht auch mit einem einzelnen Bipolartransistor oder FET, wobei ich das FET bevorzugen würde. Zur Freilaufdiode, die schadet nie. Ein FET und somit auch die Vollbrücke hat Bodydioden integriert hier muss man eben darauf achten, dass sie mit der induktiven Last klarkommen. Bei Leistungs FETs idr. kein Problem aber im Zweifel einfach eine zusätzlich.
ratatosk schrieb: > Ich möchte einen (eigentlich mehrere, aber das ist erstmal irrelevant) > 12V/5W-DC-Motor mittels ESP32-Modul ansteuern Welcher Motor, Permanentmagnet oder BLDC ? Nur vorwärts, oder auch rückwärts. Nur Vollgas, oder drehzahlgeregelt? Wie hoch ist der Anlaufstrom=Blockierstrom def Motoren an 12V ? (Messen oder nachgucken). Motoren mit Filter funkentstört ? ratatosk schrieb: > ich habe vor einigen Jahren hier im Forum Hilfe für meine letzte, > schließlich erfolgreiche Elektronikbastelei bekommen Richtig zu Fragen musst du noch lernen.
Guest schrieb: > Ein DC Motor wird normalerweise mit einer H-Brücke angesteuert. > Hierdurch lassen sich Drehzahl und Richtung steuern. Die Regelung des > Stroms erfolgt meistens mit PWM. Hierfür gibt es fertige Module die > alles Nötige enthalten. Ja, dass man DC-Motoren mit einer speziellen Motorsteuerung steuern kann, ist mir klar. Vielleicht hätte ich das schreiben sollen, dass nur eine Laufrichtung notwendig ist und somit so eine Schaltung überkomplex ist. Andererseits, wenn es da eine Möglichkeit gibt, die günstig ist und sich einfach verlöten lässt, könnte man wohl auch eine H-Brücke nehmen. Notwendig ist das aber nicht. Martin schrieb: > Der TO wollte eine Beratung um sein Projekt umzusetzen. Die von Guest > vorgeschlagene Lösung ist meiner Meinung nach auch die sinnvollste. Wenn > man stur ein und ausschalten will kann man auch ein Relais nehmen.... Um ein Relais mittels ESP32 zu schalten, benötigt man aber vermutlich sowieso einen Transistor, oder? Kann man auch direkt einen entsprechend dimensionierten Transistor nehmen? Was wäre denn da empfehlenswert? MaWin schrieb: > Welcher Motor, Permanentmagnet oder BLDC ? Einfacher Brushed-Motor > Nur vorwärts, oder auch rückwärts. Eine Richtung reicht. Und mir ist schon klar, dass man mittels eines Schalters nur eine Richtung hinbekommt. > Nur Vollgas, oder drehzahlgeregelt? Vollgas würde reichen. PWM wäre ein schönes Extra, müsste man dafür etwas bei der Auswahl der Transistoren beachten? > Wie hoch ist der Anlaufstrom=Blockierstrom def Motoren an 12V ? (Messen > oder nachgucken). Die Motoren (eigentlich Pumpen) sind noch auf dem Postweg und der (chinesische) Hersteller hüllt sich in seinem "Datenblatt" (angehängt) auch in Schweigen. Also sollte man vielleicht vom Worst Case ausgehen? > Motoren mit Filter funkentstört ? Ähh.. Vermutlich eher nicht.
So, das man als Gast ja nicht bearbeiten kann: Ich habe mal ein Diagramm angehängt, so wie ich mir das Ganze vorstelle. Bezüglich Transistor bin ich auf den IRF3708 gestoßen - kann ich den verwenden? Was nehme ich denn am besten als Freilaufdiode? Angenommen der Motor ist werkseitig noch nicht entstört, ist das schlimm bzw. muss ich das selber machen? Grüße ratatosk
ratatosk schrieb: > IRF3708 Immerhin 29mOhm bei 2.8V UGS. Ich würde noch einen Widerstand von 100k vom Gate nach Nasse legen, damit der MOSFET ausgeschaltet bleibt so lange der uC Pin als Eingang geschaltet ist. > Was nehme ich denn am besten als Freilaufdiode? Da du kein PWM willst reicht eine 1N4001, die hält einiges als Spitzenstrom aus, aber eine schnelle Diode die den Motorblockierstrom aushält ist auch kein Schaden. > Angenommen der Motor ist werkseitig noch nicht entstört, ist das schlimm Du wirst es merken. > selber machen
1 | +--47uH--+---+---+ |
2 | | | | | |
3 | | | 47nF | |
4 | ----------------+ | | | |
5 | verdrillte Zuleitung 47nF +--(M) |
6 | ----------------+ | | | |
7 | | | 47nF | |
8 | | | | | |
9 | +--47uH--+---+---+ |
ratatosk schrieb: > Was nehme ich denn am besten als Freilaufdiode? Muss mindestens den gleichen Strom vertragen, den der Motor zieht. Ich würde vermutlich auf 1N4001-1N4007 oder so gehen. > Bezüglich Transistor bin ich auf den IRF3708 gestoßen - kann ich den > verwenden? So ganz glücklich ist der IRF3708 mit nur 3,3V Gatespannung nicht, aber für die kleinen Motoren sollte es klappen.
Danke für die Antworten! MaWin schrieb: > Immerhin 29mOhm bei 2.8V UGS. Matthias S. schrieb: > So ganz glücklich ist der IRF3708 mit nur 3,3V Gatespannung nicht, aber > für die kleinen Motoren sollte es klappen. Das Problem des hohen Widerstands zeigt sich v.a. in hoher Bauteil-Temperatur und entsprechendem Voltage-Drop, korrekt? Gibt es denn sinnvollere Alternativen mit guter Verfügbarkeit? MaWin schrieb: > Ich würde noch einen Widerstand von 100k vom Gate nach Nasse legen, > damit der MOSFET ausgeschaltet bleibt so lange der uC Pin als Eingang > geschaltet ist. Das wäre dann ein Pull-Down-Widerstand, oder? Welchen Vorteil hat denn so ein externer Pull-Down ggü. einem internen? Das ist mir schon häufiger in Schaltungen aufgefallen. Matthias S. schrieb: > Muss mindestens den gleichen Strom vertragen, den der Motor zieht. Ich > würde vermutlich auf 1N4001-1N4007 oder so gehen. MaWin schrieb: > Da du kein PWM willst reicht eine 1N4001 [...] Mal angenommen, ich würde doch PWM machen wollen. Was müsste man dabei beachten, außer schneller Diode? Ich nehme an, dann wird das von @Guest geschilderte Problem mit dem Gate Current relevant? MaWin schrieb: > +--47uH--+---+---+ > | | | | > | | 47nF | > ----------------+ | | | > verdrillte Zuleitung 47nF +--(M) > ----------------+ | | | > | | 47nF | > | | | | > +--47uH--+---+---+ Verdrillte Zuleitung ist natürlich auf einem PCB schwierig. Ich nehme an, das funktioniert trotzdem?
ratatosk schrieb: > Verdrillte Zuleitung ist natürlich auf einem PCB schwierig Dein Pumpenmotor wird auf dem PCB eingelötet ? Es ist dessen Zuleitung, und die Bsuteile sitzen direkt am Motor.
MaWin schrieb: > ratatosk schrieb: >> Verdrillte Zuleitung ist natürlich auf einem PCB schwierig > > Dein Pumpenmotor wird auf dem PCB eingelötet ? Es ist dessen Zuleitung, > und die Bsuteile sitzen direkt am Motor. Ah, verstehe. Wäre mir aber lieber, wenn die Schaltung komplett auf dem PCB läge. Was natürlich bedeuten würde, dass die Verbindung zum Motor dann einige wenige Zentimeter lang wäre. Machbar oder problematisch?
ratatosk schrieb: > einige wenige Zentimeter Je kurzer, je besser, du wirst ja merken, ob es ohne stört, ob es auf dem PCB noch stört, oder ob es sogar am Motor noch nicht ausreicht. ratatosk schrieb: > Welchen Vorteil hat denn so ein externer Pull-Down ggü. einem internen? Der externe ist da, der interne muss erst eingeschaltet werden, ist also nach RESET nicht da. ratatosk schrieb: > Was müsste man dabei beachten, außer schneller Diode Dsss sie dann den noch unbekannten Motorstrom dauerhaft aushalten muss, zumindest 50% der Zeit.
MaWin schrieb: > Der externe ist da, der interne muss erst eingeschaltet werden, ist also > nach RESET nicht da. Das habe ich ja nun gar nicht bedacht. Klar, macht total Sinn. MaWin schrieb: > Je kurzer, je besser, du wirst ja merken, ob es ohne stört, ob es auf > dem PCB noch stört, oder ob es sogar am Motor noch nicht ausreicht. Warum denn so geheimnisvoll? Was erwartet mich denn im schlimmsten Fall, sollte die Entstörung nicht ausreichen? Wäre ja schon nett, wenn das ganze dann auch funktionieren würde :). MaWin schrieb: > Dsss sie dann den noch unbekannten Motorstrom dauerhaft aushalten muss, > zumindest 50% der Zeit. Damit ist der Anlaufstrom gemeint, richtig? Denn der Motorstrom ist ja bekannt (12V bei 5W wären knapp über 0.4A).
ratatosk schrieb: > Was erwartet mich denn im schlimmsten Fall, Den schlimmsten Fall wirst du vermutlich nicht wissen wollen - Motorstrom fliesst über den ESP und verspeist ihn zum Frühstück. Typisch sind aber Störungen des Programmablaufs durch Spitzen auf der Betriebsspannung und/oder gestörte Funkverbindungen. Sprich, eine vernünftige Entstörung ist nie verkehrt und bewahrt dich vor unangenehmen Überraschungen. Ausserdem solltest du vermeiden, Leistungskreise mit Steuerkreisen zu vermischen.
Das klingt ja übel. Werde dann wohl die Kondensatoren direkt an die Motoren löten. Kann die Freilaufdiode auf dem Board verbleiben?
Mal ehrlich: Irgendwas zu dimensionieren, wenn man noch nicht mal den Motorstrom kennt ist: Schwachsinn. Warte ab, bis die Dinger da sind, messe sie aus (Blockierstrom) und dann sieh weiter.
Danke für deine Antwort. Klar, ausmessen werde ich die wenn die da sind natürlich schon. Aber das PCB aus China hat natürlich auch ordentlich Lieferzeit, daher möchte ich das gerne zeitnah ordern. Ob man im Zweifel Diode A oder B einbaut, würde ich dann später entscheiden können, wenn die Pumpen hier liegen. Der IRF3708 wird das hoffentlich in jedem Fall abkönnen.
Du handelst Dir jede Menge Nachteile ein, wenn Du einen zu dicken FET nimmst. Kennst Du noch nicht einmal die Größenordnung der Ströme?
Habe den ehrlich gesagt ausgesucht, weil Rds(on) für recht geringe Spannungen spezifiziert ist und ich through-hole nichts besseres gefunden habe. Alternativ habe ich mir überlegt, ob man Optokoppler verwenden könnte, und den Transistor dann mit 12V ansteuern, was möglicherweise im Sinne einer galvanischen Trennung sinnvoll wäre? Andreas B. schrieb: > Kennst Du noch nicht einmal die Größenordnung der Ströme? Angabe ist 5W bei 12V. Was ja knapp unter einem halben Ampere wären. Spitzenstrom weiß ich natürlich nicht.
ratatosk schrieb: > Angabe ist 5W bei 12V. Was ja knapp unter einem halben Ampere wären. > Spitzenstrom weiß ich natürlich nicht. Dachte ich es mir doch. Da reicht ein IRLML2502 dicke aus. Der ist bei 3V voll aufgesteuert. 5W sind bei 12V ca. 0.5A. Rechne mal das 5-fache als Blockierstrom. Dann bist Du bei <3A. Dazu braucht es keinen MosFet mit 60A.
Aber den gibt's nur in SMD, nicht in through-hole. Oder übersehe ich da was?
Stimmt, aber da Du die Platine sowieso in China machen läßt, sollte das ja kein Problem sein. Laß Dich nicht von SMD abschrecken. Da wirst Du bald sowieso nicht mehr daran vorbeikommen. Die Auswahl an THT Bauteilen sinkt ständig.
Wollte eigentlich nur die Platine in China bestellen und dann selber löten. So habe ich das jedenfalls letztes mal gemacht. Through-hole kriege ich ganz gut gelötet, bei SMD habe ich ehrlich gesagt noch etwas Respekt. Würde man das in China bestücken lassen wollen, wäre SMD wohl generell die sinnvollere Wahl, da hast du wohl recht.
Wird Zeit das zu üben. ;-) Das ist nicht schwer. Früher oder später wirst Du das sowieso machen müssen. Warum also nicht heute?
Wer mal ein paar alte Platinen schnappen und das Löten von SMD-Bauteilen mal ausprobieren. Aus Interesse: Was sind potenzielle Probleme, wenn man den MOSFET überdimensioniert?
ratatosk schrieb: > Wer mal ein paar alte Platinen schnappen und das Löten von SMD-Bauteilen > mal ausprobieren. Tu das. Ein guter Weg. Ich habe mich auch lange Zeit gesträubt. Jetzt würde ich nie wieder was mit THT machen, von Ausnahmen abgesehen wo es Teile nur in THT gibt. Wenn ich alleine an die Bohrorgien von früher denke, als ich die Platinen noch selbst gemacht habe. Heute läßt man ja so etwas in China in einer Qualität machen, die man privat nie hinbekommen würde. Alleine der Platzbedarf des häuslichen Vorratslagers würde in THT einen Kleiderschrank sprengen. ratatosk schrieb: > Aus Interesse: Was sind potenzielle Probleme, wenn man den MOSFET > überdimensioniert? Gatekapazität ist höher. D.h. Du brauchst mehr Ansteuerleistung für PWM. Der MosFet wird auch nicht voll durchgesteuert (Vergleiche mal VGS der beiden MosFets). Du darfst nur mit bestenfalls 3V am Gate rechnen. Preis (irlf2502 30ct). Baugröße. Das ist, was mir jetzt mal so spontan einfällt.
Danke! Andreas B. schrieb: > Der MosFet wird auch nicht voll durchgesteuert Woran sehe ich das? Laut Datenblatt hat der IRLML2502 0.080 Ohm @ 2.5 V, der IRF3708 0.029 @ 2.8 V (jeweils max). Oder ist das nicht der richtige Wert um das zu Beurteilen? Andreas B. schrieb: > Du brauchst mehr Ansteuerleistung für PWM. Ist das eher ein Problem auf Seiten des µC oder wegen der Verluste am MOSFET?
ratatosk schrieb: > Danke! > > Andreas B. schrieb: >> Der MosFet wird auch nicht voll durchgesteuert > > Woran sehe ich das? Laut Datenblatt hat der IRLML2502 0.080 Ohm @ 2.5 V, > der IRF3708 0.029 @ 2.8 V (jeweils max). Oder ist das nicht der richtige > Wert um das zu Beurteilen? Vgs läßt darauf schließen (max: 1.2 gegen 2V) Fig 3 (Graph Vgs / Id) fängt beim IRF3708 erst bei ca. 2.7V an, beim 2502 bei 2.1V. (Vorsicht, das sind typische, nicht garantierte Werte) Die Kurven Vgs/Rds verlaufen beim 2502 viel flacher. Da wird auch die Toleranz bezüglich Rds kleiner sein. Wobei man sagen muß, daß der 3708 schon recht gut ist für die Ströme die der dabei macht. > > Andreas B. schrieb: >> Du brauchst mehr Ansteuerleistung für PWM. > Ist das eher ein Problem auf Seiten des µC oder wegen der Verluste am > MOSFET? Auf Seiten des uC. Der muß das Gate umladen und die Ströme bereitstellen. Wenn es nur um das Ein/Ausschalten geht: Vermutlich kein Problem. Bei PWM wird es dann schon interessanter. Wenn der uC Ausgang mehr belastet wird, verschlechtert sich die Flankensteilheit -> Höhere Umschaltverluste. Wobei der 3708 schlechte Ansteuerung aufgrund seines größeren Gehäuses (Kühlung) besser wegstecken dürfte als der 2502. Mir ist allerdings noch kein 2502 durchgebrannt. Das ist, neben den IRLML6402, mein Haushalts MosFet. ;-)
Danke für die Erklärungen! Jetzt ist mir das schon deutlich klarer. Ich werden also den IRLML2502 nehmen. Kann ich dann als Diode eine M7-Diode (LCSC: C95872) nehmen? Das scheint ja das SMD-Equivalent zur 1N4007 zu sein. Und magst du einmal über meine angehängte Schaltung gucken, ob man das so machen kann?
Kann man so machen. Wobei R1-4 eigentlich überflüssig sind, da der uC push-pull Ausgänge hat. Eher macht man 10-100 Ohm in Reihe zum Gate um die Umladungströme der Gates zu begrenzen. Gewöhne Dir auch mal an, Schaltpläne so zu zeichen, daß GND die unterste Linie bildet, Vcc die oberste. Eingänge immer links und Ausgänge immer rechts. Das erleichtert das Lesen eines Schaltplans ungemein. Dein Elaborat ist absolut unübersichtlich. Diode passt.
Mehr Abblockung kann aber sicher nicht schaden. Du solltest am 12V Anschluss sicher noch einen dickeren Elko montieren und am Ausgang vom DC/DC Wandler noch kleinere Kondensatoren. Auch das OLED sollte mal darauf untersucht werden, ob die Herrschaften da abbgeblockt haben.
Stimmt, habe ich doch glatt übersehen: An jedem Stromverbraucher grundsätzlich einen 100nF C dran. 10-100uF zusätzlich am Eingang des Reglermoduls und auch an Vcc des ESP. Matthias S. schrieb: > Auch das OLED sollte mal > darauf untersucht werden, Da würde ich gar nicht viel untersuchen, sondern da auch einen 100nF dranhängen. Lieber zuviel als zuwenig.
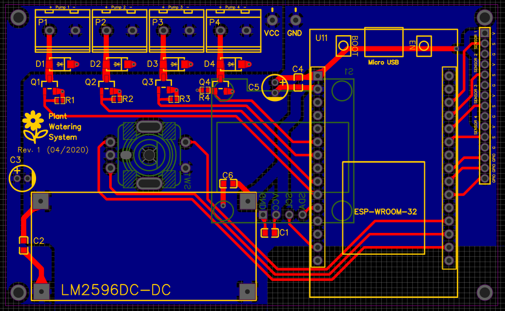
Das mit den Kondensatoren ist sehr gut, danke! Ich habe mal mein PCB-Design angehängt, bitte nicht gleich draufhauen, ich mache das nicht so oft :). Andreas B. schrieb: > Gewöhne Dir auch mal an, Schaltpläne so zu zeichen, daß GND die unterste > Linie bildet, Vcc die oberste. Eingänge immer links und Ausgänge immer > rechts. Das erleichtert das Lesen eines Schaltplans ungemein. > Dein Elaborat ist absolut unübersichtlich. Das wusste ich nicht, dass man das so macht. Aber danke für den Hinweis, nächstes mal achte ich darauf. Andreas B. schrieb: > Kann man so machen. Wobei R1-4 eigentlich überflüssig sind, da der uC > push-pull Ausgänge hat. Das war ein Hinweis von MaWin: MaWin schrieb: > Ich würde noch einen Widerstand von 100k vom Gate nach Nasse legen, > damit der MOSFET ausgeschaltet bleibt so lange der uC Pin als Eingang > geschaltet ist. MaWin schrieb: > Der externe ist da, der interne muss erst eingeschaltet werden, ist also > nach RESET nicht da. Was ist jetzt richtig?
ratatosk schrieb: > MaWin schrieb: >> Ich würde noch einen Widerstand von 100k vom Gate nach Nasse legen, >> damit der MOSFET ausgeschaltet bleibt so lange der uC Pin als Eingang >> geschaltet ist. Das ist richtig, da habe ich nicht dran gedacht. Im Moment des Einschaltens ist der PIN undefiniert und die Motoren würden dann kurz zucken. Ob man das so wahrnimmt, ist die Frage aber schaden tut es jedenfalls nicht. Also drin lassen. Was sollen denn die roten Leiterbahnen, die da irgendwo zwischen den Pins des ESP aufhören?
Mist, da ist der ESP verrutscht. Sollte jetzt passen. Ist ja auch spät :).
Die Signalleiterbahnen würde ich auch dünner machen. Der dicke C am ESP und Reglermodul fehlt noch (zusätzlich zum 100nF!). Ich würde auch grundsätzlich die Leiterbahnen am ESP erst einmal ein Stück senkrecht weggehen lassen. Dann bekommst Du mehr Abstand zwischen den Leiterbahnen. Das stört hier nicht, aber so eine Leiterbahnführung ist hier unnötig (mal von den oberen 3 rechts abgesehen). Wenn das Deine erste Platine ist, dann ist die schon sehr gut geraten.
Wenn die Leitung zum Encoder direkt unter dem DC/DC Wandler durchgehen, fängst du dir evtl. Störungen des Wandlers auf den Leitungen ein. Wenn aber die Massefläche dazwischen ist, sollte das kein Problem sein. Ist Rot also auf der Unterseite oder auf der Oberseite? Und ein Elko direkt neben den Endstufen schadet sicher nicht.
Andreas B. schrieb: > Die Signalleiterbahnen würde ich auch dünner machen. Der dicke C am ESP > und Reglermodul fehlt noch (zusätzlich zum 100nF!). Ah, das hatt ich falsch gelesen. Habe jetzt noch zwei große 100µF-Aluminium-Elektrolytkondensatoren eingefügt (UKW1C101MDD). Passt das so? Matthias S. schrieb: > Und ein Elko direkt neben den Endstufen schadet sicher nicht. Reicht da der Elko links am DC-DC-Wandler oder sollte ich einige Zentimeter höher noch einen hinsetzen? Matthias S. schrieb: > Wenn die Leitung zum Encoder direkt unter dem DC/DC Wandler > durchgehen, > fängst du dir evtl. Störungen des Wandlers auf den Leitungen ein. Wenn > aber die Massefläche dazwischen ist, sollte das kein Problem sein. Ist > Rot also auf der Unterseite oder auf der Oberseite? Nein, rot ist leider das obere Layer. Ich habe aber nochmal versucht, die Traces nicht direkt unter der Spule durchzufahren. Was mir auch ein wenig Sorgen macht, ist dass in den ESP32 Hardware Design Guidelines empfohlen wird, kein Kupfer im Bereich der Antenne zu haben (daher ist dort auch die Ground-Plate ausgeschnitten). Meinst du, die paar Traces die da noch liegen sind problematisch?
Da man als Gast nicht bearbeiten kann: Es handelt sich zweimal um den gleichen Anhang...
ratatosk schrieb: > Meinst du, die paar Traces > die da noch liegen sind problematisch? Schön sind sie nicht. Gut daß Du es sagst: Ich würde den Bereich (ich kenne den jetzt bei diesen Modul nicht genau) komplett freilassen. Also schlängele diese Leitungen weiter oben durch. Wie man übrigens allgemein Abblockkondensatoren richtig anbringt: Die Zuleitung erst zum C und von da aus zum Verbraucher. Stichleitungen zum C sind suboptimal. Das fällt insbesondere bei C2 auf. Lothar Miller hat u.a. hier im Forum einiges dazu geschrieben. Oder auch: http://www.lothar-miller.de/s9y/categories/14-Entkopplung Kurz: Bei Elkos + C: erst Zuleitung zum Elko, dann C, dann Verbraucher. Lies Dir das oben trotzdem mal durch.
Super danke! Habe die Tipps jetzt versucht zu beherzigen: - Keine Leiterbahnen durch das unmittelbares Umfeld der Antenne - Elkos und Kondensatoren sind so wie beschrieben eingebaut - 100-Ohm-Widerstände an den Signalleitungen der Transistoren - wo es geht ein bisschen mehr Platz zwischen den Traces Passt das so? Ansonsten nochmals danke für die tolle Unterstützung!
Sieht schon mal gut aus. Du muß Dir nur überlegen welche SMD Größen Du noch verarbeiten willst (Die Widerstände R1-4 sind andere als R5-8). <0805 würde ich bei Handlötung nicht gehen. (also 0603 oder 0805)
Ah, guter Hinweis. Ich glaube, ich nähere mich der finalen Version. Ich musste noch die ADC-Pins für die Steckerleiste auf der rechten Seite umbauen und jetzt sind alle SMD-Bauteile in 0603. Nicht wundern, ich habe noch Anschlüsse für ein etwas größeres OLED hinzugefügt (GND und VCC vertauscht, warum auch immer) - bestückt wird natürlich nur eins von beiden. Wenn du da nochmal drüber gucken würdest, dann kann ich das vielleicht heute oder morgen rausschicken. :) Frohe Ostern! (Fühlt sich komisch an, an Ostern für sowas Zeit zu haben ...)
Ja, das sieht gut aus. 2 klitzekleine Einwände noch: ;-) Die Massefläche würde ich min 2-3mm von der Antenne fernhalten, wenn es möglich ist. Ich weiß zwar nicht wo bei diesem Modul genau die Antenne anfängt, aber die Masse hier braucht es nicht. Ich würde einige Pins des ESP mit Pads versehen, daß Du notfalls später noch was anlöten kannst. Man weiß nie, ob man später nicht doch noch Sensoren oder so etwas anschließen will. An Programmplatz mangels es des ESP dafür jedenfalls nicht. Was mir aber gerade noch rechtzeitig auffällt: Wo sind die Vorwiderstände der LEDs????
Andreas B. schrieb: > Was mir aber gerade noch rechtzeitig auffällt: Wo sind die > Vorwiderstände der LEDs???? LEDs? Meinst du die Dioden oben links? Das sind doch die Freilaufdioden für den Motor.
ratatosk schrieb: > LEDs? Meinst du die Dioden oben links? Das sind doch die Freilaufdioden > für den Motor. Ahh, sorry. Vergiß es.
Beitrag #6218794 wurde von einem Moderator gelöscht.
Beitrag #6218797 wurde von einem Moderator gelöscht.
So, Platine und Komponenten sind bestellt. Mal sehen, wie lange das in der aktuellen Situation dauert. Danke erstmal für die Hilfe, ich melde mich, wenn die Diner da sind!
So, falls jemand mal Interesse an disen Pumpen hat: - Strom ohne Last: 0.06 A - Strom im Pumpbetrieb: 0.18 A - Blockierstrom: ca. 1 A Die 5 W sind also 5 Chinawatt. Gut, dass ich den kleineren MOSFET genommen habe :).
Bitte melde dich an um einen Beitrag zu schreiben. Anmeldung ist kostenlos und dauert nur eine Minute.
Bestehender Account
Schon ein Account bei Google/GoogleMail? Keine Anmeldung erforderlich!
Mit Google-Account einloggen
Mit Google-Account einloggen
Noch kein Account? Hier anmelden.









