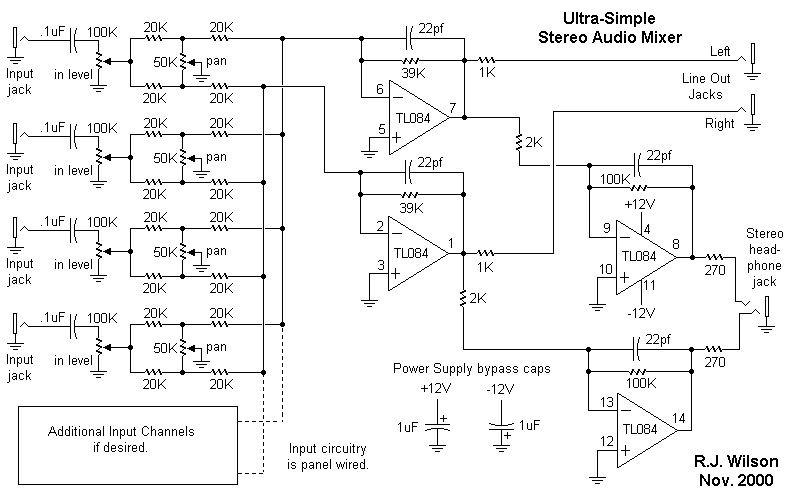
Moin zusammen, ich möchte gerne in LTspice die Schaltung auf dem Bild realisieren. Mit der Schaltung möchte ich zwischen einem rechten und einem linken Kanal hin und her schalten. Ich bin mir aber nicht so sicher wie ich das am einfachsten aufbaue. Das Poti R69 hat zwei Anschlüsse und ist so angeschlossen dass ich beim rechts Anschlag nur den rechten Kanal verstärken und beim links Anschlag nur den verstärke. Diesen Vollausschlag bekomme ich auch hin indem ich einfach die Leitung von Pluseingang auf Masse setzte. Wenn ich aber bei dem einen 9k und bei dem anderen 1k kommt hinten trotzdem das gleich raus. Ich hoffe mir kann da jemand helfen BlackDice
Fab H. schrieb: > Wenn ich aber bei dem einen 9k und bei > dem anderen 1k Zeichne das mal auf. Das verhindert, dass man sich hier einen Wolf schreibt, weil dein Text an den entscheidenden Stellen nicht verständlich ist.
so wie das jetzt geschaltet ist müsste nach meinem Verständnis müsste der obere OP ein größeres Signal als bei dem unteren OP raus kommen.
Fab H. schrieb: > so wie das jetzt geschaltet ist müsste nach meinem Verständnis müsste > der obere OP ein größeres Signal als bei dem unteren OP raus kommen. Nee, aus beiden OPV kommt das gleiche raus, die Widerstände R69A und R69B bewirken nichts und ansonsten sind die OPV ja gleich beschaltet und bekommen das gleiche Eingangssignal.
ArnoR schrieb: > die Widerstände R69A und R69B bewirken nichts So siehts aus. Nun erkläre ihm noch, warum das so nicht funktioniert, und was er machen müsste, damit es funktioniert. @TO: Das Zauberwort heißt Spannungsteiler.
Du müsstest R69A bzw. R69B auch so verschalten:
1 | 100R 100R |
2 | ___ ___ |
3 | -|___|-----. -|___|--- |
4 | | | |
5 | .-. | |
6 | | | | |
7 | 9k | | 1k .-. |
8 | '-' | |<-- |
9 | o---- 10k | | |
10 | |. '-' |
11 | .-. R69 | |
12 | | | | |
13 | 1k | | 9k | |
14 | '-' | |
15 | R69B | R69A | |
16 | | | |
17 | === === |
18 | GND GND |
19 | (created by AACircuit v1.28.6 beta 04/19/05 www.tech-chat.de) |
Links, was du ändern musst und dem Teil rechts entspricht das dann. Schleifer weit unten - wenig Signal; Schleifer weit oben - viel Signal. Das Ganze jeweils vor U2A und U2B. In deiner Zeichnung ist es (fast) egal, wie groß die Widerstände sind. Der Eingangswiderstand von den beiden U2 ist sehr hoch, damit bewirken die so nichts. Übrigens: in LTSpice gibt es auch ein Poti. Siehe Bild. Mit w1 [0...1] gibt man die Potistellung an.
Hier ein Beispiel wie du Panning mit nur einem Poti realisieren kannst.
Fab H. schrieb: > so wie das jetzt geschaltet ist müsste nach meinem Verständnis müsste > der obere OP ein größeres Signal als bei dem unteren OP raus kommen. Abgesehen von dem beschriebenen Fehler: warum hast du an den Knoten n009 und n017 nur 2V Pegel, wenn die OPAs mit ±12V versorgt werden? Ich hätte ca. 10V erwartet. Und dann noch Rechteck? Außerdem: dein Eingangssignal mit 10V Amplitude ist eh viel zu hoch, denn du verstärkst ja in den U2-OPAs mit v=3. Deshalb wird trotzdem dein Sinus zu einem Rechteck. Also: reduziere zuerst mal den Eingang auf z.B. 1V Amplitude. Hinweis: bei solchen Fragen ist es kein Fehler, den LTSPICE .asc-File anzuhängen.
Danke, auf die Idee mit den Spannungsteiler hätte ich auch selber drauf kommen können -.- Wo finde ich das Poti? Ich habe zwar grad ein Versucht selber zusammen zu bauen allerdings funktioniert 0% und 100% nicht da gibt es eine Fehlermeldung von LTspice. Die 2V haben sich auch erledigt hatte da noch einen anderen Fehler entdeckt. Die Amplitude habe ich auch auf 1V runtergeschraubt und das passt alles schon etwas besser. Normale Audiosignale liegen so bei maximal 2V?
> Wo finde ein Poti? In der angehängten zip-Datei im Beitrag 02.05.2020 15.04Uhr Beitrag "diode UF4007"
Fab H. schrieb: > Wo finde ich das Poti? Ich mache das Menü Komponentenmenü auf (F2), schreibe 'pot' und schon kommt es. Kann natürlich sein, dass ich das im Laufe der Jahre mal selber hinzugefügt hatte. Ich hänge die beiden Files mal an. *.sub im sub-Verzeichnis und *.asy im sym-Verzeichnis ablegen. > Ich habe zwar grad ein Versucht selber zusammen > zu bauen allerdings funktioniert 0% und 100% nicht da gibt es eine > Fehlermeldung von LTspice. Das kann sein. Spice mag keine Widerstände mit dem Wert 0, im *.sub steht da auch eine Begrenzung auf 0.1% und 99.9% drin.
Bin jetzt mal dazu gekommen das auszuprobieren. Wenn ich das Potentiometer aber teste bekomme ich folgenden Fehler: "xu n001 0 n002 potentiometer rtot = 10k wiper = .5"
Fab H. schrieb: > bekomme ich folgenden Fehler Sorry, vergessen zu sagen: du musst die Spice-Directive .lib potentiometer.sub hinzufügen.
Eine Kleinigkeit habe ich noch. Warum steht da Rtot und wie kann ich das ändern?
Fab H. schrieb: > Warum steht da Rtot und wie kann ich das > ändern? Das wird im potentiometer.sub als Variable für den Gesamtwiderstand genutzt. Und ist auch im *.asy als Vorgabe drin. Wenn dir die Bezeichnung Rtot nicht gefällt, dann ändere das in den beiden Files. Da dieser File *.sub vermutlich von vielen anderen Personen auch verwendet wird, bist du dann allerdings nicht mehr kompatibel, wenn du einen File weitergibst oder einen erhältst. Wenn du nur einen anderen Wert nehmen willst: rechte Maustaste auf das Poti, dann die in der Zeile mit "Rtot=10K wiper=.5" den Wert 10k und/oder den Abgriff (0...1) anpassen. Für 'Rtot' und für 'wiper' kannst du auch Variablen eintragen und dann über .param oder .step param die Wirkung verändern. Das ist besonders sinnvoll für den Abgriff - siehe Anhang.
Bitte melde dich an um einen Beitrag zu schreiben. Anmeldung ist kostenlos und dauert nur eine Minute.
Bestehender Account
Schon ein Account bei Google/GoogleMail? Keine Anmeldung erforderlich!
Mit Google-Account einloggen
Mit Google-Account einloggen
Noch kein Account? Hier anmelden.





