3P 380V/AC - wenn man alle drei Phasen hat kann man die Drehrichtung bestimmen klar. Aber es gibt ja auch diese besseren Durchgangsprüfer die auch die Drehrichtung mit L/R anzeigen. Wie funktioniert das? Das versteh ich gerade nicht so richtig. Kann mir das jemand erklären?
Torsten C. schrieb: > 380V/AC Gibts by the way schon seit allerspätestens 2009 nicht mehr. Die Umstellung auf 230/400V begann 1987.
Udo S. schrieb: > Torsten C. schrieb: >> 380V/AC > > Gibts by the way schon seit allerspätestens 2009 nicht mehr. > Die Umstellung auf 230/400V begann 1987. ...aber die 3 Phasen wurden doch beibehalten, oder? ;-)
Danke für die Links, leider helfen die mir aber nicht wirklich. Der erste Link erklärt wir man aus mehreren Messung von L/R auf die Drehrichtung kommt. Die Frage die sich mir aber stellt: wie komme ich auf die Info L/R? Die Schaltung im anderen Link nutzt alle drei Phasen.
>>> 380V/AC >> >> Gibts by the way schon seit allerspätestens 2009 nicht mehr. >> Die Umstellung auf 230/400V begann 1987. Dann entschuldige meine Ungenauigkeit. Ist für die Fragestellung aber auch nicht wirklich relevant - würde ich sagen.
Eine Möglichkeit ist, die eine Phase zu messen, wenn die andere im Nulldurchgang ist. Ist die Phase dann über Null, ists die eine Drehrichtung. Wenn sie unter Null ist, ists die andere Richtung. https://de.wikipedia.org/wiki/Dreiphasenwechselstrom#/media/Datei:Dreiphasendrehstrom_mit_Strangspannungen.PNG
Die drei Phasen sind gegeneinander um jeweils 120° bzw. 6,6..ms versetzt. Die Drehrichtung wird durch die Reihenfolge der Maxima bestimmt (die Phase mit dem nächsten Maxima bestimmt die Drehrichtung im Uhrzeiger).
Torsten C. schrieb: > Die Schaltung im anderen Link nutzt alle drei Phasen. Dein "besserer Durchgangsprüfer" nutzt neben den beiden Phasen, an die er angeschlossen ist, auch noch das Erdpotential, welches kapazitiv über Deine Hand eingekoppelt wird. Grüßle Volker
Volker B. schrieb: > Dein "besserer Durchgangsprüfer" nutzt neben den beiden Phasen, an die > er angeschlossen ist, auch noch das Erdpotential, welches kapazitiv über > Deine Hand eingekoppelt wird. Ich denke das wollte Torsten wissen. ;-) In der Anleitung des DUSPOL® expert steht: Außenleiterprüfung (Phasenanzeige) (Bild D) - Umfassen Sie vollflächig die Griffe L1 7 und L2 8 um eine kapazitive Kopplung gegen Erde zu gewährleisten. [https://www.benning.de/produkte/pruef-und-messtechnik/pruefgeraete-spannungspruefer/duspol-spannungspruefer.html]
Gerald K. schrieb: > die Phase mit dem nächsten Maxima bestimmt die Drehrichtung im Uhrzeiger Man stellte sich ein Rad mit drei Speichen vor. Die Speichen stellen das Maximum dar.. Das Rad dreht sich mit 50 Umdrehungen pro Sekunde und eine Speiche nach der anderen erreicht nach 6,6...ms die oberste Stellung
Da werden Sie geholfen schrieb: > Volker B. schrieb: >> Dein "besserer Durchgangsprüfer" nutzt neben den beiden Phasen, an die >> er angeschlossen ist, auch noch das Erdpotential, welches kapazitiv über >> Deine Hand eingekoppelt wird. > > Ich denke das wollte Torsten wissen. ;-) In der Tat - damit fängt das an Sinn zu machen :) > In der Anleitung des DUSPOL® expert steht: > Außenleiterprüfung (Phasenanzeige) (Bild D) > - Umfassen Sie vollflächig die Griffe L1 7 und L2 8 um eine kapazitive > Kopplung gegen Erde zu gewährleisten. Danke!
Torsten C. schrieb: > Da werden Sie geholfen schrieb: >> Volker B. schrieb: >>> Dein "besserer Durchgangsprüfer" nutzt neben den beiden Phasen, an die >>> er angeschlossen ist, auch noch das Erdpotential, welches kapazitiv über >>> Deine Hand eingekoppelt wird. >> >> Ich denke das wollte Torsten wissen. ;-) > > In der Tat - damit fängt das an Sinn zu machen :) Interessanterweise kann mein Duspol sogar mit AuS-Kleidung das Drehfeld sicher erkennen. Also 1kV Matte und 1kV Handschuhe mit Kevlarunterziehhandschuhen. Da glaube ich nicht so recht an die Kopplung.
Torsten C. schrieb: > Dann entschuldige meine Ungenauigkeit. Du musst dich nicht entschuldigen. Aber wenn ich die Bewertungen anschaue, dann muss sich anscheinend jemand dafür entschuldigen, wenn er eine längst veraltete Zahl OHNE jegliche Polemik einfach versucht richtigzustellen. Na ja die kleinen Beinpisser, die nur ihre -1 Bewertung haben :-) Torsten C. schrieb: > Ist für die Fragestellung aber auch nicht wirklich relevant Ich dachte das wäre durch die Links schon geklärt gewesen, die Links waren aber wohl nicht das Gelbe vom Ei. Mit der unten zitierten Aussage sollte es aber doch klar sein, oder? Volker B. schrieb: > Dein "besserer Durchgangsprüfer" nutzt neben den beiden Phasen, an die > er angeschlossen ist, auch noch das Erdpotential, welches kapazitiv über > Deine Hand eingekoppelt wird.
Papabär schrieb: > Interessanterweise kann mein Duspol sogar mit AuS-Kleidung das Drehfeld > sicher erkennen. Also 1kV Matte und 1kV Handschuhe mit > Kevlarunterziehhandschuhen. Da glaube ich nicht so recht an die > Kopplung. Sorry, ich meinte die einphasige Spannungserkennung! Drehfeld geht auch, aber natürlich zweipolig. Hatte ich gerade verwechselt.
> Mit der unten zitierten Aussage > sollte es aber doch klar sein, oder? > > Volker B. schrieb: >> Dein "besserer Durchgangsprüfer" nutzt neben den beiden Phasen, an die >> er angeschlossen ist, auch noch das Erdpotential, welches kapazitiv über >> Deine Hand eingekoppelt wird. Bis zu der Post von Papabär hätte ich gesagt "ja". Aber "kapazitives Erdpotential einkoppeln" geht dann auch so ein bisschen über meine Fähigkeiten hinaus.
Papabär schrieb: > Papabär schrieb: >> Interessanterweise kann mein Duspol sogar mit AuS-Kleidung das Drehfeld >> sicher erkennen. Also 1kV Matte und 1kV Handschuhe mit >> Kevlarunterziehhandschuhen. Da glaube ich nicht so recht an die >> Kopplung. > > Sorry, ich meinte die einphasige Spannungserkennung! Drehfeld geht auch, > aber natürlich zweipolig. Hatte ich gerade verwechselt. Da komme ich jetzt gerade nicht mehr so ganz mit. Wenn ich es richtig verstehe hat man die Sinus Kurve zwischen z.B. L1 und L2. Und dann hat bräuchte man eigentlich noch eine weitere Referenz. Das wäre dann GND über die "kapazitive Kopplung". Du sagst die gibt es eigentlich nicht? Aber ist Kapazitiv da nicht der springende Punkt?
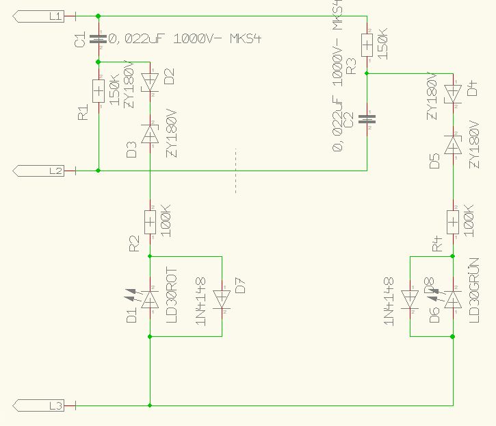
Torsten C. schrieb: > Wenn ich es richtig verstehe hat man die Sinus Kurve zwischen z.B. L1 > und L2. Und dann hat bräuchte man eigentlich noch eine weitere Referenz. Weitere Referenz ist L3 ! siehe https://www.mikrocontroller.net/attachment/6639/Drehrichtung.gif In der Schaltung (siehe Link darüber) wird die Phase von L1 und L2 einmal in Richtung L3 und weg von L3 verschoben. Fürs Verständnis wäre es gut, die Schaltung mit LtSpice zu simulieren und sich den Strom durch die Leuchtdioden anzusehen.
Gerald K. schrieb: > Weitere Referenz ist L3 ! Normalerweise ja. Um die Richtung zu ermitteln benötigt man auf jeden Fall 3 Anschlüsse L1, L2 und L3. Der Duspol hat aber nur 2 Anschlüsse und man hat ja auch nur zwei Hände für die beiden Prüfstrippen. Also muss irgendwie noch der PE als dritter Anschluss mit hinzugezogen werden.
Elektrofurz schrieb: > Gerald K. schrieb: >> Weitere Referenz ist L3 ! Eben nicht. Das war ja der Ausgangspunkt für die Frage. > Normalerweise ja. Um die Richtung zu ermitteln benötigt man auf jeden > Fall 3 Anschlüsse L1, L2 und L3. > Der Duspol hat aber nur 2 Anschlüsse und man hat ja auch nur zwei Hände > für die beiden Prüfstrippen. > Also muss irgendwie noch der PE als dritter Anschluss mit hinzugezogen > werden. Genau das.
Elektrofurz schrieb: > Also muss irgendwie noch der PE als dritter Anschluss mit hinzugezogen > werden. Ich habe einen Teil der Schaltung https://www.mikrocontroller.net/attachment/463231/Drehrichtung.gif simuliert. Als Referenz zu L1 und L2 wird N bzw. PE genommen. (siehe Drehstrom_gruen) Koppelkapazität gegen N bzw. PE habe ich 10pF angenommen. Wird Statt L1 L3 verwendet, dann dreht sich die Richtung um. (siehe Drehstrom_rot) Der Spannungsunterschied zwischen roter und grüner Kurve kann leicht gemessen werden. Wer Zeit und Lust hat kann die Schaltung mit Schwellwert und Gleichrichtung erweitern.
Gerald K. schrieb: > Wird Statt L1 L3 verwendet, dann dreht sich die Richtung um. > (siehe Drehstrom_rot) An meiner Steckdose weiß ich da immer noch nicht, wie es richtig ist. Wen interessiert das eigentlich? Sägt die Kreissäge nicht, wird im Stecker umgestellt. und fertig.
> An meiner Steckdose weiß ich da immer noch nicht, wie es richtig ist. > Wen interessiert das eigentlich? > Sägt die Kreissäge nicht, wird im Stecker umgestellt. und fertig. "Und fertig" ist halt nicht unbedingt so meine Art. Soweit ich weiss sollte der Anschluss rechtsdrehend sein. Deswegen beschäftige ich mich gerade damit. Weil ich gerade eben nicht weiss was falsch angeschlossen ist. Ist es der Anschluss oder die Maschine. Und ich habe gerade leider nicht viel mehr als ein Multimeter zur Hand. Einfach nur umklemmen ist zwar pragmatisch - aber nicht worum es mir gerade geht. Die Messung des Drehfeldes hat halt Fragen aufgeworfen als ich gesehen habe, dass das scheinbar auch mit einer 2poligen Messung funktioniert.
> Interessanterweise kann mein Duspol sogar mit AuS-Kleidung das Drehfeld
sicher erkennen. Also 1kV Matte und 1kV Handschuhe mit
Kevlarunterziehhandschuhen. Da glaube ich nicht so recht an die
Kopplung.
"Glauben" tut man in der Kirche, in der Elektronik ist es besser zu
rechnen :)
Für eine Elektronik die einen ausgesprochen hochohmigen Eingang hat
reichen halt schon einzelne pF Koppelkapazität aus um die Phasenlage von
L1 und L2 relativ zur Erde festzustellen.
Ich verstehe natürlich daß ein Elektroinstallateur ehr auf ganze Ampere
ausgerichtet ist und mit "Geisterspannungen" nicht wirklich umgehen
kann.
A-Freak schrieb: > Für eine Elektronik die einen ausgesprochen hochohmigen Eingang hat > reichen halt schon einzelne pF Koppelkapazität aus um die Phasenlage von > L1 und L2 relativ zur Erde festzustellen. Als Nicht-Elektrotechniker habe hier mal nachgelesen, https://de.wikipedia.org/wiki/Kapazitive_Kopplung bin mir aber noch nicht sicher ob ich das richtig übertrage: Die Phasen laufen parallel, damit ergibt sich ein elektrische Feld zwischen den Leitungen/Phasen das wie ein Kondensator fungiert. Das führt zu einer verzögerten Überlagerung und lässt sich dann im Spannungsverlauf zwischen den zwei Phasen erkennen. Aber so gedacht wäre die Referenz zur Erde ja gar nicht wichtig, oder? Da kann meine Interpretation ja noch nicht so ganz richtig sein.
Torsten C. schrieb: > Aber so gedacht wäre die Referenz zur Erde ja gar nicht wichtig, oder? > Da kann meine Interpretation ja noch nicht so ganz richtig sein. Doch, die ist richtig. Wenn du nur zwischen zwei Phasen misst, hast du dort eine (mehr oder wenig saubere) Sinusspannung. Damit kannst du nicht beurteilen ob die Spannungen gegen Erde von P2 gegenüber P1 voreilend oder nachfolgend ist. Um das zu beurteilen brauchst du den Bezug zur N/PE, da du nur so zwei Sinus Wechselspannungen hast deren Phasenbezug du zueinander messen kannst. Ich habe in der Anleitung meines Benning Duspols nachgeschaut. Da wird explizit gesagt, dass man zur Messung beide Griffe je vollständig mit der Hand umfassen soll.
Udo S. schrieb: > Torsten C. schrieb: >> Aber so gedacht wäre die Referenz zur Erde ja gar nicht wichtig, oder? >> Da kann meine Interpretation ja noch nicht so ganz richtig sein. > > Doch, die ist richtig. Wenn du nur zwischen zwei Phasen misst, hast du > dort eine (mehr oder wenig saubere) Sinusspannung. Damit kannst du nicht > beurteilen ob die Spannungen gegen Erde von P2 gegenüber P1 voreilend > oder nachfolgend ist. Genau - aber wie wirkt sich die kapazitive Kopplung denn aus? Verschiebt die dann nicht einfach die Summe der Sinus Kurven? Das hilft dann natürlich noch nicht. > Um das zu beurteilen brauchst du den Bezug zur N/PE, da du nur so zwei > Sinus Wechselspannungen hast deren Phasenbezug du zueinander messen > kannst. Ja, aber was ich noch nicht verstehe ist wie man über die Kopplung auf den Bezug zu N/PE kommt. > Ich habe in der Anleitung meines Benning Duspols nachgeschaut. Da wird > explizit gesagt, dass man zur Messung beide Griffe je vollständig mit > der Hand umfassen soll. Danke fürs Nachschauen!
Sieh es so: Du hast Prüfspitze A - kapazitive Kopplung nach PE Prüfspitze B - kapazitive Kopplung nach PE Ist das Signal PsA - PE um 120° vor PsB - PE dann hast du L1 und L2 also Rechtsdrehfeld Ist das Signal PsA - Pe um 120° hinter PsB - PE dann hast du L2 und L1 also Linksdrehfeld
A-Freak schrieb: > Sieh es so: > Du hast > Prüfspitze A - kapazitive Kopplung nach PE > Prüfspitze B - kapazitive Kopplung nach PE OK, das bedeutet, dass es zwischen PE und PsA (bzw. PsB) jeweils ein elektrisches Feld gibt das sich wie ein Kondensator verhält. Ich hab dann zwar die zwei Potentiale und die beiden Leitungen sind gekoppelt, aber wie komme ich an die Spannung zum Messen der Phase? Zwischen den Händen und der Phase?
Bitte melde dich an um einen Beitrag zu schreiben. Anmeldung ist kostenlos und dauert nur eine Minute.
Bestehender Account
Schon ein Account bei Google/GoogleMail? Keine Anmeldung erforderlich!
Mit Google-Account einloggen
Mit Google-Account einloggen
Noch kein Account? Hier anmelden.


