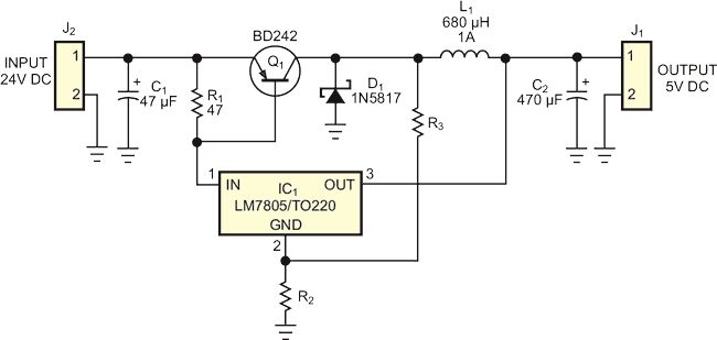
diese Woche bin ich mal im Forum über einen Datenblattauszug gestolpert, da hatte der Hersteller eine Beispielschaltung in der ein LM78xx als Schaltregler beschaltet war, in neueren Datenblätter ist diese Beispielschaltung nicht mehr vorhanden. Hat hier jemand Infos dazu(Datenblatt, Hersteller...), finde das ganze nicht mehr wieder und würde es gerne mal nachbauen. Ich verwechsle hier nichts, es wird wirklich ein linearer Spannungsregler extern so beschaltet das er als Schaltregler fungiert.
Weiss zwar nicht in welchem Datenblatt das mal drinn war, aber es gibt da ne Schaltung.
Thomas O. schrieb: > Ich verwechsle hier nichts, es wird wirklich ein linearer > Spannungsregler extern so beschaltet das er als Schaltregler fungiert Jeder Regler schwingt bei falschem Aufbau. Das kann man nutzen für schlechte Schaltregler. Die sind aber so schlecht, dass man heute lieber nicht mehr drüber redet. Nur MAX712 erwähnt das noch im Datenblatt, nennt aber nicht die Rahmenbedingungen wann es schwingt und wann nicht.
MaWin schrieb: > Thomas O. schrieb: >> Ich verwechsle hier nichts, es wird wirklich ein linearer >> Spannungsregler extern so beschaltet das er als Schaltregler fungiert > > Jeder Regler schwingt bei falschem Aufbau. > Das kann man nutzen für schlechte Schaltregler. Die sind aber so > schlecht, dass man heute lieber nicht mehr drüber redet. Nur MAX712 > erwähnt das noch im Datenblatt, nennt aber nicht die Rahmenbedingungen > wann es schwingt und wann nicht. Ist schon klar, dass diese Schaltung den Vergleich zu modernen Schaltreglern in jeglicher Hinsicht verliert. Aber der TO wollte ja nur wissen wie die Schaltung aussieht, bzw. wo sie zu finden ist. Anwenden würde ich die auch nicht.
vielen Dank. Ich möchte es einfach mal aufbauen und am Oszi sehen was am Ende rauskommt.
Thomas O. schrieb: > vielen Dank. Ich möchte es einfach mal aufbauen und am Oszi sehen was am > Ende rauskommt. Ich würde die Zeit lieber nutzen um an einem modernen "echten" Schaltregler die Messungen durchzuführen. Die Schaltung mit dem schwingenden Festspannungsregler ist zwar ganz nett, aber die schlechte Eigenschaft eines Bauteils auzusnutzen ist halt einfach nur Murks.
H. B. schrieb: > Weiss zwar nicht in welchem Datenblatt das mal drinn war, aber es gibt > da ne Schaltung. Fairchild Figur 17.
Die Schaltung ist zum Beispiel in https://www.st.com/resource/en/datasheet/l78.pdf auf Seite 25 oder 26 zu finden. Dieses Datenblatt ist übrigens recht neu/aktuell...
H. B. schrieb: > Thomas O. schrieb: >> vielen Dank. Ich möchte es einfach mal aufbauen und am Oszi sehen was am >> Ende rauskommt. > > Ich würde die Zeit lieber nutzen um an einem modernen "echten" > Schaltregler die Messungen durchzuführen. Mir Schwant, er möchte dies auf einem Steckbrett realisieren.....?-o Da ists dan a scho wurscht wos a nimmt. Von mir aus a a Glimmlampn.... ;)
Teo D. schrieb: > H. B. schrieb: >> Thomas O. schrieb: >>> vielen Dank. Ich möchte es einfach mal aufbauen und am Oszi sehen was am >>> Ende rauskommt. >> >> Ich würde die Zeit lieber nutzen um an einem modernen "echten" >> Schaltregler die Messungen durchzuführen. > > Mir Schwant, er möchte dies auf einem Steckbrett realisieren.....?-o > Da ists dan a scho wurscht wos a nimmt. Von mir aus a a Glimmlampn.... > ;) Wenn du so sprichst, wie du schreibst, dann führst du ein einsames Leben.
Teo D. schrieb: > Mir Schwant, er möchte dies auf einem Steckbrett realisieren.....?-o > Da ists dan a scho wurscht wos a nimmt. Von mir aus a a Glimmlampn.... > ;) Sooo schlecht ist die Schaltung eigentlich nicht. Man benötigt halt recht große Induktivitäten da die Schwingfrequenz relativ niedrig ist. Das wiederum vereinfacht allerdings den Aufbau erheblich, parasitäre Kapazitäten/Induktivitäten kann man dabei weitestgehend ignorieren. Trotzdem sollte natürlich der Laststromkreis nicht über mickrige Steckbrettkontakte geführt werden. Ebenso wenig ist das Steckbrett zum zusammenführen der Massepunkte geeignet. Und für die wenigen dann noch verbleibenden Verbindungen brauchts auch kein Brett mehr... Der TO wird das schon hinbekommen. Vielleicht berichtet er ja anschließend über die gesammelten Erfahrungen.
Karl schrieb: >> Da ists dan a scho wurscht wos a nimmt. Von mir aus a a Glimmlampn.... >> ;) > > Wenn du so sprichst, wie du schreibst, dann führst du ein einsames > Leben. A ihr depadn Preißen.... https://www.youtube.com/watch?v=G_IzSlWxVCg
In meinem Bücherarchiv habe ich dieses Siemens Buch über Lineare Spannungsregler gefunden. Ein Auszug über den Schaltregler habe ich angefügt. Über das Ausgabejahr sind in meinem Buch keine Angaben zu finden. Hier wurde das Buch mit gleichem Titelbild angeboten. Da steht Ausgabe 1977 auf der Vorderseite. https://www.ebay-kleinanzeigen.de/s-anzeige/siemens-lineare-spannungsregler-tda-723-7805-7812/348752412-168-17009
Karl schrieb: >> Da ists dan a scho wurscht wos a nimmt. Von mir aus a a Glimmlampn.... >> ;) > > Wenn du so sprichst, wie du schreibst, dann führst du ein einsames > Leben. A ihr depadn Preißen.... …und am 8.Tag erschuf Gott die Dialekte. Alle Völkchen waren glücklich. Der Berliner sagte: “Icke hab nenn wahnsinns Dialekt, WA?” Der Hanseate sagte: “Moin, moin, Dialekt ist dufte, NE!” Der Kölner sagte: “Hey, du Jeck, mit Kölsch feiert man Karneval!” Der Hesse sagte: “Babbel net, di Hesse babbeln des best Hochdeutsch!” Der Sachse sagte: “Jo nu freilisch is äs Sächsisch klosse!” Nur für den Bayern war kein Dialekt übrig. Da wurde der Bayer sehr traurig. Irgendwann sagte dann Gott: „Ja mei, dann reds hoid a so wia i!“
Bitte melde dich an um einen Beitrag zu schreiben. Anmeldung ist kostenlos und dauert nur eine Minute.
Bestehender Account
Schon ein Account bei Google/GoogleMail? Keine Anmeldung erforderlich!
Mit Google-Account einloggen
Mit Google-Account einloggen
Noch kein Account? Hier anmelden.


