Hallo zusammen, nach dem Prinzip aus dem Bild messe ich den Strom über den INA138. Das funktioniert auch soweit recht gut. Allerdings habe ich ein Problem - der Strom kann recht hoch werden im Fehlerfalle, sprich die Sense-Spannung über den Shunt RSHUNT kann über die 2V gehen, was die abs. max. Grenze vom INA ist. Wie kann ich die Spannung hier begrenzen ohne dabei die Schaltung negativ zu beeinflussen? Einfach eine Z-Diode parallel zu Rshunt und an der Vin- Seite einen Widerstand gegen ground damit der Diodenstrom genügend hoch ist? Oder habt ihr andere Ideen? Gruß, Markus
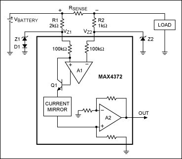
Im Beispiel von Maxim wird gezeigt wie man gegen Spannungspeaks auf der Messleitung vorgeht. In deinem Fall würde ich nach den beiden Widerstände zwischen Vin+ und Vin- eine Z-Diode schalten.
Hallo Admin, kannst du meinen Nachnamen entfernen? Besten Dank! Gruß, Markus
H. B. schrieb: > Im Beispiel von Maxim wird gezeigt wie man gegen Spannungspeaks > auf der > Messleitung vorgeht. > In deinem Fall würde ich nach den beiden Widerstände zwischen Vin+ und > Vin- eine Z-Diode schalten. Hallo HB, mein Problem ist, dass die max. Shunt-Spannung 2V sein darf. Das wird mit einer Z-Diode nicht funktionieren. Vielleicht mit einer normalen Diode in Vorwärtsrichtung, die dann bei 0.4...0.5V schon stärker auf macht?
Markus schrieb: > Vielleicht mit einer normalen Diode in Vorwärtsrichtung, die dann bei > 0.4...0.5V schon stärker auf macht? Kannst du machen. Aber 0,5V an 50mOhm sind ja schon 10A. Wenn du noch wensentlich höhere Stromspitzen erwartest (und nur dann brauchst du die Begrenzung) dann must du schon eine ziemlich kräftige Diode vorsehen, die das wegschluckt und den Spannungsabfalls dabei unter 2V hält. Bei der fließt dann auch bei kleinerer Shunt-Spannung evtl. schon ein gewisser Leckstrom am Shunt vorbei, aber wegen ein paar µA brauchst du dir bei deinen erwarteten Lastströmen ja keine Sorgen zu machen. Markus Greulich schrieb: > Einfach eine Z-Diode parallel zu Rshunt und an der Vin- Seite einen > Widerstand gegen ground damit der Diodenstrom genügend hoch ist? Den Widerstand gegen GND kannst du dir schenken. Entweder der Laststrom geht deutlich über 10A, dann beginnt deine Diode einen Teil des Stroms zu übernehmen. Oder er geht nicht in diesen Bereich. Dann brauchst du auch keine Begrenzung der Differenzspannung am Shunt.
Achim S. schrieb: > Markus schrieb: >> Vielleicht mit einer normalen Diode in Vorwärtsrichtung, die dann bei >> 0.4...0.5V schon stärker auf macht? > > Kannst du machen. Aber 0,5V an 50mOhm sind ja schon 10A. Wenn du noch > wensentlich höhere Stromspitzen erwartest (und nur dann brauchst du die > Begrenzung) dann must du schon eine ziemlich kräftige Diode vorsehen, > die das wegschluckt und den Spannungsabfalls dabei unter 2V hält. Bei > der fließt dann auch bei kleinerer Shunt-Spannung evtl. schon ein > gewisser Leckstrom am Shunt vorbei, aber wegen ein paar µA brauchst du > dir bei deinen erwarteten Lastströmen ja keine Sorgen zu machen. > Hallo Achim, danke für deinen Input. Ich verwende nicht exakt die Bauteilwerte aus der Simulation die ich angehängt habe. Ich arbeite mit viel höheren Shunt-Widerständen (z.B. 10R). Sprich die Ströme sind nicht so hoch. Hätte das mit dem INA einmal durchsimuliert, aber es stellt sich raus dass der ziemlich kleine Eingangsimpedanzen hat, die mir jetzt Probleme machen. Ich habe wie im zweiten Bild (zweiter Post) die Widerstände R1=R2 drin, der Strom in den INA ist aber so hoch dass er mir die Messung total versaut. Jedoch brauche ich natürlich einen Vorwiderstand für die Diode... :-( Also ist mir gerade nicht klar, wie ich die Spannung auf 0.7...2V an den Sense-Pins begrenzen soll ohne die Messung zu versauen :-) Gruß, Markus
Marten M. schrieb: > ch habe wie im zweiten Bild (zweiter Post) die Widerstände > R1=R2 drin, der Strom in den INA ist aber so hoch dass er mir die > Messung total versaut. Schau Dir bitte mal unter ti.com , INA240 die application Hinweise zu den Widerständen an. D.h. Du mußt sehr niederohmige Widerstände zwingend verwenden. > > Jedoch brauche ich natürlich einen Vorwiderstand für die Diode... :-( Oder ein entsprechend belastbare Diode ,-) Ebenfalls zu überlegen: Benötigst Du wirklich einen so breitbandigen CSA?
Andrew T. schrieb: > Marten M. schrieb: >> ch habe wie im zweiten Bild (zweiter Post) die Widerstände >> R1=R2 drin, der Strom in den INA ist aber so hoch dass er mir die >> Messung total versaut. > > > Schau Dir bitte mal unter ti.com , INA240 die application Hinweise zu > den Widerständen an. > D.h. Du mußt sehr niederohmige Widerstände zwingend verwenden. > >> >> Jedoch brauche ich natürlich einen Vorwiderstand für die Diode... :-( > > Oder ein entsprechend belastbare Diode ,-) > > > Ebenfalls zu überlegen: Benötigst Du wirklich einen so breitbandigen > CSA? Hi Andrew, ja...das mit dem niederohrigen Eingang wird da zum Problem. Nein, Bandbreite ist bei mir da weniger ein Thema. Allerdings hängt der Sensor an Spannungen bis 150V DC. Das kann auch der INA nicht ohne virtuellen GND und PNP-Transistor. Hast du Alternativen?
Diode in Flussrichtung über den Shunt. Das funktioniert dann schon, nach den Angaben, die Du hier gemacht hast. Stellt ja n Fehlerfall dar, wie du schriebst. Das wird ja abgesichert sein, denke ich mal ...
Axel R. schrieb: > Diode in Flussrichtung über den Shunt. Das funktioniert dann schon, nach > den Angaben, die Du hier gemacht hast. Stellt ja n Fehlerfall dar, wie > du schriebst. Das wird ja abgesichert sein, denke ich mal ... Denke das Wort "Fehlerfall" war nicht richtig von mir gewählt. Es ist nicht der Normalfall, kommt aber immer mal wieder vor. Wir testen andere Bauteile, sprich die Wahrscheinlichkeit ist sehr hoch. Die Leistung von dem Netzteil dahinter ist sehr hoch, sie kann also recht viel Strom rüber prügeln. Es ist zwar eine Sicherung davor, aber kurzzeitig könnte ein recht großer Strom fließen, außerdem ist die Sicherung variabel also nicht fest definiert aktuell. Daher möchte ich eine Schaltung, die mit einer sehr großen Spannung am Shunt umgehen kann. Habe mich auf den INA138 irgendwie eingeschossen, aber dessen Nachteil ist dass er max. 2V differentiell aushält. Der INA240 z.B. kann bis zu 80V, sprich hier bräuchte ich wohl keine Schutzschaltung. Allerdings brauche ich eine Common Mode bis 150V... Gruß, M
Marten M. schrieb: > Allerdings > brauche ich eine Common Mode bis 150V... Das ist verstanden Tja, da versorgt man den CSA floatend, und "spiegelt" die (aus dem Meßstrom) konvertierte Spannung gegen GND. Oder trennt diese mit ISO Amp. Oder.... Nochmals zu Klärung, bevor Du weiter beim 240er hängen bleibst: Aber der CM Voltage war ja nicht der Ausgangspunkt. mein Hinweis galt Deinem Thema "wie hoch die Widerstände vor den CSA Eingängen wählen". Das läuft dann auf 10 bei 100 Ohm raus, wenn man vom Fehler (zusätzlichem Fehler wohlgemerkt) wenn man unter 0.3%...3% Fehler bleiben will. Das ist beim INA240 sehr detailliert beschrieben, gilt genrell für die ähnlichen CSA . Es bedeutete nicht, das Du den INA240 nutzen sollst. Entsprechend belastbare Widerstände und die Schutzdiode == genug Zeit und das Schmelzintegral der Sicherung abzufangen. Und den CSA zu schützen.
Andrew T. schrieb: > Tja, da versorgt man den CSA floatend, und "spiegelt" die (aus dem > Meßstrom) konvertierte Spannung gegen GND. > > Oder trennt diese mit ISO Amp. > > Oder.... > > > Nochmals zu Klärung, bevor Du weiter beim 240er hängen bleibst: > > Aber der CM Voltage war ja nicht der Ausgangspunkt. mein Hinweis galt > Deinem Thema "wie hoch die Widerstände vor den CSA Eingängen wählen". > Das läuft dann auf 10 bei 100 Ohm raus, wenn man vom Fehler > (zusätzlichem Fehler wohlgemerkt) wenn man unter 0.3%...3% Fehler > bleiben will. > Das ist beim INA240 sehr detailliert beschrieben, gilt genrell für die > ähnlichen CSA . Es bedeutete nicht, das Du den INA240 nutzen sollst. > > Entsprechend belastbare Widerstände und die Schutzdiode == genug Zeit > und das Schmelzintegral der Sicherung abzufangen. > Und den CSA zu schützen. Ja die Anforderung verschiebt sich gerade. Ich muss mir nochmal ansehen auf welchen CSA ich wirklich los gehe und ob dann überhaupt noch Schutzdioden + große Vorwiderstände notwendig sind... Danke dir!
Bitte melde dich an um einen Beitrag zu schreiben. Anmeldung ist kostenlos und dauert nur eine Minute.
Bestehender Account
Schon ein Account bei Google/GoogleMail? Keine Anmeldung erforderlich!
Mit Google-Account einloggen
Mit Google-Account einloggen
Noch kein Account? Hier anmelden.

