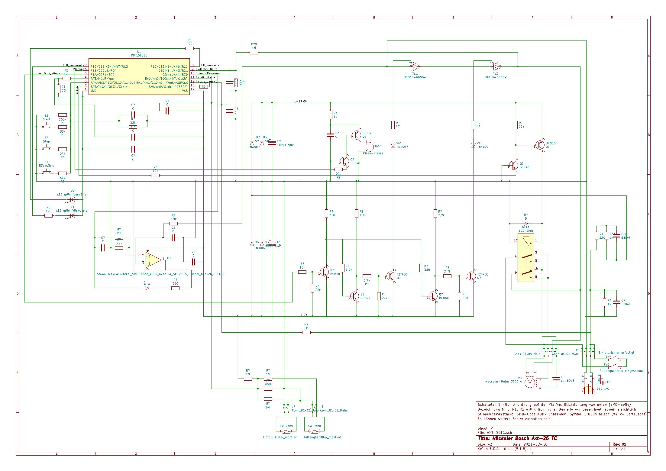
Hallo allerseits, gelesen hab ich schon oft hier - heute mein erster Beitrag. Auch diesmal bin ich mit meiner Frage hier gelandet - im Nachbarthread "Triacs in Reihe". Ich beginne trotzdem ein eigenes Thema. Gleich vorweg meine Frage: Kann sich jemand einen Reim darauf machen, warum hier tatsächlich zwei Triacs in Reihe geschaltet sind? Ich kann mir schon nicht genau vorstellen, was in einem Triac vorgeht, wodurch "2 Thyristoren" mit einem Gate (gegenüber einem Bezugspunkt A1) gezündet werden können - noch dazu mit positivem oder negativem Gatestrom. Noch undurchsichtiger ist es für mich bei zwei Triacs in Reihe. Dass das im Nachbarthread eher für abwegig gehalten wurde, verstehe ich. Bei meinem Gerät ist das aber so gemacht und es hat jahrelang bestens funktioniert. Es ist ein Häcksler Bosch Axt-25 TC mit einem kräftigen Kondensatormotor + Getriebe und langsam laufender Schneid-"Turbine". Er braucht im Leerlauf ca. 600W, unter Last ca. 1200-1500W. Wenn er wegen einem harten Ast mal blockiert, sind es vermutlich mehr als die 2,5 kW Nennleistung. Dann wird er nach geschätzt einer halben Sekunde abgeschaltet. Neben dem normalen Ein/Aus ist das vermutlich eine Herausforderung für das Schaltelement - hier die beiden Triacs. Immerhin kommt ihnen zugute, dass sie ja etwa im Strom-Nulldurchgang abschalten - wenn die Induktivität des Motors nicht mehr viel Energie enthält. Ein Defekt entstand kurioserweise nicht unter Last. Ich hatte ein einige Meter langes Verlängerungskabel eingesteckt - nicht zuletzt am Häcksler, sondern am anderen Ende in die Kabeltrommel. In dem Moment hörte ich ein kuzens unscheinbares Geräusch und mir schwante schon Übles. Tatsächlich ging nur noch die LED an, aber nicht der Motor. Auf der Steuerplatine war der 47-Ohm SMD-Widerstand R2 vor dem Gate des Triacs Tc2 durchgebrannt. Ob mehr Schaden genommen hatte? Die Bauteile drum herum schienen OK. Auch die Triacs hab ich mit Kleinspannung (12V- mit Vorwiderstand) getestet und konnte sie in beiden Richtungen zünden. Nach Ersetzen von R2 lief der Motor wieder ... aber bald (nach dem Zusammenbau des Gerätes) nicht mehr. Also hab ich den Schaltplan gezeichnet, um die Funktion zu verstehen. Es gibt zwei Gleichspannungen, beide auf den Pol der Netzspannung bezogen, den ich als "L" bezeichnet hab. Die +17,6V sind nur für das Relais für die vorwärts/rückwärts-Umschaltung und für den Fehler-Piepston. Der Rest wird mit knapp -5V (gemessen -4,89) versorgt: der Controller, die Zündung der Triacs und die wichtige Strom-Messung mittels Spannungsabfall an einem Leiterbahnstück. (Bei letzterer konnte ich den SMD-Aufdruck "ADH7" des Messverstärkers keinem Bauteil-Typ zuordnen - und hab ersatzhalber genommen, was ich in der Bibliothek von Kicad mit SOT23-5-Gehäuse fand. Zumindest die Polarität der Versorgungsspannung passt bei dem Symbol nicht - aber um die Strommessung geht es mir hier ja nicht.) Die Ansteuerung der beiden Triacs erfolgt nicht irgendwie unabhängig voneinander, sondern von einem Anschluss des Mikrocontrollers ausgehend (sicherlich über kurze Impulse ab Nulldurchgang der Netzspannung), über fünf Transistoren - der erste noch gemeinsam und dann je zwei für jeden Triac. Der letzte, ist je ein FZT458 (400V 0,3A), gefolgt von einer Diode 1N4007 und dem genannten 47-Ohm-Widerstand. Die "Endstufen" zur Ansteuerug der Triacs sind also gleich aufgebaut - obwohl sie das nicht müssten. Der linke Tc1 liegt mit seiner Elektrode A1 an "L", worauf auch die -5V für seine Zündung bezogen sind. Dieser Ansteuerzweig muss also keine hohen Spannungen sperren. Beim zweiten Triac Tc2 ist dagegen das Potential von A1 (und damit des Gate) im gesperrten Zustand unklar und im teilweise leitenden eher gefährlich. Da hat der "Hochspannungs"-Transistor seine Berechtigung und in der anderen Richtung sperrt die Diode 1N4007. Es ist wohl auch kein Zufall, dass R2 durchgebrannt ist (und nicht R1 bei Tc1). Dass der Motor zum 2. mal nicht mehr lief, lag offenbar daran, dass Tc2 nicht mehr gezündet wurde (hatte der doch einen Knacks oder sein Ansteuertransistor?). Als ich Tc2 mit einer 60W Glühbirne überbrückt habe, brannte die, wenn sonst der Motor laufen sollte. Etwas unüberlegt habe ich dann Tc2 direkt überbrückt, aufdass der Motor laufe. Es brannte der ersetzte R2 durch - diesmal mit Lichtbogen - und die letzten zwei Transistoren und der 2,7k-Widerstand dazwischen auch gleich (mindestens). Da hätte ich z.B. R2 vorher entfernen sollen. Das könnte ich immer noch und Tc2 überbrücken. Dann wüsste ich wieder mehr ... Vielleicht würde das Gerät dann wieder funktionieren - aber selbst wenn, wie lange? Da bin ich wieder bei der Frage, warum hier 2 Triacs in Reihe sind (trotz des damit verbundenen Aufwandes und Risikos)? Soll es die Spannungsfestigkeit erhöhen? Hätte dann nicht ein Triac der 800V-Version gereicht? Hätte der interne "Snubber" eines solchen snubberless Triacs nicht gereicht - die von zweien in Reihe aber schon? Wäre dann nicht 1 Triac + externer Snubber einfacher gewesen? War es eine Schnapsidee des Entwicklers, also eigentlich unnötig bzw. ein Fehler? Oder hat es mit einem nicht funktioniert und es gibt doch einen guten Grund? Silizium-Halbleiter sehe ich eigentlich als abnützungsfrei an (jedenfalls bei Kleinsignal). Ist es bei Leistungshalbleitern anders (man könnte meinen, darin "blitzt" es ja kräftig)? Was mögen die snubberless Triacs als internen Snubber enthalten - einen Varistor? Wie lange halten Varistoren - ist da nicht das Bild des Blitzens im Inneren etwas passender (ähnlich einer Funkenstrecke)? Das Gerät ist jetzt 10 Jahre alt und hat mir sehr gute Dienste geleistet. Ich häcksle sehr viel. Da könnte ich eine andere Steuerplatine kaufen (von 75 € repariert bis 120 € neu) - oder ich könnte alle defekten Bauteile ersetzen und die Triacs erneuern. Mich interessiert aber, warum es zu dem Fehler kam und ob man das nicht noch besser machen könnte. Es ist viel geworden, aber hoffentlich alles Nötige enthalten. Ich bin gespannt auf gute Ideen. Wolfram
Man macht das so aus Sicherheitsgründen. Wenn ein Triac durchlegiert, kann der andere immer noch abschalten. Wenn du wissen willst was der kleine in SOT-23/5 für einer ist, dann poste ein Foto.
Hallo hinz, danke für die klare und schnelle Antwort. Ja, an die Möglichkeit hatte ich anfangs auch gedacht. Bei der Gefährlichkeit dieses Schneidwerks ... und einem Gerät für den Hausgebrauch. Nicht umsonst sind da zur Sicherheit zwei Reedkontakte und zusätzlich zwei Schalter jenseits der Elektronik, die sicherstellen sollen, dass das Schneidwerk nur laufen kann, wenn alles so montiert ist, dass man nicht mit der Hand hin kommen kann. Danke für das Angebot mit dem Kleinen Strom-Messverstärker/Komparator. Ich brauch es zwar nicht, aber der Neugierde halber ... hab ich ein Bild angehängt. Grüße, Wolfram
Hallo Wolfram, deinen Post hab ich sehr interessiert gelesen, weil ich ein ganz ähnliches Problem mit der Steuerplatine habe. Auch bei mir ist der R2 durchgebrannt. Ich hab ihn ersetzt und direkt danach hat er sich auch mit einem Lichtbogen verabschiedet. Jetzt bin ich ein bisschen ratlos. Hast du eine Idee, welches Bauteil noch defekt sein könnte? Von den Widerstandswerten scheinen die Triacs in Ordnung zu sein. Viele Grüße Sebastian
Hallo Sebastian, dass der ersetzte R2 (diesmal mit Lichtbogen) durchgebrannt ist, ist bei mir ja nur passiert, weil ich den Triac Tc2 etwas unüberlegt überbrückt hatte. Damit lag der Pol der Netzspannung "N" (von mir im Schaltplan willkürlich so benannt) über den Motor nicht nur an A2, sondern auch an A1 des Triacs Tc2, also dem Bezugspunkt von dessen Gate. Die Ansteuerung des Gate geschieht aber vom Pol "L" der Netzspannung aus. Wenn nun der Transistor versucht, Tc2 zu zünden, aber Tc1 zündet aus irgend einem Grund nicht, liegt die Netzspannung über den Motor an R2 + Diode + Transistor. Das konnte nicht gut gehen ... Bei mir sind, wie gesagt, die beiden Transistoren im Ansteuerzweig von Tc2 kaputt, sowie der 2,7kOhm-Widerstand dazwischen. Außerdem war bei mir dann noch der PNP-Transistor, welcher das Relais schalten soll, und die Freilaufdiode des Relais defekt - mit der Folge, dass die Gleichspannung "deformiert" war. Der Piepser piepste nur schwach und "mit 50 Hz unterlegt". Meine Reparatur: Dank der Auskunft von hinz habe ich mich entschieden, dass ich auf den Triac Tc2 verzichte. Ich habe ihn eingebaut gelassen und überbrückt. Den verbrannten R2 habe ich gründlich entfernt (was ich gleich, also vor dem Überbrückungsversuch, hätte machen sollen) - auch etwas seine losen Leiterbahnen (um Kriechstrom vorzubeugen). Die drei Bauteile im Ansteuerzweig (s.o.) hab ich defekt drin gelassen. Nur die beiden beim Relais hab ich ersetzt. (Einen passenden SMD-PNP-Transistor fand ich auf einer alten Platine eines BMW-Kombiinstruments ;-) Damit läuft der Häcksler wieder einwandfrei. Der Motor wird nur vom Triac Tc1 geschaltet, was für diesen kein Problem ist. Dieser ist unkritisch, da A1 fest auf dem Potential ist, wie die 5V Gleichspannung, von der er gezündet wird. Die "Sicherheit" des zweiten Triac finde ich persönlich (bei meinem Gerät) entbehrich. Die Reedkontakte sind nicht schlecht als zusätzliche Sicherheit. Sie wirken aber nur, wenn die Elektronik funktioniert, also der Triac (die Triacs) nicht durchlegiert ist und er auch nicht fälschlicherweise gezündet wird (Controller, Ansteuerung). Das Schneidwerk wäre ja sehr gefährlich für Finger ... Wichtig finde ich vor allem die mechanischen Schalter, die unabhängig von der Elektronik verhindern, dass der Motor laufen kann, wenn der Auffangbehälter (oder der Einfülltrichter) nicht richtig montiert sind. Weitere Anmerkungen: - Der stillgelegte Triac Tc2 erzeugt nun keinen Spannungsabfall und keine Wärme - und kann vielleicht mal als Ersatzteil dienen. - Der Motorkondensator hat nur 45 µF (und nicht "ca. 60 µF", wie ich wo gelesen und im Schaltplan geschrieben hatte). - Nach dem Lichtbogen an R2 kann natürlich auch etwas anderes defekt sein, als es bei mir war. - Zum Fehler einkreisen die beiden Gleichspannungen überprüfen: ca. -5V und +18V, von oben zugänglich z.B. an den beiden Zenerdioden (die beiden äußeren der 4 Dioden) - Messen etwas schwierig wegen der Lackierung - Bitte VORSICHT mit der Netzspannung! und mit dem Schneidwerk! Ich hab erst heute wieder ein paar Stunden gehäckselt, wie zur Zeit fast jeden Tag, wenn die Sonne scheint. Ich häcksle nur noch mit unserer Solarstrom-Inselanlage. Gutes Gelingen bei der Reparatur und sonnige Grüße, Wolfram
Hallo Wolfram Klingt interssant den Häcksler mit Solarstrom zu betreiben. Ist mir bis jetzt nicht gelungen, da mein Weckselrichter (Nennleistung 3000W) nicht mitmacht. Wahrscheinlich ist der zu langsam um den Anlaufstrom bereit zustellen. Gibt es eine Möglichkeit die Funktion Unterspannung beim Bosch Häcksler zu unterdrücken? Grüße von Sven
Sven schrieb: > Gibt es eine Möglichkeit die Funktion Unterspannung beim > Bosch Häcksler zu unterdrücken? Ohne mich mit den Geräten auszukennen wäre es einen Versuch Wert einfach mal ein oder zwei Stücke 50m Kabel (Kabeltrommel) vorzuschalten, als "Einschaltstrombegrenzung". Bei starken Winkelschleifern ohne eingebaute Strombegrenzung hilft die Maßnahme jedenfalls oft, die L16A Sicherung zum Nichtrausspringen zu überreden. Aber drandenken: Bei längeren Nutzung die Kabeltrommeln komplett (!) abwickeln, um runden PVC-Klumpen zu vermeiden. Gruss
Hallo Sven, ich weiß nicht, inwiefern der Controller auf zu niedrige Netzspannung prüft. (Die Programmierung kenne ich ja nicht.) Nach Fehlen der Netzspannung ist der Häckslermotor natürlich aus. Der Netzpol, den ich im Schaltplan "L" genannt habe, geht an die positive Versorgungsspannung VDD des Controllers (und ist somit Bezugspunkt bezüglich Netzspannung). Der Netzpol "N" ist vom Controller aus gesehen die Netzspannung. Von dort geht sie nur über den 1 MOhm Widerstand R7 zum Controller. Ich nehme stark an, dass damit der Nulldurchgang detektiert wird (da die Triacs sicherlich nicht dauernd gezündet werden, sondern nur per kurzen Impulsen nach dem Nulldurchgang). Theoretisch könnte damit auch die Größe der Netzspannung gemessen werden. ??? Ich vermute eher, dass einfach die Controller-Versorgungsspannung (-5V an VSS) für die Erkennung "Netz war weg" dient. Nach zu geringem Wert dürfte der Controller zurückgesetzt sein und neu starten. Vielleicht könnte man den Elko C1 vergrößern (probehalber einen zweiten parallel schalten), um die Zeit zu verlängern, in welcher der Controller normal weiter läuft, trotz (während dem Anlauf) zusammenbrechender Netzspannung? Ganz überzeugt mich das aber nicht, denn wenn die 230V~ zu leicht zusammen brechen, kann der Motor vielleicht einen schwergängigen Moment (z.B. Astgabel) nicht durch momentan hohe Leistung überwinden. Er könnte also leichter stecken bleiben. Liegt es denn daran, dass die Häckslersteuerung aussteigt? (Eventuell könnte man ja probehalber die Triacs überbrücken - auf eigene Gefahr - um zu sehen, ob der Motor dann anläuft. Oder steigt der Wechselrichter aus? 3000W klingt doch reichlich. Wenn da noch kurzzeitige Reserve dabei ist, müsste das locker reichen. Zum Vergleich: Mein Wechselrichter (Studer Si2324 Twinpower) hat nur 2300W Nennleistung, allerdings 3,5-fache Überlastbarkeit für wenige Sekunden und eine schnelle Regelung (regelt innerhalb des Verlaufs der Sinuskurve nach). Ein guter Wechselrichter ist eine lohnende Anschaffung, finde ich. Gutes Gelingen, Wolfram
Hallo, danke für die schnelle Rückmeldung Ich dachte ich bin mit dem Weckselrichter auf der sicheren Seite. Der macht auch eine Sinusspannung und läuft z.B. auch mit einem Kärscher ähnlicher Leistung tadellos. Der Bosch Häcksler ist neu und hat noch nie gehäckselt. Beim Einschalten brummt er nur und geht dann in Störung. Kann nur durch Unterbrechung der Netzspannung zurückgesetzt werden. Die Idee mit einer Einschaltstrombegrenzung hatte ich auch. Habe mir ein entsprechendes Vorschaltgerät gekauft. Jetzt zuckt der Motor etwas und geht dann in Störung. Das Vorschaltgerät ist eben nur für Einschaltcharakteristik von Sicherungen ausgelegt. Vielleicht doch mal mit der Kabeltrommel versuchen? Die Vorschläge von Wolfram finde ich auch gut. Nur bei einem neuen Gerät mit Garantie etwas heikel. Der Wechselrichter zeigt übrigens keinen Fehler. Irgendwie können die Geräte nicht miteinander. Denn an einer normalen Steckdose läuft der Häcksler. Vielen Dank für die Tipps.
Sven schrieb: > Der Bosch Häcksler ist neu und hat noch nie gehäckselt. Und er hat auch keinen Namen. :-(
H. H. schrieb: > Und er hat auch keinen Namen. :-( Traurige Realitaet, wie wenige scho scheitern mit Hilfen der Telefonhotline den Typ eines Geraetes zu nennen. Beim Auto wissen die es aber.
Beitrag #6774652 wurde von einem Moderator gelöscht.
Klaus schrieb im Beitrag #6774652:
> Das Problem ist doch, dass
...du den Thread nicht gelesen hast.
Beitrag #6774674 wurde von einem Moderator gelöscht.
hinz schrieb: > Man macht das so aus Sicherheitsgründen. Wenn ein Triac durchlegiert, > kann der andere immer noch abschalten. Hallo, dann müsste man das auch erkennen und auswerten, denn wenn dann der zweite auch noch hops geht, dann war es das mit dem abschalten. Auf der Schnelle habe ich keine Überwachung gesehen, da würde das Gerät erst mal weiterfunktionieren. (Vielleicht Messung Spannungsabfall über AN5) Vielleicht hatte man Probleme mit dem über den Kopf zünden? (nur so mal in den Ring geworfen) Andererseits Triac DB: Hohe Kommutierungsfähigkeit (4Q) oder sehr hohe Kommutierungsfähigkeit (3Q, Snubberless™) Jogibär
Beitrag #6774680 wurde von einem Moderator gelöscht.
Beitrag #6774684 wurde von einem Moderator gelöscht.
Hä? Wir reden doch hier über einen Häcksler oder habe ich was verpasst? Jogibär PS: Im Anhang eine AN über Triacs in Reihe.
Beitrag #6774699 wurde von einem Moderator gelöscht.
Beitrag #6774701 wurde von einem Moderator gelöscht.
Sven schrieb im Beitrag #6774674:
> Bosch Leisehäcksler AXT 25 TC| 2.500 Watt
Naja, der zieht trotz Sanftanlauf kurzzeitig mehr als 2,5kW.
Michael J. schrieb: > Wir reden doch hier über einen Häcksler oder habe ich was > verpasst? Wolfram Z. schrieb: > Das Gerät ist jetzt 10 Jahre alt und hat mir sehr gute Dienste > geleistet. Ich häcksle sehr viel. Da könnte ich eine andere > Steuerplatine kaufen (von 75 € repariert bis 120 € neu) - oder ich > könnte alle defekten Bauteile ersetzen und die Triacs erneuern. Mich > interessiert aber, warum es zu dem Fehler kam und ob man das nicht noch Grundsätzlich werden 2 Triacs aus Sicherheitsgründen in Reihe geschaltet. Grund ist, dass Triacs gern mal durchbrennen, aber leider Leitfähig werden. In diesem Fall stirbt der andere Triac dann den Hitzetod und unterbricht den Strom. Und wenn du das Teil schon so lange nutzen konntest, dann tu ihm den Gefallen und kauf einfach eine neue Steuerplatine! Gruß Rainer
> Wolfram Z. schrieb: > > Grundsätzlich werden 2 Triacs aus Sicherheitsgründen in Reihe > geschaltet. Grund ist, dass Triacs gern mal durchbrennen, aber leider > Leitfähig werden. In diesem Fall stirbt der andere Triac dann den > Hitzetod und unterbricht den Strom. Hallo Rainer, Warum sollte der andere Triac den Hitzetod sterben? Der Strom durch den Triac wird nach wie vor vom Motor bestimmt und der bleibt gleich. Die Durchlassspannung am funktionsfähigen Triac bleibt auch gleich. Wo soll denn die zusätzliche Verlustleistung herkommen, damit der Triac überhitzt? Jogibär
Klaus schrieb im Beitrag #6774652: > Wo genau ist in dem Schaltplan ein Wechselrichter? Warum verwendet ihr > überhaupt Triacs? Hallo Klaus, zunächst ging es um den Häcksler (Bosch Axt-25 TC). Den Schaltplan (Steuerplatine etc.) hatte ich gezeichnet. Die Triacs hat der Hersteller verwendet. Nachdem ich erwähnt hatte, dass ich meinen Häcksler nur noch mit der Solarstrom-Inselanlage betreibe, kam die Anschlussdiskussion mit dem Wechselrichter auf. Hallo Michael J. danke für die Application Note zur Reihenschaltung von Triacs. Die kannte ich noch nicht. Da werden Gründe genannt ähnlich meinen Spekulationen im Eingangsbeitrag (höhere Sperrspannung, Spannungssteilheit du/dt ...), die ich aber eher verworfen hatte. Rainer V. schrieb: > Und wenn du das Teil schon so lange > nutzen konntest, dann tu ihm den Gefallen und kauf einfach eine neue > Steuerplatine! Hallo Rainer, wie ich oben unter "Meine Reparatur" beschrieben habe, läuft mein Häcksler jetzt mit nur noch einem Triac (seit Mitte Februar grob geschätz 200 Stunden). Zumindest bei mir geht es also einwandfrei mit einem Triac. Mir gefällt es, dass ich ohne Neukauf auskam. Falls jemand mangelnde Sicherheit befürchten sollte ... einfach ein paar Schritte zurück gehen, um das Gesamtbild zu sehen ... ein bisschen weniger Wegwerfgesellschaft finde ich mehr wert als die vermeintliche Sicherheit durch 2 Triacs in Reihe. Die mechanischen Schalter sind ja auch noch da. Hallo Sven, ja, innerhalb der Garantie würde ich auch zögern, den Häcksler zu öffnen oder gar "umzubauen" (obwohl ... er gehört einem ja - und wenn's was bringt ...). Er brummt nur und geht auf Störung ... für mich immer noch die Frage, ob es mehr am Wechselrichter oder mehr am Häcksler liegt. Was macht die 230V~ Spannung? Eventuell mit einem Oszilloskop beobachten - oder mit einem schnellen Messgerät (das Ablesung während der vermutlich kurzen Brummdauer erlaubt) - oder nur mit einer kleinen Glühbirne, die mit an den 230V~ hängt. Wird sie viel dunkler? Geht die Spannung stark zurück (auf welchen Wert)? Oder mit dem Oszilloskop: Bleibt es ein Sinus, der nur kleiner wird? Wird der Sinus deformiert? Gibt es eine Unsymmetrie zwischen positiver und negativer Halbwelle? (dazu Oszi in DC-Betriebsart) Werden vielleicht die Triacs nicht in beiden Richtungen gleich gut gezündet? Vielleicht kann der Controller wegen Deformierung der Spannung den Nulldurchgang nicht richtig erkennen. Was für ein Wechselrichter ist es denn (Fabrikat und Modell)? Grüße, Wolfram
Hallo Wolfram Wird wohl am Wechselrichter liegen. Wie ich recherchiert habe, verkraftet er nur 20ms Überlast. In diesen Fall wohl zu kurz. Habe mal eine Arbeitslampe mit angeschlossen. Einen Oszi müsste ich erst von Arbeit mitbringen. Beim Einschalten geht die Lampe kurz aus. Werde wohl von meinen Rückgaberecht Gebrauch machen und schweren Herzens den Häcksler zurück schicken. Interesse halber habe ich die Typenschilder vom Wechselrichter mit angehängt. Danke für die vielen nützlichen Tipps. Grüße Sven
Sven schrieb: > Wird wohl am Wechselrichter liegen. ... Hallo Sven, naja, natürlich liegt es am Zusammenspiel von Wechselrichter und jeweiliger Last - und die Batterien müssen die Lastspitze auch liefern können. Wenn es mit allen anderen Geräten geht, ist es bestimmt eher akzeptabel, als wenn es immer wieder Probleme gibt. Für den Fall, dass Sie doch mal einen anderen Wechselrichter anschaffen wollen: Ich bin recht begeistert von meinem Studer Si2324 Twinpower. Es ist das hochwertigste Elektrogerät, das ich kenne. Das können sie in ganz USA und in China nicht. Selbst die Sinuswechselrichter, die Siemens gebaut hat, kommen da von den Werten bei weitem nicht dran. Warum? Die Schweizer haben wohl einen besonderen Idealismus, sich einen Wunsch zu erfüllen und es gut zu machen. Ich denke z.B. an die Rhätische Bahn ... Der Haupt-Wechselrichter (2300W) braucht im Leerlauf nur 9 Watt. Normalerweise würden zwei 1200W-Rinkerntrafos parallel allein schon deutlich mehr im Leerlauf brauchen. Es müssen also speziell ausgelegte Trafos sein. Merkmal "Twinpower: Es ist ein zweiter Mini-Wechselrichter eingebaut, der den Lastbereich 0 bis ca. 5 Watt abdeckt. (Darüber wird auf den Haupt-Wechselrichter umgeschaltet.) Das Gerät erzeugt also auch im Leerlauf 230V~ und braucht dazu nur 0,6 Watt. Das ist deutlich weniger als viele Wechselrichter im Standby brauchen, ohne etwas zu erzeugen. Ich brauche ihn nicht abschalten, auch im Winter bei Strommangel. Erreicht wird es dadurch, dass die Steuerung mit viel Mühe auf geringen Verbrauch ausgelegt ist - lauter ausgesuchte Low-Power-Komponenten (z.B. 5x Operationsverstärker TL064 usw.), hochohmige Widerstandsnetzwerke (typisch 100 kOhm, 300 kOhm ..., übrigens nicht Werte wie 330, 470 ..., sondern glatte Werte). Auch die Elkos scheinen von guter Qualität, denn trotz Kauf 1997 habe ich 2020 nur wenig verschlechterte Werte (C, ESR) gefunden. Theoretisch könnte ich den Wechselrichter nachbauen, aber es wäre wohl schwierig, allein die hochwertigen Komponenten zu beschaffen und alles so schön aufzubauen. Obwohl er 1997 mit, ich glaube, 18000 Schilling (~2600DM, ~1300€) recht teuer erschien, und ich heute bewusst mit wenig Geld lebe, würde ich wieder versuchen, ein Original zu bekommen. Ich weiß aber nicht, ob er noch hergestellt wird. Selbst Studer hat sich inzwischen etwas der Konkurrenz angepasst, weist in der Typbezeichnung die Halbstunden-Leistung aus, statt der Dauerleistung, und bietet billigere Geräte an. Die Serie AJ (statt Si) wäre für mich zweite Wahl (etwas schlechtere Werte, kein Twinpower, aber billiger, vermutlich trotzdem gut). An dritter Stelle kämen die Studer XTender (XTM ... u.ä.), die mehr können (das ich eher nicht brauche), aber komplizierter sind (separates Programmiergerät) und immer wieder bei eBay angeboten werden. An vierter Stelle kämen für mich die Wechselrichter von Victron ("Phoenix" u.ä.), die auch gut sein sollen (aber eher 15W Leerlauf und kein Twinpower). Noch mal zurück zu unserer Inselanlage: Obwohl die Anlage mit ca. 1kWP relativ klein ist, haben wir fast 100% unseres Stromes davon (nur ein paar Lampen sind noch nicht umgeklemmt und selten brauche ich das Netz noch für Drehstrom). Es liegt aber auch daran, dass wir den Verbrauch ans Angebot anpassen (Kochen, backen, häckseln, Brennholz sägen, spalten ... nur bei Sonne). Modulreihe über dem Dachfirst 45° aufgeständert, für besseren Winterertrag - Bei Bedarf steige ich auf's Dach, um Module von Schnee oder Eis zu befreien. Selbst mein gelobter Wechselrichter hat Grenzen: Die ersten zwei Jahre hatte ich ihn auf einer Berghütte in Österreich, nahe einem Bach. Am Schluss hatte er einen Fehler, "stotterte" unregelmäßig. Anfang 2020 war der Fehler immer noch da. Nachdem ich ihn zur Untersuchung offen hatte und zufällig wochenlang die Sonne auf die Trafos schien, war der Fehler weg. Es hatte offenbar Überschläge in einem der beiden Ringkerntrafos gegeben, sicher wegen der Luftfeuchtigkeit nahe des Baches. Jetzt läuft er gut ein Jahr ohne das Problem. (Ich hatte überlegt, ob ich irgendein Öl o.ä. rein träufeln soll, aber hatte Bedenken, dass es den Kupferlack angreifen könnte. Kennt sich da jemand aus?) Die Brennholz-Kreissäge braucht zum Anlauf zu lang mehrere Kilowatt. Als Abhilfe verwende ich einen "Anlasser". Das ist 'ne alte Bohrmaschine mit Steckschlüssel. Damit bringe ich die Kreissäge auf Touren ... und schalte dann erst deren Motor ein. So geht es einwandfrei. Den Holzspalter kann ich nur mit Pausen benutzen, denn sonst wird der Wechselrichter zu warm und geht auf Störung. Ein paar Daten: Wirkungsgrad max. 95% Leistung 15 min. 1,3-1,6 x Pnom Leistung 5 min. 1,6-2 x Pnom Leistung 5 Sek. 3,5 x Pnom Asymmetrische Last: bis 2 x Pnom Dynamisches Verhalten: 10% -> 100% Lastsprung - Einschwingzeit 0,5 ms Einen schönen Sonntag, Wolfram
Wolfram Z. schrieb: > Es hatte offenbar Überschläge in > einem der beiden Ringkerntrafos gegeben, Das ist nicht unwahrscheinlich, aber längst nicht "offenbar"... :) (Woran genau es liegt, ist schwer zu sagen - das wäre es vermutlich sogar "mit dem Patienten auf dem Operationstisch" plus so einigem medizinischen Equipment angeschlossen. > (auch den folgenden Grund dafür meine ich:) sicher wegen der > Luftfeuchtigkeit nahe des Baches. Jetzt läuft er gut ein Jahr ohne das > Problem. Nun gut/na also. > (Ich hatte überlegt, ob ich irgendein Öl o.ä. rein träufeln soll, aber > hatte Bedenken, dass es den Kupferlack angreifen könnte. Kennt sich da > jemand aus?) Ich würde das ehrlich gesagt so lassen, wenn "Dauermarinade in Öl @ Vac" oder -realistischer, durchaus machbar, so lange man einen noch arbeitenden Trafo zum ausmessen hat (und HF-Litze, Kaptonband etc.) - Ersatz durch Nachbau-Trafo nicht als Optionen zur Auswahl stehen.
Bräuchte deine Hilfe Axt 25 tc läuft nur kurz an (ca 0,5s) dann geht er wieder aus. Keine Fehlermeldung. Mit Test Platine von anderem Axt 25 tc läuft er ohne Probleme. Tc2 und der 47ohm dazu und der FZT458 dazu waren durch. Vor dem Tausch der drei Bauteile machte er aber auch schon das 0,5s Anlauf verhalten. Hast du ne Idee wo ich suchen könnte? E-Mail: Dc2nidc2ni <a> gmail . komm
Gemeint war Wolfram Bin aber für jede Idee auch von anderer Seite offen. Schöne Grüße
Michael J. schrieb: > PS: Im Anhang eine AN über Triacs in Reihe. Im Gegensatz zur Schaltung im Häcksler des TO geht es in der AN allerdings um antiseriell verschaltete TRIACs, d.h. die TRIACs arbeiten in gegenüberliegenden Quadranten der Kennlinie (Q1 vs. Q3). Dadurch werden Asymmetrien der Kennlinien besser kompensiert. Wolfram Z. schrieb: > Axt-25TC.gif
Habe am WE versucht meine Platine aus dem Häcksler zu reparieren.. (Danke für die Vorarbeit hier!) Das Material hab ich bei Aliexpress bestellt. Obwohl ich ganz genau jedes Bauteil geprüft hab sind mir zwei mal die neuen Triacs dahergeflogen - immer nur wenn der Motor dran war. Jetzt hab ich die kaputten mal aufgeknackt - und siehe da, die Innereien sind nicht ansatzweise vergleichbar: Die Silizium Fläche in der China Fälschung ist grad mal 1/8 so groß wie im Original... Von Außen sehen die aber richtig gut aus...
Chris W. schrieb: > Das Material hab ich bei Aliexpress > bestellt. Das Teil gibt es bei Reichelt für 1,70€. Ich verstehe nicht, wie man Halbleiterkomponenten immer noch bei Ali bestellen will...
Wolfgang R. schrieb: > Das Teil gibt es bei Reichelt für 1,70€. Ich verstehe nicht, wie man > Halbleiterkomponenten immer noch bei Ali bestellen will... Wobei Reichelt da nicht wirklich eine Alternative ist. Die verkaufen die gleiche Chinaware, Du must lediglich nicht mehr selber importieren. Halbleiter kauft man beim Distributor oder bei namhaften Händlern wie Mouser, Digikey, Farnell, TME, RS Components. Da kann man sicher sein dass man auch das bekommt, was man zu bestellen glaubte.
Hallo zusammen, mein AXT25 TC hat einen Überspannungsschaden (400V, bitte fragt nicht, wie die da reinkamen). Da ich weitgehender Laie bin, bin ich mit der Steuerplatine ins RepairCafe Technikmuseum Berlin gegangen. Dort haben wir einen geplatzten Varistor identifiziert, der durch das Platzen hoffentlich richtig seine Arbeit gemacht und den Rest der Elektronik geschützt hat. Im Schaltplan von Wolfram (danke für diese Arbeit!) kann ich diesen Varistor aber nicht entdecken und leider ist die Bezeichnung aus den Krümeln nicht erkennbar. Physisch sitzt er in der Ecke zwischen dem weißen Steckpanel und dem 0,22yF Kondensator und ist mit einem Bein mit R12 verbunden, das andere Bein ist mit einer dünnen Brücke an der breiten Verbindung zu einem der Triacs verlötet. Nun meine Frage: Weiß jemand, was das für ein Varistor ist und wo ich ihn bekomme? Vielleicht hat ja jemand die Platine zur Hand und kann einfach draufschauen? Auf den verfügbaren Platinenabbildungen im Netz ist er meist beige-gelb, in älteren Ausführungen blau. Meiner war auch beige-gelb. Mein Plan ist, diesen zu ersetzen und ich hoffe, dass der Rest keinen Schaden genommen hat. Irgendwo muss ich ja anfangen. Vielen Dank! Mathias
Das ist ein 7mm Varistor für 275VAC. Platz dürfte auch für einen 10mm Typ sein.
:
Bearbeitet durch User
Vielen Dank H.H. für die schnelle Info! Ich habe auch schon eine Bezugsquelle hier in Berlin und hoffe, dass er anschließend wieder läuft!
Bitte melde dich an um einen Beitrag zu schreiben. Anmeldung ist kostenlos und dauert nur eine Minute.
Bestehender Account
Schon ein Account bei Google/GoogleMail? Keine Anmeldung erforderlich!
Mit Google-Account einloggen
Mit Google-Account einloggen
Noch kein Account? Hier anmelden.



