Hallo, bei der angehängten Schaltung ist mir schon zwei Mal der Transistor kaputtgegangen. Er ist dann immer etwas leitend, so dass der MOSFET permanent durchschaltet. Der Transistor wird mit 3.3V angesteuert. Die Akkuspannung ist ca. 7V. Die Last am MOSFET ist ein Widerstand, es fließen 2.5A im eingeschalteten Zustand. Mit Oszi gemessen: Beim Einschalten des MOSFET sinkt die Gate-Spannung innerhalb von 160 Nanosekunden auf 0. Beim Ausschalten steigt die Gate-Spannung in 600 Mikrosekunden auf die Akkuspannung. Kann es sein, dass beim Einschalten der Strom durch den Transistor durch das schlagartige Entladen des Gates zu hoch wird?
BS schrieb: > Kann es sein, dass beim Einschalten der Strom durch den Transistor durch > das schlagartige Entladen des Gates zu hoch wird? Nein. Masse beider Versorgungsspannungen sind verbunden ?
Du meinst den BJT Q5? Die Basis ist normalerweise recht schwer kaputt zu kriegen. Ich vermute, dass Du einen gewissen, halb-leitenden :-) Schluss zwischen Collektor & Emitter hast. Was für ein Signal liegt über dem 1K-Widerstand an der Basis? Welche höchste Spannung kann da anliegen? Wie hoch kann die Batteriespannung maximal werden? Am MOSFET Q9 wird so etwas wie eine große Heizwendel geschaltet? Also, der MOSFET is als Highside-Schalter verwendet?
MaWin schrieb: > Masse beider Versorgungsspannungen sind verbunden ? ja, klar. Habe gerade den Entladestrom genauer angesehen. Der Spitzenstrom liegt wohl bei 200mA, aber nur für wenige Nanosekunden. Der Transistor soll 500mA können.
Hi BS, kann sein muss aber nicht. Du kannst den Strom ja begenzen. Ist der IRLM2244 nicht etwas zu klein für 2.5A ? Was sind den die geforderten Schaltzeiten ? Wird Q5 mit einer PWM angesteuert ? LG
Ja, das Entladen des Gates vom MOSFET kann sozusagen schlagartig erfolgen, wenn der BJT hart durchgeschaltet wird. Vielleicht ist dieser Entladestrom tatsächlich zu hoch für die Collector-Emitter-Strecke des BJT.
Die 100k sind etwas viel um den FET zu sperren, wenn Du keine hohe PWM-Frequenz hast, sondern nur alle paar Sekunden mal umschaltest geht das so, aber nimm mal trotzdem besser 10k oder so. Dann sperrt der FET schneller und Du hast weniger Probleme mit dem Durchfahren des linearen Bereichs und dadurch evtl. Erhitzung des FET.
Der müde Joe schrieb: > Du meinst den BJT Q5? Die Basis ist normalerweise recht schwer kaputt zu > kriegen. Ich vermute, dass Du einen gewissen, halb-leitenden :-) Schluss > zwischen Collektor & Emitter hast. > Ich habe die Schaltung insgesamt 8 mal aufgebaut. Bei 2 davon ist der Transistor Q5 kaputtgegangen. Nach Tausch des Transistors funktioniert es wieder. > Was für ein Signal liegt über dem 1K-Widerstand an der Basis? Welche > höchste Spannung kann da anliegen? Umschaltung durch Mikrocontroller zwischen 0V und 3.3V, alle paar Sekunden mal. > Wie hoch kann die Batteriespannung maximal werden? Maximum ca. 7.2V > Am MOSFET Q9 wird so etwas wie eine große Heizwendel geschaltet? Also, > der MOSFET is als Highside-Schalter verwendet? Ja.
Bipolare Transistoren leiten immer ein kleines bisschen. Ich habe im Datenblatt von Nexperia leider keinen konkreten Wert dazu gefunden. Wenn der Transistor in ausgeschaltetem Zustand gar nicht angesteuert wird (Basis hängt in der Luft), ist dieser Leckstrom viel höher, als wenn die Basis aktiv herunter gezogen wird (durch den Ausgang eines IC oder einen Pull-Down Widerstand). Das kannst du ja mal versuchen. Wenn das dein Problem löst, sind die Transistoren gar nicht kaputt gegangen.
Also der BC817 kann 500mA, das sollte eigentlich reichen. Du kannst ja probieren, 100 Ohm noch direkt an das Gate des FET zu legen, dann sollte das sicher sein.
aha schrieb: > Ist der IRLM2244 nicht etwas zu klein für 2.5A ? Kalt kann der 4.3A, warm noch 3.4A. Duty Cycle liegt bei 30%, sollte also gehen. > Was sind den die geforderten Schaltzeiten ? Das ist ziemlich egal, ist nur eine Heizung. Wie geschrieben: Einschalten erfolgt in 160ns, Ausschalten in 600 Mikrosekunden. Hier werde ich R11 auf 10k oder so ändern, dann geht das Ausschalten schneller. > Wird Q5 mit einer PWM angesteuert ? Wird nur alle paar Sekunden mal eingeschaltet.
Ben B. schrieb: > Also der BC817 kann 500mA, das sollte eigentlich reichen. Sehe ich auch so. > Du kannst ja probieren, 100 Ohm noch direkt an das Gate des FET zu > legen, dann sollte das sicher sein. Oder den 1kΩ Widerstand vor der Basis auf 10kΩ erhöhen.
Ja, der Stefan hat ne Idee, vielleicht ist da irgendwo eine parasitäre Eigenheit in deiner Schaltung. Die Basis vom BJT mit 10k gegen GND gegen floaten absichern.
BS schrieb: > Hallo, bei der angehängten Schaltung ist mir schon zwei Mal der > Transistor kaputtgegangen. Beweise es bitte > Kann es sein, dass beim Einschalten der Strom durch den Transistor durch > das schlagartige Entladen des Gates zu hoch wird? Spekuliere nicht, messe richtig.
Stefan ⛄ F. schrieb: > Wenn der Transistor in ausgeschaltetem Zustand gar nicht angesteuert > wird (Basis hängt in der Luft), ist dieser Leckstrom viel höher, als > wenn die Basis aktiv herunter gezogen wird (durch den Ausgang eines IC > oder einen Pull-Down Widerstand). Der Mikrocontroller schaltet aktiv auf 0 und aktiv auf 3.3V, die Basis hat einen definierten Pegel. Ich werde jetzt mal 100 Ohm zwischen das Gate und den Transistor schalten, um den Strom beim Einschalten zu begrenzen.
BS schrieb: > Der Mikrocontroller schaltet aktiv auf 0 und aktiv auf 3.3V, die Basis > hat einen definierten Pegel. Welche Spannung hast du dann am Kollektor? Wenn du den 100kΩ mal kurz auf 10kΩ verringerst, auf welchen Wert steigt dann die Spannung am Kollektor?
BS schrieb: > Entladestrom Das Gate wird durch den Transistor auf negative Spannung AUFgeladen, und durch den Widerstand ENTladen.
BS schrieb: > Der Mikrocontroller schaltet aktiv auf 0 und aktiv auf 3.3V, die Basis > hat einen definierten Pegel. Und was ist direkt nach dem Reset / Power up? Normalerweise sind IOs dann auf Input, also hochohmig.
Stefan ⛄ F. schrieb: > Welche Spannung hast du dann am Kollektor? > Wenn du den 100kΩ mal kurz auf 10kΩ verringerst, auf welchen Wert steigt > dann die Spannung am Kollektor? In beiden Fällen ist der Kollektor auf 0V.
Stefan ⛄ F. schrieb: > Bipolare Transistoren leiten immer ein kleines bisschen. Ich habe im > Datenblatt von Nexperia leider keinen konkreten Wert dazu gefunden. 100nA bei 20°C, 5uA bei 125.
Eigentlich kann der Transistor so nicht kaputt gehen. Ich tippe auf irgendwelche parasitären Eigenschaften der Schaltung bzw. des Aufbaus. Masseanhebung, Spikes, Induktivitäten. Um sicherzugehen kann man ja 20-100 Ohm vor das Gate schalten. Und da durch R11 nur im eingeschalteten Fall Strom fliesst kann man den auch eine Größenordnung kleiner machen, dass der Mosfet etwas schneller abschaltet.
Udo S. schrieb: > Und was ist direkt nach dem Reset / Power up? > Normalerweise sind IOs dann auf Input, also hochohmig. Guter Hinweis. Es handelt sich um einen PSoC6 von Cypress, da kann man das Verhalten der I/Os beim Einschalten definieren. Hier sind sie als Ausgang auf Low gesetzt. Gemessen ist das auch so, da passiert nichts beim Einschalten.
BS schrieb: > In beiden Fällen ist der Kollektor auf 0V. Kann nicht sein, zumindest die Uce(sat) musst du messen.
Udo S. schrieb: >> In beiden Fällen ist der Kollektor auf 0V. > > Kann nicht sein, zumindest die Uce(sat) musst du messen. ok, es sind 1.7mV. Das Oszi ist nicht genau genug...
sorry noch nee andere Frage, bleibt der IRLM2244 wirklich heile nachdem der Q5 gestorben ist ?
aha schrieb: > sorry noch nee andere Frage, bleibt der IRLM2244 wirklich heile nachdem > der Q5 gestorben ist ? Sieht so aus. UCE ist bei kaputtem Transistor bei 1 bis 2V, damit schaltet der IRLML2244 sicher durch. Der ist bei kaputtem Transistor Dauer-An, aber das hält der aus. Nach Transistor-Tausch funktionierte alles wieder.
BS schrieb: > bei der angehängten Schaltung ist mir schon zwei Mal der > Transistor kaputtgegangen. Er ist dann immer etwas leitend, so dass der > MOSFET permanent durchschaltet. Äusserst seltsam das dabei der Mosfet nicht kaputtglüht. Welche Kollektorspannung misst du denn an Q5 im Defektfall, welche Spannung an dessen Basis, und wie hoch ist die Spannung über R11? Egal wie man es dreht und wendet, am Ende ist eigentlich nur der Mosfet gefährdet, Q5 selbst ist hier eigentlich unkaputtbar, solange(!) das gate des Mosfets noch eine Isolationswirkung zeigt. (könnte in dessen Defektfall anders aussehen!) BS schrieb: > aha schrieb: >> Was sind den die geforderten Schaltzeiten ? > Das ist ziemlich egal, ist nur eine Heizung. Wie geschrieben: > Einschalten erfolgt in 160ns, Ausschalten in 600 Mikrosekunden. Naja, 600us sind eine Menge Zeit. Solange quälst du den kleinen Mosfet mit mehreren Watt. > Hier > werde ich R11 auf 10k oder so ändern, dann geht das Ausschalten > schneller. Gute Idee, dann darf auch der Reststrom über den BJT höher werden, ohne dass der Mosfet zu leiten beginnt. Verzweiflung on top: schau doch noch mal über dein Layout, womöglich hast du Emitter und Kollektor vertauscht. Bei 7V noch kein Weltuntergang, aber es soll ja Leute geben die Pferde vor der Apotheke... HTH
BS schrieb: > Ich habe die Schaltung insgesamt 8 mal aufgebaut. Bei 2 davon ist der > Transistor Q5 kaputtgegangen. Noch eine doofe Idee, bzw erst eine paar Fragen: Ist zweimal der gleiche Kanal kaputt gegangen? Sind die zwei defekte nur nach der Erstinbetriebnahme passiert? Hintergrund/Vermutung: Könnte es sein, dass du unbeabsichtigt einen Kurzschluss zwischen dem gate und Source des Mosfets hattest? Evt. Lötspritzer, die dann verdampft/verflüssigt sind. DEr Akku kann ja genügend Strom liefern.
Ich denke auch das ein Bild zu diesem Zeitpunkt das Beste währe. Wenn du alle Tips abgearbeit hast kannst du ja mal ein Bild machen vom Aufbau wenn du mags. Sollte helfen.
Parallelschreiberia. BS schrieb: > aha schrieb: >> sorry noch nee andere Frage, bleibt der IRLM2244 wirklich heile nachdem >> der Q5 gestorben ist ? > > Sieht so aus. UCE ist bei kaputtem Transistor bei 1 bis 2V, Oder 1,7mV? Wass den nun?
Sorry, im defektfall ausgeschaltet also 2V, im Funktionsfall eingeschaltet nahe 0V, ok. Wie auch immer: du solltest den Mosfet unbedingt auch tauschen, einmal einen Schaden, danach können deren Defekte sporadisch auftreten.
2aggressive schrieb: > Verzweiflung on top: schau doch noch mal über dein Layout, womöglich > hast du Emitter und Kollektor vertauscht. Bei 7V noch kein > Weltuntergang, aber es soll ja Leute geben die Pferde vor der > Apotheke... ja, ich weiß, das wird gerne genommen... ich habe es sicherheitshalber mehrfach geprüft und mit dem Datenblatt verglichen. Bin aber sicher, dass das richtig ist!
Danke, Leute, das war mal ein Musterbeispiel für eine zielführende Diskussion. Ich werde jetzt die besprochenen Maßnahmen umsetzen und dann in einigen Tagen (brauche neue Platine) berichten.
BS schrieb: > Der Transistor wird mit 3.3V angesteuert. > Die Akkuspannung ist ca. 7V Die 100K Ableitwiderstand sind ein bischen viel, aber deswegen brennt der Transistor nicht durch. Und im Prinzip würde man den Spitzenstrom beim Einschalten des Gates mit einem Widerstand begrenzen wollen. Aber auch deswegen brennt der Transistor nicht gleich durch. Die gezeigte Schaltung ist in Ordnung. Ist sie denn auch so aufgebaut? Nicht vielleicht Kollektor und Emitter vertauscht?
BS schrieb: > Nach Transistor-Tausch funktionierte > alles wieder. Dann lag es am Transistor selber. Wo gekauft?
Der müde Joe schrieb: > Die Basis vom BJT mit 10k gegen GND gegen > floaten absichern. Das sollte man machen, weil auch der steuernde Digitalausgang hat auch meistens keine perfekten 0V. 4,7 Ohm Vorwiderstand am Gate wären auch nicht sinnlos zur Dämpfung von möglichen parasitären Schwingungen und die Gate-Kapazitäten sind auch nicht so ohne. Die PWM Frequenz ist natürlich top secret.
Ich würde sagen, die 100kOhm sind viel zu viel. Die sollten auf einige k runter. Und je nach Schaltfrequenz würde ich sogar noch einen Treiber dazu spendieren um das Gate schnell umzuladen. PS: Was für eine Last ist es? Ich würde eine Schottkydiode in Sperrrichtung vom D zu Masse einbauen. Falls die Last stark induktiv ist. Das würde sonst der FET immer beim Abschalten zerstören.
Dieter D. schrieb: > Die PWM Frequenz ist natürlich top secret. Die Frequenz bewegt sich zwischen 0,1 und 1 Hz, aber den duty cycle weiß man bis heute noch nicht.
Natürlich fehlt ein Widerstand am Kollektor des Transistors. 100 - 500Ohm.
BS schrieb: > In beiden Fällen ist der Kollektor auf 0V. Hmm, das ist dann schon viel mehr als ein "kleines bisschen" Leckstrom. Der ist wohl wirklich kaputt. Aber warum bloß? MaWin schrieb: > 100nA bei 20°C, Das hätte am 100kΩ Widerstand einen Spannungsabfall von annähernd Null Volt ergeben. Also ist der normale Leckstrom hier auf jeden Fall irrelevant.
Udo S. schrieb: >> In beiden Fällen ist der Kollektor auf 0V. > Kann nicht sein, zumindest die Uce(sat) musst du messen. Doch kann sein. Der Arbeitswiderstand hat ja 100kΩ, da fließt nur sehr wenig Strom, dann ich Uce(sat) fast Null.
Dieter D. schrieb: > 4,7 Ohm Vorwiderstand am Gate wären auch nicht sinnlos zur Dämpfung von > möglichen parasitären Schwingungen und die Gate-Kapazitäten sind auch > nicht so ohne. Die PWM Frequenz ist natürlich top secret. Matthias L. schrieb: > Ich würde sagen, die 100kOhm sind viel zu viel. Die sollten auf einige k > runter. Und je nach Schaltfrequenz würde ich sogar noch einen Treiber > dazu spendieren um das Gate schnell umzuladen. Seid Ihr zu blöd zum lesen? Was bitte haben Schaltzeiten der Größenordnung "Sekunden" mit PWM zu tun? Hauptsache mal wieder was von anderer Stelle wiedergekäut. Die 100k könnten durchaus etwas kleiner ausfallen, aber ein Problem sind die gemessenen 600µs Abschaltzeit für diesen Anwendungsfall hier sicher nicht. Selbst mit den 5µA Leckstrom bei 125°C sind das gerade mal 0,5V, da denkt der Mosfet noch nicht ans angehen. Was hier auf ersten Blick fehlt ist die Freilaufdiode am Mosfet und der oben bereits genannte Ableitwiderstand für die Transistorbasis. Es könnte sein, das beim Abschalten (Drain fällt von +7V auf Masse) durch die Induktivität der Heizwendel (verstärkt den Effekt noch durch negative Induktionsspannung) ein negativer Spannungsimpuls entsteht, welcher durch die Millerkapazität des Mosfets auf den Kollektor des Transistors geblasen wird. Das mag der gar nicht. Die 100k Pullup reichen nicht um das abzufangen. Der mosfet hat lt. Datenblatt 110pf Millerkapazität Plus 550pF Eingangskapazität das ergibt zusammen mit den 100k ne Zeitkonstante von etwa 60ms. D.h. der Kollektor sieht im Abschaltmoment negative Spannungen -> tot. Also Freilaufdiode und Schutzdiode zwischen Mosfet-Gate und Masse einbauen. Zusätzlich den Pullup verkleinern.
Stefan ⛄ F. schrieb: > Doch kann sein. Der Arbeitswiderstand hat ja 100kΩ, da fließt nur sehr > wenig Strom, dann ich Uce(sat) fast Null. Ja ich hatte nicht bedacht dass hier Ib >> Ic ist und nicht im Kopf wie sich ein bipolarer Transistor in so einer Situation genau verhält. Egal das alles erklärt nicht dass der Transistor kaputt geht. Der Mosfet maybe, Induktive Last, höherer Strom weil die last evt. kapazitiv ist, ausserhalb der SOA wegen langsamen Umschaltens, ... Aber der Treibertransistor, da sehe ich keine Erklärung.
Andreas M. schrieb: > Es könnte sein, das beim Abschalten (Drain fällt von +7V auf Masse) > durch die Induktivität der Heizwendel (verstärkt den Effekt noch durch > negative Induktionsspannung) ein negativer Spannungsimpuls entsteht, > welcher durch die Millerkapazität des Mosfets auf den Kollektor des > Transistors geblasen wird. Das mag der gar nicht. Die 100k Pullup > reichen nicht um das abzufangen. Der mosfet hat lt. Datenblatt 110pf > Millerkapazität Plus 550pF Eingangskapazität das ergibt zusammen mit den > 100k ne Zeitkonstante von etwa 60ms. D.h. der Kollektor sieht im > Abschaltmoment negative Spannungen -> tot. Interessante Idee, aber hätte "BS" das nicht in seinen Oszilloskop Bildern sehen müssen? BS schrieb: > Das ist ziemlich egal, ist nur eine Heizung. Wie geschrieben: > Einschalten erfolgt in 160ns, Ausschalten in 600 Mikrosekunden. @BS: zeig uns doch mal Bilder von der Spannung am Kollektor beim Ein und Ausschalten.
Andreas M. schrieb: > Seid Ihr zu blöd zum lesen? Was bitte haben Schaltzeiten der Und ich bin zu blöd zum Rechnen... Zeikonstante ist 60µs...
Udo S. schrieb: > Interessante Idee, aber hätte "BS" das nicht in seinen Oszilloskop > Bildern sehen müssen? Der Tastkopf hat selbst eine Kapazität die das mit beeinflussen könnte. Man müsste dann auch in dem Aufbau messen, in dem die Transistoren kaputt gegangen sind, um die korrekte Heizwendel, parasitäre Induktiven... zu haben.
>Seid Ihr zu blöd zum lesen? Was bitte haben Schaltzeiten der >Größenordnung "Sekunden" mit PWM zu tun? Hauptsache mal wieder was von >anderer Stelle wiedergekäut. Bist Du zu blöd zum Verstehen? Es geht, wie Du schon sagst, um das Schalten. Schalten geschieht schnell. Wenn also der npn Transistor sperrt, muss die GS-Kapazität von -UB auf Null entladen werden. Das erfolgt über besagten 100k. Und die Miller-C muss auch über diesen R aufgeladen werden. Während dieser einigen 100us Umschaltzeit fällt der Laststrom von 2,5A auf Null. Oder er versucht es zumindest. Denn die eine Windung (bestehend aus dem Stromkreis der Heizung) versucht das zu verhindern. Deshalb ja die Forderung nach der Diode.
Das war bisher ein schöner fachlicher Thread. macht ihn doch bitte nicht kaputt mit euren "Nettigkeiten" und lest was schon gepostet und geklärt wurde bevor ihr selbst postet.
Andreas M. schrieb: > Udo S. schrieb: >> Interessante Idee, aber hätte "BS" das nicht in seinen Oszilloskop >> Bildern sehen müssen? > > Der Tastkopf hat selbst eine Kapazität die das mit beeinflussen könnte. Na ja wenn er einen 1:10 tastkopf benutzt sind das ein paar pF. Und ein Impuls den man im tastkopf nicht mehr sieht macht keinen BC 817 kaputt. Das ist ja jetzt nicht ein winziges Mimöschen. Die Idee nach anderen parasitären Effekten hatte ich übrigens schon oben um 10:25. Wie gesagt Oszilloskopbilder (natürlich in der eigentlichen Schaltung incl. Last aufgenommen) von der Spannung am Kollektor des BC 817 und am Drain des Mosfets und vieleicht auch am Emitter des BC 817 gegen Masse des Akkus jeweils beim Ein und Ausschalten könnten ggf. noch Erhellung bringen.
Andreas M. schrieb: > Was hier auf ersten Blick fehlt ist die Freilaufdiode am Mosfet Wofür braucht man da eine Freilaufdiode? Diese Freilaufdiode schützt bestenfalls den Mosfet. Und das ist in dieser Schaltung der Einzige, der tatsächlich Stress hat. Aber der scheint nicht kaputtzugehen. > und der oben bereits genannte Ableitwiderstand für die Transistorbasis. Das kann man aber mit einem simplen Multimeter messen. Und dieser Widerstand würde wiederum bestenfalls den Mosfet vor "Halbleiten" schützen. > D.h. der Kollektor sieht im Abschaltmoment negative Spannungen -> tot. Soooo dermaßen sensibel kenne ich bipolare Transistoren aber nicht. Der Siliziumkristall wird angesichts der paar nC im Gate schon nicht gleich in die Schmelze übergehen. Wenn da eine negative Spannung am Kollektor des Transistors loslegt, dann leitet einfach mal die BC-Diode. Und wenn dann die Spannung noch weiter sinkt, dann leitet bei -6V dann auch die BE-Diode, die dann als Z-Diode loslegt. Und bis dahin wird dann das Gate dann schon umgeladen sein. Denn sonst müssten die ganzen Transistoren in den ganzen "üblichen" astabilen Wwechselblinkern, die da mit zigtausendmal mehr Kapazität zu kämpfen haben, beim ersten Zyklus sofort abfackeln, wenn eine Versorgungsspannung größer 5V angelegt wird. BS schrieb: > 2aggressive schrieb: >> Verzweiflung on top: schau doch noch mal über dein Layout, womöglich >> hast du Emitter und Kollektor vertauscht. > Bin aber sicher, dass das richtig ist! Vor wenigen hundert Jahren waren sich Leute mindestens genauso sicher, dass die Erde eine Scheibe ist... Ich schließe mich dem Ruf nach einem brauchbaren Foto des Aufbaus an.
Uwe schrieb: > Jetzt wird langsam ein Schuh draus. ... unfertige Schaltung schnell in LTspice übernommen zum einfachen testen und Nachverfolgen der empfohlenene Lösungen.. und damit sie eigenen Wünschen entsprechend angepasst werden kann. :-)
Carlo schrieb: > Angehängte Dateien: Ich würde eine kleine Kabelinduktivität in Reihe zu LOAD schalten.
Matthias L. schrieb: > Carlo schrieb: >> Angehängte Dateien: > > Ich würde eine kleine Kabelinduktivität in Reihe zu LOAD schalten. ... einbauen simulieren und zeigen :-) Schaltung sollte in 1. Linie zum schnellen Überprüfen und eigenem Ausprobieren anregen, deshalb steht auch test in der Schaltung und ein Kurzschlußpfad unterhalb des Tr :-)
Stefan ⛄ F. schrieb: > Bipolare Transistoren leiten immer ein kleines bisschen. Ich habe im > Datenblatt von Nexperia leider keinen konkreten Wert dazu gefunden. Guckst Du: Collector base cutoff current. *) So bei 150C 5uA *) Da im ausgesschalteten Zustand die Basis via Widerstand auf Masse liegt, ist dies der Strom der am Gatewiderstand zu einer Spannung führt. Wenn hoch genug, dann leitet der FET...
Stefan ⛄ F. schrieb: > Doch kann sein. Der Arbeitswiderstand hat ja 100kΩ, da fließt nur sehr > wenig Strom, dann ich Uce(sat) fast Null. Korrekt. So einige 10mV sollten es in dem Fall sein.
Matthias L. (lippy) >Carlo schrieb: >> Angehängte Dateien: >Ich würde eine kleine Kabelinduktivität in Reihe zu LOAD schalten. Und ich würde R2, R3, C3 gleich ganz entfernen - die sind ohnehin wirkungslos. @Carlo (Gast) Was willst du mit dieser (noch dazu fehlerhaften) Schaltung überhaupt simulieren? Das Kaputtgehen des BJT?
Der Transistor kann nur defekt gehen, wenn der FET einen Kurzschluß zwischen G-D hat. Also auch defekt ist. Obwohl ich einen FET mit Kurzschluß von G-D nie erlebt habe. Selbst wenn man beim Transistor K-E vertauscht, geht er nicht kaputt.
BS schrieb: > Maßnahmen umsetzen und dann in einigen Tagen (brauche neue Platine) > berichten. Hä, Du machst jedesmal einen neuen Print? Das macht man erst, wenn alles funktioniert! Gruss Chregu
zeigst du bitte mal ein bild deines layouts? wenn du Collector und Emitter vertauscht haben solltest und der Transistor im inversbetrieb läuft könnte es auch zu solchen Effekten kommen.
michael_ schrieb: > Selbst wenn man beim Transistor K-E vertauscht, geht er nicht kaputt. Der UBE ist mit max 5V angegeben, hier können es bis über 7,2V werden....
michael_ schrieb: > Wenn der FET in Ordnung ist, begrenzt der 100k R den Strom. Dann wird er npn nicht verheizt. Aber trotzdem kann er im Inversbetrieb auf einen Leckstrom von einigen 10µA hochlaufen - und damit das beobachtete Verhalten erklären.
BS schrieb: > das war mal ein Musterbeispiel für eine zielführende Diskussion. Leider ohne den wichtigsten Beitrag deinerseits: ein Foto vom realen Aufbau. Du weißt jetzt zwar, wie man es richtig macht, du weißt aber immer noch nicht, was du falsch gemacht hast. Denn der allgemeine Tenor ist: auch die Schaltung aus dem ersten Post dürfte den NPN-Transistor nicht kaputtmachen (bestenfalls der winzige Mosfet könnte dem langsamen Abschalten zum Opfer fallen). Warum geht der NPN-Transistor bei dir trotzdem kaputt? Und warum sollte er das in einer überarbeiteten Schaltung nicht mehr tun? Teo schrieb: > Der UBE ist mit max 5V angegeben, hier können es bis über 7,2V > werden.... Juckt doch nichts. Dann leitet die BE-Strecke halt wieder. Davon geht der Transistor noch lange nicht kaputt. Dieser dieser Avalanche-Durchbruch wird z.B. in Rauschgeneratoren verwendet: https://www.google.com/search?q=transistor+rauschgenerator&tbm=isch Man kann die verpolte BE-Strecke auch als Z-Diodenersatz nehmen: https://venerabelia.co.uk/science/transistor-as-a-zener.html Und den verpolten Transistor als Oszillator: https://www.elektronik-labor.de/Notizen/NPNkipp.html
Lothar M. schrieb: > Teo schrieb: >> Der UBE ist mit max 5V angegeben, hier können es bis über 7,2V >> werden.... > Juckt doch nichts. Dann leitet die BE-Strecke halt wieder. Davon geht > der Transistor noch lange nicht kaputt. Ja, da muss mehr schiefgelaufen sein.... BS schrieb: > Danke, Leute, > das war mal ein Musterbeispiel für eine zielführende Diskussion. > Ich werde jetzt die besprochenen Maßnahmen umsetzen und dann in einigen > Tagen (brauche neue Platine) berichten. Ob wir noch erfahren, warum Er neue Platinen braucht?!
Teo schrieb: > Ja, da muss mehr schiefgelaufen sein.... Nein, müsste es nicht. Um den npn wirklich zu zerstören müsste tatsächlich mehr schief gelaufen sein. Aber damit sein Leckstrom im weiterhin genutzten Inversbetrieb auf einige 10µA ansteigt, könnte das schon ausreichen. Der npn wäre damit nicht wirklich kaputt. Aber aufgrund seiner falschen Betriebsweise könnte er trotzdem dieses Verhalten zeigen. Der Leckstrom im Inversbetrieb ist keine kontrollierte bzw. spezifizierte Größe. Den können auch kleine, nicht zerstörererische Einflüsse so weit verschieben, dass es den Unterschied zwischen Funktionieren und Nicht-Funktionieren ausmacht. Ein Bild des Layouts würde zumindest zu diesem Punkt Klarheit schaffen (und vielleicht ja auch andere mögliche Schwachstellen aufzeigen).
Ihr habt Alle folgende Aussage des TO geflissentlich überlesen: BS schrieb: > Ich habe die Schaltung insgesamt 8 mal aufgebaut. Bei 2 davon ist der > Transistor Q5 kaputtgegangen. Nach Tausch des Transistors funktioniert > es wieder. Also hat der TO zweimal einen Fehler gemacht, aber welchen, kann von hier aus keiner nachvollziehen. Und Eure Spekulationen sind sinnfrei, da Schaltung und Aufbau laut TO funktionsfähig sind.
Der schreckliche Sven schrieb: > Ihr habt Alle folgende Aussage des TO geflissentlich überlesen: [schnipp] > Also hat der TO zweimal einen Fehler gemacht, aber welchen, kann von > hier aus keiner nachvollziehen. Das kann trotzdem Reversebetrieb sein. Das ist ja gerade der Witz, daß die Sperrspannung der BE-Strecke stark exemplarabängig ist. Die Fehlerbeschreibung "ist dann immer etwas leitend" paßt jedenfalls. Ein Bild könnte das ausräumen. Ist wohl doch kein Zufall, daß der TE sich da bedeckt hält.
Ich ändere gerade die Schaltung und melde mich nochmal, wenn ich fertig bin. Dann zeige ich auch das Board. Etwas Geduld bitte...
Axel S. schrieb: > Das kann trotzdem Reversebetrieb sein. Meinst Du das da? Andreas M. schrieb: > Es könnte sein, das beim Abschalten (Drain fällt von +7V auf Masse) > durch die Induktivität der Heizwendel (verstärkt den Effekt noch durch > negative Induktionsspannung) ein negativer Spannungsimpuls entsteht, > welcher durch die Millerkapazität des Mosfets auf den Kollektor des > Transistors geblasen wird. Das mag der gar nicht. Die 100k Pullup > reichen nicht um das abzufangen. Der mosfet hat lt. Datenblatt 110pf > Millerkapazität Plus 550pF Eingangskapazität das ergibt zusammen mit den > 100k ne Zeitkonstante von etwa 60ms. D.h. der Kollektor sieht im > Abschaltmoment negative Spannungen -> tot. Das ist nicht möglich. Erst denken, dann schreiben.
Der schreckliche Sven schrieb: > Meinst Du das da? Das meint er nicht nur, das ist auch so. Achim S. schrieb: > Der Leckstrom im Inversbetrieb ist keine kontrollierte bzw. > spezifizierte Größe. Den können auch kleine, nicht zerstörererische > Einflüsse so weit verschieben, dass es den Unterschied zwischen > Funktionieren und Nicht-Funktionieren ausmacht.
BS schrieb: > Ich ändere gerade die Schaltung Dann mach auch gleich eine Diode am Ausgang hin, damit dem P-MOSFET der Stress bei induktiven Lasten weggenommen wird (Heizwendel sind auch induktiv)! Oder sieh das zumindest im Layout vor.
Bevor am Kollektor von Q5 eine negative Spannung auftreten könnte, wäre doch der Mosfet längst leitend, was bedeutet, daß ein hoher und steiler Spannungssprung an seinem Drain nicht stattfinden kann. Bedingt durch die Miller-Kapazität und den Ableitwiderstand mit 100 Kiloohm wird der Mosfet dermaßen langsam abschalten, daß an seinem Drain nur wenig oder keine negative (gegenüber GND) Spannung entsteht.
Uwe schrieb: > Dann mach auch gleich eine Diode am Ausgang hin, damit dem P-MOSFET der > Stress bei induktiven Lasten weggenommen wird (Heizwendel sind auch > induktiv)! Oder sieh das zumindest im Layout vor. ok, ich bin dann mal vorsichtig. Welche Diode schlägst Du vor? SMD. Reicht eine 1N4148 mit 150mA forward current / peak forward current 300mA? Auf dem Oszi habe ich keine Spannungsspitzen an der Heizung beim Ausschalten gesehen.
Auf der sicheren Seite bist du, wenn die Diode den normalen Laststrom aushalten würde. Wegen der niedrigen Schaltfrequenz tut es aber hier wohl auch eine deutlich kleinere. Vielleicht eine 1N5819
BS schrieb: > Auf dem Oszi habe ich keine Spannungsspitzen an der Heizung beim > Ausschalten gesehen. Die gibt es da auch nicht. Da braucht`s keine Diode.
Uwe schrieb: > Angehängte Dateien: > > 20210219_114317.jpg > > 105 KB, 8 Downloads Aber bitte nicht die Transistorschaltung realisieren!
BS schrieb: > Welche Diode Diese Angstdiode ist unwichtig(*). Die bräuchtest du nur, wenn dein Mosfet kaputtgeht. Tut er aber nicht. > schlägst Du vor? Der einzig jetzt relevante Vorschlag ist "Zeig ein Foto!" Ist das denn sooooo dermaßen schwer zu kapieren? (*) so lange du hinreichend langsam schaltest(**). (**) und trotzdem schnell genug(***), dass der Transistor nicht durch Schaltverluste stirbt. (**) und (***) lassen sich mit einem passenden Gatewiderstand einstellen.
michael_ schrieb: > Aber bitte nicht die Transistorschaltung realisieren! Natürlich! Welche denn sonst? Nur so geht's. Dass der Emitter von Q1 direkt an GND desigt wird, ist selbstverständlich. Und für C4 kann man auch einen üblichen Wert nehmen (100uF). Für die Induktionsdiode geht auch eine SM4007.
Wie war das mit dem FET? Lebt der noch? Ich würde das erstmal mit einem 10A Typ probieren. Deiner macht 4A im SOT-23. Wäre mir zu knapp bei 2,5A.
michael_ schrieb: > Das Gewusel am Emitter? Das Gewusel am Emitter muss man sich konzentriert wegdenken, dann isses ein für allemal weg.
Lothar M. schrieb: > Leider ohne den wichtigsten Beitrag deinerseits: ein Foto vom realen > Aufbau. Hier nochmal der Schaltplanausschnitt von der Ausgangsfrage und ein Foto des Platinenausschnitts. Ich habe die Leiterbahnen nachgemalt, die sind leider nur schwer zu erkennen.
BS schrieb: > Hier nochmal der Schaltplanausschnitt von der Ausgangsfrage und ein Foto > des Platinenausschnitts. Das kennen wir schon vom Eingangspost. Das Layout ist zwar nur schwer zu erkennen, aber wenn du es richtig nachgezeichnet hast, sollte es stimmen. Zeig doch mal deine geänderte Schaltung und dein neues Layout! BS schrieb: > Ich ändere gerade die Schaltung und melde mich nochmal, wenn ich > fertig bin. > Dann zeige ich auch das Board. > Etwas Geduld bitte...
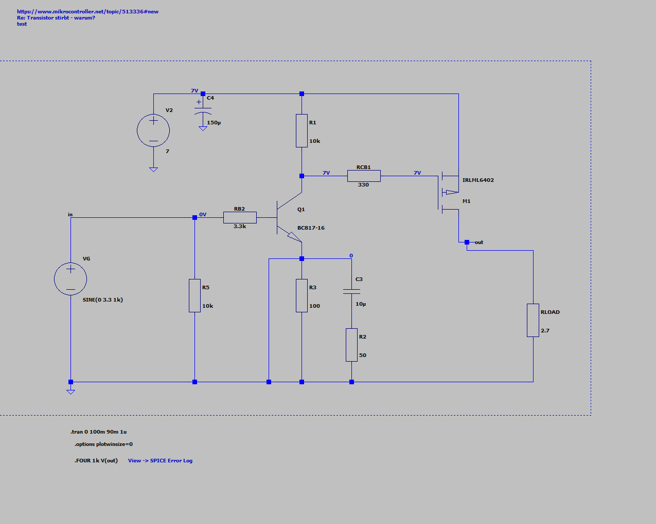
Hier die geänderte Schaltung und das Board dazu. - R11 von 100k auf 10k verkleinert, damit der MOSFET schneller wieder sperrt - R35 dazu, damit der Strom durch den Transistor beim Einschalten nicht zu groß wird - R42 dazu, damit die Basis des Transistors im Einschaltmoment des Controllers definiert auf Low bleibt Und ich habe den MOSFET auf Si2393DS geändert. Der erlaubt einen höheren Strom, hat einen niedrigeren RDSon und erlaubt mehr VGS. An die Freilaufdiode an der Heizung glaube ich nicht. Falls erforderlich, kann ich immer noch die an der Heizung einbauen. Alles andere bleibt gleich: Akkuspannung im Bereich 6 bis 7V Signal vom Controller: 0V oder 3.3V, nicht floatend (außer vielleicht beim Einschalten) Strom durch den MOSFET ca. 2.5A PWM-Frequenz grob 0.2Hz, Duty Cycle max. 30%
> Hier die geänderte Schaltung und das Board dazu.
Die wird, genauso wie die ursprüngliche, funktionieren.
Jetzt solltest du nur noch herausfinden, warum sie ab und zu kaputt
gehen ...
BS schrieb: > Und ich habe den MOSFET auf Si2393DS geändert. Der erlaubt einen höheren > Strom, hat einen niedrigeren RDSon und erlaubt mehr VGS. Deine Platine sieht nicht gerade so aus: b. Surface mounted on 1" x 1" FR4 board c. t = 5 s
Bitte melde dich an um einen Beitrag zu schreiben. Anmeldung ist kostenlos und dauert nur eine Minute.
Bestehender Account
Schon ein Account bei Google/GoogleMail? Keine Anmeldung erforderlich!
Mit Google-Account einloggen
Mit Google-Account einloggen
Noch kein Account? Hier anmelden.







