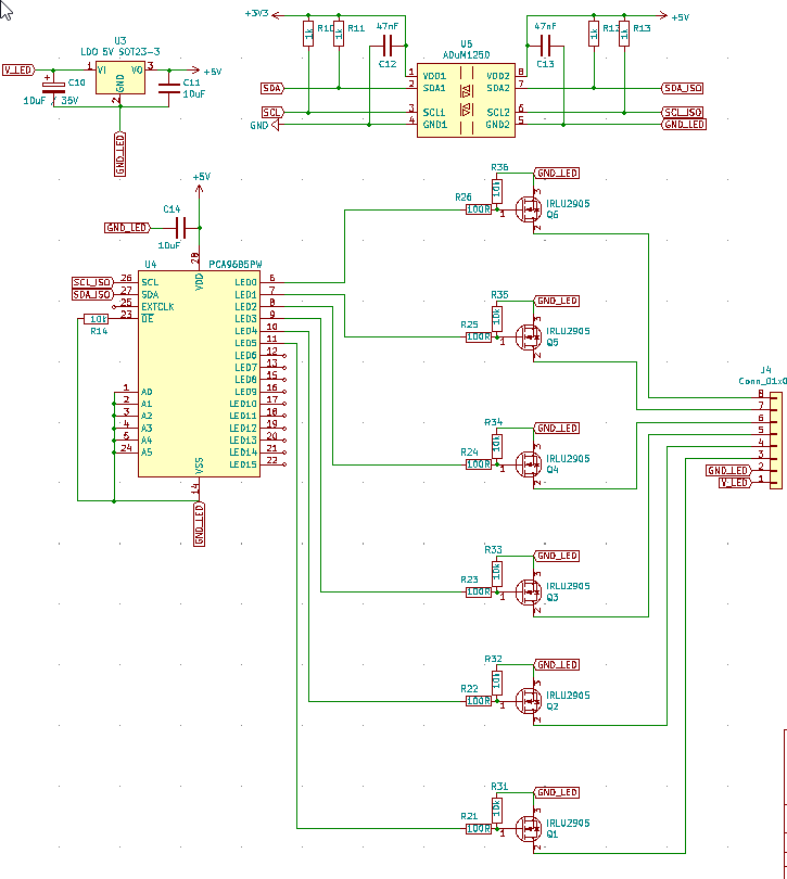
Hi! Ich bastle an einem LED-Dimmer mit 6 Kanälen. Galvanische Trennung zwischen MCU und LED ist Pflicht, es reicht aber eine Funktionsisolierung, da beide Seiten SELV bzw PELV sind. Aktuell hab ich einen PCA9685 PWM I2C und einen Adum1250 vorgesehen. Die 5V für den PCA und Adum mache ich mir mit einem LDO aus der LED-Versorgung. Der PCA9685 treibt auch problemlos meine LogicLevel FETS. IRLU2905Z ist angedacht, oder auch ein NTD4808N. Das ist eine absolut funktionierene Lösung, aber weil ich grundsätzlich genug IOs an der MCU habe (3v3) frag ich mich halt ob das wirklich auch eine wirtschaftliche Lösung ist. Gut, PCA9685 und Adum kostet je ca. 2€, das ist nicht die Welt. Und die Lösung ist ziemlich Idiotensicher. Fertige, isolierte Gate-Treiber sind für ganze andere Leistungeklassen vorgesehen wie ich feststellen musste, sind auch in relativ großen Gehäuse und nicht günstig. PWM-Freuenz liegt bei 1kHz, mit 12bit sind das ca. 250ns als kürzeste Einschaltzeit. Macht es Sinn sich hier mit diskreten Schaltungen über Optokoppler o.ä. zu beschäftigen, oder kommt dabei eh nicht raus was günstiger, genauso gut und nicht größer ist (SOIC-8 und TSSOP28. ca. 3cm²)
Mir erschließen sich die möglichen Gründe für diese Deine Bauteilwahl ehrlich gesagt auch absolut nicht, und das ist ja noch nicht alles. Nun, ich hätte beinahe schon (ohne auf hinz' Post zu achten) praktisch das gleiche geschrieben wie er. Insgesamt frage ich mich nicht nur, wieso Du (ohne so viele PWM-Ch zu benötigen) den PCA aussuchtest (war "LED-(µ-)Controller"=einziges Suchkriterium?), und auch nicht nur, wieso Du I²C miteinbeziehst, sondern schon auch, was diese LL Fets da machen sollen. (Sind die nur da, um zu zeigen "so nicht"?) Worum geht es Dir (sonst) noch - hier scheinen Infos zu fehlen oder etwas schwer bzw. miß- verstdl. dargelegt zu sein?
uppsala schrieb: > Insgesamt frage ich mich nicht nur, wieso Du (ohne > so viele PWM-Ch zu benötigen) den PCA aussuchtest war in der Krabbelkiste uppsala schrieb: > und auch nicht nur, wieso Du I²C miteinbeziehst, weil sich 2 Leitungen leichter isolieren als 6 ? uppsala schrieb: > sondern schon auch, was diese LL Fets da machen > sollen. (Sind die nur da, um zu zeigen "so nicht"?) warum sind LL Fets hier falsch? Oder was konkret "so nicht?" uppsala schrieb: > Worum geht es Dir (sonst) noch - hier scheinen > Infos zu fehlen oder etwas schwer bzw. miß- verstdl. > dargelegt zu sein? Ich hab mich eigentlich bemüht meine Itention klar zu machen. Ich hab zum Thema MOSFET per OK druchaus auch gelesen, aber ganz so easy scheint es am Ende doch nicht zu sein, zB. Beitrag "Mosfet per Optokoppler"
Dom S. schrieb: > war in der Krabbelkiste Da verwechselst du etwas. Kleine Kinder krabbel. Du meinst wohl eher eine Grabbelkiste. https://www.wortbedeutung.info/grabbeln/
Ich hatte da was mißinterpretiert. Vergiß bitte meinen Post, der enthielt nichts von Nutzwert.
Ich würde 6 PC817 hinter den PCA setzen und den ADUM nebst LDO weglassen.
da die LEDs mit 24V betrieben würde, und mit etwas Sicherheitsmarge, bräuchte ich einen MOSFET mit Vgs max von sagen wir 30V. Oder? Hab ich jetzt auf Anhieb erstmal keinen passenden gefunden. Weiterhin - damit auch die fallende Flanke einigermaßen steil wird, muss ich das Gate über einen realtiv kleinen Widerstand entladen. Das verbraucht unnötig Energie im AUS-Zustand und belastet den OK bei Laden auch stärker als es sein müsste. Der PCA9685 mit TotemPole ist da schon praktisch..
Dom S. schrieb: > da die LEDs mit 24V betrieben würde, und mit etwas Sicherheitsmarge, > bräuchte ich einen MOSFET mit Vgs max von sagen wir 30V. > Oder? Nein. Die Gate-Source Strecke wird bei dir vom PC9685 angesteuert. V_GS kann damit nie größer werden als 5V. Du brauchst einen FET, der ein V_DS_max von mehr als 30V kann. Davon gibt es massenhaft. Dom S. schrieb: > Der PCA9685 mit TotemPole ist da schon praktisch.. der liefert dir auch nur ca. 20mA. Natürlich deutlich besser, als wenn du das Gate nur über einen hochohmigen Pulldown entlädst, und für die 1kHz-PWM noch ok. Aber an eine minimale Einschaltdauer von 250ns brauchst du damit nicht zu denken.
Achim S. schrieb: > Dom S. schrieb: >> da die LEDs mit 24V betrieben würde, und mit etwas Sicherheitsmarge, >> bräuchte ich einen MOSFET mit Vgs max von sagen wir 30V. >> Oder? > > Nein. Die Gate-Source Strecke wird bei dir vom PC9685 angesteuert. V_GS > kann damit nie größer werden als 5V. Du brauchst einen FET, der ein > V_DS_max von mehr als 30V kann. Davon gibt es massenhaft. Da hast du mich falsch verstanden. Das war bezogen auf die von "Einer" vorgeschlagene Lösung, die MOSFETs mit einem PC817 zu treiben. Ohne LDO, ohne PCA9685. Eine andere Spannung als die 24V hab ich ja nicht auf der LED-Seite, ohne LDO. > Dom S. schrieb: >> Der PCA9685 mit TotemPole ist da schon praktisch.. > > der liefert dir auch nur ca. 20mA. Natürlich deutlich besser, als wenn > du das Gate nur über einen hochohmigen Pulldown entlädst, und für die > 1kHz-PWM noch ok. Aber an eine minimale Einschaltdauer von 250ns > brauchst du damit nicht zu denken. In TotemPole Konfiguration sogar 25mA sink capability. Source aber nur 10mA. Sorry, hab mich vertan, ich hab 500Hz, damit sind es 500ns. Ich hab die Schaltung schonmal so ähnlich gebaut, bei 500Hz PWM mit einem Tastverhältnis von 1:2^12 haben die LEDs tatsächlich geglimmt. Mangels Oszi konnte ich das damals aber nicht Messen, jetzt hab ich eines, muss ich nachholen. Andererseits ist die Dimmstufe mit 1:2^12 auch irgendwie unnötig. Beim "andimmen" ist es halt ganz nett, es wirkt nicht so abrupt.
Bitte melde dich an um einen Beitrag zu schreiben. Anmeldung ist kostenlos und dauert nur eine Minute.
Bestehender Account
Schon ein Account bei Google/GoogleMail? Keine Anmeldung erforderlich!
Mit Google-Account einloggen
Mit Google-Account einloggen
Noch kein Account? Hier anmelden.
