Hallo wie realisiert man Sensortasten? Die Ausgangsschaltung ist ein Morsekeyer. Ich will mechanische Kontakte vermeiden. Hier im Video wie es in der Praxis funktionieren sollte. https://www.youtube.com/watch?v=d0d13YeYM38
QWERTZ schrieb: > wie realisiert man Sensortasten? Kapazitiver Sensor. Manche μC haben diese Funktionalität eingebaut (Atmel/Microchips QTouch, z.B.), gibt aber auch Standalone-Bausteine.
QWERTZ schrieb: > wie realisiert man Sensortasten? Sieh Anhang Auf Ebay bekommst du z.B.folgendes: https://www.ebay.de/itm/2Stks-TTP223-Capacitive-Touch-Switch-Digital-Touch-Sensor-for-Arduino-UNO-DUE/232531250248?hash=item3623f14c48:g:Tq8AAOSwh1pZ6qeQ Groessere Tastenfelder bieten per Jumper unterschiedliche Konfigurationen an. Ich wuerde fuer Testzwecke so einen einzelnen Touchbutton einsetzen - kostet ja fast nix....
Ich habe mal als Demo kapazitive und resistive Sensortasten in einem Workshop bearbeitet, "zu Fuß", nur mit einem ADC: http://uracoli.nongnu.org/clt2012/index.html Die resistiven brauchten schon mal feuchte Finger, die kapazitiven funktionierten gut, sobald man das Gerätchen in der Hand hält (d.h. genügend "Gegengewicht" bietet). In dieser Hinsicht bietet es sich für die Morsetaste an, dass du eine große Platte aus FR4 als Handauflage baust und die Fingerflächen dann ganz vorn anbringst. Sowas hatte ich vor Jahrzehnten mal resistiv mit klassischen CD4000 aufgebaut, hat aber nicht sonderlich gut funktioniert. Angesichts der Erfahrung mit den genannten Tic-Tac-Toe-Gerätchen werden kapazitive vermutlich besser funktionieren. Vergiss aber nicht, das Ganze am Ende auch unter realen "HF-verseuchten" Bedingungen zu testen. Es wäre nicht dier erste Elbug, die bei leicht fehlangepasster Antenne dann ein Problem bekommt …
Hallo QWERTZ schrieb: > Morsekeyer Klingt als wenn damit über kurz oder lang ein (Kurzwellen?) Sender getastet werden soll. Mhh da kann ich nur sagen: HF bei größeren Feldstärken und Sensortasten mögen sich oft nur sehr begrenzt... Ich hatte hier eine Sensor Tischleuchte (reines ein- aus-) die ich trotz gemäßigter Sendeleistung (deutlich unter 100W) und "echten" Tuner angepassten Langdraht im Garten so ziemlich auf allen Afu Bändern also ab 1,8MHz (tiefer geht es bei mir nicht)bis 21 MHz (darüber musste dann schon "mehr" Leistung auf die Antenne - aber immer noch unter 100W) ein- bzw. ausgeschaltet wurde - wenigstens aber nicht "hin und her" sondern dann dauerhaft im jeweiligen Zustand verblieb und mit der normalen Sensorbedienung wieder in den anderen Zustand geschaltet werden konnte - zumindest bis wieder HF in der Luft war. Also wird es wohl aufwendiger werden bzw. es muss eine Optische oder rein Resitive (Köperwiderstand, Fingerkuppenwiderstand) Lösung her - wobei letztere auch nicht trivial ist da die Finger(kuppen) in den meisten Situationen recht hochohmig sind - besonders wenn man schon älter und kein Fan von Hautcremes ist - schnell handelt man sich beim entsprechend hochohmigen Eingangswiderstand wieder einen HF Sensor ein bzw. schon wenig Staub und erhöhte Luftfeuchtigkeit (der Sommer ist nicht mehr so fern...) macht dann selbstständig Telegrafie... Wenn der Morsekeyer aber immer nur "Offline" läuft dürfte selbst die einfachste Lösung genügen - aber Morsen ohne HF ist wie ein Auto das immer nur in der Garage steht.... Ham
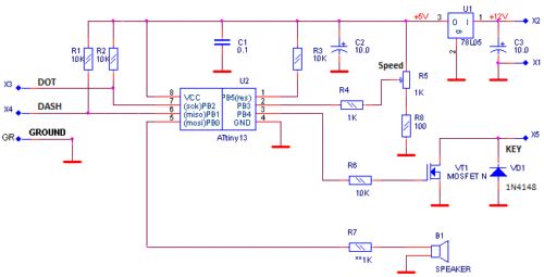
Scheint ja doch gut zu funktionieren https://youtu.be/gwUx7_gDkao?t=205 und andere Videos Auch ohne Handauflage als "Gegengewicht" nur konkrete Schaltungen findet man dazu kaum im Netz. Und da meine bisherige Schaltung wie im Eingangspost funktioniert, möchte ich diese auch behalten, aber auf "Sensor" umbauen.
QWETZ schrieb: > Und da meine bisherige Schaltung wie im Eingangspost funktioniert Naja, mal ehrlich: zu der Schaltung ist ja nun nicht so viel dazu. Die eigentliche Intelligenz steckt in der Software. > möchte ich diese auch behalten möchten kann man viel, machen braucht u.U. eben aber auch Veränderung.
Jörg W. schrieb: > möchten kann man viel, machen braucht u.U. eben aber auch Veränderung. Genau wegen den notwendigen Änderung an meiner Schaltung frage ich doch hier! Oder was glaubst du weshalb ich hier die Anfrage gestartet habe. kopfklatsch
Man kann das ganze auch mit ner Reflexlichtschranke machen. Wird so bei manchen Induktionsherden gemacht.
Ich kann mir nicht vorstellen, daß ein Tastfunker mit Sensortasten auf moderate Gebegeschwindigkeit kommt. Es fehlt Haptik, Feedback, Druckpunkt. Die Fehlerquote wird schnell ansteigen. Jeder MC mit ADC kann mit wenigen Zeilen Code die Kapazitätsänderung feststellen. Dazu muß aber der Finger komplett von der Metallfläche abgehoben werden. Es ist also ein großer Betätigungsweg notwendig, wie man im Video gut sieht.
Peter D. schrieb: > Ich kann mir nicht vorstellen, daß ein Tastfunker mit Sensortasten auf > moderate Gebegeschwindigkeit kommt. Doch, das geht schon. Zumindest meine resistiven Sensortasten damals ließen sich brauchbar bedienen, solange halt der Hautwiderstand gering genug war.
Jörg W. schrieb: > Die resistiven brauchten schon mal feuchte Finger oder Druck auf die Kreuzungsfolie, da dürfen die Finger auch trocken bleiben.
Joachim B. schrieb: > Jörg W. schrieb: >> Die resistiven brauchten schon mal feuchte Finger > > oder Druck auf die Kreuzungsfolie, da dürfen die Finger auch trocken > bleiben. Ich schrieb über Sensortasten, die aus einer einfachen Kupferfläche auf FR4 bestanden.
Bitte melde dich an um einen Beitrag zu schreiben. Anmeldung ist kostenlos und dauert nur eine Minute.
Bestehender Account
Schon ein Account bei Google/GoogleMail? Keine Anmeldung erforderlich!
Mit Google-Account einloggen
Mit Google-Account einloggen
Noch kein Account? Hier anmelden.
