Hallo, ich möchte eine Konstantstromquelle bauen, die mit bis zu 30V betreiben kann und einstellbare maximal 1250mA ausgibt. Die Einstellung soll per Poti erfolgen. Im Forum-Wiki habe ich ein Setup mit OP-Amp LM358 und einem Mosfet gesehen und denke, dass dieses sich am besten eignet. Auf einem Steckbrett habe ich versucht, die Schaltung zu testen. Bis auf den Messwiderstand R1 hatte ich alles zur Hand. Für R1 musste ich 1Ohm verwenden. Den Strom stelle ich an Pin 2 mit einem 2.2M-Poti als Spannungsteiler ein. Als Mosfet verwende ich bisher einen IRFU310, solange ich nichts passendes gefunden habe. Ich habe die Schaltung unter geringerer Last getestet (28V, max. 160mA) und sie scheint zu funktionieren. Der OP-Amp wird aber fast wärmer als der Mosfet. Vermutlich soll das auch nicht so sein. Meine Vermutung ist, dass R1 jetzt zu groß ist. Liege ich da richtig? Ich möchte die Schaltung als Prototyp drucken lassen und mit SMD-Bausteinen bestücken. Vorher will ich aber wissen, wie ich R1 richtig dimensioniere und wie ich den Strom auf max. 1250mA begrenze. Hat da jemand noch Infos für mich? Außerdem: 1: Kennt jemand ein LM358-Equivalent, das im SMD-Package erhältlich ist und in derselben Schaltung verwendet werden kann? 2: Wo beziehe ich kleine SMD-Messwiderstände am besten und welche Genauigkeit ist da notwendig? 3: Welchen Mosfet würdet ihr für die Anwendung empfehlen/ woran erkenne ich im Datenblatt, ob er im Linearbetrieb verwendet werden kann? Liebe Grüße
jwagn schrieb: > 1: Kennt jemand ein LM358-Equivalent, das im SMD-Package erhältlich ist > und in derselben Schaltung verwendet werden kann? LM2904B
jwagn schrieb: > 1: Kennt jemand ein LM358-Equivalent, das im SMD-Package erhältlich ist > und in derselben Schaltung verwendet werden kann? Den gibts nicht nur in DIP-8.
Das da bis zu 37,5W Verlustleistung entstehen, je nach Spannung am Verbraucher, ist Dir klar?
jwagn schrieb: > ich möchte eine Konstantstromquelle bauen, die mit bis zu 30V betreiben > kann und einstellbare maximal 1250mA ausgibt. D.h. der MOSFET muß bis zu 37,5W verheizen. jwagn schrieb: > Ich habe die Schaltung unter geringerer Last getestet (28V, max. 160mA) Für die 4,5W brauchst Du aber einen Kühlkörper am MOSFET.
jwagn schrieb: > 1: Kennt jemand ein LM358-Equivalent, das im SMD-Package erhältlich ist https://de.rs-online.com/web/p/operationsverstarker/0858427/
      Beitrag #6650161 wurde von einem Moderator gelöscht.
  
      
      
mkn schrieb: > Das da bis zu 37,5W Verlustleistung entstehen, je nach Spannung am > Verbraucher, ist Dir klar? Der Verbraucher ist eine LED-Reihenschaltung mit 18V Flussspannung. Entschuldigt mein Irrtum, aber die Versorgung geschieht mit 24V anstatt 30V. Mein heutiger Test hat an einem anderen Verbraucher stattgefunden, der mit höherer Spannung versorgt werden sollte. 1250mA sind auch das absolut maximal zumutbare für die Leuchtdioden. I.d.R. werden sie eher mit deutlich weniger mA betrieben. Daher denke ich auch, dass sich auch die Verluste im Normalbetrieb in Grenzen halten werden.
Mit 0,1 Ohm als Messwiderstand wäre das schon gut. Ich würde die Messschaltung für 0,1 Volt oder 0,2 Volt auslegen. Dann ist der Verlust am Messwiderstand nicht so hoch. Da geht dann ein 2512-Gehäuse oder kleiner. Wenn es den Messwiderstand so nicht gibt, kannst du 10 Stück mit 1 Ohm parallel schalten. 1 Prozent Genauigkeit reicht völlig aus.
jwagn schrieb: > LM358 und einem Mosfet gesehen Tja, es gibt wohl mehr als eine Schaltung. Las uns raten welche Du meinst. > Für R1 musste ich 1Ohm verwenden. 1 Ohm 3Watt oder mehr geht. > Den Strom stelle ich an Pin 2 mit einem 2.2M-Poti als > Spannungsteiler ein. 2,2M sind wenig sinnvoll da der hohe Biasstrom des LM358 da schon stört. 10K oder 2,2 k Poti nehmen. > Als Mosfet verwende ich bisher einen IRFU310, > solange ich nichts passendes gefunden habe. Würde gehen. > Der OP-Amp wird aber fast wärmer als > der Mosfet. Vermutlich soll das auch nicht so sein. Meine Vermutung ist, > dass R1 jetzt zu groß ist. Liege ich da richtig? Der 358 ist ein Doppel Verstärker. Nutzt Du nur einen der beiden? Dann sollte der zweite gemäß DaBla (ti.com 358) beschaltet sein. Poste bitte mal Deine Schaltung hier!
Der müde Joe schrieb: > Mit 0,1 Ohm als Messwiderstand wäre das schon gut. > Ich würde die Messschaltung für 0,1 Volt oder 0,2 Volt auslegen. > Dann ist der Verlust am Messwiderstand nicht so hoch. Dann braucht man aber auch einen OPV mit niedriger Offsetspannung. Der "Grossvater" LM358 ist da eher nicht geeignet.
jwagn schrieb: > Vermutlich soll das auch nicht so sein. Meine Vermutung ist, dass R1 > jetzt zu groß ist. Liege ich da richtig? Vermutlich schwingt's. Erst recht, wenn die Verdrahtung nicht sternförmig ausgeführt ist. Der 100R sollte den OpAmp von der kapazitiven Last des MOSFET Gates entkoppeln, aber dazu muss C1 genug bremsen. Vielleicht reicht es nicht. Überprüfe halt mit einem Oszilloskop und passe ggf. C1 an.
jwagn schrieb: > verwenden. Den Strom stelle ich an Pin 2 mit einem 2.2M-Poti als > Spannungsteiler ein. Waerum so tierisch hochohmig, das macht nur sinlose Probleme. Nimm mal eher 10K oder so. > Als Mosfet verwende ich bisher einen IRFU310, Vollkommen daneben. Wozu soll ein 400V, 3,6Ohm MOSFET hier gut sein? Ein BUZ11 oder ähnlich ist brauchbarer. > Ich habe die Schaltung unter geringerer Last getestet (28V, max. 160mA) > und sie scheint zu funktionieren. Der OP-Amp wird aber fast wärmer als > der Mosfet. Vermutlich soll das auch nicht so sein. Der OPV darf maximal lauwarm werden. > Meine Vermutung ist, > dass R1 jetzt zu groß ist. Liege ich da richtig? Nö. > Ich möchte die Schaltung als Prototyp drucken lassen und mit > SMD-Bausteinen bestücken. Vorher will ich aber wissen, wie ich R1 > richtig dimensioniere und wie ich den Strom auf max. 1250mA begrenze. Mit der passenden Dimensionierung und nicht zu großer Steuerspannung. > 1: Kennt jemand ein LM358-Equivalent, das im SMD-Package erhältlich ist > und in derselben Schaltung verwendet werden kann? Den gibt es als SMD. > 2: Wo beziehe ich kleine SMD-Messwiderstände am besten und welche > Genauigkeit ist da notwendig? Keine nennenswerte, denn du stellt ja so oder so nur frei Hand mit einem Poti ein.
jwagn schrieb: > Daher denke ich auch, dass sich auch die Verluste im Normalbetrieb in > Grenzen halten werden. Du "denkst" nicht, du glaubt. Das sit das Gegenteil von WISSEN! Das wäre aber dringend angeraten. Berechne die maximale Verlustleistung am Transistor und pack den auf einen passenden Kühlkörper.
Andrew T. schrieb: > Poste bitte mal Deine Schaltung hier! https://www.mikrocontroller.net/articles/Konstantstromquelle#MOSFET
jwagn schrieb: > 3: Welchen Mosfet würdet ihr für die Anwendung empfehlen/ woran erkenne > ich im Datenblatt, ob er im Linearbetrieb verwendet werden kann? Zur Anspeuerung von LED ist Linearbetrieb nicht erforderlich, sondern auch nicht zeitgemäß. Oder willst Du einen Ofen bauen? Peter D. schrieb: > jwagn schrieb: >> ich möchte eine Konstantstromquelle bauen, die mit bis zu 30V betreiben >> kann und einstellbare maximal 1250mA ausgibt. > > D.h. der MOSFET muß bis zu 37,5W verheizen. > > jwagn schrieb: >> Ich habe die Schaltung unter geringerer Last getestet (28V, max. 160mA) > > Für die 4,5W brauchst Du aber einen Kühlkörper am MOSFET. Wie gesagt, tue Dir das nicht an. Der MOSFET wird dabei in der Regel noch nicht einmal warm. mdf Klaus
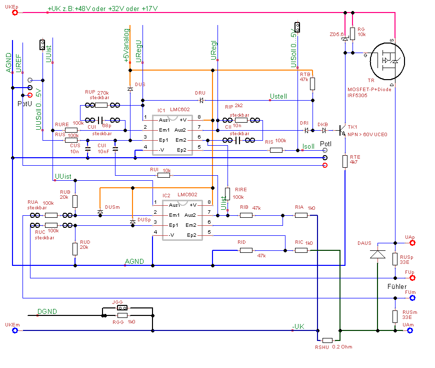
Excerpt aus dem Artikel von Falk: https://www.mikrocontroller.net/articles/Datei:Ksq_opv_mosfet.png Dein Poti kommt an den nicht-invertierenden Eingang des OpAmp. Hier gibt es auch noch etwas dazu: Beitrag "Konstantstromquelle für Lserdiode" Das Prinzip kann man mit Microcontroller sehr schön umsetzen, indem man die Spannung, die am Strommesswiderstand abfällt, 10fach verstärkt und dann dem uC zuführt. Entweder an den Komparator oder ADC. Viel Erfolg!
hinz schrieb: > jwagn schrieb: >> die Versorgung geschieht mit 24V > > Woher kommen die denn? aus dem Schaltnetzteil eine Bearbeitungszentrums (PS2001-2405-0000, Hersteller: Beckhoff) MaWin schrieb: > Vermutlich schwingt's. Hab's schon fast vermutet. Andrew T. schrieb: > Poste bitte mal Deine Schaltung hier! Jup. In der Zeichnung ist schlecht ersichtlich, dass das der OP-Amp 2 Kanäle hat. War mir bisher auch nicht bewusst, dass beide zwingend beschaltet sein müssen. Aber Datenblatt richtig lesen hilft natürlich :). Macht dann nicht einer mit nur einem Kanal viel mehr Sinn? hinz schrieb: > Den gibts nicht nur in DIP-8. Ja, gibts auch z.B. in SOIC, aber bekommen hab ich leider nur die DIP-8. Daher ja meine Suche nach etwas, das vielleicht einfacher in SO erhältlich sind.
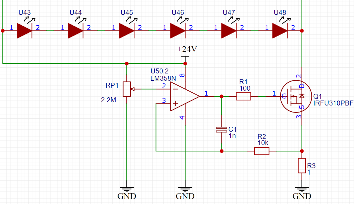
jwagn schrieb: > Andrew T. schrieb: >> Poste bitte mal Deine Schaltung hier! AHHHHH! So nicht! Erstens ist RP1 viel zu hochohmig und 2. ist der Stellbereich viel zu groß! Du willst nur 0-1V einstellen, nicht 0-24V. Also braucht man noch einen Vorwiderstand! Nimm 22k und einen 2K Poti und alles wird gut. Außerdem sollte man dem LM358 noch 1uF an seiner Versorgung spendieren. > Ja, gibts auch z.B. in SOIC, aber bekommen hab ich leider nur die DIP-8. > Daher ja meine Suche nach etwas, das vielleicht einfacher in SO > erhältlich sind. So ein Käse. LM358 in SMD gibt es ÜBERALL, vermutlich sogar mitten im Winter in Sibirien!
jwagn schrieb: > hinz schrieb: >> jwagn schrieb: >>> die Versorgung geschieht mit 24V >> >> Woher kommen die denn? > aus dem Schaltnetzteil eine Bearbeitungszentrums (PS2001-2405-0000, > Hersteller: Beckhoff) Dann reicht doch ein Leistungswiderstand, so ca. 5 Ohm.
Der müde Joe schrieb: > Viel Erfolg! Vielen Dank! Klaus R. schrieb: > Zur Anspeuerung von LED ist Linearbetrieb nicht erforderlich, sondern > auch nicht zeitgemäß. Oder willst Du einen Ofen bauen? Das ist das, Was in eurem Artikel zu besagter Konstantstromquelle drin steht. Und die hab ich erstmal weitestgehend nachgebastelt. Ich bin kein Profi und freue mich, was bei dem Projekt zu lernen. Was wäre denn ein alternativer Vorschlag? Step-down? Falk B. schrieb: > Du "denkst" nicht, du glaubt. Das sit das Gegenteil von WISSEN! Das wäre > aber dringend angeraten. Berechne die maximale Verlustleistung am > Transistor und pack den auf einen passenden Kühlkörper. Ist mir klar. Aber Wissen fällt auch nicht von Bäumen, sondern kommt durch FRAGEN. Genau das mache ich hier.
hinz schrieb: > Dann reicht doch ein Leistungswiderstand, so ca. 5 Ohm. Dann ist aber nix mit Stromeinstellung.
jwagn schrieb: > Das ist das, Was in eurem Artikel zu besagter Konstantstromquelle drin > steht. Und die hab ich erstmal weitestgehend nachgebastelt. Ich bin kein > Profi und freue mich, was bei dem Projekt zu lernen. Was wäre denn ein > alternativer Vorschlag? Step-down? Sicher. Aber einstellbare Konstantstromquellen mit 24V und 1,2A gibt es fertig für wenig Geld zu kaufen.
Falk B. schrieb: > hinz schrieb: >> Dann reicht doch ein Leistungswiderstand, so ca. 5 Ohm. > > Dann ist aber nix mit Stromeinstellung. Dann eben sowas: https://www.reichelt.de/led-trafo-2-30-v-1200-ma-mit-litzen-mw-ldd-1200lw-p185738.html?&nbc=1
jwagn schrieb: > Hab's schon fast vermutet. Die Eingänge sind in deiner Schaltung vertauscht! Dann schwingt's natürlich erst recht (Mitkopplung).
Falk B. schrieb: > BINGO! Allerdings ist Flackerlicht (PWM) bei rotierenden Maschinen nicht so gern gesehen.
wenige Mosfet sind für Gatespannungen >20V spezifiziert. wenn überhaupt.
Und jetzt noch zwischen R1 und C1 in die blaue Leitung einen Widerstand (100k), damit C1 als Integrator wirken kann. Und in Reihe mit C1 noch einen Widerstand, (2,2 kOhm oder ähnlich) damit Du nicht nur einen I-Regler sondern einen PI-Regler gebaut hast. Dann spielst Du mit den Reglerieinstellungen bis der Strom - nicht mehr schwingt, - schnell genug einem Sollwertwechsel folgt. - schnell genug einem Lastwechsel folgt. Siehe Bild: rechter Teil ist der Stromregler, linker Teil ist der Spannungsregler.
Nimm sowas: https://www.ebay.de/itm/Original-XL4015-E1-5A-DC-zu-DC-Step-Down-Modul/114716114671 Und der eine Trimmer wird durch ein Poti ersetzt.
hinz schrieb: > Nimm sowas: > > Ebay-Artikel Nr. 114716114671 > > Und der eine Trimmer wird durch ein Poti ersetzt. Und hier gibts Infos dazu: https://www.electroschematics.com/dc-module/
Dann stelle ich mal meine Schaltung vor. Vom Funktionsprinzip vergleichbar mit der Schaltung des TO. Optimiert mit LTSpice auf geringen Eigenbedarf von 70µA und sauberes Verhalten in allen Betriebpunkten. Funktioniert in der Praxis tadellos. Der Strom ist einstellbar von 100....700mA. R7 besteht aus 6 x 1 Ohm parallel. Mit z.B. 9 x 1 Ohm parallel hätte man dann 1A max und 150mA min. Eine ausführliche Beschreibung zur Anwendung findet sich hier: https://www.ledstyles.de/index.php?thread/27635-portabler-flutlichtstrahler-2800-lm-hocheffizient-mit-dimmung/
Bernd K. schrieb: > https://www.ledstyles.de/index.php?thread/27635-portabler-flutlichtstrahler-2800-lm-hocheffizient-mit-dimmung/ Hocheffizient und Linearregler passen nicht zusammen.
Bernd K. schrieb: > Dann stelle ich mal meine Schaltung vor Die arme LED, die erst mal wenn der Akku angeklemmt wird voll einen übergebraten bekommt, weil der OpAmp erst mal (langsam gebremst) runterregeln muss.
hinz schrieb: > Hocheffizient und Linearregler passen nicht zusammen. Naja, rechne doch erstmal den Wirkungsgrad aus. Bei 90% und mehr haben es auch Schaltregler schwer, da noch groß was zu reißen. Wenn gleich die Beschreibung etwas arg vollmundig ist, kommt es der Realität schon eher nah. Denn bei 25V Akkuspannung und ca. 7x3,3V~23V LED Flußspannung hat man ca. 92% Wirkungsgrad. Bei sinkender Akkuspannung steigt der sogar ;-) Im Mittel über die Entladekennlinie kann man schon mit grob 95% rechnen. Wieviel mehr an Akkulaufzeit würde ein SEHR guter Schaltregler mit vielleicht 98% Wirkungsgrad hier bringen? 5% mehr? Lohnt sich das?
Das ist der Punkt. Wenn die Versorgungsspannung nur wenig über der Brennspannung liegt, hat ein Linearregler seine Daseinsberechtigung und einen guten Wirkungsgrad. @MaWin Gut erkannt. War mir auch bewusst. Eine LM301B wird in der Anwendung mit 50mA betrieben. Der erlaubte Peak Strom ist mit 300mA angegeben; also Faktor 6. Laut Simulation wird das aber nicht überschritten. Der C1 mit 4,7n ist ja dafür verantwortlich und tatsächlich etwas hoch gewählt, weil der verwendete MOSFET eine Gate-Kapazität von typ. 9nF hat und das Ganze nicht schwingen sollte. Der IRFB3806 mit Gate-Kapazität 1,1n ist da schon besser und C1 könnte auf 1n oder weniger gesenkt werden. Der IRFB3806 wie auch der CSD18536 ist im SOA Diagramm mit DC Betrieb angegeben. Ob das tatsächlich erforderlich ist, weiß ich nicht.
Jetzt artet das wieder in eine Grundsatzdiskussion über Schalt- gegen Lin. Dazu fällt mir folgendes immer wieder ein. In unserem Studentenhaus (private Initiative) lebte seinerzeit einer der späteren ELSA-Gründer und zeigte uns eines Tages stolz sein Schaltreglernetzteil mit 4 Sekundärspannungen und einem Wirkungsgrad von stolzen 85% bei Nennlast. Sehr beeindruckende Schaltung (damals) und als Schmankerl auch noch Primär-Widerange...90-240V. Was ich sagen will, würde heute niemanden mehr vom Hocker hauen :-) war aber jeck! Gruß Rainer
MaWin schrieb: > Die arme LED, die erst mal wenn der Akku angeklemmt wird voll einen > übergebraten bekommt, weil der OpAmp erst mal (langsam gebremst) > runterregeln muss. Wie kann man das denn umgehen? Größeren Gate-Widerstand oder schnelleren OP?
Dummy schrieb: > MaWin schrieb: >> Die arme LED, die erst mal wenn der Akku angeklemmt wird voll einen >> übergebraten bekommt, weil der OpAmp erst mal (langsam gebremst) >> runterregeln muss. > > Wie kann man das denn umgehen? > Größeren Gate-Widerstand oder schnelleren OP? Der OP ist schnell genug. Er wird ja durch C1 künstlich eingebremst, damit in Verbindung mit der hohen Imput-Kapazität 9nF des MOSFET ein Aufschwingen vermieden wird. Abhilfe: MOSFET mit möglichst niedriger Input-Kapazität und C1 deutlich kleiner. Beispiel: IRFB3806 mit 1,1nF und C1 mit 560pF sollte passen. BTW: Der teure OPA251 kann durch den SGMOP07EXS8G/TR ersetzt werden. OP + MOSFET kosten dann beim Reichelt zusammen 1,24€
jwagn schrieb: > Aber Wissen fällt auch nicht von Bäumen, sondern kommt durch FRAGEN. Nein, Wissen kommt durch lernen. Und es kann nicht die Aufgabe eines Forums sein, Grundlagenwissen zu lehren.
Bitte melde dich an um einen Beitrag zu schreiben. Anmeldung ist kostenlos und dauert nur eine Minute.
  
  Bestehender Account
  
  
  
  Schon ein Account bei Google/GoogleMail? Keine Anmeldung erforderlich!
Mit Google-Account einloggen
Mit Google-Account einloggen
  Noch kein Account? Hier anmelden.




