Hallo Zusammen, ich bastle gerade an einer Konstantstromquelle für eine Laserdiode. Auf einem Steckbrett baute ich die KSQ aus dem Artikel "Konstantstromquelle mit Operationsverstärker und Transistor" nach, nur mit dem MOSFET IRLZ 34N. Leider sind meine Kenntnisse der Elektrotechnik als Maschinenbauer begrenzt, und so vernichtete ich schon eine Laserdiode:( Bevor die nächste gegrillt wird, wollte ich lieber nachfragen, ob die Schaltung für das Betreiben einer Laserdiode überhaupt in Frage kommt. Den Strom stelle ich über einen Spannungsteiler am +Eingang des OP's mit einem Poti auf 100 mA ein. Die gegrillte Laserdiode vertrug laut Datenblatt über 200 mA. Nach dem Einschalten blinkte die LD kurz stark auf (als Laser) und verabschiedete sich sofort. Jetzt habe ich nur noch eine rote LED :( Eine Zweite LD in meinem Besitz verträgt etwas mehr Strom (>1000mA). Wenn ich diese LD anschließe, blitzt sie auch nur kurz als Laser auf und brennt als LED weiter. Und das immer wieder wenn ich die LD anschließe. Einmaliges aufblitzen als Laser und weiter leuchten als LED. Hat jemand vielleicht einen Tipp für mich? Gruß Rainer
@ Rainer S. (rainer_mbau) >begrenzt, und so vernichtete ich schon eine Laserdiode:( Bevor die >nächste gegrillt wird, wollte ich lieber nachfragen, ob die Schaltung >für das Betreiben einer Laserdiode überhaupt in Frage kommt. Ja. Aber zum Testen nimmt man erstmal KEINE Laserdiode sondern einen Ersatz! Man schalte genügend Dioden (2-3) in Reihe, die haben in etwa soviel Flußspannung wie deine Laserdiode. Damit kann man testen. >einem Poti auf 100 mA ein. Die gegrillte Laserdiode vertrug laut >Datenblatt über 200 mA. Nach dem Einschalten blinkte die LD kurz stark >auf (als Laser) und verabschiedete sich sofort. Jetzt habe ich nur noch >eine rote LED :( Laserdioden sind SEHR empfindlich gegenüber Überstrom! >Eine Zweite LD in meinem Besitz verträgt etwas mehr Strom (>1000mA). >Wenn ich diese LD anschließe, blitzt sie auch nur kurz als Laser auf und >brennt als LED weiter. Und das immer wieder wenn ich die LD anschließe. >Einmaliges aufblitzen als Laser und weiter leuchten als LED. Hört auf mit solchen Dingen so rumzubasteln. >Hat jemand vielleicht einen Tipp für mich? Du hast im Aufbau einen Fehler. Den musst du finden. Nimm die genannten Erstatzdioden, schalte ein Multimeter mit Strommessung in Reihe und such den Fehler. Siehe Fehlersuche.
Rainer S. schrieb: > Leider sind meine Kenntnisse der Elektrotechnik als Maschinenbauer > begrenzt, und so vernichtete ich schon eine Laserdiode: Gerade Laserdioden reagieren äusserst empfindlich auch schon auf sehr kurze Überspannungs- oder Überstromimpulse schon das Anfassen der Anschlüsse kann die Diode beschädigen. Ich würde Dir deshalb empfehlen, ein fertiges Laserdiodennetzteil, pas- send für Deine spezielle Diode, zu verwenden. Vor dem Einbau der Diode solltest Du die Anschlüsse der Diode mit einem dünnen Draht kurzschliessen und diesen Draht erst entfernen, nachdem die Diode eingelötet ist. Deine "vernichtete" Laserdiode kannst Du übrigens weiter als normale LED nutzen. :-)
Hallo Falk, vielen Dank für die schnelle Antwort. Den Aufbau habe ich schon oft überprüft. Und für die ersten Versuche schaltete ich drei einfache Dioden in Reihe. Alles lief/läuft ohne Probleme, Strom Passt! Deswegen kann ich das ganze auch nicht verstehen. Kann es sein, dass im Einschaltmoment eine Strom/Spannungsspitze die Laserdiode zerstört hat. Läßt sich das irgendwie Messen? Danke und Gruß Rainer
Rainer S. schrieb: > Den Strom stelle ich über einen Spannungsteiler am +Eingang des OP's mit > einem Poti auf 100 mA ein. Normalerweise wird der Strom von LDs über die eingebaute Laserdiode geregelt. Man findet im Netz auch passende Schaltungen dafür. Irgendwie finde ich es schon seltsam, wenn man zur Regelung von teuren Laserdioden uralte Billig-OPVs nimmt. Oder nimmst Du Ausschussdioden aus Laserpointern?
@ Rainer S. (rainer_mbau) >Den Aufbau habe ich schon oft überprüft. Und für die ersten Versuche >schaltete ich drei einfache Dioden in Reihe. Alles lief/läuft ohne >Probleme, Strom Passt! OK. >Deswegen kann ich das ganze auch nicht verstehen. >Kann es sein, dass im Einschaltmoment eine Strom/Spannungsspitze die >Laserdiode zerstört hat. Kann sein. > Läßt sich das irgendwie Messen? Mit einem Oszilloskop, genauer, einem Digitaloszilloskop.
Es wurde nicht genuegend darauf hingewiesen. Eine Laserdiode ist ein Bauelenent, an den Grendze des physikalisch Moeglichen. Sie ist deshalb SEHR, SEHR, SEHR empfindlich. Ein einmaliger Ueberschwinger 10% ueber Sollstrom und das war's. Deshalb wird der Strom von Null langsam an die Schwelle hochgefahren. Wo ist die Schwelle ? Nicht im Datenblatt. Im Datenblatt ist die ungefaehre Schwelle. Je nach Exemplar ist der obere Wert schon zuviel. Die Schwelle ist da wo das Licht ploetzlich sehr stark zunimmt. Das Licht wird mit der internen Photodiode gemessen. Ohne diese Photodiode kann man die Laserdiode gar nicht richtig und zuverlaessig verwenden. Eine OpAmp Stromquelle kann das alles gar nicht.
Falk B. schrieb: > Mit einem Oszilloskop, genauer, einem Digitaloszilloskop. Hab ich hier stehen, aber leider keinen Funktionsgenerator um einen Impuls zu simulieren. Harald W. schrieb: > Normalerweise wird der Strom von LDs über die eingebaute Laserdiode > geregelt. Du meinst die Monitordiode? Harald W. schrieb: > Irgendwie finde ich es schon seltsam, wenn man zur Regelung von > teuren Laserdioden uralte Billig-OPVs nimmt. Oder nimmst Du > Ausschussdioden aus Laserpointern? Die gegrillte Laserdiode stammt aus einem DVD-RW, die hoffentlich noch funktionsfähige Blaue LD ist gekauft (osram pl tb450b). Welcher OPV wäre besser geeignet? Sehe gerade das der Schwellstrom der blauen LD 200 bis 300 mA beträgt. Somit konnte die nicht mit 100 mA richtig funktionieren. Aber das anfängliche aufblitzen deutet auf einen Strompuls hin, oder? läßt sich dieser irgendwie begrenzen? Danke und Gruß Rainer
Wenn du nur 100mA benötigst, dann nimm einen 4,7Ohm Widerstand statt 0,1Ohm. Außerdem machst du am besten in die Drain-Zuleitung noch einen Widerstand hinein damit bei den 100mA nur noch 1V am Mosfet abfällt. Damit hast du auch während dem hochlaufen der Stromversorgung automatisch eine Strombegrenzung. Falls das immer noch nicht zur Strombegrenzung reicht dann mach eine zusätzliche Strombegrenzung mit einem NPN-Transistor(Emitter->Masse, Basis->mit 100Ohm an Source vom Mosfet, Kollektor->Gate vom Mosfet. Widerstand 4,7Ohm zwischen Source und Masse. Der Transistor zieht dann automatisch bei 0,7V das Gate herunter und begrenzt so den Strom. Imax = 0,7V/4,7Ohm
@ Siebzehn Für Fuenfzehn (hacky) >Bauelenent, an den Grendze des physikalisch Moeglichen. Sie ist deshalb >SEHR, SEHR, SEHR empfindlich. Ein einmaliger Ueberschwinger 10% ueber >Sollstrom und das war's. Stimmt im wesentlichen, wobei ich bei den 10% nicht so sicher bin. >stark zunimmt. Das Licht wird mit der internen Photodiode gemessen. Ohne >diese Photodiode kann man die Laserdiode gar nicht richtig und >zuverlaessig verwenden. Stimmt so nicht, viele Laser, u.a. in DVD-Bennern haben KEINE Photodiode zur Messung!
Begebe dich zu solchen Fragen zu einem Forum, wo sich die Fachleute befinden. www.laserfreak.net
Rainer S. schrieb: > Hab ich hier stehen, aber leider keinen Funktionsgenerator um einen > Impuls zu simulieren. Dann schau dir doch einmal die Shunt-Spannung im Einschaltmoment an.
@ Rainer S. (rainer_mbau) >Welcher OPV wäre besser geeignet? Der OPV ist schon OK. >Sehe gerade das der Schwellstrom der blauen LD 200 bis 300 mA beträgt. >Somit konnte die nicht mit 100 mA richtig funktionieren. Aber das >anfängliche aufblitzen deutet auf einen Strompuls hin, oder? >läßt sich dieser irgendwie begrenzen? Möglicherweise prellt die Versorgungsspanung beim Einschalten. Das kann komische Effekte erzeugen.
@ Helmut S. (helmuts) >Wenn du nur 100mA benötigst, dann nimm einen 4,7Ohm Widerstand statt >0,1Ohm. Er braucht mehr, denn die Laserdiode hat 200-300mA Schwellenstrom. > Außerdem machst du am besten in die Drain-Zuleitung noch einen >Widerstand hinein damit bei den 100mA nur noch 1V am Mosfet abfällt. >Damit hast du auch während dem hochlaufen der Stromversorgung >automatisch eine Strombegrenzung. Naja. Damit wird aber auch der Spielraum der Regelung nahe Null >Falls das immer noch nicht zur Strombegrenzung reicht dann mach eine >zusätzliche Strombegrenzung mit einem NPN-Transistor(Emitter->Masse, >Basis->mit 100Ohm an Source vom Mosfet, Kollektor->Gate vom Mosfet. AUA!!! Was soll denn das? WENN es ein Problem beim Einschalten gibt, muss das durch passende Beschaltung gelöst werden, NICHT durch 3 Stromquellen in Reihe!
Rainer S. schrieb: > Den Strom stelle ich über einen Spannungsteiler am +Eingang des OP's mit > einem Poti auf 100 mA ein. eine Gefahrenquelle: wenn das Poti "kratzt" springt kurzzeitig die Eingangsspannung des LM358 nach oben (und der OPV reagiert, indem er den Strom hochfährt). Ein kleiner Kondensator am Schleifer des Potis gegen Masse hilft dagegen. Ansonsten dürfte dein Hauptproblem wohl wirklich das undefinierte Einschaltverhalten sein. Sorg irgendwie dafür, dass der Strom langsam auf den gewünschten Wert hochgefahren wird. Das Einschaltverhalten deines Netzteils kann dir das Leben schwer machen, ohne eine Oszimessung wirst du dem schwer auf den Grund gehen können. Evtl. darfst du die Versorgung des OPV und der Laserdiode nicht gleichzeitig einschalten sondern musst dem OPV vorher Zeit geben, sich "einzuschwingen", und dann langsam die Spannung an der Laserdiode hochfahren. Es kann durchaus auch sein, dass deine Schaltung noch insgesamt schwingt (aufgrund Induktivitäten im Lastkreis). Das lässt sich durch eine passende Dimensionierung beheben, aber auch dazu brauchst du zur Analyse ein Oszi. Der von Helmut vorgeschlagene Widerstand in Serie zur Diode könnte dir helfen, die nächsten Untersuchungen durchzuführen, ohne dass jedesmal eine Laserdiode hopps geht.
Dein Shunt (R2) für die Strommessung ist so klein, dass dort bei 100mA gerade mal 10mV abfallen. Wenns ungünstig kommt, kann die Offsetspannung des OP schon mal 7mV betragen. Und ich bezweifle mal, dass der OP so dicht an der unteren Versorgungsspannung überhaupt vernünftig arbeitet. p.s. Je nach Eingangsschaltung wird dein Poti für den Sollwert dann auch ganz am Ende der Bahn rumkratzen.
@ Wolfgang (Gast) >Dein Shunt (R2) für die Strommessung ist so klein, dass dort bei 100mA >gerade mal 10mV abfallen. Wenns ungünstig kommt, kann die Offsetspannung >des OP schon mal 7mV betragen. In der Tat. > Und ich bezweifle mal, dass der OP so >dicht an der unteren Versorgungsspannung überhaupt vernünftig arbeitet. Doch, das kann der LM358.
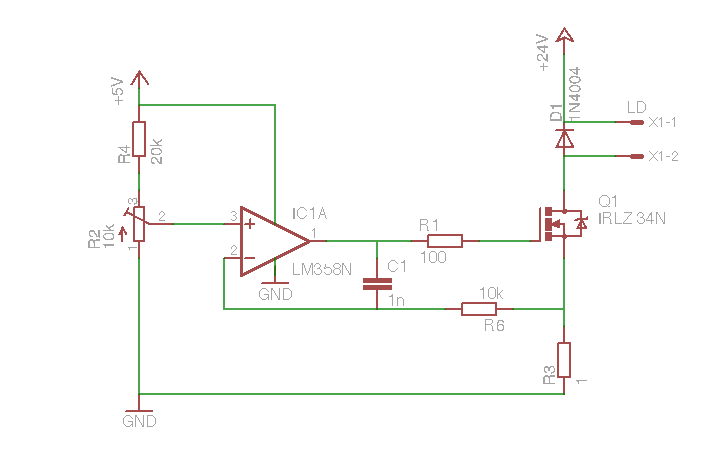
@ Rainer S. (rainer_mbau) > Ksq_opv_mosfet.png >Hat jemand vielleicht einen Tipp für mich? Und vor allem. Wie sieht deine GESAMTschaltung aus? Das Bild oben ist nur ein Teil, es fehlt die Sollwertvorgabe und Stromversorgung. Poste einen gescheiten Schaltplan und ein Bild vom realen Aufbau unter Beachtung der Bildformate.
Vielen Dank für Eure Unterstützung. In der Tat entspricht der Schaltplan in meinem Bild nicht ganz der Realität. Eingebaut ist ein 1 Ohm 5W Shunt, Sry! Ich schmeiße gleich mal Eagle an und kritzle genau meinen Aufbau. Gruß Rainer
Rainer S. schrieb: >> Normalerweise wird der Strom von LDs über die eingebaute Laserdiode >> geregelt. > > Du meinst die Monitordiode? Ja, lässt sich leider im nachhinein nicht mehr korrigieren. Wenn Du die LD zur präzisen Längenmessung als Lichtquelle in einen Interferrometer benutzen willst, musst Du übrigens zusätzlich die Temperatur der LD regeln.
@ Harald Wilhelms (wilhelms) >Ja, lässt sich leider im nachhinein nicht mehr korrigieren. >Wenn Du die LD zur präzisen Längenmessung als Lichtquelle >in einen Interferrometer benutzen willst, musst Du übrigens >zusätzlich die Temperatur der LD regeln. Mein Gott, wollen wir jetzt vielleicht noch die quantenmechanischen Prozesse im Laser diskutieren incl. der philosophischen Bedeutung der Raumzeit (100 Jahre allegemeine Relativitätstheorie!) und der schwarzen Löcher? Sollten wir unbedingt Stephen Hawking hier einladen, unserer Diskussion beizuwohnen?
> Aber das anfängliche aufblitzen deutet auf einen Strompuls hin, oder?
Nein. Jede Form von aufblitzen deutet darauf hin das deine Schaltung
totaler Mist ist. Und damit meine ich bereits Ueberschwinger die man nur
auf dem Oszi sieht. Alles as du mit dem Auge sehen kannst ist so
laecherlich schlecht das es keiner Worte bedarf.
Olaf
Harald W. schrieb: > Wenn Du die LD zur präzisen Längenmessung als Lichtquelle > in einen Interferrometer benutzen willst Eigentlich soll später eine 3 Watt Laserdiode in einer kleinen Portalfräse Gravirarbeiten auf Holz durchführen. Somit ist eine (so) exakte Stromregelung nicht notwendig. Gruß Rainer
Im Anhang mal eine Schaltung wie ich sie verwende. Sie funktioniert mit roten Laserdioden sehr gut, bei 405nm Dioden hat die Schutzschaltung wegen der anderen Spannungslage ein Anlaufproblem. Ich starte sie derzeit indem ich kurz mit der Pinzette einen Kondensator ueberbruecke. Danach funktioniert sie gut, auch der Modulator klappt. Verbesserungen ueberlasse ich dem geneigten Leser als Hausaufgabe. :-) > Eigentlich soll später eine 3 Watt Laserdiode in einer kleinen > Portalfräse Gravirarbeiten auf Holz durchführen. Dann willst du ja deine Diode noch modulieren. Das hebt deine Ansprueche auf ein ganz neuen Level was Genauigkeit und Ueberschwinger angeht. > Somit ist eine (so) exakte Stromregelung nicht notwendig. Du wirst noch staunen was da so notwendig ist. Olaf
Anbei mein Schaltplan. Olaf schrieb: > Dann willst du ja deine Diode noch modulieren. Ist damit das Ein -und Ausschalten der Diode durch den Controller gemeint, wenn er den (CNC)G-Code abarbeitet? Ich baue alles nochmal sauber auf und versuche den Einschaltmoment mit dem Oszi zu erfassen. Gruß Rainer
@Rainer S. (rainer_mbau) > ksq_v1.png >Anbei mein Schaltplan. Deine Laserdiode ist verpolt. Dein Plan ist unvollständig. Wo kommen die 5V her? Wenn da 2 getrennte Quellen im Spiel sind macht das Probleme. >Ich baue alles nochmal sauber auf und versuche den Einschaltmoment mit >dem Oszi zu erfassen. Edit. Ach neee, die Diode soll wohl eine Freilaufdiode sein. Naja, schaden kann sie nicht. Wozu aber 24V Versorgung für die Laserdiode, die nur ein paar Volt Flußspannung hat?
:
Bearbeitet durch User
Falk B. schrieb: > Deine Laserdiode ist verpolt. Dein Plan ist unvollständig. Wo kommen die > 5V her? Wenn da 2 getrennte Quellen im Spiel sind macht das Probleme. Die 5 Volt liefert eine 7805 Schaltung welche auf einer gesonderten Platine aufgebaut ist. Die Schaltung regelt die 24 Volt auf 5 Volt. Somit werden sowohl die 5 Volt, als auch die 24 Volt von der selben Spannungsquelle geliefert. Und die 24 Volt, weil ich leider keine andere Spannungsquelle habe. Gruß Rainer
:
Bearbeitet durch User
Hallo deine 5V am OP sind nicht gut. Durch den Strom im Shunt wird die Source angehoben. Ob dein FET dann noch genug Gatespannung bekommt ist fraglich. In meinen Schaltungen hängt der Laser zwischen 5V und Stromquelle, der OP an +/- 15V.
Ich würde einen einfachen Softstart davor schalten, um den Überschwinger beim einschalten zu unterdrücken. Grundsätzlich sollte man die Stromversorgung zuerst einschalten, und dann den LD-Treiber zuschalten. Zum testen natürlich erstmal einen Dummy verwenden. Dann hält sich der Ärger in Grenzen :) Gruß Thomas
@ Rainer S. (rainer_mbau) >Die 5 Volt liefert eine 7805 Schaltung welche auf einer gesonderten >Platine aufgebaut ist. Die Schaltung regelt die 24 Volt auf 5 Volt. >Somit werden sowohl die 5 Volt, als auch die 24 Volt von der selben >Spannungsquelle geliefert. OK. >Und die 24 Volt, weil ich leider keine andere Spannungsquelle habe. Hmm, damit verheizt du aber MASSIV Wärme im MOSFET. Pack mal 1uF oder so an den +Eingang vom OPV gegen Masse, das verzögert das Ansteigen der Spannung dort. Leg einen Widerstand von 1M vom - Eingang nach +5V.
@ karadur (Gast) >deine 5V am OP sind nicht gut. Durch den Strom im Shunt wird die Source >angehoben. Ob dein FET dann noch genug Gatespannung bekommt ist >fraglich. Das reicht hier, denn der MOSFET ist ein Logic Level Typ.
> Ich würde einen einfachen Softstart davor schalten, um den > Überschwinger beim einschalten zu unterdrücken. Er will mit seiner Diode gravieren, also vermutlich irgendwie mit 100Hz-1khz modulieren. Die Schaltung darf dann einfach kein Ueberschwingen aufweisen. Da helfen dann auch keine lahmen Tricks. Genauer gesagt muss man erst mal rechnen was man fuer eine minimale Flankensteilheit braucht und dimensioniert dann seine Schaltung irgendwo zwischen Kriechfall und aperiodischen Grenzfall. Wenn die Diode im Betrieb bei jedem einschalten ein bisschen ueberschwingt ist sie auch nach kurzer Zeit Geschichte. Olaf
Olaf schrieb: > Da helfen dann auch keine lahmen Tricks. > Genauer gesagt muss man erst mal rechnen was man fuer eine minimale > Flankensteilheit braucht und dimensioniert dann seine Schaltung irgendwo > zwischen Kriechfall und aperiodischen Grenzfall. Wenn die Diode im > Betrieb bei jedem einschalten ein bisschen ueberschwingt ist sie auch > nach kurzer Zeit Geschichte. Naja, den Anlaufschutz hast Du ja in deiner Schaltung auch drin. Der zieht beim einschalten erst mal den LM317 runter. MfG Thomas
Es gab mal ne nette Application Note von Jim Williams, dort ging es auch um einen Lasertreiber. Dort ware 2-3 Sicherungen gegen Überschwinger beim Einschalten eingebaut. Da isse, Google sei Dank! http://www.google.de/url?sa=t&rct=j&q=&esrc=s&source=web&cd=1&cad=rja&uact=8&ved=0ahUKEwjKv5fO_7XJAhXJ6CwKHX9iDPEQFgghMAA&url=http%3A%2F%2Fwww.linear.com%2Fdocs%2F4179&usg=AFQjCNG2F1fIWcf321xCEjZ1yP27NfHGvg&sig2=6V1enKOWnZx3nrdZua9xtQ
Hallo Olaf Eine Frage zu Deinem Schaltplan. Die Eingangsbeschaltung mit T3 regelt ja schon bei 70mA runter. Wenn T4 voll durchschaltet liefert der LM317 doch nur max. 1,2V. Den Rest macht die Monitordiode über T1,T2 ? Oder habe ich da einen Denkfehler? MfG Thomas
Olaf schrieb: > Er will mit seiner Diode gravieren, also vermutlich irgendwie mit > 100Hz-1khz modulieren. Hallo Olaf, das verstehe ich nicht, warum muss ich die LD modulieren. Mein Controller liefert nur Spindel AN (LD an), oder Spindel AUS (LD aus). Denke ich hier zu einfach und beachte etwas nicht? Gruß Rainer
Ich habe die Schaltung noch einmal neu mit den Tipps von oben aufgebaut und mit dem Oszi die Spannung am Shuntwiderstand im Einschaltmoment aufgenommen. Es gibt immer eine Spannungspitze am Anfang (Bild im Anhang). Lässt sich das verhindern? Danke und Gruß Rainer
@ Rainer S. (rainer_mbau) >das verstehe ich nicht, warum muss ich die LD modulieren. Mein >Controller liefert nur Spindel AN (LD an), oder Spindel AUS (LD aus). Das ist auch eine einfache Modulation. Wenn man natürlich eine Fräserspindel nachbildet, sind die Zeiten natürlich EWIG, im Sekundenbereich. Ein Laser könnte das millionenfach schneller.
@ Rainer S. (rainer_mbau) >und mit dem Oszi die Spannung am Shuntwiderstand im Einschaltmoment >aufgenommen. Es gibt immer eine Spannungspitze am Anfang (Bild im >Anhang). Und deine Quelle schwingt . . . 8-0
Aber der Peak beim einschalten ist nur 36mV? Edit: Messe doch mal den Strom (Peak)
:
Bearbeitet durch User
Falk B. schrieb: > Und deine Quelle schwingt . . . 8-0 Hab den Fehler für das Schwingen gefunden. Es war der Kondensator C2. Ohne ihn sieht das Ganze etwas besser aus. Aber der Anfangsschwinger ist geblieben. Danke und Gruß Rainer
:
Bearbeitet durch User
Thomas B. schrieb: > Aber der Peak beim einschalten ist nur 36mV? Der ist etwa 250 mV. Ob das schlimm ist, kann ich nicht beurteilen. Thomas B. schrieb: > Messe doch mal den Strom (Peak) Wüsste nicht wie das gehen soll. Den Strom kann ich nur berechnen. Wie kann ich den Strom im Einschaltmoment messen? Danke und Gruß Rainer
@ Rainer S. (rainer_mbau) >> Und deine Quelle schwingt . . . 8-0 >Hab den Fehler für das Schwingen gefunden. Es war der Kondensator C2. >Ohne ihn sieht das Ganze etwas besser aus. Glaub ich nicht. Ausserdem vermisse ich Entkoppelkondensatoren für deinen OPV und die 24V. https://www.mikrocontroller.net/articles/Kondensator#Entkoppelkondensator
Rainer S. schrieb: > Wie kann ich den Strom im Einschaltmoment messen? Grob, indem du die Spannung über deinem Shunt R3 misst. Damit kriegst du nur kapazitive am FET nicht zu fassen.
Falk B. schrieb: > Glaub ich nicht. Ausserdem vermisse ich Entkoppelkondensatoren für > deinen OPV und die 24V. Ja, Du hast recht. Manchmal schwingt das Ding und manchmal nicht. Aber nicht die Quelle selbst, die 5 Volt sind sauber. Aber nach dem Spannungsteiler, dierekt am + Eingang schwingt das Ding. Am 7805 habe ich 100uF und 100nF. Jetzt habe ich 100nF zusätzlich am OP und 470 low ESR an den 24 Volt platziert. Aber keine Änderung am + Eingang Gruß Rainer
@ Rainer S. (rainer_mbau) >> Glaub ich nicht. Ausserdem vermisse ich Entkoppelkondensatoren für >> deinen OPV und die 24V. >Ja, Du hast recht. Manchmal schwingt das Ding und manchmal nicht. UHHH!!! SCHLECHT!!! > Aber >nicht die Quelle selbst, die 5 Volt sind sauber. Glaubst du. > Aber nach dem >Spannungsteiler, dierekt am + Eingang schwingt das Ding. Wenn ein rein passiver Spannungsteiler schwingt, gehen bei mit 10 rote Lampen an!!! >Am 7805 habe ich 100uF und 100nF. Jetzt habe ich 100nF zusätzlich am OP >und 470 low ESR an den 24 Volt platziert. >Aber keine Änderung am + Eingang Da stimmt was nicht. Ich tippe auf einen vergurkten Aufbau. Poste ein Bild vom Aufbau.
Du hast das Gerät auf dem Steckbrett aufgebaut? Mache die Kabel und Steckbrücken so kurz wie nur möglich. Vielleicht liegt es daran. Oder mache mal ein Foto. Schönen Abend noch. Gruß Thomas Edit: Ops, Falk war schneller :)
:
Bearbeitet durch User
> Naja, den Anlaufschutz hast Du ja in deiner Schaltung auch drin. > Der zieht beim einschalten erst mal den LM317 runter. Ja, ich gebs zu. Die ist aus Angst da drin. :-) Die Schaltung den Strom wenn die Diode warm wird um die Helligkeit konstant zu halten. Das ist vielleicht nicht so guenstig wenn man mal den Kuehlkoerper nicht richtig montiert hat... Ob es wirklich was bringt muesste man ausprobieren, es koennte sein das die Laserdiode schneller ist. Ich hab meine Schaltung mit verschiedenen Dioden probiert, zuerst 780nm aus einem alten CD-Player, dann eine rote aus einem DVD und am Schluss eine 50mW mit 405nm. Also von umsonst nach teuer vorgetastet. :-) Da war die Strombegrenzung ganz nett weil die Schaltung sich mit den unterschiedlichen Dioden schonmal leicht anders verhaelt. Die Schaltung ist im uebrigen nicht komplett von mir. Ich glaube die Grundlage stammt von Sam Goldwasser oder aus einer Herstellerapplikation. Ich hab sie nur etwas angepasst. Man muss auch etwas aufpassen weil Dioden sich in der Verschaltung unterscheiden koennen. Ich wuerde dem OP im uebrigen auch mal empfehlen die FAQ von Sam Goldwasser zu lesen. Koennte die eine oder andere Diode retten. Und noch was, ohne Rueckkopplung ueber die Monitordiode kann man so Laserdioden im Dauerstrich IMHO nicht sinnvoll betreiben. Entweder wird sie durchgehen, dann ist sie halt tod oder ihre Helligkeit wird nachlassen und dann kann man damit nicht sinnvoll belichten/grafieren. Olaf
Das "Schwingen" deiner Messung besteht aus Spannungseinbrüchen, die im 10ms Takt kommen. (Wenn du deine Zeitablenkung am Oszi auf genau 5ms statt den "krummen" Wert 4ms einstellen würdest, könnte man das genau sehen, aber die Zeit sollte ungefähr hinkommen.) 10ms können natürlich auch Zufall sein, aber es riecht nach einem grundsätzlichen Problem deines Netzteils. Wenn die Siebelkos ihren Dienst nicht mehr tun, hat man gerne mal solche Einbrüche im 100Hz Takt. Kannst du mal eine Oszi-Aufnahme der Versorgungen hier einstellen? Einmal die 24V und einmal die 5V. Möglichst beide mit Belastung (also mit ordentlichem Stromfluss durch die ehemalige Laserdiode).
Ihr hatten 100% recht! Mein kleines Netzteil schwingt! Jetzt habe ich ein 7,4 Volt LiPo angehängt und es sieht gleich besser aus. Leider ist der erste Schwinger immer noch vorhanden. Anbei ein Bild im Einschaltmoment. In Blau sind die 5 Volt nach dem 7805 zu sehen. In Gelb die Spannung am Shunt. Hat vielleicht jemand einen Tipp für mich wie ich den Überschwinger in den Griff bekommen kann? Danke und Gruß Rainer
@Rainer S. (rainer_mbau) >Ihr hatten 100% recht! Mein kleines Netzteil schwingt! Was für ein Gurkenteil hast du denn da? >Leider ist der erste Schwinger immer noch vorhanden. Anbei ein Bild im >Einschaltmoment. In Blau sind die 5 Volt nach dem 7805 zu sehen. In Gelb >die Spannung am Shunt. Hast du den Kondensator wieder am Poti? Wir warten imer noch auf ein Bild von deinem Aufbau.
Falk B. schrieb: > Wir warten imer noch auf ein Bild von deinem Aufbau. Sorry, glatt vergessen. Aber da ist nicht so viel zu sehen. Falk B. schrieb: > Hast du den Kondensator wieder am Poti? Hab es mit und ohne versucht. Bringt keine Änderung. Gruß Rainer
:
Bearbeitet durch User
Rainer S. schrieb: > Wenn ich diese LD anschließe, blitzt sie auch nur kurz als Laser auf und > brennt als LED weiter. Und das immer wieder wenn ich die LD anschließe. > Einmaliges aufblitzen als Laser und weiter leuchten als LED. Moment mal! Du klemmst doch wohl nicht allen Ernstes die LD an die unter Spannung stehende Konstantstromquelle? Das würde den fetten Strom-Überschwinger erklären, der die kleinere LD natürlich getötet hat...
Ich werfe mal die AN1811 von Maxim für eine Laserdiode mit Monitordiode in die Runde http://pdfserv.maxim-ic.com/en/an/AN1811.pdf Den Digitalansteuerteil kann man natürlich auch weg lassen.
@Rainer S. (rainer_mbau) Man könnte mit einer RC-Kombibantion das Gate des MOSFETs "hart" ausbremsen, zumindest für 1ms, dann ist der Einschaltpuls weg. Siehe Anhang (ist nicht schön, ich weiß)
@ Thosch (Gast) >Du klemmst doch wohl nicht allen Ernstes die LD an die unter Spannung >stehende Konstantstromquelle? Das wäre natürlich mal wieder der Hammer! Man darf die Last der Konstantstromquelle NICHT unter Spannung anschließen, das muss man vorher im spannungsfreien Zustand machen!
Thosch schrieb: > Du klemmst doch wohl nicht allen Ernstes die LD an die unter Spannung > stehende Konstantstromquelle? Nein, die LD wird durch die 5 Dioden in Reihe simuliert. Sieht man etwas schlecht im ersten Bild links hinten. Wolfgang schrieb: > Ich werfe mal die AN1811 von Maxim für eine Laserdiode mit Monitordiode > in die Runde Meine LD hat leider keine Fotodiode :( Falk B. schrieb: > an darf die Last der Konstantstromquelle NICHT unter Spannung > anschließen, das muss man vorher im spannungsfreien Zustand machen! Ich verbinde zuerst die LD, bzw. die Dioden und klemme anschließend das Kabel vom LiPo an den 7805. Falk B. schrieb: > an könnte mit einer RC-Kombibantion das Gate des MOSFETs "hart" > ausbremsen, zumindest für 1ms, dann ist der Einschaltpuls weg. Werde ich gleich ausprobieren. Danke und Gruß Rainer
Rainer S. schrieb: > Falk B. schrieb: >> an könnte mit einer RC-Kombibantion das Gate des MOSFETs "hart" >> ausbremsen, zumindest für 1ms, dann ist der Einschaltpuls weg. > > Werde ich gleich ausprobieren. Das kann aber nur etwas nützen, wenn das "Anklemmen des LiPo" nicht von einem mehrere 10ms-Bereich langen Einschaltprellen begleitet ist.
@Wolfgang (Gast) >Das kann aber nur etwas nützen, wenn das "Anklemmen des LiPo" nicht von >einem mehrere 10ms-Bereich langen Einschaltprellen begleitet ist. In der Tat. Der Einschaltvorgang muss EINMALIG und mit wenig Prellen laufen! Also einen gescheiten Schalter verwenden.
Ehrlich gesagt sind mir die Kabel zu den 6 Dioden (Dummy) zu lang. Und an dem 7805 vermisse ich das kleine “C“, auch dann wenn der Strom vom LiPo kommt. Aber vielleicht täusche ich mich. MfG Thomas Edit: Denke an den Dropout (7,4V-5V) Edit2: Ich glaube das kleine "C" ist drin. Hat sich hinterm Kabel versteckt, sorry :-)
:
Bearbeitet durch User
Wolfgang schrieb: > Das kann aber nur etwas nützen, wenn das "Anklemmen des LiPo" nicht von > einem mehrere 10ms-Bereich langen Einschaltprellen begleitet ist. Verstanden. Thomas B. schrieb: > Ehrlich gesagt sind mir die Kabel zu den 6 Dioden (Dummy) zu lang. Die LD wird voraussichtlich auch in einiger Entfernung zum Treiber verbaut. Thomas B. schrieb: > Und an dem 7805 vermisse ich das kleine “C“ Die verstecken sich hinter den beiden roten Kabel, direkt am 7805. Danke und Gruß Rainer
Rainer S. schrieb: > Die LD wird voraussichtlich auch in einiger Entfernung zum Treiber > verbaut. So weit ich weiß, sollte man den Treiber immer möglichst nahe an der LD verbauen. Ist ja keine “normale“ LED. Jede Spannungs- und Stromspitze ist unschön.
@ Rainer S. (rainer_mbau) >Die LD wird voraussichtlich auch in einiger Entfernung zum Treiber >verbaut. Wie weit? 10cm oder 10m?
Falk B. schrieb: > Wie weit? 10cm oder 10m? Denke an 5 bis 10 cm. Falk B. schrieb: > Man könnte mit einer RC-Kombibantion das Gate des MOSFETs "hart" > ausbremsen, zumindest für 1ms, dann ist der Einschaltpuls weg. Eingebaut, aber keine Besserung, ganz im Gegenteil der schwingt jetzt einige Male bis er sich einpendelt. Im angehängten Bild sieht man Gelb die Spannung am Shunt und Blau die Spannung am Gate. Ich überlege mir morgen etwas vernünftiges zum Einschalten. Vielen dank für die Hilfe. Gruß Rainer
@Rainer S. (rainer_mbau) >Eingebaut, aber keine Besserung, ganz im Gegenteil der schwingt jetzt >einige Male bis er sich einpendelt. Im angehängten Bild sieht man Gelb >die Spannung am Shunt und Blau die Spannung am Gate. Da stimmt irgendwas nicht. Die Spannung am Gate geht langsam hoch und der Sourcestrom soll dermassen schwingen? Ich glaube da gibt es ein Meßproblem. Wie misst du? Nutzt du Tastköpfe? Wo ist deine Masse angeklemmt?
Ok, 10cm Entfernung zwischen Treiber und Laserdiode sind OK. Man sollte die Zuleitungen verdrillen, das minimiert die parasitäre Induktivität.
Aber da stimmt was nicht. Wieso bleibt das Signal ber dem Shunt nach dem EInschwingen high? Ist dein Poti voll aufgedreht?
Kann ja sein das ich pingelig bin, aber 6 Dioden mit je 25 mm Draht pro Seite macht 300mm + die beiden langen Steckbrücken. Ich denke das macht schon einen Effekt. Aber interessantes Thema, interessiert mich jetzt wie der Überschwinger zustande kommt. Schönen Abend noch Gruß Thomas
@ Thomas B. (thombde) >Kann ja sein das ich pingelig bin, aber 6 Dioden mit je 25 mm Draht pro >Seite macht 300mm + die beiden langen Steckbrücken. Du bist pingelig ;-) Die 300mm Draht sind um die 0,5uH, das passt schon. Die Stromquelle kann so oder so nicht im MHz-Bereich regeln.
Falk B. schrieb: > Wie misst du? Nutzt du Tastköpfe? Ich benutze die Standardtastköpfe des Oszis. Falk B. schrieb: > Wo ist deine Masse > angeklemmt? Die Masseklemme ist einfach an der gemeinsamen Masse am Steckbrett angeklemmt. Das war wohl keine gute Idee, oder? Je nach dem wo ich die Masse Klemme befestige bekomme ich ein etwas anderes Ergebnis. Damit meine ich linke oder rechte Massenleiste am Steckbrett. Wenn ich die Masse beider Tastköpfe direkt am anderen Ende des Shuntwiderstandes anklemme, sieht das Ergebnis etwas anders aus (siehe Anhang). Gruß Rainer
@ Rainer S. (rainer_mbau) >Die Masseklemme ist einfach an der gemeinsamen Masse am Steckbrett >angeklemmt. Das war wohl keine gute Idee, oder? Eigentlich schon. Aber wenn du Pech hast und an der falschen Stelle die Masse anklemmst, misst du den Ladestromstoß der Elkos auf deinem Board. > Je nach dem wo ich die >Masse Klemme befestige bekomme ich ein etwas anderes Ergebnis. Uhhh. >Masse beider Tastköpfe direkt am anderen Ende des Shuntwiderstandes >anklemme, sieht das Ergebnis etwas anders aus (siehe Anhang). Das sieht schon brauchbar aus.
karadur schrieb: > 7,4V LiPo und 7805 ? Liefert aber 5 Volt. Du hast aber natürlich recht, werde morgen 3 Zellen LiPo verwenden. Gruß Rainer
:
Bearbeitet durch User
Thomas B. schrieb: > Kann ja sein das ich pingelig bin, aber 6 Dioden mit je 25 mm Draht pro > Seite macht 300mm + die beiden langen Steckbrücken. > Ich denke das macht schon einen Effekt. > > Aber interessantes Thema, interessiert mich jetzt wie der Überschwinger > zustande kommt. Guck mal auf die Zeitskala vom Oszi. Da steht was von 400µs, was evtl. 400µs/div bedeuten könnte. Schwingungen von den Leitungsinduktivitäten müssten wohl ganz grob einen Faktor 50000 schneller sein.
Falk B. schrieb: >>Ihr hatten 100% recht! Mein kleines Netzteil schwingt! > > Was für ein Gurkenteil hast du denn da? Vielleicht eines, welches nach der Faustformel "1000µF pro A" dimensioniert wurde? :-)
Hallo Zusammen, ich bin an dem Thema noch drann und habe jetzt einen Treiber zusammengelötet, den ich bei den Laserfreaks gefunden habe (Schaltplan im Anhang). http://laserfreak.net/forum/viewtopic.php?p=129918#p129918 Eigentlich unterscheidet er sich im großen und ganzen nicht sonderlich von dem Standard, also meinem Ursprungsplan. Ledeglich der OP ist etwas teuerer (Faktor 12) :( Diese Schaltung hat nahezu keinen (2 mV bis 10 mV) Überschwinger im Einschaltmoment. Liegt es also doch am billigen LM358? Ist der LM358 einfach zu langsam? Danke und Gruß Rainer
Hallo, das liegt an deinem LM358. Der ist nicht zu langsam, sondern der Eingangsspannungsbereich passt bei dir nicht. Im Datenblatt wird die Common Mode Input Range zwar ab 0V angegeben, aber das stimmt nicht. Einige mV brauchst du schon, dass der richtig arbeitet. Gerade bei Strommessungen ist das übel. Der AD820 ist ein echter Rail-to-Rail OP. Der kommt mit deiner kleinen Spannung am Eingang aus. Der Überschwinger kommt zustande, da du die Kapazität von deinem Fet erst laden musst. Ein Problem bei deiner Stromquelle ist, dass du das mit einem FET machst. Das ist ein Spannungs-gesteuertes Bauteil. Dazu kommt die große Steilheit des Fets. Das heisst bei kleinen Spannungsänderungen am Gate hast du gleich eine große Stromänderung im Drain. Du kannst jetzt entweder deine Schaltung auf einen Bipolartransistor umbauen (Strom-gesteuert) oder den Widerstand R7 deutlich vergrößern (dann ist die gesamte Steilheit der Schaltung kleiner). Ich habe einen Lasertreiber in meinem UV-Laserdrucker drin und moduliere den mit 10kHz. Der Strom durch den Laser liegt bei bis zu 1A. Die Überschwinger sind nur 100ns lang und liegen auch nur bei 100mA. Das verkraftet die Diode problemlos. Die Schaltung habe ich hier auch schon gepostet. Schau einfach mal rein. Gruß, Jens
Rainer S. schrieb: > Hallo Zusammen, > > ich bastle gerade an einer Konstantstromquelle für eine Laserdiode. Auf > einem Steckbrett baute ich die KSQ aus dem Artikel "Konstantstromquelle > mit Operationsverstärker und Transistor" nach, nur mit dem MOSFET IRLZ > 34N. Dieser Artikel sollte Dir deutlich weiterhelfen bei dem gewünschten aufbau: http://cds.linear.com/docs/en/application-note/an90f.pdf
Vielen Dank für die Unterstützung. Jens W. schrieb: > Der Überschwinger kommt zustande, da du die Kapazität von deinem Fet > erst laden musst. Aber das ist doch unabhängig vom OP, ob es der AD820N oder LM358 ist, die Kapazität muss geladen werden? Jens W. schrieb: > Die Schaltung habe ich hier auch schon > gepostet. Schau einfach mal rein. Vielen Dank, hab ich gefunden. Leider verstehe ich die Schaltung nicht wirklich (Schaltplan im Anhang). Dient der Teil um Transistor Q1 als Referenzspannung für die Emitterstrecke an Q2? Und wozu die 4 Dioden, um die 12 Volt etwas zu reduzieren und den Transistor zu schonen? Und welche Aufgabe hat R10? Jens W. schrieb: > moduliere > den mit 10kHz Warum soll die LD mit so einer hohen Frequenz moduliert werden? Hat es einen Vorteil die LD während sie arbeitet zu modulieren? Sorry wegen den vielen Fragen. Danke und Gruß Rainer
:
Bearbeitet durch User
Hallo, genau das ist die Schaltung. Du hast es schon erfasst. Die Bauteile um Q1 erzeugen eine Referenzspannung mit der Q2 arbeitet. Dioden genau dafür wie du vermutet hast. Die Modulation brauche ich für den Drucker. Das ist bei dir nicht nötig. Aber auch beim Ein- und Ausschalten muss die Schaltung gut funktionieren. Der Vorteil dieser Schaltung ist die Einfachheit und es ist schon fast egal welche Transistoren du verwendest. Was die Bastelkiste her gibt. Hauptsache Q2 kann den Strom. Der Trick an der Schaltung ist R10. Wenn du den Laser aus haben willst reicht es meißtens aus den Strom unter den Schwellstrom abzusenken. Dann arbeitet die Laserdiode als LED. R10 ist dazu da, dass immer ein Ruhestrom fließt. So wird Q1 nicht gesättigt (er bleibt im Linearbetrieb) und genau dadurch ist die Schaltung so schnell. Die Werte von R10, R6 und C9 muss man natürlich an die jeweilige Laserdiode anpassen. So wie sie da dimensioniert ist arbeitet die Laserdiode mit etwa 1A. Zum Testen und Einstellen habe ich 5 1N4007 Dioden in Reihe geschalten. Funktioniert prima und ist sehr robust. Wenn die Ströme dann passen kannst du den Laser problemlos anschließen. Gruß, Jens
Langsam bin ich etwas am Verzweifeln :( Dachte für einen Moment das Thema verstanden zu haben, aber das war ein Trugschluss. Ich dachte eine KSQ mit OP und Transistor, oder NMOS hält den Strom konstant, unabhängig von der Last, also dem Lastwiderstand. Und zwar weil der OP die Spannung am -Eingang an die Spannung vom +Eingang anpasst. Diese Spannung muss dann ebenfalls am Shunt abfallen. Aber keine Schaltung die ich bis jetzt gefunden habe schafft das. Sobald ich die Last ändere, ändert sich immer der Strom. Und Die Spannung am Shunt, bzw. -Eingang entspricht nie der Spannung am +Eingang. Es folgen zwei Messungen mit unterschiedlichen Lasten. Aufbau entspricht dem im Anhang, nur mit 5 Volt statt der 24 im Schaltplan. Beispiel mit 10 Ohm Last: +Eingang 0.27 V -Eingang 0.21 V Ausgang 4.16 V Shunt 0.11 V Strom an der Last 105 mA Beispiel mit 20 Ohm Last: +Eingang 0.27 V -Eingang 0.15 V Ausgang 4.21 V Shunt 70 mV Strom an der Last 82 mA Ist das normal, oder habe ich es gänzlich falsch verstanden? Danke und Gruß Rainer
:
Bearbeitet durch User
5 V sind als Versorgung für den LM358 etwas knapp bemessen (der kommt nur dicht ans untere Rail ran, ans obere Rail kommt er nur bis auf wenige Volt heran). Damit kann der LM358 das Gate des IRLZ34N nicht vernünftig ansteuern (oder anders gesagt: du bist an der Grenze). Gib dem LM358 einfach mal etwas mehr Spannung. Ich hab den auch schon als Stromsenken-OPV benutzt und eigentlich regelt der schon recht vernüftig…aber halt nur wenn er auch genug Power zum regeln hat.
Michael K. schrieb: > 5 V sind als Versorgung für den LM358 etwas knapp bemessen Nicht nur das. Die 5V werden, da sie ja von den 24V abgeleitet werden, erst später als die 24V da sein. Und je mehr Glättungskondensatoren da drin sind, desto schlechter wird das. Es wird also einen Zustand beim Einschalten geben, wo der LM358 noch nicht richtig arbeitet, auf der 24V Schiene aber schon genug Spannung ist, einen kräftigen Strom zu erzeugen. Erst wenn die 5V groß genug sind, fängt der LM an zu Regeln. Gibt es einen Grund, den LM358 nicht mit den 24V zu versorgen? Und wenn man R4 anpasst und an 24V legt, gibt es überhaupt einen Grund für die 5V? MfG Klaus
Wenn du an der Schaltung mit OP festhalten willst, dann versuche folgendes: Versorge alles mit den 24V und tausche den FET gegen einen NPN-Transistor. BD139 oder sowas. Mit dem FET wirst du immer Probleme haben! Das kann auch mal schwingen! Gerade wenn du veränderliche Lasten hast. Der Transistor ist ein stromgesteuertes Bauteil. Das passt viel besser zu deinem OP. Noch dazu ist der FET für schnelles Schalten gemacht. Du betreibst den aber im Linear-Bereich. Je nach Verlustleistung kann das noch andere Probleme machen. Ich weiß ja nicht, wie viel Strom du später brauchst. Gruß, Jens
Michael K. schrieb: > 5 V sind als Versorgung für den LM358 etwas knapp bemessen Hab es auch mit 12 Volt real probiert und mit 24 Volt unter LTSpice simuliert. Es Ändern sich alle Werte etwas, aber am Shunt und -Eingang ist die Spannung immer deutlich kleiner als am +Eingang und sie ist Lastabhängig. Habe auch eine Schaltung nachgebaut mit dem OP AD820. Das ist ein r-to-r OP, aber auch bei dieser Schaltung ist der Strom Lastabhängig. Obwohl dieser Treiber oft verwendet wird. Jens schrieb: > Wenn du an der Schaltung mit OP festhalten willst Nein, das nicht unbedingt. Ich habe nur leider keinen Transistor der 1,5 A aushalten würde. Dafür aber einen riesen Haufen unterschiedlicher FET's. Jens, deine Schaltung habe ich auch nachgebaut, aber da ist der Strom auch Lastabhängig. Und ich verstehe Sie immer noch nicht ganz. Jens schrieb: > Versorge alles mit den 24V und tausche den FET gegen einen > NPN-Transistor. Das ist das einzige was bis jetzt einigermaßen funktioniert. Wenn ich in LTSpice einen Transistor anstatt eines N-Fets nehme, ist der Strom recht stabil und Lastunabhängig. Seltsam dass so viele Schaltungen mit N-FETS kursieren. Jens schrieb: > Ich weiß ja nicht, wie viel Strom du später brauchst. Derzeit bis 1.6 A. Für eine spätere Variante bis 6 A. Dann gehe ich mal auf die Suche nach passenden Transistoren. Danke und Gruß Rainer
Rainer S. schrieb: > Hab es auch mit 12 Volt real probiert und mit 24 Volt unter LTSpice > simuliert. Es Ändern sich alle Werte etwas, aber am Shunt und -Eingang > ist die Spannung immer deutlich kleiner als am +Eingang und sie ist > Lastabhängig. > Habe auch eine Schaltung nachgebaut mit dem OP AD820. Das ist ein r-to-r > OP, aber auch bei dieser Schaltung ist der Strom Lastabhängig. Obwohl > dieser Treiber oft verwendet wird. Auf dem Steckbrett aufgebaut? Auch so etwas kann zu merkwürdigen Effekten führen (wegen ausgeleierten Kontakten). Besser ist es einen Testaufbau auf Lochrastplatinen zu machen. Und schwingen tut auch nix (mit dem Oszi geschaut?)
Hallo Rainer, wenn du da unterschiedliche Spannungen hast kann das nur vom Offset kommen oder du hast einen Fehler im Aufbau. Bei meiner Schaltung ist der Strom nicht lastabhängig. Die habe ich ja schon mehrfach im Einsatz. Ich vermute, dass du da einen Fehler in deinem Schaltplan hast oder im Aufbau. Du könntest mal die Schaltung von der Simulation posten. Bei 6A Laststrom kommst du mit einem Transistor nicht mehr hin. Da brauchst du mehrere parallel. Wichtig ist da nicht mehr wie viel Strom ein Transistor tragen kann, sondern wie viel Verlustleistung der macht. Da macht es keinen Sinn eine so hohe Eingangsspannung zu verwenden wenn die LD eine Flussspannung von 4V hat. Überleg mal die Verlustleistung (24V-4V)*6A = 120W. Bei 24V brauchst du auch einen ordentlichen Kühlkörper. Ich würde dir empfehlen erst einmal eine Abschätzung der Verlustleistung zu machen. Dann die Schaltung simulieren und dann aufbauen. Ich arbeite mit den BD243. Da würde ich dir 3 parallel empfehlen (aber nicht bei 120W). Die Schaltung muss auch so aufgebaut sein, dass in allen Transistoren der gleiche Strom fließt. Vielleicht alle drei einzeln regeln (also eigenen OP). Gruß, Jens
Michael K. schrieb: > Auf dem Steckbrett aufgebaut? Für die Schaltung mit dem OP AD820 habe ich eine Platine geätzt und zusammengelötet. Der Laser funktioniert damit auch. Länger als für 10 Sekunden hatte ich ihn bis jetzt aber nicht an. Wenn ich aber anstatt der Laserdiode einen kleinen Wiederstand einbaue, ändert sich der Strom gravierend. Hat vielleicht jemand eine Schaltung in LTspice für mich die funktioniert? Würde gerne ein funktionierendes Beispiel sehen. Jens schrieb: > Du könntest mal die Schaltung von > der Simulation posten. Anbei eine 0815 Schaltung die ich simuliert habe. Jens schrieb: > Bei meiner Schaltung ist der Strom nicht lastabhängig. Ich baue sie gleich in LTSpice auf, vielleicht hatte ich einen Fehler auf dem Steckbrett. Danke und Gruß Rainer
Kann es vielleicht sein, dass dein Widerstand zu groß ist? Der eingestellte Strom bei der angehängten Schaltung ist 1,5V/1R = 1,5A Mit der 12V Versorgung und dem 20R Lastwiderstand sind aber nur maximal 0,6A möglich. Und an der CE-Strecke verlierst du auch etwas Spannung.
Jan K. schrieb: > Mit der 12V Versorgung und dem 20R Lastwiderstand sind aber nur maximal > 0,6A möglich. Jens, ich danke Dir :)))) Jetzt hat es klick gemacht. Ich habe den maximal möglichen Strom, der durch den Lastwiederstand bestimmt wird (zum größten Teil), nicht beachtet. Alles unterhalb des max. Stroms ist stabil. Danke, danke, danke. Gruß Rainer
Gerne, aber der Hinweis kam von Jan. Mach mal ein Bild von deinem Aufbau! Eine Laserdiode mit 6A habe ich bisher noch nicht gesehen. Und denk an die Verlustleistung. Bau auf Bipolartransistoren um und spendiere einen großen Kühlkörper. Dann sollte alles Laufen! Gruß, Jens
Jens schrieb: > Gerne, aber der Hinweis kam von Jan. Ups, sorry Jan. Danke Euch beiden :) und allen Anderen natürlich auch. Jens schrieb: > Eine Laserdiode mit 6A habe ich > bisher noch nicht gesehen. Ich bis jetzt auch nicht, ist auch Zukunftsmusik. Wenn die kleine 1.6 Watt LD läuft, möchte ich mir die 6+ Watt NUBM44 450nm LD bestellen. Jens schrieb: > Mach mal ein Bild von deinem Aufbau! Von welcher Schaltung. Habe schon etliche aufgebaut. Die Schaltung mit OP und FET/Transistor ist mir jetzt klar. Aber Deine Schaltung mit den zwei Transistoren verstehe ich noch nicht. der zweite Transistor ist bei mir in der Simulation immer komplett durchgeschaltet. Entweder durch die die Spannung vom ersten Transistor, wenn der noch sperrt, oder durch seien Emitterwiderstand wenn er offen ist. Somit kann ich die Basisspannung des zweiten Transistors und damit die Referenzspannung nicht einstellen. Gruß Rainer
:
Bearbeitet durch User
Poste mal die Simulation von der Schaltung (die von mir). Mir scheint, dass da noch ein Fehler bei dir ist. Oder sprichst du vom Aufbau? Du kannst gerne mal Bilder von allen Schaltungen machen. Aber vor allem die, an der du grad dran bist. Gruß, Jens
Jens schrieb: > Poste mal die Simulation von der Schaltung (die von mir). Mir scheint, > dass da noch ein Fehler bei dir ist. Hatte wieder etwas Zeit und beschäftigte mich wieder mit deinem Schaltplan. Aber so richtig verstehe ich ihn nicht :( Ich habe etwa dasselbe in LTspice aufgebaut und simuliert. Und wie ich schon geschrieben hatte, ist an der Basis von Q2 immer dieselbe Spannung, unabhängig von der Basisspannung an Q1. Und damit stellt sich mir die Frage wie der Strom eingestellt werden kann? Danke und Gruß Rainer
Hallo, ich habe dir von mir mal die Schaltung aus der Simulation mit angehangen. Der gesamte Teil um T3 ist eine Konstant-Spannungsquelle. Das kannst du mal einzeln simulieren. Und je nachdem was du am Poti einstellst lässt sich die Spannung anpassen. In einer neuen Schaltung habe ich das auch noch ein bisschen stabiler gemacht mit einer LED als Referenzspannungsquelle aber so geht das auch. T2 arbeitet im Linearbetrieb. Das bedeutet, dass sich die Spannung an der Basis nicht viel ändert. Die ist immer bei etwa 0,6V (gemessen gegen den Emitter). Den Teil mit dem Mosfet kannst du weg lassen. Das ist nur, wenn du den Laser schnell ein und ausschalten willst. Das brauche ich für den Drucker. T2 bildet eigentlich einen Stromspiegel. So ähnlich. Der Transistor versucht die Spannung von Basis über Emitter über R3 gleich zu halten wie die von der Spannungsquelle. Da kann man ja auch schön eine Maschengleichung aufstellen. Wenn du an dem Widerstand drehst (größer oder kleiner) dann muss der Strom durch den Widerstand sich ändern, dass die Spannung wieder gleich ist. Im Simulationsergebnis siehst du wie der Strom sich ändert, wenn der Mosfet geschalten wird. Da aber immer ein Strom fließt und der Transistor nie aus dem Linearbereich raus geht gibt es keine Überschwinger und der Strom gleicht einem idealen Rechteck. Den minimalen Strom stellst du mit R9 ein und den maximalen mit R3. Beide aber abgängig von der Referenzspannung. Da kannst du mal ein bisschen in der Simulation spielen. Die Ergebnisse von mir sollten sich dann reproduzieren lassen (ich verwende Tina von TI). Die Laserdiode wird bei mir simuliert mit den Dioden D6 bis D10. Die anderen sind einfach dazu da, dass der Transistor nicht so viel Spannung ab bekommt. Dann regelt er besser ein. Ich hoffe das hilft dir weiter, wenn nicht, dann schreib hier nochmal! Grüße, Jens
Super :) vielen Dank, ich hab es verstanden. Mich haben die beiden Widerstände am ersten Transistor (Rc/Re) etwas verwirrt, da sie den Arbeitspunkt/Bereich recht stark eingegrenzt haben. Sobald ich etwas Zeit habe, ätze ich für deine Schaltung mit den Transistoren eine Platine und vergleiche sie mit der OP/FET Schaltung. Nur noch eine Frage, bevor ich dieses Kapitel abschließe. Warum werden in kommerziellen KSQ’s immer Schaltregler verwendet? Mir ist klar, dass sie effektiver sind und weniger Probleme mit der Wärme haben, aber sind sie doch gleichzeitig teurer und komplizierter. Haben sie noch andere Vorteile? Danke und Gruß Rainer
Ich denke Platz und Temperatur sind die wichtigsten Punkte. Wenn du die Schaltung bis 6A aufbohren willst und das bei 24V dann wird da schon ein ganz erheblicher Teil in Wärme umgesetzt. Wie immer muss man sich genau anschauen wo und wie die Schaltung eingesetzt werden soll. Bevor du das Layout ätzt, poste das hier mal. Da schau ich mit drüber. Die beste Schaltung nützt nichts, wenn das Layout nicht gut ist. Da kann man sich viel Mist einfangen und dann schwingt der Kram. Grüße, Jens
Bitte melde dich an um einen Beitrag zu schreiben. Anmeldung ist kostenlos und dauert nur eine Minute.
Bestehender Account
Schon ein Account bei Google/GoogleMail? Keine Anmeldung erforderlich!
Mit Google-Account einloggen
Mit Google-Account einloggen
Noch kein Account? Hier anmelden.



















