Hallo in die Runde, beim Blättern habe ich in einem Buch (Nührmann, Werkbuch Elektronik, 3. Auflage 1981) eine interessante Schaltung gefunden: ein UHF-Oszillator mit Lecherleitung. Hat jemand von euch schon mal so einen Oszillator aufgebaut? Angegeben ist: 'bis 1,56GHz je nach Transistor'. Wieso so ein krummer Wert? Was soll die Frequenz auf so einen Wert begrenzen? Mein Gedanke ist, so etwas als Audion zu bauen. Vor einiger Zeit hatte 'Old Europe' eine Schaltung mit Röhren und Lecherkreis gezeigt, die bis hinunter in den UKW-Bereich arbeitete. Wodurch wird bei der Lecherleitung die Frequenz nach unten begrenzt? Mohandes
Ganz alter Hut. Solche Lecherleitungen wurden schon zum Abstimmen des roehrenbestueckten Oszillators bei UHF-Konvertern eingesetzt. Weitere Vorteile: Keine. Nutzen in der heutigen Zeit: Ditto.
xyz schrieb: > Weitere Vorteile: Keine. Danach hat er nicht gefragt. > > Nutzen in der heutigen Zeit: Ditto. Danach auch nicht. Sondern: Mohandes H. schrieb: > Wodurch wird bei der Lecherleitung die Frequenz nach unten begrenzt?
> Sondern: > Mohandes H. schrieb: >> Wodurch wird bei der Lecherleitung die Frequenz nach unten begrenzt? Wenn er es selber nicht ausrechnen kann, was will er dann damit?
xyz schrieb: >> Sondern: >> Mohandes H. schrieb: >>> Wodurch wird bei der Lecherleitung die Frequenz nach unten begrenzt? > > Wenn er es selber nicht ausrechnen kann, was will er dann damit? Wieder vollständig an der eigentlichen Frage vorbei. Wenn er es ausrechnen könnte, würde er ja auch wissen, wodurch sie begrenzt wird. Sag doch einfach, dass du es auch nicht weißt. Dann wärst du wenigstens ehrlich.
Mohandes H. schrieb: > (...) Wodurch wird bei der > Lecherleitung die Frequenz nach unten begrenzt? Durch die Größe Deines Wohnzimmers. Als einfacher Resonator hat die Leitung lambda-viertel oder -halbe, wenn man damit Frequenzen messen will (Glühbirnchen verschieben und den Abstand zwischen zwei Mimima messen), dann braucht man drei halbe Wellenlängen. https://nvhrbiblio.nl/biblio/boek/UKW-Sender.pdf
Mohandes H. schrieb: Wodurch wird bei der > Lecherleitung die Frequenz nach unten begrenzt? > Die Laufzeit auf der Leitung bestimmt die untere Grenzfrequenz. Kurt
pnp schrieb: > Danach hat er nicht gefragt. Stimmt auffallend ... > Wenn er es selber nicht ausrechnen kann, was will er dann damit? Doch, ich kann es tatsächlich ausrechnen. Interlektuell bin ich in der Lage dazu und die Feinheiten der HF-Technik sind mir auch nicht gänzlich unbekannt. Ich habe die Schaltung heute erst entdeckt und das war ein spontaner Einfall das hier zur Diskussion zu stellen. In einem HF-Forum sollte der Horizont so weit reichen ;-) Ich werde also weiter zur Lecherleitung lesen (und rechnen). Meine eigentliche Frage ist, ob hier jemand schon einmal praktische Erfahrungen mit Lecherleitungen hat. Und die Idee, einen Empfänger mit Lecherleitung zu bauen, welcher bis hinunter in den UKW-Bereich funktioniert, finde ich interessant.
Hallo Mohandes H, Ab Seite 7.6 im Link wird dieses Thema theoretisch und praktisch ausführlich behandelt. Jedenfalls findest Du dort eine Schatzgrube an diesbezüglichen Informationen und mehr in dieser Richtung. https://worldradiohistory.com/UK/RadCom/SPECIALS/Radio-Communication-Handbook-RSGB-4th-Edition-1968.pdf https://tu-dresden.de/mn/physik/ressourcen/dateien/studium/lehrveranstaltungen/praktika/pdf/LL.pdf?lang=en https://www.ew.tu-darmstadt.de/media/ew/alte_lehrveranstaltungen/etit1_praktikum/ETiT_Praktikum_V5_Stoffdurchsprache.pdf https://www.youtube.com/watch?v=wOlfuYpT_80 Was mich betrifft finde ich die Beschäftigung mit diesen HF Sachen immer noch sehr interessant und faszinierend. Schöner ist es allerdings solche Experimente mit geeigneten Röhrenschwingungserzeugern durchzuführen. Im Deutschen Museum in München gab es in den siebziger Jahren eine 400 MHz Demonstration einer Lecherleitung über einige Meter Länge. Ein langsam geführter Motorschlitten mit Spannungs und Strom Indikatoren demonstrierte die Spannungs (Neonlämpchen) und Stromknoten(Glühlämpchen) während der Schlitten hin und her gezogen wurde. Eine QQE03/20 erregte die L.L. Im 400MHz Gebiet als direkt gekoppelter Gegentaktoszillator. Leider existiert dies Abteilung nicht mehr. Bei einem Besuch in 1997 konnte ich es nicht mehr finden. Auch gab es eine motorisierte Demonstration der Wellenpolarisation wo ein Dipol mit einem Lämpchen als Energieanzeige langsam um seine Achse gedreht wurde und so schön den Effekt der Wellenpolarisation sichtbar demonstrierte. Ja, das D. Museum war damals für mich als Junge ein magischer Anziehungsplatz. Es würde mich freuen wenn diese Information Dich zu weiterer Beschäftigung damit inspirieren wird. In meinen Augen sind solche Sachen "Wahre Funktechnik". Das heutig versteckte Radio in digitalen Sachen ist meist unsichtbar bzw. unnahbar, wenn man von Beschäftigung mit B.T. u.ä. Mal einmal absieht. Ich baute damals als angehender F.A. In Ö in 1972 meinen ersten 12W UKW-Sender auf 144MHz mit QQE03/12 Gegentakt Endstufe und Lecherleitung als Ausgangskreis auf. Da konnte man ein induktiv angekoppeltes 12V Auto Soffittenlämpchen zur Weißglut bringen bzw. durchbrennen lassen. Hat damals mächtig Spaß gemacht solche Apparaturen zu konstruieren und bauen. Diese Art der HF Erzeugung und Verstärkung ist Radiotechnik in seiner ursprünglichsten Form. Historisch gesehen, auf alle Fälle bemerkenswert. Richtig konstruiert und eingestellt konnten solche Sender sehr saubere Signale erzeugen. Es ist halt doch etwas anderes wenn die HF Erzeugung nicht in einem IC versteckt ist und man die verantwortlichen Schaltungsstufen diskret vor sich hat und für sich optimieren kann. Grüsse, Gerhard
Mohandes H. schrieb: > Und die Idee, einen Empfänger mit Lecherleitung zu bauen, welcher bis > hinunter in den UKW-Bereich funktioniert, finde ich interessant. Interessant isses auf jeden Fall und wenn es nur dazu taugt das eigene Verständnis für dir physikalischen Verhältnisse zu erweitern. Praktisch allerdings, find ich es nicht so prickelnd, dann der Lecherkreis ist frequenzabhängig und wird somit nach tieferen Frequenzen ziemlich groß und ein großer Lecherkreis strahlt auch entsprechend, was wiederum große Verluste mitsich bringt. Vielleicht einer der Gründe warum das Ding mehr oder weniger in der Versenkung gelandet ist.
Gerhard O. schrieb: > Ich baute damals als angehender F.A. In Ö in 1972 meinen ersten 12W > UKW-Sender auf 144MHz mit QQE03/12 Gegentakt Endstufe und Lecherleitung > als Ausgangskreis auf. @Gerhard wenn du das Ö in deinem Satz weglässt, könnte der Satz glatt von mir stammen ;-) Meine QQE03/12 hat eine Rücklichtbirne (20W) hell zum Leuchten gebracht. uuups, meine Röhre wurde mit einer Lecherleitung angesteuert, der Ausgangskreis war gewickelt, mit Schmetterlingskondensator zur Abstimmung.
Phasenschieber S. schrieb: > Gerhard O. schrieb: >> Ich baute damals als angehender F.A. In Ö in 1972 meinen ersten 12W >> UKW-Sender auf 144MHz mit QQE03/12 Gegentakt Endstufe und Lecherleitung >> als Ausgangskreis auf. > > @Gerhard > wenn du das Ö in deinem Satz weglässt, könnte der Satz glatt von mir > stammen ;-) > Meine QQE03/12 hat eine Rücklichtbirne (20W) hell zum Leuchten gebracht. Toll! Schade, daß wir und damals nicht gekannt haben. Ich war in OE7 und Chiemseegebiet QRV.
Phasenschieber S. schrieb: > Gerhard O. schrieb: >> Ich baute damals als angehender F.A. In Ö in 1972 meinen ersten 12W >> UKW-Sender auf 144MHz mit QQE03/12 Gegentakt Endstufe und Lecherleitung >> als Ausgangskreis auf. > > @Gerhard > wenn du das Ö in deinem Satz weglässt, könnte der Satz glatt von mir > stammen ;-) > Meine QQE03/12 hat eine Rücklichtbirne (20W) hell zum Leuchten gebracht. > > uuups, meine Röhre wurde mit einer Lecherleitung angesteuert, der > Ausgangskreis war gewickelt, mit Schmetterlingskondensator zur > Abstimmung. Eine aufgewickelte L.L. Als Ausgangskreis habe ich nie probiert. Wie gut hat die Auskopplung funktioniert? Wie weit war der Röhrenanschlußabstand der L.L. Auseinander? Wie hat die Ankopplungsschleife ausgesehen? Kannst Du Dich noch an die Details erinnern? Damals verwendete ich einen NSF 2x12pF UKW-Drehko. Erst später bestellte ich dann von H.Bauer einen Schmetterlingstyp. Der NSF funktionierte anstandslos. Nachtrag: War der Ausgangskreis ein Schwingkreis oder auch eine aufgewickelte L.L.? http://www.dj6ca.de/dj6caqqe0640/ http://www.ve6aqo.com/images/September%2003,%202000/Senderoehren1.jpg
Mohandes H. schrieb: > [...] ein UHF-Oszillator mit Lecherleitung. Hat > jemand von euch schon mal so einen Oszillator > aufgebaut? Mit einem reinen Leitungskreis nicht, nein. Bei mir war immer auch ein Drehko im Spiel. Zum Experimentieren würde ich aber vielleicht eine "halbe" Lecherleitung vorziehen, also nur einen Leiter in halben Abstand über einer Massefläche. > Wodurch wird bei der Lecherleitung die Frequenz > nach unten begrenzt? Wie Kurt schon sagte: Durch die Laufzeit -- und indirekt durch die Länge. Mittelwelle mit Lecherleitungen stelle ich mir... ambitioniert vor. Vielleicht geht eine Unter-Wasser-Lecherleitung (natürlich mit demineralisiertem Wasser). Wird aber trotzdem noch knapp mit dem Wohnzimmer...
Gerhard O. schrieb: > Toll! Schade, daß wir und damals nicht gekannt haben. Ich war in OE7 und > Chiemseegebiet QRV. So weit bin ich damals nicht gekommen, wenns gut ging, dann bis in die Schweiz. Ich sitze hier im Saarland und wohnte damals in Frankenholz, das ist ein Ort fast so hoch wie der Höcherberg, die höchste Erhebung in diesem Gebiet. Wenn ich meine Experimente mit der QQE03/12 machte und eine Autorücklichtbirne als Abschluß dran hatte, bekam ich trotzdem Rapporte von umliegenden Amateurfunkstationen, wir nannten das Konstrukt Osram-Antenne ;-) Nochmal zur Lecherleitung. Selbige konnte man aus einem kurzen Stück 240 Ohm-Flachbandkabel oder Hühnerleiter herstellen und mit einem Stück Stanniol drumherum gewickelt abstimmen indem man das Stanniol verschoben hat.
> Edition-1968.pdf Man beachte das Jahr. > Deutschen Museum Da sollte man sie auch belassen. Ein einigermassen faehiger HF-Transistor, wird als Oszillator eher "sonstwo" schwingen, als nach der Pfeife der L-Leitung zu tanzen. Vorzugsweise einige GHz hoeher. > Solche Lecherleitungen wurden schon zum Abstimmen des > roehrenbestueckten Oszillators bei UHF-Konvertern eingesetzt. So einer Roehre blieb auch gewissermassen nichts anderes uebrig. > Doch, ich kann es tatsächlich ausrechnen. Warum fragst du dann noch? Nur am Rande: Ich auch.
Phasenschieber S. schrieb: > Gerhard O. schrieb: >> Toll! Schade, daß wir und damals nicht gekannt haben. Ich war in OE7 und >> Chiemseegebiet QRV. > > So weit bin ich damals nicht gekommen, wenns gut ging, dann bis in die > Schweiz. Ich sitze hier im Saarland und wohnte damals in Frankenholz, > das ist ein Ort fast so hoch wie der Höcherberg, die höchste Erhebung in > diesem Gebiet. Ich war damals während meiner Ausbildung in der Nähe von Grassau und mit C-Lizenz Gastrufzeichen aktiv. > Wenn ich meine Experimente mit der QQE03/12 machte und eine > Autorücklichtbirne als Abschluß dran hatte, bekam ich trotzdem Rapporte > von umliegenden Amateurfunkstationen, wir nannten das Konstrukt > Osram-Antenne ;-) Das kenne ich auch gut. Meinen TX konnte nan so auch km weit hören;-) > > Nochmal zur Lecherleitung. Selbige konnte man aus einem kurzen Stück 240 > Ohm-Flachbandkabel oder Hühnerleiter herstellen und mit einem Stück > Stanniol drumherum gewickelt abstimmen indem man das Stanniol > verschoben hat. Interessant. Ich nehme an, daß die Leitung nebeneinander aufgerollt wurde. Icb sah mal einen L.L. Aufwickelvorschlag wo das gemeinsame Ende in der Mitte war und das Abstimmungsende weit auseinander, mit Koppelschleife in der Mitte. Langes Flachbandkabel ist nur noch schwer zu bekommen bzw. Sündteuer. Die Chinesen verkaufen konfektionierte 300 Ohm Antennen. Bei der verlinkten DJ6CA Endstufe kann man so eine Endstufen Lecherleitunganordnung und Leistungsauskopplung schön sehen.
Phasenschieber S. schrieb: > Praktisch allerdings, find ich es nicht so prickelnd, > dann der Lecherkreis ist frequenzabhängig und wird > somit nach tieferen Frequenzen ziemlich groß It's not a bug, it's a feature. Der Charme an Leitungskreisen besteht ja gerade darin, dass man für Frequenzen oberhalb 100MHz noch zu Resonatoren kommt, die mit Amateurmitteln (Säge, Feile, Lötkolben,...) herstellbare sind, weil sie handhabbare Abmessungen haben. Deutlich unter 100MHz sind konventionelle LC-Kreise aus konzentrierten Bauelementen überlegen, das ist keine Frage. > und ein großer Lecherkreis strahlt auch entsprechend, > was wiederum große Verluste mitsich bringt. Der Übergang zu Koaxialkreisen ist fließend. Erster Schritt in diese Richtung ist -- wie schon geschrieben -- eine halbierte Lecherleitung mit Massefläche. Diese (die Massefläche) kann man bei Bedarf auch zu einem "U" biegen; wer will, setzt noch einen Deckel drauf. > Vielleicht einer der Gründe warum das Ding mehr oder > weniger in der Versenkung gelandet ist. Das ist immer derselbe Grund: Nicht miniaturisierbar, zu teuer in der Herstellung. Ob es -- rein technisch gesehen --- funktioniert, ist nur ein Kriterium unter vielen, und bei weitem nicht das wichtigste. (Der Siegeszug der X7R-MLCCs lässt grüßen...)
Gerhard O. schrieb: > War der Ausgangskreis ein Schwingkreis oder auch eine aufgewickelte > L.L.? Meiner Ansicht nach ist das ein Schwingkreis. Die Induktivität als Schleife gab es häufiger. Der Lecherkreis ist am Ende offen, bzw. nicht kurzgeschlossen. In meiner Endstufe hatte ich solch eine Lecherleitung vom Treiber EL95 nach den beiden Gittern der QQE03/12, also die offenen Enden des Lecherkreises an die Gitter.
xyz schrieb: >> Edition-1968.pdf > > Man beachte das Jahr. > >> Deutschen Museum > > Da sollte man sie auch belassen. > > Ein einigermassen faehiger HF-Transistor, wird als Oszillator > eher "sonstwo" schwingen, als nach der Pfeife der L-Leitung > zu tanzen. Vorzugsweise einige GHz hoeher. > >> Solche Lecherleitungen wurden schon zum Abstimmen des >> roehrenbestueckten Oszillators bei UHF-Konvertern eingesetzt. > > So einer Roehre blieb auch gewissermassen nichts anderes uebrig. > >> Doch, ich kann es tatsächlich ausrechnen. > > Warum fragst du dann noch? > Nur am Rande: Ich auch. Moin, Ich möchte Dir nicht zu nahe treten, aber warum wirkst Du gegenüber Mohandes so abfällig? In 1968 war die Röhrentechnik HF-Leistungstechnik immer noch prominent weil wirklich leistungsfähige HF Halbleiter immer noch in der anfänglichen Entwicklung steckten und erst in den siebziger Jahren die Röhren vielfach verdrängten. Erst die Overlay Transistor Konstruktion brachte den entscheidenen Durchbruch. Ein 2N3632 kostete mich Lehrling damals ein Vermögen. Schon in 1974 baute ich mir damals eine 144Mhz 10W Endstufe für mein Portabelgerät. Wir alle wissen, daß man heute alles anders macht und die moderne Technik allerhand bietet. Aber darum geht es doch nicht. Seien wir doch ehrlich; auch wenn heutzutage beeindruckende Ergebnisse auf diesen Gebiet erzielt werden ist es hauptsächlich die Domaine der Halbleiter Entwicklungsfirmen. Die Anwender Entwickler müssen nur noch wissen wie man die entsprechenden Halbleiter sinnvoll einsetzt um die gewünschten Ergebnisse zu erzielen. Über die interne Arbeitsweise haben sie aber wenig oder keinen Einfluß. Und gerade das war damals mit diskreter Technik anders. Auch die Notwendigkeit Anpassungsnetzwerke errechnen zu müssen ist wegen der Standard 50 Ohm Ports nur noch in Spezialfällen mit diskreten Leistungshalbleitern notwendig. Auf so hohen Rossen sitzen aus diesen Grund die Entwickler dann dort auch nicht. Die wenigsten unter uns können z.B. eigene Mikrowellenradar Frontends konstruieren bzw. bauen wie sie heutzutage immer mehr im KFZ Bereich für adaptive Cruise Control und Sicherheitsanwendungen eingesetzt werden. Da ist mit Amateurmitteln nicht mehr viel Spielraum oder Betätigungsfeld. Im Vergleich dazu ist auch 10GHz Technik "Gleichstrom". Auch der teure Meßgerätepark ist nicht unbeträchtlich. Da ist halt UKW/UHF doch etwas "Hobbyfreundlicher". In meinen Augen schadet es nicht wenn man noch Wissen und Erfahrung in herkömmlicher "großer" Mikrowellentechnik und Theorie hat was die Resonatoren und Abstimmkreise betrifft. Daß die damalige Technik uninteressant ist, lässt sich nicht wirklich argumentieren. Also wäre m.M.n. eine gewisse Toleranz nicht unbedingt unfair.
Phasenschieber S. schrieb: > Gerhard O. schrieb: >> War der Ausgangskreis ein Schwingkreis oder auch eine aufgewickelte >> L.L.? > > Meiner Ansicht nach ist das ein Schwingkreis. Die Induktivität als > Schleife gab es häufiger. Der Lecherkreis ist am Ende offen, bzw. nicht > kurzgeschlossen. > > In meiner Endstufe hatte ich solch eine Lecherleitung vom Treiber EL95 > nach den beiden Gittern der QQE03/12, also die offenen Enden des > Lecherkreises an die Gitter. OK. Danke für die Infos. Erstaunlich wie gut die EL95 im UKW Gebiet noch funktionierte. OM Adolf Vogel hatte damit in der Funkschau einen interessanten Aufbauvorschlag: http://www.ve6aqo.com/Roehren_Geraete/UKW_TX/UKW_TX_1b.jpg http://www.ve6aqo.com/ukw_sender.htm
Ganz lang' her; Klasse 12. Da brachte ich zum Physik-LK einen UKW-Sender mit (ca. 1 W, selbstgebaut, nach G. Wahl ...) und hing eine ca. 3 m lange Lecherleitung dran, blanke 2*1,5 mm². Mit dem quer rübergelegtem Glühlämpchen wurde dann die Frequenz bestimmt. (War nicht schlecht für meine Note.)
Mohandes H. schrieb: > Hallo in die Runde, > Funktioniert die Schaltung, so wie im Bild, überhaupt? Kurt
> Funktioniert die Schaltung, so wie im Bild, überhaupt?
Schwingen wird der Transistor schon.
Ein BFPxyz vielleicht bei 10 GHz.
Vielleicht auch etwas mehr oder etwas weniger.
Je nach Groesse der Loetkleckse mit denen das arme Kerlchen
auf die Platine getackert wurde.
Elektrofan schrieb: > Ganz lang' her; Klasse 12. > Da brachte ich zum Physik-LK einen UKW-Sender mit > (ca. 1 W, selbstgebaut, nach G. Wahl ...) > und hing eine ca. 3 m lange Lecherleitung dran, blanke 2*1,5 mm². > Mit dem quer rübergelegtem Glühlämpchen wurde dann die Frequenz > bestimmt. > (War nicht schlecht für meine Note.) Kann ich selber nachvollziehen. Bei mir war es ein OC171 UKW Senderchen mit ein paar mW und Kofferradio Demonstration über ein paar hundert m das mir auch bei der Note im Physikunterricht in der 12. verhalf. Von Lecherleitungen wusste ich damals in dem Alter allerdings noch nichts und OC171 UKW Schwingschaltungen waren eine "Errungenschaft". Ich beschäftigte mich später mit einer EF42 und EC92 144Mhz Pendelschaltung mit ECL11, EBC11 NF-Verstärker. Konnte damit immerhin 2-m Stationen in über 20km Entfernung in AM mit einer Dachdipolantenne gut abhören. Damals sendeten alle noch in AM mit QQE03/12 Stationssender. Trennschärfe war kein Thema weil es nur ein paar Hausfrequenzen gab. UKW-Relais auf FM existierten überhaupt noch nicht.
Gerhard O. schrieb: > Erstaunlich wie gut die EL95 im UKW Gebiet noch > funktionierte. OM Adolf Vogel hatte damit in der Funkschau einen > interessanten Aufbauvorschlag: Danke Gerhard, da geht mein Herz auf, wenn ich solche alten Schaltpläne sehe. Die Endstufe war bei mir fast identisch aufgebaut, nur der Treiber bestand aus EL95 und die Kopplung eben über eine Lecherleitung. Das brachte nochmal ein bisschen Selektion in die Kette, da die Vorstufen meist Frequenzvervielfacher waren. Ja, die EL95 war zu dieser Zeit sehr häufig in Sendern zu finden, bei 145MHz konnte man noch gut mit 5W Output rechnen, wie gesagt, gut für Treiber. Der Anodenkreis mit dem Schmetterlingskondensator und der Auskoppelspule in Serie mit einem Trimmer, waren bei mir identisch. Die Lecherleitung hat man auf Grund ihrer Länge auch sehr gerne benutzt, wenn es eine räumliche Distanz zu überbrücken galt, wenn also die Endröhre etwas abgesetzt von der Treiberstufe war. Das musste man manchmal tun um die Endstufe vor dem Schwingen zu bewahren. Soviel ich noch in Erinnerung habe, war die QQE03/12 intern kompensiert, d.h. trotz aller Anschlüsse am Sockel, neigte sie nicht zum Schwingen. Ihr großer Bruder hatte ja dann die Anoden quasi als Hörner oben auf dem Glaskolben. Gerhard O. schrieb: > Damals sendeten alle noch in AM mit QQE03/12 > Stationssender. Diese Röhre stand zu dieser Zeit in großen Mengen zur Verfügung, denn sie war in den meisten Taxi-Funkgeräten verbaut. Als dann bei den Taxiunternehmen die Umstellung von Röhrengeräten auf Halbleiter anstand, wurde der Amateurfunk-Markt mit gebrauchten Taxifunkgeräten geflutet und die Röhre lag haufenweise überall herum.
Phasenschieber S. schrieb: > Danke Gerhard, da geht mein Herz auf, wenn ich solche alten Schaltpläne > sehe. Leider geht bei mir nvhrbiblio.nl nicht mehr. Die haben viele alte Ausgaben der Funkschau und Funktechnik. Hier ein paar nette Sachen aus Frankreich: http://f6csx.free.fr/F1HN/tx_qqe03-12.htm http://www.rotilom.com/F6IDT/nostalgie.htm http://site.araccma.com/emetteur-am-vhf-f8yg/ http://150610triocler.over-blog.com/pages/Mon_premier_emetteur_VHF_bande_144_Mhz_homemade-6321455.html Hast Du noch Bilder von Deinen damaligen Selbstbauten?
Gerhard O. schrieb: > Leider geht bei mir nvhrbiblio.nl nicht mehr. Die haben viele alte > Ausgaben der Funkschau und Funktechnik. Hier funktioniert es noch. Den Steinhauser hatte ich ja ganz oben schon verlinkt. Da wird die Lecherleitung noch als Kaltstart-Methode empfohlen, für denjenigen, der noch keinen Sender oder Empfänger hat, weder Frequenzzähler, Messender oder Grid-Dipper besitzt und trotzdem das 2 m-Band finden möchte. https://nvhrbiblio.nl/biblio/boek/UKW-Sender.pdf
Gerhard O. schrieb: > Hast Du noch Bilder von Deinen damaligen Selbstbauten? Leider nurnoch von vereinzelten Projekten, wie z.B. ein selbstgebauter Frequenzzähler. Leider ging das Meiste in den Wirren meines Lebens verloren. Nochmals, vielen Dank für die interessanten Links 👍
Soul E. schrieb: > Hier funktioniert es noch. Hast du dazu auch die Home-Adresse, die man benutzen müsste? Ich bekomme da leider nur "forbidden"... :-( So wie im Link auf S. 16 sieht etwa auch der aufgewickelte Lecherkreis an der QQE 06/40 in einem 2m-Allmode-Trx "2 G 70" (Götting & Griem) aus. Michael
Soul E. schrieb: > Gerhard O. schrieb: > >> Leider geht bei mir nvhrbiblio.nl nicht mehr. Die haben viele alte >> Ausgaben der Funkschau und Funktechnik. > > Hier funktioniert es noch. Den Steinhauser hatte ich ja ganz oben schon > verlinkt. Da wird die Lecherleitung noch als Kaltstart-Methode > empfohlen, für denjenigen, der noch keinen Sender oder Empfänger hat, > weder Frequenzzähler, Messender oder Grid-Dipper besitzt und trotzdem > das 2 m-Band finden möchte. > > https://nvhrbiblio.nl/biblio/boek/UKW-Sender.pdf Ja. Dort wurden scheinbar die Schrauben angezogen. Keine der alten Links von mir werden durchgelassen. Es sei denn, die mögen mich nicht mehr. Den Steinhauser Link wollte ich gerade posten - Bist mir zuvorgekommen;-) Ich habe übrigens die erste Auflage davon. Sind historisch betrachtet wirklich nette Sachen. In den alten 1951—1959 Funktechnik ( und auch Funkschau) Ausgaben gibt es schöne UKW Selbstbau Beiträge. Besonders hochwertig sind die Konstruktionsprojekte von Helmut Schweitzer, DL3TO und auch vom A. Vogel. DL1HM und F. Kühne hatten auch oft interessante Sachen. In der Funkschau ist auch ein sehr netter 70-cm Sender mit der QQE02/5 und QQE04/5 beschrieben. Technisch sind diese Konstruktions wunderschön. Auch der 80W UKW Steinhausersender mit der 829B drin ist eine beeindruckende technische Konstruktion für sich. Die damalige Nachkriegszeitentwicklung in der Funktechnik war sehr produktiv. http://frank.yueksel.org/other/Philips/Philips_Quick-heat_VHF.pdf http://frank.yueksel.org/other/Philips/Philips_QQE03-12.pdf http://frank.yueksel.org/other/Philips/index.html
Mohandes H. schrieb: > Mein Gedanke ist, so etwas als Audion zu bauen. Vor einiger Zeit hatte > 'Old Europe' eine Schaltung mit Röhren und Lecherkreis gezeigt, Meinst du das? Beitrag "Audion 90/200 de DD3ET"
xyz schrieb: > Versuchs mal damit: > > https://www.proxysite.com/ Danke. Habs gerade probiert und bekomme immer noch die "403 Forbidden" Antwort.
Bismark-Hering schrieb: > Mohandes H. schrieb: >> Mein Gedanke ist, so etwas als Audion zu bauen. Vor einiger Zeit hatte >> 'Old Europe' eine Schaltung mit Röhren und Lecherkreis gezeigt, > > Meinst du das? > > Beitrag "Audion 90/200 de DD3ET" Das ist ja eine toll aussehende Konstruktion. Danke!
Phasenschieber S. schrieb: > Gerhard O. schrieb: >> Hast Du noch Bilder von Deinen damaligen Selbstbauten? > > Leider nurnoch von vereinzelten Projekten, wie z.B. ein selbstgebauter > Frequenzzähler. > Leider ging das Meiste in den Wirren meines Lebens verloren. > > Nochmals, vielen Dank für die interessanten Links 👍 Danke fürs "Wollen". Hätte mich schon sehr interessiert. Leider habe ich aus meinen jungen Jahren auch keine Projektbilder. Da gabs Taschengeld für eine Camera und Film einfach nicht genug her. Bilder vom Frequenzzähler würden mich schon interessieren. Mein erstes TTL Projekt in 1974 war eine ZM1332K Nixie Quarzuhr.
Gerhard O. schrieb: > Bilder vom Frequenzzähler würden mich schon interessieren. Werde ich gerne morgen mal posten, aber ich will ja nicht Mohandes´ Thread kapern....wo ist der eigentlich abgeblieben? Ich hoffe ja nicht, daß er sich von unerzogenen XYZ-Gästen hat vergraulen lassen.
Phasenschieber S. schrieb: > Werde ich gerne morgen mal posten Danke. Ja, ich fühle mich auch schon schuldig;-)
...bisschen OT (Sorry Mohandes ;-) )... 72/73 haben ein Schulkamerad und ich auch den ersten TTL-Zähler gebaut, war sündhaft teuer (1 Stck 7490 = 6,50 DM !!). Anzeige waren sogenannte "Apollo"-Röhren (Glühfaden, jedoch schön groß), wenn ich das richtig erinnere. Ein einziges Exemplar der 7490 zählte sogar bis knapp 30 MHz :-O Mann, was waren wir begeistert !! Der kam natürlich auch im Physik-Unterricht zwecks Noten"auffrischung" zum Einsatz. :-D Michael
Mohandes H. schrieb: > Angegeben ist: 'bis 1,56GHz je nach Transistor'. Wieso so ein krummer > Wert? Wahrscheinlich, weil er das auch nur aus irgend einer Applikationsschrift abgekupfert hat. 1560MHz war mal als Sendefrequenz für GPS vorgesehen. Der endgültige Wert liegt ja auch nah dran. https://ntrs.nasa.gov/api/citations/19690026164/downloads/19690026164.pdf Auch Richtfunkstrecken wurden in dieser Gegend betrieben.
Gerhard O. schrieb: > Eine aufgewickelte L.L. Als Ausgangskreis habe ich nie probiert. Wie gut > hat die Auskopplung funktioniert? Wie weit war der Röhrenanschlußabstand > der L.L. Auseinander? Wie hat die Ankopplungsschleife ausgesehen? Kannst > Du Dich noch an die Details erinnern? > > Damals verwendete ich einen NSF 2x12pF UKW-Drehko. Erst später bestellte > ich dann von H.Bauer einen Schmetterlingstyp. Der NSF funktionierte > anstandslos. Sorry Gerhard, habsch erst jetzt gesehen. Also, das war ganz simpel aufgebaut. Die EL95 hatte einen par. Resonanzkreis als Arbeitswiderstand. Die Auskopplung musste ja symmetrisch erfolgen, da die Endröhre im Gegentakt arbeitete. Eine Schleife mit Mittelanzapf erfüllte den Zweck; selbige wurde in den Arbeitsschwingkreis der EL95 eingetaucht, variabel, dann über ein Stück 240 Ohm-Leitung, als Lambda/4-Lecherleitung, zu den Endröhrengitter geführt. Das hat super funktioniert.
Phasenschieber S. schrieb: > Mohandes ....wo ist der eigentlich abgeblieben? Haha ... gibt noch andere Dinge und wenn der Frühling kommt, dann bin ich gerne draußen, Garten habe ich auch. Danke für eure vielen Antworten und Infos! Die links lese ich mir später durch. Phasenschieber S. schrieb: > Ich hoffe ja nicht, daß er sich von unerzogenen XYZ-Gästen hat > vergraulen lassen. Nein, aber das hatte mich gestern schon genervt. Nur weil ich eine simple Schaltung aus einem alten Buch zitiere heißt das nicht daß ich keine Ahnung habe. Egal, ihr anderen habt mir einige Inspirationen gegeben. So wie ich dieses Forum verstehe, ist es gedacht zum Austausch von Erfahrungen und Informationen Gleichgesinnter. Auch wenn die Technik veraltet ist, ich finde das faszinierend. Ok, ein 'Radio' wäre schon etwas größer. UKW würde noch gehen. Ich habe irgendwo gesehen wie jemand eine (einfache) Lecherleitung aufgerollt hatte. Vielleicht könnte man die Leitung elektrisch verkürzen? Oder mechanisch (falten)? Bismark-Hering schrieb: > Meinst du das? > Beitrag "Audion 90/200 de DD3ET" Ja, das meinte ich. Tolle Konstruktion. Schade daß Dariush hier nicht mehr schreibt - er ist ja oft angeeckt bis an die Grenze zur Arroganz aber Ahnung hat er und ungewöhnliche Ideen. Was mir auch an der Lecherleitung gefällt ist die präzise mechanische Abstimmung. Ich mag z.B. auch Variometer, auch wenn das heute im digitalen Zeitalter out ist. Das mit dem Empfänger mit Lecherleitung behalte ich im Auge, im Winter werde ich damit experimentieren (natürlich stilecht mit Röhren - ich habe noch ein paar HF-Röhren aus der UDSSR).
Kurt schrieb: > Funktioniert die Schaltung, so wie im Bild, überhaupt? Das hatte ich auch überlegt. Transistor in Basisschaltung. Die Drossel 150nH blockt die HF. Lecherleitung = Schwingkreises. Fehlt noch die Rückkopplung (oder nimmt man da an, daß die parasitären Kapazitäten des Transistors das erledigen)?
Moin in die Runde, habsch gerade gefunden, höchst interessant. Das dürfte so ziemlich den Topic dieses Threads treffen: https://www.tu-chemnitz.de/physik/ION/Technology/RF_AC_oscillator/270%20MHz%20oscillator_QQE06.pdf Noch mehr davon: https://www.emsp.tu-berlin.de/fileadmin/fg232/Lehre/MixedSignal/Dateien/High_Speed_1/04_Oszillatoren_50_140_MHz.pdf
Gerhard O. schrieb: > Langes Flachbandkabel ist nur noch schwer zu bekommen bzw. Sündteuer. > Die Chinesen verkaufen konfektionierte 300 Ohm Antennen. Da bekommst Du die zumindest 240 Ohm Flachbandleitung: https://www.neuhold-elektronik.at/catshop/advanced_search_result.php?keywords=E9030
Gerhard O. schrieb: > Langes Flachbandkabel ist nur noch schwer zu bekommen bzw. Sündteuer. 2 €/ Meter. Erstbester Treffer: https://www.maas-elektronik.com/Huehnerleiter-300-Ohm-Wireman-CQ-562.2.html
Beitrag #6676389 wurde von einem Moderator gelöscht.
Beitrag #6676403 wurde von einem Moderator gelöscht.
Petra schrieb: > Gerhard O. schrieb: >> Langes Flachbandkabel ist nur noch schwer zu bekommen bzw. Sündteuer. >> Die Chinesen verkaufen konfektionierte 300 Ohm Antennen. > > Da bekommst Du die zumindest 240 Ohm Flachbandleitung: > https://www.neuhold-elektronik.at/catshop/advanced_search_result.php?keywords=E9030 Vielen Dank Petra und Marek. Der erste Link wäre ganz passabel. Mal sehen was die zu Überseeversand meinen. Gruß, Gerhard
Hallo Gerhard, da hier im Thread ja nichtmehr viel los ist und ich somit nichtmehr Gefahr laufe den Thread zu hijacken, will ich dir das versprochene Bild meines Eigenbauzählers posten. Ist auf Grund des Alters schon ziemlich ramponiert.
http://s53mv.s56g.net/spectana/vco.html Den VCO mit Varicap-abgestimmten Leitungen hat Matjaž Vidmar S53MV mal in einem Vortrag besprochen, den ich gehört habe. Er erreicht mit BFP420 Si-Ge-Transistoren über 4 GHz auf gewöhnlichem 0,8mm FR4 Material. https://www.infineon.com/cms/de/product/rf-wireless-control/rf-transistor/low-noise-si-transistors-up-to-5-ghz/bfp420/
Phasenschieber S. schrieb: > Hallo Gerhard, > da hier im Thread ja nichtmehr viel los ist und ich somit nichtmehr > Gefahr laufe den Thread zu hijacken, will ich dir das versprochene Bild > meines Eigenbauzählers posten. > Ist auf Grund des Alters schon ziemlich ramponiert. Moin, Danke für Dein Bild. Stecken da TTL/CMOS Bausteine drin oder schon irgendein LSI wie die damals populären ISL7208,7216 u.ä.? Wie hoch geht er übrigens? In den 80ern baute ich auch einen kleinen FZ mit dem ISL7207/7208 und 11C90 Vorteiler. Das Design stammte von einen Freund in D der mir auch die LP dafür schickte. Gruß, Gerhard
Die Intersil-Zähler hießen ICL... Es gab noch die Mostek MK50395..398, später von Micrel als MIC50398 gefertigt. Und einen LS7031 von LSI/CSI, der hatte 6 interne Stellen und den Speicher/Decoder für zwei weitere. So konnte man z.B. einen schnellen ECL-Zähler vorschalten, ELV hatte einen Bausatz damit
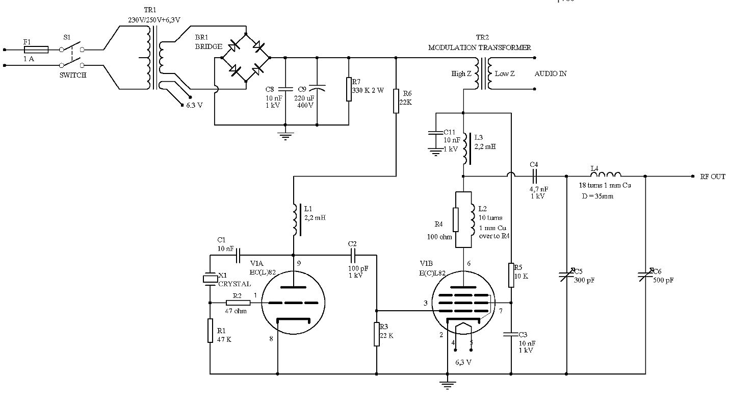
Hallo zusammen, schön, dass die Freunde der Röhren- und HF-Technik wieder beisammen sind. Keine Sorge Mohandes, ich bin auch nicht immer online. Habe neben der Arbeit im Homeoffice auch eine Frau und fünf Kinder (ok zwei sind schon erwachsen und ausgezogen), einen Garten gibt's auch dazu. Und ein eigenes Haus, da gibt es immer was zum Ausbessern, Erneuern, Reparieren etc... Ich poste hier mal einen Mittelwellensender, den ich auch privat auf meinem Grundstück betreibe um alte MW-Radios zu füttern. Beachtenswert ist die Anodenmodulation und die Quarzstabilität. Funktioniert aber einwandfrei! Grüße, Serge
Gerhard O. schrieb: > Stecken da TTL/CMOS Bausteine drin oder schon > irgendein LSI wie die damals populären ISL7208,7216 u.ä.? Wie hoch geht > er übrigens? Alles TTL 74XXX bis auf die Vorverstärker. Der eine ist analog bis 20MHz und der andere ein VV mit Teiler 10:1, geht bis 200MHz. Der Zähler ist ziemlich empfindlich, ein Stück Draht am Eingang und ich kann die Frequenz meiner Handfunke ablesen. Leider kann ich nichtmehr sehen wie die Chips im Teiler-VV heißen, habe kleine Kühlkörper drauf geklebt. Das ganze Gerät ist sowieso ein kleines Heizgerät :-) Gebaut habe ich das Gerät Ende der 70er Jahre.
Mohandes H. schrieb: > beim Blättern habe ich in einem Buch (Nührmann, Werkbuch Elektronik, 3. > Auflage 1981) eine interessante Schaltung gefunden: ein UHF-Oszillator > mit Lecherleitung. Hat jemand von euch schon mal so einen Oszillator > aufgebaut? Als Oszillator nicht, aber als Filter habe ich Lecherleitungen schon eingesetzt. Hat aber eher schlecht geklappt, damals wegen mangelnder Messmöglichkeiten. Und zu wenig Ahnung. > Angegeben ist: 'bis 1,56GHz je nach Transistor'. Wieso so ein krummer > Wert? Was soll die Frequenz auf so einen Wert begrenzen? Der Autor hat in irgendein Datenblatt nach der Grenzfrequenz von Transistoren geschaut, und den dort stehenden Wert übernommen? Ist eher eine doofe Idee, weil zum einen streut die Grenzfrequenz von Transistor zu Transistor, und dann sollte die obere Grenzfrequenz zum sicheren Schwingen einen deutlichen Abstand zur erwünschten Betriebsfrequenz des Oszillators haben. Aber es könnte damals die einzige praktikable Idee gewesen sein. Damals war einen Oszillator mit Lecherleitung nehmen, den Transistor einsetzten und die Lecherleitung so verändern, bis der Oszillator nicht mehr höher kommt wohl eine Messmethode, die obere Grenzfrequenz zu bestimmen, weil die geometrischen Abmessungen des Lecherkreises die Schwingfrequenz bestimmen, und wenn man die sonstigen parasitären Schwinkreiselemente klein hält der Transistor das limitierende Bauteil wird. > Mein Gedanke ist, so etwas als Audion zu bauen. Vor einiger Zeit hatte > 'Old Europe' eine Schaltung mit Röhren und Lecherkreis gezeigt, die bis > hinunter in den UKW-Bereich arbeitete. Es ist vielleicht keine schlechte Idee, Deinem Audion eine Vorstufe zu verpassen, um den Oszillator von der Antenne etwas zu entkoppeln. Auch wenn eine Lecherleitung theoretisch nicht strahlt, so tut sie es praktisch doch. Vergleichbar einem MW-Audion, welches Du auch in benachbarten Empfängern hören kannst, auch wenn Schwingkreise theoretisch nicht strahlen. ;O) Schirmen könnte also auch eine gute Idee sein. Darum werden Lecherleitungen gerne auch koaxial statt mit paralellen Drähten aufgebaut. Dann nennt man sie aber Topfkreis. Als Topfkreisfilter immer noch eine aktuelle Technologie z.b. beim Betrieb von UHF und VHF Relaisfunkstellen, auch digitalen Relaisfunkstellen, wenn sie nicht gerade versuchen, Eingabe und Ausgabe im Zeitpultiplex auf der gleichen Frequenz zu machen, was aber aus Laufzeitgründen die Reichweite beschneidet. Fängst Du nun an, den Innenleiter zur Platzersparnis im Topfkreis aufzuwickeln, wird daraus ein Helical-Filter. > Wodurch wird bei der > Lecherleitung die Frequenz nach unten begrenzt? Durch die geometrischen Abmessungen der Lecherleitung auf der einen Seite und die parasitären Kapazitäten und Induktivitäten der Einbindung des aktiven Bauteils auf der anderen Seite. Mit freundlichem Gruß: Bernd Wiebus alias dl1eic http://www.l02.de
Bitte melde dich an um einen Beitrag zu schreiben. Anmeldung ist kostenlos und dauert nur eine Minute.
Bestehender Account
Schon ein Account bei Google/GoogleMail? Keine Anmeldung erforderlich!
Mit Google-Account einloggen
Mit Google-Account einloggen
Noch kein Account? Hier anmelden.


