Hallo zusammen, ist in http://www.dse-faq.elektronik-kompendium.de/dse-faq.htm#F.9.5 Hyst2 und Out2 verdreht? Oder kann mir jemand die Schema richtig lese ist Hyst2 mit dem Kurzschluss-NFET verbunden? Gruss, Momo
Das ist schon richtig so. Schau dir das Blockschaltbild des 7665 im Datenblatt genau an.
Ah, danke HHinz, jetzt hab ich's geschnallt. Also wird Hys2 als invertierter Ausgang von Out2 verwendet! Alles klar! Und über R13 dann Set2 abgesenkt für die Hysterese? OK, ich muss das dann mal alles rechnen und Stelle wohl dann meine Ergebnisse hier rein, evtl. hat ja jemand dann die Gnade, mein Gerechne zu prüfen :) Danke CDir nochmals!
Mit dem hier? Beitrag "Re: Akkuwächter mit ICL7665"? Irgendwie gibt das bei mir einen Fehler, kann aber sein, weil ich LT-Spcie via Wine auf Linux betreibe...
Momo schrieb: > Mit dem hier? Beitrag "Re: Akkuwächter mit ICL7665"? > Irgendwie gibt das bei mir einen Fehler, kann aber sein, weil ich > LT-Spcie via Wine auf Linux betreibe... Da gabs Errata: Beitrag "Re: Akkuwächter mit ICL7665"
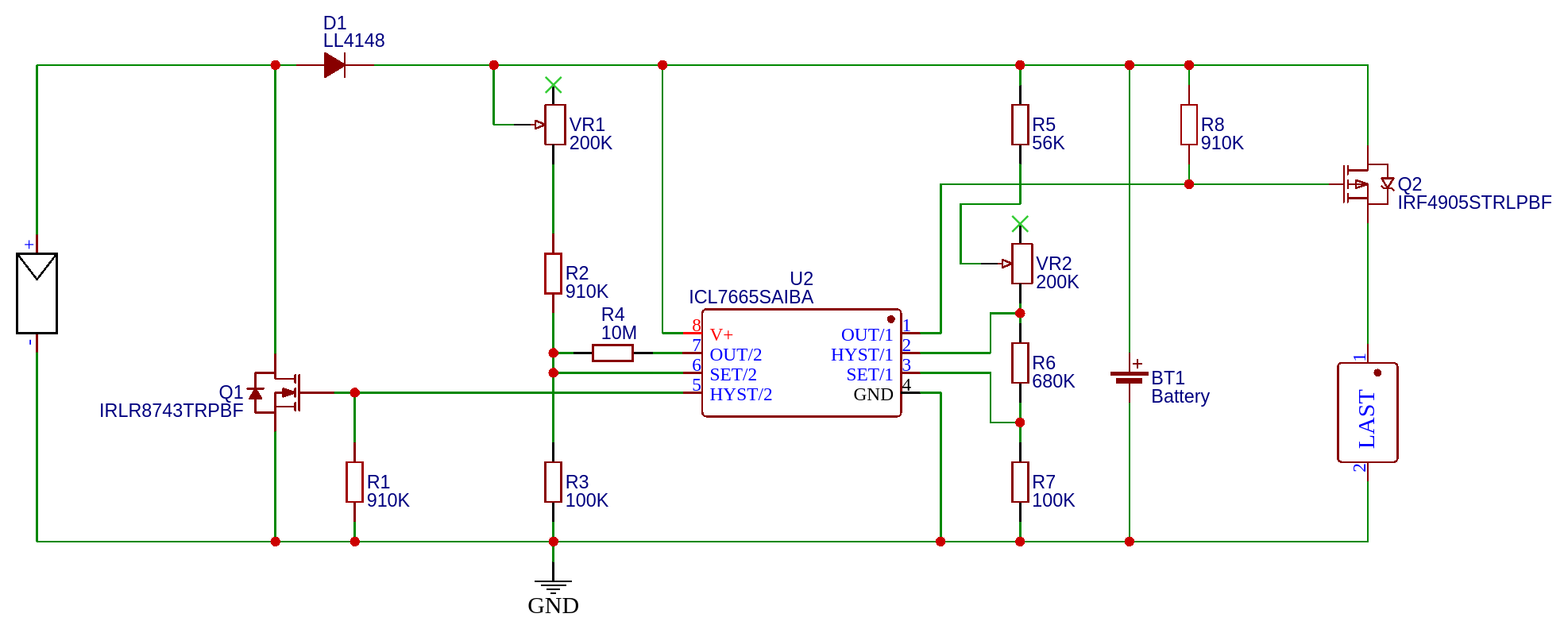
So, ich war etwas fleißig. Leider generiert auch das Errata noch Fehler, aber wenigstens wird was geplottet, was auch in etwa dem entspricht, was ich so gerechnet habe. Anbei das Schema. Ich wäre froh, wenn jemand noch ein Auge darauf werfen könnte. Einsetzen will ich die Schaltzung zu zwei Wecken: Erhaltungsladung des Bleiakkus beim Moped sowie laden des 4s-LiFePo4 der Solarbewässerung. Wenn ich alles richtig gerechnet habe, sollten die Potis (Bourns 3224W-1-204E) bei der Überspannung eine Abschaltung der Ladung bei 13.25 - 15.85 V (Wiedereinschalten bei 13.13-15.73V, also 0.12V Hysterese) sowie bei Unterspannung einen Lastabwurf bei 10.14 bis 12.74 (Wiedereinschalten bei 10.87 bis 13.47V, also 0.73V Hysterese) einstellen lassen, womit wohl auch die Bauteiltoleranzen abgefangen werden sollten. Lieg ich da richtig? Für den Bleiakku (SLA) würde ich die Ladung bei 13.8V ausschalten, bei 13.68V wieder einschalten. Der Lastabwurf ist hier ja irrelevant, aber aus Intersse: Lastabwurf bei 10.6V und wiedereinschalten bei 11.33V wären realistisch? Mit dem LiFePo4 habe ich keine Erfahrung. Dieser verfügt über einen integriertes BMS, über das ich leider nichts finden konnte. Ich würde bei 14.4V die Ladung aussetzen (Datenblatt) und bei 14.28V demzufolge wieder einschalten. Zur minimalen Spannung sagt mir das Datenblatt leider nichts, ich würde so spontan bei 10.5 abwerfen und bei 11.23 wieder einschalten? Danke und liebe Grüsse, Edi
Danke für dein Feedback. Was würdest Du empfehlen? Gerade für die Bewässerung ist das PCB im Gartenhäuschen. Recht da PU-Beschichtung auch für höhere Widerstände, damit da nicht zu viel Kriechstrom einen Einfluss hat? LG, Edi
Bitte melde dich an um einen Beitrag zu schreiben. Anmeldung ist kostenlos und dauert nur eine Minute.
Bestehender Account
Schon ein Account bei Google/GoogleMail? Keine Anmeldung erforderlich!
Mit Google-Account einloggen
Mit Google-Account einloggen
Noch kein Account? Hier anmelden.

