Kann diese Schaltung so richtig sein? Warum die Rückkopplung über die + Eingänge der OP-Verstärker?
Warum soll sie (dieser Schaltplan) falsch sein ? Grundsätzlich muß ein symmetrischer IN/OUT nicht NUR symmetrisch, sondern auch unsymmetrisch betreibbar sein. Symmetrisch heißt ja nur, daß das Signalplus einmal phasenrichtig und einmal phasenverschoben übermittelt wird (HOT + COLD)und im Empfänger wieder 'richtiggestellt' wird - und aus evtl. Signal-Störungen das 'richtige' Signal wiederhergestellt werden kann. Für unsymmetrischen Betrieb , und dieser ist IMMER dann 'gegeben' bzw. zwingend notwendig, wenn 1 Partner NICHT symmetriert ist, dann -- MUSS -- immer zwingend Pin1 (GND) und Pin3 (COLD) gebrückt sein , sonst funktioniert der Signaltransport/-decodierung nicht mehr richtig. Das Signal besteht dann wieder aus GND(-) und HOT (+). 'Darum' wissen das (unsymm. Betrieb) Sender und Empfänger. Man darf also niemals eine Mono-Klinke an einen 3-Pol-XLR löten. Außer man brückt GND + COLD ! Vielleicht ist das die Ursache für deine 'Rückkopplungs-'Frage?
Oder: geben deine TANNOY deswegen einen 'seltsamen' Klang ab? Cinch, Klinken und XLR im Mix - is nix
Rudi Ratlos schrieb: > Man darf also niemals eine Mono-Klinke an einen 3-Pol-XLR löten. Außer > man brückt GND + COLD ! Dann hoffe ich dass diese Adapter von XLR auf Cinch, die ich kiloweise gekauft habe, das so haben. @ Rudi Ratlos: Die Tannoy Boxen klingen eigentlich schon großartig, ich bin nur allgemein mit den Tontechnikern der Welt verfeindet, in meinen Augen alles verkopfte Arschgeigen. Die einzigen Tonaufnahmen die mir gefallen sind Amateurbands, die einfach ohne PA, nur mit ihren Instrumentenverstärkern auf dem Parkplatz oder der grünen Wiese spielen und einfach mit ein zwei Mikrofonen aufgenommen werden.
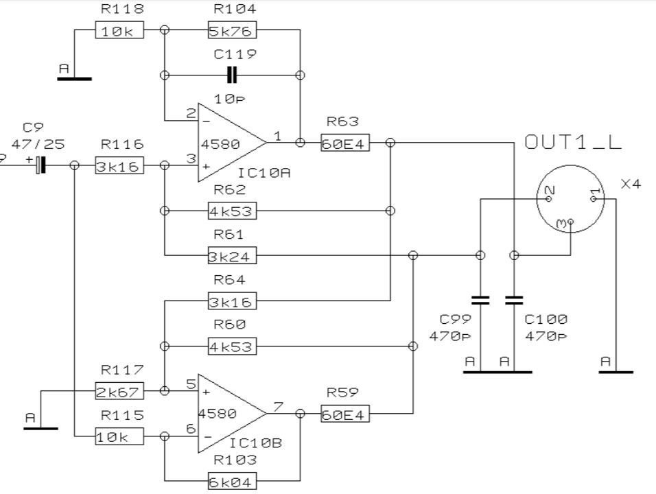
Guten Morgen, Nachtschicht ! Die Schaltung sieht nach einer Modifikation von "Hay's Circuit" aus. Eine ähnliche Schaltung ist z.B. im symmetrischen Ausgang der dbx 1231 Eq (mit NE5532) zu finden. Der Sinn der Sache besteht darin, die Ausgangsspannung eines OUT um 6dB anzuheben, falls der andere OUT gegen Masse kurzgeschlossen wird (bei unsymmetrischer Leitungsführung / Steckern). Damit ist die Differenz zwischen + und - Out wieder gleich. Die Dimensionierung wird den Parametern des 4580 geschuldet sein. Theoretisch wäre die Bestückung "symmetrisch". Mann kann einen symmetrischen Ausgang auch einfacher mit THAT1646 oder DRV134 etc. aufbauen. ------- RRRRRRR !!!! --------
PS: R61 und R64 kann man praktisch als Gegenkopplungen auffassen, da die Signale von jeweils phasengedrehten Ausgängen an die +IN Knoten der OPs gehen. ----------- RRRRRR !!! ------------
Stefan ⛄ F. schrieb: > Was bedeutet die Beschriftung beim Widerstand "60E4"? Das gleiche wie 60R4, 60.4 Ohms o. 60,4 Ohm .... Was sollte es sonst darstellen? Warum auch immer ~ IEC63 und alles was danach kam.
passing by schrieb: > Das gleiche wie 60R4, 60.4 Ohms o. 60,4 Ohm .... Danke. > Was sollte es sonst darstellen? Das E hat mich irritiert. R kenne ich.
Rudi Ratlos schrieb: > Für unsymmetrischen Betrieb , und dieser ist IMMER dann 'gegeben' bzw. > zwingend notwendig, wenn 1 Partner NICHT symmetriert ist, dann > -- MUSS -- immer zwingend > Pin1 (GND) und Pin3 (COLD) gebrückt sein , sonst funktioniert der > Signaltransport/-decodierung nicht mehr richtig. Sag das mal der aktiven DI-Box Behringer DI20. Die verzerrt ganz übel, wenn am symmetrischen Ausgang GND und Cold gebrückt sind... Hab etwas gebraucht, um den Zusammenhang zu verstehen ;)
Rudi Ratlos schrieb: > Symmetrisch heißt ja nur, > daß das Signalplus einmal phasenrichtig und einmal phasenverschoben > übermittelt wird Wenn ich das wieder lese ... Dort wird kein Signal verschoben sondern invertiert. Das ist etwas völlig anderes und nur beim Sinus egal, wie man es ausdrückt. Das swirst du aber hoffentlich wissen. Wonderboy schrieb: > Dann hoffe ich dass diese Adapter von XLR auf Cinch, die ich kiloweise > gekauft habe, das so haben. Die Adapater übersetzen 1:1 und lösen das Problem nicht, bzw sie erzeugen auch keines. Wenn du eine MonoKlinke einsteckst wirst du einen GND Schluss erzeugen (können) wenn du es willst, oder nicht willst. Es ist Deine Aufgabe, beim Verkabeln mitzudenken. Für solche Probleme der Einspeisung unsymmetrischer Signale gibt es die DI-Box. Wonderboy schrieb: > ich > bin nur allgemein mit den Tontechnikern der Welt verfeindet, in meinen > Augen alles verkopfte Arschgeigen. Und wenn ich das lese, dann weiss ich auch, wen ich vor mir habe. Einen Möchtgern Musiker, mit Möchtegernohren und Wissen, dass er sich irgendwo zusammengeschustert hat. > Amateurbands, die einfach ohne PA, nur mit ihren > Instrumentenverstärkern Komisch, bedeutet P.A. doch faktisch "public address" und damit "für das Publikum". Sobald sie auf dem Parkplatz spielen, insbesondere mit ihren "Power Amplifieren" = Instrumentenverstärkern, ist das "P.A." doppelt erfüllt. Ich empfehle, sich mal generell über Begriffe zu informieren, statt wild damit um sich zu schmeißen.
Kater brummt - sehr gut ! schrieb: > Die Schaltung sieht nach einer Modifikation von "Hay's Circuit" aus. > Eine ähnliche Schaltung ist z.B. im symmetrischen Ausgang der > dbx 1231 Eq (mit NE5532) zu finden. > Der Sinn der Sache besteht darin, die Ausgangsspannung eines OUT > um 6dB anzuheben, falls der andere OUT gegen Masse kurzgeschlossen > wird (bei unsymmetrischer Leitungsführung / Steckern). > Damit ist die Differenz zwischen + und - Out wieder gleich. Das macht Oldeurope mit einer Doppeltriode: http://1mucathodyne.blogspot.com/2014/09/line-pre-2014-einfuhrung.html Oder zwei Transistoren: http://1mucathodyne.blogspot.com/2014/11/class-equilibrium-split-load-headphone.html
Georg A. schrieb: > Sag das mal der aktiven DI-Box Behringer DI20. Hat die nen Übertrager drin? Wie betreibst du die denn? Am Symmetrischen Eingang sollte man immer auch nur ein symmetrisches Signal einspeisen. Ich nehme da was Ordentliches, die haben zwei Eingangspaare die Umschaltbar sind und zwei Ausgangspaare, als 2x (A)SYM auf (A)SYM. Kauft euch richtiges Equipment und kein Billigzeug aus China.
Georg A. schrieb: > Sag das mal der aktiven DI-Box Behringer DI20. Die verzerrt ganz übel, > wenn am symmetrischen Ausgang GND und Cold gebrückt sind... Hab etwas > gebraucht, um den Zusammenhang zu verstehen ;) Dann hat die einen erdsymmetrischen Ausgang. :( Ich meine, wer das elektronisch nicht floatend hin bekommt, soll halt einen Übertrager verwenden.
Rudi Ratlos schrieb: > Man darf also niemals eine Mono-Klinke an einen 3-Pol-XLR löten. Außer > man brückt GND + COLD ! Das kann man so nicht stehen lassen. Selbstverständlich kommt auch dann ein korrektes Signal heraus, wenn du einen der beiden Ausgänge einfach offen lässt. Nur hier mit der Schaltung fehlen halt 6dB, die da sind, wenn man 1+3 brückt. Manche symmetrischen Ausgänge haben nur einen invertierenden und einen nichtinvertierenden OPA vor den beiden Ausgängen. Da belastet es nur den entsprechenden Ausgang, wenn man 1+3 verbindet. Und es fehlen die 6db, egal ob man brückt oder nicht - das ist ein Unterschied zur oben gezeigten Schaltung. Anders sieht das evtl. bei symmetrischen XLR-Eingängen aus. Oft ist ist die innere Beschaltung der Eingangsstufe so, dass es keinen Unterschied macht, ob offen oder kurzgeschlossen. Man hat halt in beiden Fällen nicht die Vorteile einer symmetrischen Übertragung.
Teaser: + In sich geschlossener Ausgangssignalstromkreis bestehend aus Triode, Ausgangskondensatoren und Last; + Ausgang kann signalmässig schwimmen wie eine über Widerstände symmetrierte Übertragerwicklung, kann Übertrager ersetzen; + Symmetrisch, asymmetrisch, pseudosymmstrisch, invertierend oder nicht invertierend verwendbar; + Ausgangswiderstand entspricht in jeder Betriebsart dem Kerhwert der Steilheit der Röhre 1/s; + Hohe Bandbreite; + Gut reproduzierbarer unproblematischer Aufbau und kaum Mehraufwand gegenüber einem Katodenfolger/Anodenfloger. http://1mucathodyne.blogspot.com/2014/09/line-pre-2014-einfuhrung.html
Wonderboy schrieb: > Dann hoffe ich dass diese Adapter von XLR auf Cinch, die ich kiloweise > gekauft habe, das so haben. Schraub sie mal auf. Entweder das ist GEBRÜCKT - ((oder alternativ hängt dort ein (0,5-1µF?) Kondensator: wollt ich mal machen, verstehe aber den Sinn nicht). Ist das nicht der Fall, hast jedenfalls einen OFFENEN Eingang mit allen Nachteilen wie Rauschen, Brummeinstreuungen, ... Die meisten Geräte haben ja XLR und Stereo-Klinke (symm.) oder Mono-Klinke/Cinch (unsymm.). Steckst eine Mono-Klinke in eine Stereo-Buchse, wird pin 1+3 ja automatisch gebrückt. Steckst aber eine Stereo-Klinke in eine Mono-Buchse: hast einen OFFENEN EINGANG. Ohne die Symmetrierungsprobleme zu berücksichtigen ! Symmetrierung ist erst DANN notwendig, wenn die Kabellängen sagen wir mal 10-20m oder mehr betragen. Im PA-Bereich gibts eine Menge Störfelder (Amps, Trafos, Stromleitungen.. ), weshalb das XLR 'entwickelt' wurde. Bei dir daheim im 'Studio' bist bei solchen "Symm.-Unsymm.- Mischbetrieben" besser dran, wenn du nur Mono-Klinken oder Cinch nimmst. Ich verwende häufig (standardmäßig) Mono-Klinke/Cinch-Adapter (€ 0,29), da wird automatisch gebrückt und die Buchse wird auch nicht hin. Außerdem sind Cinch-Kabel deutlich handlicher als Instrumenten/Mikro-Kabel und passen auf jedes Heim-HiFi-Gerät. Tannoy Warum machst nicht ein langes reines Tschinellen-Solo und nimmst es auf? Als *.WAV !! Wie klingt das? Weil abgemixte Sachen leider so klingen wie sie klingen. Beim Schlagzeug sind ja schnell 12 Spuren zum Abmixen zusammen. Das ist keine Ton-Referenz.
HildeK schrieb: > Selbstverständlich kommt auch dann ein korrektes Signal heraus, wenn du > einen der beiden Ausgänge einfach offen lässt. Ich hab das mal ausprobiert, mir ist vorgekommen, daß es soundmäßig keinen Unterschied macht. Aber nach der -reinen Lehre- ist das zwingend erforderlich. Und der Aufwand ist minimal. a) XLR ist immer -symmetrisch - und an XLR hängt immer XLR. Oder eine Stereo-Klinke (mache ich nimmer) b) Ist da aber nur eine Stereo-Klinke, verwendet man einen kurzen XLR-St.Klinke-Adapter, mit einem optisch unterschiedlichen XLR, so daß man 'den Adapter' auch erkennt. Ich hab dafür so super-billige ChinesenXLR c) Um den HiFi-Studio-Anschlußwirrwarr-Kabelsalat zu minimieren, verwende ich heute lieber Cinch-Kabel. Aus genau diesem Grund: > --Manche-- > symmetrischen Ausgänge haben nur einen invertierenden und einen > nichtinvertierenden OPA vor den beiden Ausgängen. Man kann nicht jedesmal eine Bedienungsanleitung studieren, wo 'dieses Wichtige' sowieso nie drinsteht, nur um nicht 'falsch' anzuschließen. XLR ist meist symm., aber nicht immer. Noch komplizierter bei Klinke-Buchsen. Stereo oder Mono ?
Kater brummt - sehr gut ! schrieb: > Der Sinn der Sache besteht darin, die Ausgangsspannung eines OUT > um 6dB anzuheben, falls der andere OUT gegen Masse kurzgeschlossen > wird (bei unsymmetrischer Leitungsführung / Steckern). > Damit ist die Differenz zwischen + und - Out wieder gleich. Kurz und gut und prägnant formuliert, wo das Problem also liegt. Im Laufe der Jahre vergißt man alles, weil es sowieso egal ist, WARUM etwas so getan werden muß . Man tuts einfach ... streng nach Uli Behringers Regeln in uralten Bedienungsanleitungen
Rudi Ratlos schrieb: > Aus genau diesem Grund: >> --Manche-- >> symmetrischen Ausgänge haben nur einen invertierenden und einen >> nichtinvertierenden OPA vor den beiden Ausgängen. > Man kann nicht jedesmal eine Bedienungsanleitung studieren, wo 'dieses > Wichtige' sowieso nie drinsteht, nur um nicht 'falsch' anzuschließen. Ich meinte hier den Unterschied zu der eingangs gezeigten Schaltung. Hauptsächlich wird bei der Schaltung der Pegel genau so groß wie bei einem symmetrischen Empfänger, wenn man oben einen Ausgang auf GND legt. > Aber nach der -reinen Lehre- ist das zwingend erforderlich. Da würde mich mal die dazugehörige Lehre interessieren ... (Es ging um Ausgänge!) In der Bedienungsanleitung steht das nicht. Ich schau halt von verschiedenen Geräten die Schaltpläne an.
HildeK schrieb: > Da würde mich mal die dazugehörige Lehre interessieren ... > (Es ging um Ausgänge!) ...bloss nicht! Schau einfach in die anderen Beiträge in anderen Fäden... Gruß Rainer
HildeK schrieb: > Da würde mich mal die dazugehörige Lehre interessieren ... Ich habe vor 24 Jahren? meinen ersten Behringer gekauft. Da waren die (dicken) Manuale voll mit techn. Erläuterungen, also kostenlos dazu. Zu der Zeit war Internet ein 'Fremdwort', da mußte man beim 'c' noch teure 'c'-Bücher kaufen. Ich hatte NIE Probleme mit meinen Behringer. > Ich meinte hier den Unterschied zu der eingangs gezeigten Schaltung. Ist schon 'klar', aber deshalb schrieb ich ja eingangs: >> Warum soll dieser Schaltplan falsch sein ? Er hatte mit seinen TANNOY-Boxen eben ein seltsames SoundProblem, und wie eben das eine zum anderen führt (24dB-Weiche okay), liegt das Problem vielleicht an der 'Zuleitung', sprich der 'Beschaltung eines XLR' . Weißt, das alles und noch viel mehr, hat man früher von Uli Behringer gelernt. Das ist der Grund, ich bin sicher, warum er soo groß geworden ist. Keiner der seine Manuale gelesen hat, hat je ein Problem mit seinen Geräten gehabt. Darum hat man immer wieder seine Geräte gekauft, und die anderen daneben liegen lassen.
Audiomann schrieb: > Georg A. schrieb: >> Sag das mal der aktiven DI-Box Behringer DI20. > > Hat die nen Übertrager drin? Nein, die ist aktiv mit Opamps. > Wie betreibst du die denn? Am Symmetrischen Eingang sollte man immer > auch nur ein symmetrisches Signal einspeisen. Ich nehme da was > Ordentliches, die haben zwei Eingangspaare die Umschaltbar sind und zwei > Ausgangspaare, als 2x (A)SYM auf (A)SYM. Der Eingang ist nicht das Problem. Der XLR+ Ausgang verträgt es nicht, wenn im Adapterkabel auf Cinch GND und - gebrückt sind. > Kauft euch richtiges Equipment und kein Billigzeug aus China. Ach du, wir beschaffen und installieren auch Studiotechnik im 5stelligen Bereich, von daher brauchst du nicht so oberlehrerhaft rüberkommen. Der DI20 war nicht mein Kauf, ich sollte das Ding nur nutzen, weil nichts anderes da war.
Georg A. schrieb: > Der Eingang ist nicht das Problem. Der XLR+ Ausgang verträgt es nicht, > wenn im Adapterkabel auf Cinch GND und - gebrückt sind. > >> Kauft euch richtiges Equipment und kein Billigzeug aus China. > > Ach du, wir beschaffen und installieren auch Studiotechnik im 5stelligen > Bereich, Das sagt nichts über die Qualität aus. GND und - gebrückt hat ein symmetrischer Ausgang problemlos abzukönnen. Es sei denn, er ist als erdsymmetrisch bezeichnet und damit nur bedingt einsetzbar.
Georg A. schrieb: > Der Eingang ist nicht das Problem. Der XLR+ Ausgang verträgt es nicht, > wenn im Adapterkabel auf Cinch GND und - gebrückt sind. Falls es dir hilft: Ich habs oben schon erwähnt, (ist glaub ich auch aus: Behringer), du kannst einen ~1µF an die Pins löten. Ich weiß nicht mehr warum oder wozu das dient, ich habs ausprobiert, es hat keinen Unterschied zur Brücke gemacht, den Zettel noch jahrelang auf der Pinwand gehabt und dann weggeworfen. Aber nie vergessen . Falls du einen (Kerko) hast, probiers mal aus.
Das hört sich nicht gut an, was du über diese Firma schreibst. Ist das Absicht?
Rudi Ratlos schrieb: > Georg A. schrieb: >> Der Eingang ist nicht das Problem. Der XLR+ Ausgang verträgt es nicht, >> wenn im Adapterkabel auf Cinch GND und - gebrückt sind. > > Falls es dir hilft: > Ich habs oben schon erwähnt, (ist glaub ich auch aus: Behringer), du > kannst einen ~1µF an die Pins löten. Wenn es der Ausgang nicht verträgt, macht das keinen Unterschied. Ob der Audiowechselstrom durch eine Brücke fließt oder durch einen C mit großer Kapazität ist letztlich gleichwertig. Allerdings bin auch ich der selben Ansicht: Guckmal schrieb: > GND und - gebrückt hat ein symmetrischer Ausgang > problemlos abzukönnen. Schon weil es bei einem Feldeinsatz schon mal durch einen Defekt eines Kabels vorkommen kann und das darf nicht meine Ausgänge zerstören. Alles andere ist nur äußert schlechtes Design!
HildeK schrieb: > das darf nicht meine Ausgänge zerstören. a) kann sein, daß -diese- Di-Box defekt ist/Wurde b) wundert mich das bei Behringer c) was ich mich aber frage ist, warum will jemand ein Mono-Signal erst symmetrieren, um das dann sofort (mittels Cinch) zu unsymmetrieren ? Da kann er sein 'Instrument' eh gleich in die Parallel-IN-Buchse stecken. Wozu braucht man da eine DI-Box ?
Für mich ist das wieder eines dieser typischen Behringer-Märchen ! Was ist das für ein Glump.?
Rudi Ratlos schrieb: > HildeK schrieb: >> das darf nicht meine Ausgänge zerstören. Die sind auch nicht zerstört, sondern in der Beschaltung nur nicht brauchbar. > a) kann sein, daß -diese- Di-Box defekt ist/Wurde Unwahrscheinlich, weil es beide Zweige der Kiste trifft. Im symmetrischen Modus passt auch alles, keine Asymmetrien zwischen + und - Ausgängen. > b) wundert mich das bei Behringer Mich auch. Hab das Innenleben aber jetzt nicht analysiert, ist SMD und eng. > c) was ich mich aber frage ist, warum will jemand ein Mono-Signal erst > symmetrieren, um das dann sofort (mittels Cinch) zu unsymmetrieren ? > Da kann er sein 'Instrument' eh gleich in die Parallel-IN-Buchse > stecken. Wozu braucht man da eine DI-Box ? Hm? Hier gehts nicht um ein Instrument, sondern um den symmetrischen XLR-Ausgang eines Mischpults, dessen Signal in einiger Entfernung auf einen Cinch-Eingang eines Geräts muss. Ohne DI macht das keinen Spass und was anderes war eben auch nicht verfügbar. Und nach dem Durchzwicken von GND und - im Adapterkabel hat es dann auch tauglich funktioniert. > Was ist das für ein Glump.? DI20, aber schon gute 10 Jahre alt. Kann sein, dass das aktuelle Versionen nicht haben. Wollte eigentlich auch nur sagen, dass man manchmal immer noch überrascht werden kann :)
Audiomann schrieb: > Und wenn ich das lese, dann weiss ich auch, wen ich vor mir habe. Einen > Möchtgern Musiker, mit Möchtegernohren und Wissen, dass er sich irgendwo > zusammengeschustert hat. >> Amateurbands, die einfach ohne PA, nur mit ihren >> Instrumentenverstärkern > > Komisch, bedeutet P.A. doch faktisch "public address" und damit "für das > Publikum". Sobald sie auf dem Parkplatz spielen, insbesondere mit ihren > "Power Amplifieren" = Instrumentenverstärkern, ist das "P.A." doppelt > erfüllt. > Ich empfehle, sich mal generell über Begriffe zu informieren, statt wild > damit um sich zu schmeißen. Das versteht man normalerweise unter einem Instrumentenverstärker, siehe Bild. Ist deutlich kleiner als eine PA. Über die PA läuft die abgemischte Summe vom Mischpult, während die Instrumentenverstärker über ein, zwei Effektpedale direkt mit dem Musikinstrument verbunden sind. Unsere kleine imaginäre Parkplatzband hat ein kleines Stromagregat das netto 200VA liefert. Daran hängen 4 kleine Instrumentenverstärker: Bass, Gitarre, Orgel und Gesang. Das Schlagzeug kommt ohne elektrische Verstärkung aus. Und es stimmt, mein Wissen ist irgendwie zusammengeschustert, z.B. Studium Elektrotechnik an der TUBS, jahrzehntelange Berufserfahrung als Dipl.-Ing. Ach ja, und als Kind hatte ich die Kosmos Experimentierkästen Elektromann und Radiomann. Für dich kann ich nur hoffen, dass dein Wissen nicht irgendwie zusammengeschustert ist, sondern aus einem Guß ist, z.B. https://www.elektronik-kompendium.de/
Georg A. schrieb: > XLR-Ausgang eines Mischpults, dessen Signal in einiger Entfernung auf > einen Cinch-Eingang eines Geräts muss. Ohne DI macht das keinen Spass > und was anderes war eben auch nicht verfügbar. Das ist ja oft das Problem. Du gehst/gingst also in - umgekehrter Richtung - durch die DI-Box? Oder wie hast den XLR ausm Mischpult da in die Klinken reingestöpselt? Ich will schon jahrelang 'so ein Glump' kaufen, aber ich wüßte nicht, wo einsetzen. Behringer entwickelt nix und ändert nix. Derselbe Scheiß seit Jahrhunderten. Den alten 'UltramizerPro' hat er mal aufgesplittet in zwei Geräte. SX+SU ... müde Performance gegen den Ur-Behringer.
Rudi Ratlos schrieb: > Du gehst/gingst also in - umgekehrter Richtung - durch die DI-Box? > Oder wie hast den XLR ausm Mischpult da in die Klinken reingestöpselt? Was heisst umgekehrt... Sowohl Eingang (Klinke) als auch Ausgang (XLR) bei der DI20 sind symmetrisch, unter der Klinke steht ja auch klein "bal/unbal".
Georg A. schrieb: > Ach du, wir beschaffen und installieren auch Studiotechnik im 5stelligen > Bereich, von daher brauchst du nicht so oberlehrerhaft rüberkommen. Der > DI20 war nicht mein Kauf, ich sollte das Ding nur nutzen, weil nichts > anderes da war. richtiges Studioequipment ( zumindest die von den öffentlich rechtlichen Rundfunkanstalten ) hatten bisher immer echte Übertrager an den Schnittstellen. ( Studer Telefunken etc ) Ob die Unsitte der elektronischen Symetrierung hier auch schon Einzug gehalten hat weis ich nicht. Ist zu lange her. Bei den privaten Tonstudios, welche in erster Linie U-Musik aufgenommen haben, und den Beschallungsfirmen mag das von Anfang an anders ausgesehen haben. Alleine schon deswegen, weil gute Übertrager schnell dreistellige Beträge kosten und bei in einen Tonstudio unzählig viele davon verbaut sind oder waren. Nämlich an jeder NF Schnittstelle eines Gerätes. Ralph Berres
Ralph B. schrieb: > richtiges Studioequipment ( zumindest die von den öffentlich rechtlichen > Rundfunkanstalten ) hatten bisher immer echte Übertrager an den > Schnittstellen. ( Studer Telefunken etc ) Ob die Unsitte der > elektronischen Symetrierung Die elektronischen Symmetrierungen von denen du sprichst, generieren ein erdsymmetrisches Signal. Elektronische Schaltungen dafür waren damals unbekannt und auch heute kennt die kaum Jemand. Wer's verstanden hat und keine zwei linken Hände hat, ist klar im Vorteil.
Guckmal schrieb: > Die elektronischen Symmetrierungen von denen du sprichst, > generieren ein erdsymmetrisches Signal. ja das ist richtig, aber sie sind nicht erdfrei. Über den Innenwiderstand der beiden Ausgangsstufen kann sich immer noch eine Erdschleife bilden, auch wenn man die Abschirmung nur einseitig auflegt. Das ist bei einen echten NF-Transformator anders. Guckmal schrieb: > Elektronische Schaltungen dafür waren damals unbekannt und > auch heute kennt die kaum Jemand. weis ich nicht. Elektronische Symetrierungen am Ausgang wurde auch schon in den 90ger Jahren verwendet. An Eingänge sowiso. Soundkraft, Mitec z.B. Aber das waren eher keine Pulte , welche von den öffentlich rechtlichen Rundfunkanstalten eingesetzt wurden. Guckmal schrieb: > Wer's verstanden hat und keine zwei linken Hände hat, > ist klar im Vorteil. Danke das du mir unterstellst, das ich zwei linke Hände habe.
Ralph B. schrieb: > Das ist bei einen echten NF-Transformator anders. Und bei einer "echten" elektronischen Symmetrierung ist es genau so wie mit Übertrager. Hast halt die Übertrager typischen Probleme nicht.
Guckmal schrieb: > Und bei einer "echten" elektronischen Symmetrierung ist es > genau so wie mit Übertrager. Und ganz genau das stimmt nicht. Du hast bei einer elektronischen Symetrierung immer einen Widerstand der beiden Phasen gegen Masse. Ralph Berres
Ralph B. schrieb: > Du hast bei einer elektronischen Symetrierung immer einen Widerstand der > beiden Phasen gegen Masse. Bei der Trafowicklung auch, wenn man das richtig macht. (Da an der Mittelanzapfung, entweder schaltet du die an Masse für Erdsymmetrisch oder an einen Widerstand für Symmetrisch. Ohne Widerstand ist das gefährlich, weil sich durch statische Aufladung unerwünschte Spannungen aufbauen können. Gibt beim Durchschlagen dann Knack oder Prasselgeräusche.)
Guckmal schrieb: > Bei der Trafowicklung auch, wenn man das richtig macht. > (Da an der Mittelanzapfung, entweder schaltet du die an Masse > für Erdsymmetrisch oder an einen Widerstand für Symmetrisch. Wenn man überhaupt eine Mittelanzapfung auf Masse liegt, dann nur auf einer Seite der Übertragungsleitung. Wenn auf der Senkenseite ein elektronisch symetrierter Eingang existiert, dann bleibt die Sekundärseite der Quelle isoliert. Wenn auf der Senkenseite ein Trafo existiert, dann kann man auf der Quellenseite oder auf der Senkenseite die Mittelanzapfung auf Masse legen. aber immer auf der Seite wo die Abschirmung auch auf Masse liegt. Meist passiert das Senkenseitig ( also am Eingang. Und Niemals auf beide Seiten erden, das würde nämlich den Sinn der ganzen Sache, nämlich Brummschleifen zu vermeiden konterkarieren. Eigentlich bleibt bei der Quelle immer die Sekundärseite Potentialfrei. Guckmal schrieb: > Ohne Widerstand ist das gefährlich, weil sich durch statische > Aufladung unerwünschte Spannungen aufbauen können. Gibt beim > Durchschlagen dann Knack oder Prasselgeräusche.) Hatte ich noch nie Probleme. Allerdings halte ich NF Leitungen von Hochspannungsleitungen fern, und die Abschirmung ist ja auf der Senkenseite im allgemeinen mit Masse verbunden. Wie sollen da statische Spannungen hinein influiert werden? Ralph Berres
Ralph B. schrieb: > richtiges Studioequipment ( zumindest die von den öffentlich rechtlichen > Rundfunkanstalten ) hatten bisher immer echte Übertrager an den > Schnittstellen. ( Studer Telefunken etc ) Ob die Unsitte der > elektronischen Symetrierung hier auch schon Einzug gehalten hat weis ich > nicht. Ist zu lange her. Natürlich wird da längst elektronisch gearbeitet, weil Trafos teuer, schwer und eben nicht ganz linear sind. Das ist auch überhaupt kein Problem, weil keiner mehr freiwillig analoge Signale über mehr als ein paar Meter überträgt und damit der Common-Mode-Bereich der elektronischen Eingänge auch nicht verlassen wird (ausser das Studio ist in einem Umspannwerk). Trafos brauchts nur noch beim Anschluss von asymmetrischen Consumer-Krempel und zumindest meiner Erfahrung nach auch meistens nur in der Richtung XLR-OUT -> Krempel. Der ganze Rest wird gewandelt und kommt dann entweder altmodisch per AES/MADI oder neu per Dante/AES67/Ravenna übers Netzwerk. Gut, da sind bis aufs MADI auch Trafos drin, aber die zählen nicht ;)
Ralph B. schrieb: > die Abschirmung ist ja auf der > Senkenseite im allgemeinen mit Masse verbunden. Wie sollen da statische > Spannungen hinein influiert werden? Sollten die Adern auch sein, wie ich das beschrieben habe. Wenn die Primärwicklung zum Beispiel auf +Ub liegt, kann diese Spannung ohne Ableitwiderstände auf die Leitung kommen. Oder statisch wenn die Leitung bewegt wird. Hochohmig erden verhindert das. Georg A. schrieb: > Natürlich wird da längst elektronisch gearbeitet Ich bin fast 25 Jahre aus der Studiotechnik raus und damals fing die Digitalisierung an. In Röhrentechnik gab es da eisenlos nichts, das hier ist völlig neu. Beitrag "Re: Symmetrischer Ausgang" Georg A. schrieb: > weil Trafos teuer, > schwer und eben nicht ganz linear sind. Das ist auch überhaupt kein > Problem, weil keiner mehr freiwillig analoge Signale über mehr als ein > paar Meter überträgt und damit der Common-Mode-Bereich der > elektronischen Eingänge auch nicht verlassen wird Volle Zustimmung. Und empfindlich auf magnetische Störfelder reagieren.
Wonderboy schrieb: > Und es stimmt, mein Wissen ist irgendwie zusammengeschustert, z.B. > Studium Elektrotechnik an der TUBS, jahrzehntelange Berufserfahrung als > Dipl.-Ing. Ach ja, und als Kind hatte ich die Kosmos Experimentierkästen > Elektromann und Radiomann. (Studium Elektotechnik in Darmstadt, >20 Jahren Erfahrung als Ingenieur, Als Kind auch mit Kosmos- zudem auch mit Lindy und Philips-Systemen gespielt, mit 12 schon die ersten Gitarrenschaltungen gebaut.) > Das versteht man normalerweise unter einem Instrumentenverstärker, Dein Wissen schützt dich aber nicht davor, das Wort "P.A." (wie viele andere) begriffseinengend allein für die Leistungs-beschallungsanlage zu verwenden und dabei alle anderen AMPs fälschlicherweise zu unterschlagen. Die Aussage "unplugged" und "ohne P.A." macht keinen Sinn, wenn man doch irgendwelche Verstärker hat, in die etwas hineingeplugged wird. Ich nehme überdies belustigt zur Kenntnis, dass Bedienungsanleitungen von Geräten der Firma Behringer, die angetreten ist, den Musikern "billiges Equipment zu beschaffen" als Referenzbücher für Audiotechnik gehandelt werden. Soweit ist es also gekommen. P.S. Wir "beschaffen" nicht nur Ausstattung, wir bauen sie auch :-)
Ralph B. schrieb: > Elektronische Symetrierungen am Ausgang wurde auch schon > in den 90ger Jahren verwendet. Bei Studiomikros kenne ich das schon seit Ende der 1980er, obwohl bei denen infolge Leistung und Anspruch an Störsicherheit / Rauschen ein Übertrager noch am Ehesten sinnvoll betreibbar war / ist.
Georg A. schrieb: > Was heisst umgekehrt... Sowohl Eingang (Klinke) als auch Ausgang (XLR) > bei der DI20 sind symmetrisch, unter der Klinke steht ja auch klein > "bal/unbal". Aha. Da steht zwar nix, aber 'offensichtlich' gibts da eklatante Unterschiede !Bei diesen DI-Boxen. Steht ja nirgends, ob das auch 'umgekehrt' funktioniert. Ich habe bisher angenommen, daß der Unterschied nur in der Anzahl der IN/OUT besteht.
Audiomann schrieb: > Ich nehme überdies belustigt zur Kenntnis, dass Bedienungsanleitungen > von Geräten der Firma Behringer als Referenzbücher für Audiotechnik > gehandelt werden. Das kann dich gerne belustigen. UR-ALTE Bedienungsanleitungen? damals noch als selbstausgedrucktes Ringbuch, da hat er genau erklärt, wie seine Geräte funktionieren, worauf man achten sollte, und wo die Fallstricke sind. Unersetzlich. Und, Richtig, darum hatte 'damals' niemand Probleme mit Behringer. NUR die Händler haben gestreikt, verständlich, bei diesen damaligen SpottpreisGewinnmargen. Konzeptiv hat er völlig neue Produkte auf den Markt geworfen. Psychoakustik-DSP, rötlich glimmende RöhrenTransistorgeräte . Damals? war er noch jung und kreativ. Heute! Behringer-Synthesizer ?
Bitte melde dich an um einen Beitrag zu schreiben. Anmeldung ist kostenlos und dauert nur eine Minute.
Bestehender Account
Schon ein Account bei Google/GoogleMail? Keine Anmeldung erforderlich!
Mit Google-Account einloggen
Mit Google-Account einloggen
Noch kein Account? Hier anmelden.




