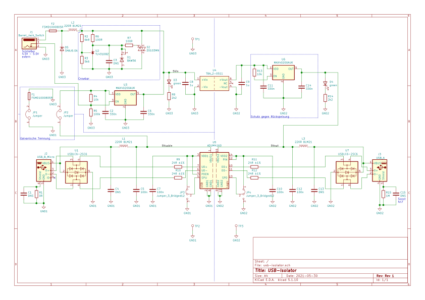
Moin, Für Basteleien mit USB möchte ich etwas, um die Ports vor Fehlern in meinen Schaltungen zu schützen. Zum Beispiel sowas wie ein Verpolen der Versorgung auf der Platine, Spannungen an den Datenleitungen oder Kurzschlüsse. Dazu habe ich den ADUM4160 „auserkoren“. Es gibt zwar fertige Boards dafür, teilweise als Übung möchte ich aber mein eigenes entwickeln. Meine Anforderungen: - Isolation von Stromversorgung und Datenübertragung - Eingangsspannung über USB oder Hohlstecker (5V) - Strom reichen mir die 400mA - einigermaßen zerstörungssicher (zB auch ESD, Überspannung / Verpolen am Hohlstecker) - Möglichst automatisches Umschalten auf Versorgung durch Hohlstecker (weniger Fehlerquellen) - Bauteile möglichst zB bei Reichelt beschaffbar Das ist ein Privatprojekt, also muss ich keine EMV-/ESD-Tests etc machen. Wenn ich etwas in der Hinsicht falsch mache, freue ich mich trotzdem über entsprechende Rückmeldungen. Folgende Fragen habe ich: 1. Ich plane die USB-Leitungen so kurz wie irgend möglich zu machen (und die Pads schon möglichst zu benachbarn). Dann kann ich auf die Impedanzanpassungen verzichten, oder? 2. die Crowbar nimmt echt Platz auf der Platine weg, eFuses kann ich keine auf R (selbst bei RS ist die Auswahl scheinbar ziemlich klein) finden, Z-Diode war mir zu ungenau, gibts da noch Alternativen? 3. die TVS-Diode am Hohlstecker habe ich eher per Vermutung ausgwählt: Reverse Standoff-Voltage möglichst knapp über 5.5V; niedrigste Breakdown Voltage, die mir Reichelt noch ließ. Ich vermute, dass ich den MAX40200 damit nicht wirklich schütze (absolute max. ratings: 6V), oder? 4. habe ich was Schutzbeschaltung angeht noch etwas übersehen, was man noch einbauen sollte? 5. und das übliche: sind da Fehler drin? ;) Ein paar Anmerkungen: - Die Sicherung F1 soll den USB-Port des Hosts schützen, falls das Netzteil verpolt wird (mir ist da leider keine bessere Lösung eingefallen, höchstens vielleicht ein NMOS?). - R5 verhindert Floaten des Eingangs von U3 - D1 soll die Crowbar zünden, wenn der Hohlstecker verpolt ist VG und danke schonmal
Willst Du nicht doch einen stärkeren DC/DC verwenden? 400 mA ist für USB ziemlich knapp. Ich würde einen nehmen der 500 mA auf 7,5V liefert und dann mit einem LDO auf 5,1 V oder 5,2 V runter. Das hat mehrere Vorteile: - der LDO hat normal einen integrierten Überstromschutz - in den USB-Kabeln hast Du oft einiges an Spannungsabfall, viele USB-Geräte laufen damit an der unteren Grenze und hätten eigentlich lieber 5V - der LDO glättet den Ripple des DC/DC Achte auf eine Kondensator 120 bis 150 µF auf der Geräteseite, das schreibt der USB-Standard so vor um einen Spannungseinbruch beim Einstecken zu verhintern. Was die Crowbar angeht - da finde ich folgende Schaltung von mir eleganter: Beitrag "Re: Verpolungs- und Überspannungsschutz mit P-MOSFET"
Danke für die Antwort! USB 2.0 (3.0 unterstützt die Schaltung eh nicht) sieht 0.5A max vor; wenn ich mich recht erinnere war der Traco für 2W deutlich günstiger als der für 3W und ausreizen werde ich die 0.5A wohl erstmal eh nicht. Traco zumindest hat keine DC/DC-Wandler auf 7.5V, da müsste ich dann 9 nehmen. Den Spannungsabfall im Kabel kann ich nicht einschätzen; der USB 2.0-Standard fordert max. 125mV, wenn ich mich gerade nicht vertue. Der einzelne 5V-Wandler gefällt mir, weil er klein und billig(er) ist ^^ . Danke für den Hinweis mit den 120μF, das habe ich nicht gewusst, da muss ich mir wohl was ausdenken (klein wird das wohl dann nicht). Deiner Verpol- und Überspannungsschutzschaltung kann ich eindeutig etwas abgewinnen, sie könnte sogar etwas kleiner sein. Wenn ich die Schaltung so abändere, dass das Verpolschutz-MOSFET ein N-Kanal ist und - sperrt (werden dann allerdings 2 Bauteile mehr, je ein D und R), würde das auch die hässliche F2 eliminieren, da + vom Netzteil nicht mehr an GND vom Host-USB anliegegn würde. EDIT: Wobei ich die Idee mit dem NMOS vermutlich aufgrund des RDSon vergessen kann :/
D3l T. schrieb: > Der einzelne 5V-Wandler gefällt mir, weil er klein und billig(er) ist Der ist ungeregelt. Das heißt: die Ausgangsspannung ist abhängig von der Eingangsspannung. Und die Ausgangsspannung ist zudem lastabhängig, denn bei 5,0V am Eingang kommt am Ausgang nur bei 60% vom Imax eine Spannung von 5,0V+-3% heraus. Als Konsequenz braucht der Wandler einen Mindeststrom (10% vom Imax), weil sonst die Ausgangsspannung über 5,5V steigt. Mein Tipp: beschaff dir einen und miss ihn unter verschiedenen Lastverhältnissen aus! Zudem brauchst du einen externen 22µF Kondensator am Eingang:
1 | Input Filter Internal Capacitor (add. external 22 μF, ESR<0.1Ω, recommended) |
Dir ist bewusst, dass der ADUM nur full Speed ist? Da es ein "transparenter" Isolator ist ist er nicht in die Aushandlung involviert, daher wird die Verbindung abbrechen bzw. nicht zustande kommen wenn du ein Hi-Speed Gerät anschließt. Das mag für uC kein Problem sein wenn's dann aber schon eine FTDI bridge o.ä. ist, hörts auf. Auch da gibt es natürlich Lösungen die sind dann aber weit entfernt von benutzerfreundlich.
Lothar M. schrieb: > D3l T. schrieb: >> Der einzelne 5V-Wandler gefällt mir, weil er klein und billig(er) ist > Der ist ungeregelt. > Das heißt: die Ausgangsspannung ist abhängig von der Eingangsspannung. > Und die Ausgangsspannung ist zudem lastabhängig, denn bei 5,0V am > Eingang kommt am Ausgang nur bei 60% vom Imax eine Spannung von 5,0V+-3% > heraus. Als Konsequenz braucht der Wandler einen Mindeststrom (10% vom > Imax), weil sonst die Ausgangsspannung über 5,5V steigt. > > Mein Tipp: beschaff dir einen und miss ihn unter verschiedenen > Lastverhältnissen aus! > > Zudem brauchst du einen externen 22µF Kondensator am Eingang: >
1 | > Input Filter Internal Capacitor (add. external 22 μF, ESR<0.1Ω, |
2 | > recommended) |
3 | > |
Den Kondensator am Eingang sollte ich vergrößern, stimmt. Ups, dass der unreguliert ist, habe ich glatt komplett übersehen. Wo hast du den Mindeststrom her? In der Grafik auf S.3 wäre er bei +5%±3% bei 0% Last, also <5.5V. Allerdings trotzdem nicht mehr in der USB-Spec (<5.25V) ... Danke für den Hinweis! Mal schauen, ob es sich dann noch lohnt, mir einen zum Ausmessen zu besorgen :) . Also komme ich um eine andere Lösung wohl nicht herum. Dann muss ich mich wohl nochmal etwas schlau machen. Kevin M. schrieb: > Dir ist bewusst, dass der ADUM nur full Speed ist? Da es ein > "transparenter" Isolator ist ist er nicht in die Aushandlung involviert, > daher wird die Verbindung abbrechen bzw. nicht zustande kommen wenn du > ein Hi-Speed Gerät anschließt. Das mag für uC kein Problem sein wenn's > dann aber schon eine FTDI bridge o.ä. ist, hörts auf. > > Auch da gibt es natürlich Lösungen die sind dann aber weit entfernt von > benutzerfreundlich. Man kann ihn für Full- oder Low-Speed konfigurieren, in meiner Schaltung über Jumper. Ja, das ist etwas umständlich. Ich hätte auch nichts gegen eine „komfortablere“ Lösung, die mir meine USB-Ports schützt und idealerweise isoliert ist. Und ungerne „alter Laptop“ ;) .
D3l T. schrieb: > Wo hast du den Mindeststrom her? Dort im Datenblatt vom 19. April 2021 Seite 2 Mitte:
1 | Minimum Load 10 % of Iout max. |
https://www.mouser.de/datasheet/2/687/tba2_datasheet-2308979.pdf > In der Grafik auf S.3 Dieses DB hat keine Grafiken, die mehr als nur Abmessungen samt Pinout zeigen. Welches hast du?
Lothar M. schrieb: > D3l T. schrieb: >> Wo hast du den Mindeststrom her? > Dort im Datenblatt vom 19. April 2021 Seite 2 Mitte: >
1 | > Minimum Load 10 % of Iout max. |
2 | > |
> https://www.mouser.de/datasheet/2/687/tba2_datasheet-2308979.pdf > >> In der Grafik auf S.3 > Dieses DB hat keine Grafiken, die mehr als nur Abmessungen samt Pinout > zeigen. Welches hast du? Ahh, jetzt habe ich es auch gefunden. Dann brauche ich wohl spätestens eine andere Lösung. Ich hatte meines von Reichelt: https://cdn-reichelt.de/documents/datenblatt/D400/TBA_2_DS-EN.pdf . Dies scheint aber eine Kombination aus den Anwendungshinweisen (das sind die Grafiken) und dem Datenblatt von der Traco-Homepage zu sein ( https://www.tracopower.com/de/deu/model/tba-2-0511 ). Dann muss ich wohl nachher zurück ans Reißbrett ...
D3l T. schrieb: > Man kann ihn für Full- oder Low-Speed konfigurieren, in meiner Schaltung > über Jumper. Ja, das ist etwas umständlich. Was ändert das an der Tatsache, dass Hi-Speed nicht geht? Alle Hi-Speed Geräte werden nicht funktionieren, sofern der Upstream Port nicht meldet das er nicht mehr kann. Das kann man unter Linux vergleichsweise einfach im Treiber des Rechners einstellen, bei Windows hörts dann schon auf. Und ich weiß ja nicht wieviele Leute noch ein full speed Hub rumliegen haben. Und wieviele Geräte sind denn nicht Hi-Speed (µC ohne externen Phy ausgenommen). Wie gesagt selbst ein FTDI ist schon Hi-Speed.
Kevin M. schrieb: > D3l T. schrieb: >> Man kann ihn für Full- oder Low-Speed konfigurieren, in meiner Schaltung >> über Jumper. Ja, das ist etwas umständlich. > > Was ändert das an der Tatsache, dass Hi-Speed nicht geht? Alle Hi-Speed > Geräte werden nicht funktionieren, sofern der Upstream Port nicht meldet > das er nicht mehr kann. Das kann man unter Linux vergleichsweise einfach > im Treiber des Rechners einstellen, bei Windows hörts dann schon auf. > Und ich weiß ja nicht wieviele Leute noch ein full speed Hub rumliegen > haben. Und wieviele Geräte sind denn nicht Hi-Speed (µC ohne externen > Phy ausgenommen). Wie gesagt selbst ein FTDI ist schon Hi-Speed. Ups, da bin ich mit den Geschwindigkeiten durcheinandergekommen und habe Full- für Hi-Speed gehalten (und mich davon irritieren lassen, dass der Chip USB 2.0-kompatibel ist; ja ich weiß (jetzt), dass das keine Aussage über Hi-Speed bedeutet). Danke für den Hinweis, der macht mir gerade so ziemlich die gesamte Idee kaputt, aber definitiv besser, als es erst nach dem Aufbau zu merken. Ich glaube, ich kann die gesamte Schaltung einfach wegwerfen ^^ . Ich habe dabei allerdings einiges gelernt, umsonst war es also nicht :) .
USB Hi-Speed isolatoren sind ein bisschen wie Kernfusion. Analog will schon seit Jahren einen Isolator dafür rausbringen, aber irgendwie ist es da still geworden. Die meisten käuflichen Produkte sind sehr aufwendig und machen das beispielsweise mit FPGAs die voneinander isoliert sind. Ich bin mittlerweile dazu übergegangen auf meinen Schaltungen etweder mit dem ADUM den USB des µC zu isolieren oder bei dem FTDI den ich häufig nutze die SPI Schnittstelle. Ist mehr schaltungsaufwand hat aber auch den Vorteil, dass man die Isolation nicht vergessen kann ;)
Die ganze Idee ist Schrott. Es wird ja wohl noch moeglich sein mit USB zu arbeiten, ohne eine Speisung falsch anzuschliessen... Ich werwende fuer meine Prototypen und auch oft Produkte, einen Hohlstecker 5mm, da ist aussen GND, innen +, oft +5, +12, oder so. Damit ist verpolen quasi weg. Es gibt auch Leute, die schliessen ein Netzteil jeweils ueber einen Brueckengleichrichter oder eine Diode an. Das kann man auch machen. Was ich hin und wieder verwende sind ADuM auf den Datenleitungen aus einem FT232 raus zum UART des Controllers.
Kevin M. schrieb: > USB Hi-Speed isolatoren sind ein bisschen wie Kernfusion. Analog will > schon seit Jahren einen Isolator dafür rausbringen, aber irgendwie ist > es da still geworden. Die meisten käuflichen Produkte sind sehr > aufwendig und machen das beispielsweise mit FPGAs die voneinander > isoliert sind. > > Ich bin mittlerweile dazu übergegangen auf meinen Schaltungen etweder > mit dem ADUM den USB des µC zu isolieren oder bei dem FTDI den ich > häufig nutze die SPI Schnittstelle. Ist mehr schaltungsaufwand hat aber > auch den Vorteil, dass man die Isolation nicht vergessen kann ;) Das ist auch ein Ansatz. Vielleicht specke ich meine Ursprüngliche Idee auch etwas ab (zB durch Weglassen des Hohlsteckers und vielleicht des Tracos; dann kann ich mir auch gleich ein fertiges Board kaufen), um zB Blackpills auf Breadboards zu isolieren. Purzel H. schrieb: > Die ganze Idee ist Schrott. Es wird ja wohl noch moeglich sein mit > USB > zu arbeiten, ohne eine Speisung falsch anzuschliessen... > Ich werwende fuer meine Prototypen und auch oft Produkte, einen > Hohlstecker 5mm, da ist aussen GND, innen +, oft +5, +12, oder so. Damit > ist verpolen quasi weg. Es gibt auch Leute, die schliessen ein Netzteil > jeweils ueber einen Brueckengleichrichter oder eine Diode an. Das kann > man auch machen. > > Was ich hin und wieder verwende sind ADuM auf den Datenleitungen aus > einem FT232 raus zum UART des Controllers. Die +5V und GND zu vertauschen sind dabei eigentlich nur ein Teil von dem, was ich erreichen möchte (aber auch nicht ganz unwichtig). Ich möchte den Host vor eventuellen Fehlen am Device schützen. Zum Beispiel so einem Mist, wie nachts um 2 -15V für den OPA aus Versehen auf GND vom Stecker legen. Oder eine vergesse Freilaufdiode, die die +5V mal eben etwas anhebt. Oder aus Versehen +5V an einer Datenleitung. Der ADUM kann dann meinetwegen dabei kaputt gehen, nur mein Mainboard soll heile bleiben. Beim fertigen USB-xxx-Chips kann man natürlich die Anschlüsse auf der xxx-Seite isolieren oder sonst halt einen ADUM fest verbauen, wie es Kevin vorgeschlagen hat. Dem Zwischenstecker kann ich aber trotzdem was abgewinnen. Vielleicht reicht auch sowas wie ein Hub für einen Teil von dem, was ich suche.
Ich habe mal vor fast einem Jahrzehnt einen isolierten USB 1.1 Hub mit dem obigen ADuM Chip und einem TUSB2036 3-Port Hub gebaut. Der Uplink hat seinen Strom vom USB Bus bekommen, die Downlinks von einem externen Netzteil. Das Teil funktioniert einwandfrei. Durch den nachgeschalteten Hub kann ich Geräte aller Geschwindgkeitsklassen anschließen. fchk
Sowas wäre dann die nächste Ausbaustufe, wenn der Bedarf entstehen sollte. Ich habe das Projekt nach ein paar Überlegungen jetzt auf Eis gelegt und mir testweise ein fertiges Modul mit ADUM4160 bestellt. Keine Ahnung, ob ich mein Projekt nochmal weiter verfolge. Jetzt kommen auf jeden Fall erstmal andere Dinge :) . Danke nochmal für die hilfreichen Hinweise, auch wenn ich das Projekt erstmal nicht weiter umsetze, habe ich einiges dazugelernt und Kevins Hinweis hat mir vermutlich einiges an Frustration eines Tages erspart.
Der Schutzbaustein U1 ist nicht ideal verdrahtet! Du erzeugst ein Kurzschluss von VBus auf Gnd. Cheers
D3l T. schrieb: > USB 2.0 sieht 0.5A max vor Ja schon, aber viele Geräte ignorieren das einfach. Zum Beispiel meine externe Festplatte (700mA) und diverse Entwicklungsboards z.B. mit ESP32 und etwas Last daran. Wenn du kannst, würde ich einen DC/DC Wandler nehmen, der 1,2A schafft. Purzel H. schrieb: > Die ganze Idee ist Schrott. Es wird ja wohl noch moeglich sein mit USB > zu arbeiten, ohne eine Speisung falsch anzuschliessen... Ja sicher, aber genau so gut ist es auch möglich, dass man beim basteln mal einen Fehler macht, und dann landen unter Umständen schlagartig 1100€ in der Mülltonne. (Ja, es gibt billigere Laptops, aber auch wesentlich teurere.)
Bitte melde dich an um einen Beitrag zu schreiben. Anmeldung ist kostenlos und dauert nur eine Minute.
Bestehender Account
Schon ein Account bei Google/GoogleMail? Keine Anmeldung erforderlich!
Mit Google-Account einloggen
Mit Google-Account einloggen
Noch kein Account? Hier anmelden.
