Hallo, finde (sehe) im Datenblatt nicht die Angabe, daß die MOICs und der Triac auch bei 400 Hz gut miteinander funktionieren. Wollte gerne die Schaltung des Applikationsbeispieles verwenden. Kann mir jemand aus Erfahrung sagen ob das gut funktioniert? Desweiteren die ca. Verlustleistung des Triac bei 4 A? Kurzdaten: - MOC3033M mit Nulldurchgangsschalter - BTA16-600CW - 115 V - 400 Hz - max. 5 A - nur ohmische Last Danke
400Hz sind kein Problem, und bei 4A rechne mit 5W Verlustleistung.
Mathias H. schrieb: > - MOC3033M mit Nulldurchgangsschalter Nicht lieber etwas mehr Reserve und den MOC3043 einsetzen? Wenn Du die Teile da hast, verwende sie. Musst Du erst noch kaufen, am Preis tut sich kaum etwas, nimm MOC3083, die sind später auch an 230V verwendbar. > - BTA16-600CW Warum CW, nicht den robusteren BW? Auch da: Preise angucken, 800V in den Bastelvorrat legen. > - max. 5 A Wenn man den Maximalwert aus dem Datenblatt nimmt, komme ich auf 6,2 Watt bei 4 Ampere. Real wird es vermutlich weniger sein, siehe hhinz. Auf jeden Fall will das Ding einen Kühlkörper haben.
Off Topic: Nur so aus Interesse: Wird bei dem 400Hz Netz auch mal Phasenanschnitt benötigt? Gruß Anselm
Anselm 6. schrieb: > Wird bei dem 400Hz Netz auch mal Phasenanschnitt > benötigt? Offensichtlich. Flugzeuge, Schiffe (MIL) haben oft noch Glühobst statt LED.
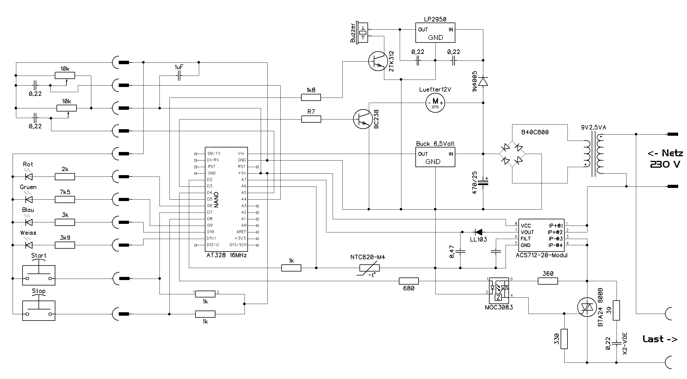
@ H. H. und Manfred werde MOC3083 und BTA16-800BW nehmen. Auch einen passenden Kühlkörper. Danke Das Projekt hat nichts mit Beleuchtung zu tun. Darf eine Temperaturregelung bauen.
Mathias H. schrieb: > Darf eine Temperaturregelung bauen. In etwa so: Beitrag "Re: Leitungsschutzschalter kommt beim Abschalten" Die ursprüngliche Anwendung, einen Mikrowellenofen mit defektem (überbrücktem) Taktschalter zu steuern, hat sich inzwischen erledigt. Ich habe die Software verändert und takte damit ein Heizelement. Mit dem einen Drehpoti stelle ich die Laufzeit ein, mit dem anderen das Tastverhältnis 10..100%. Der Zyklus beträgt 10 oder 30 Sekunden, bei 10% ist der Ausgang also 1 bzw. 3 Sekunden an, schneller macht keinen Sinn. Da mein Gehäuse etwas knapp ist, überwache ich mit dem NTC die Kühlkörpertemperatur und werfe den Lüfter an, wird es dennoch mehr, wird abgeschaltet. Gemessen wurden 1,4V @ 9,5A = 13,3 Watt. Spielerei ist die blaue LED, die bei Lüfterbetrieb blinkt und mit zunehmender Temperatur schneller wird. Die primitive Stromüberwachung mit einer festen Schwelle sorgt für eine akustische Meldung, falls die Last fehlt. Das Ding würde auch SOS piepen, wenn der Triac einen Schluß bekommt, also Strom fließt, obwohl es aus sein sollte. Der selbstschwingende magnetische Pieper macht heftig viel Sauerei auf seiner Betriebsspannung und hat deshalb einen eigenen Regler bekommen. Ich musste etwas zaubern, der Versorgungstrafo mit nur 2,5VA hat sehr viel Spannungsüberhöhung und null Reserve.
Bitte melde dich an um einen Beitrag zu schreiben. Anmeldung ist kostenlos und dauert nur eine Minute.
Bestehender Account
Schon ein Account bei Google/GoogleMail? Keine Anmeldung erforderlich!
Mit Google-Account einloggen
Mit Google-Account einloggen
Noch kein Account? Hier anmelden.

