Hallo zusammen, ich möchte zwei Peltiers mit 12 V betreiben. Beide benötigen zusammen 3,6 A. Da bei den Tests mit angeklemmtem Multimeter die Kabel warm wurden (waren nur temporäre Jumperkabel, daher sehr dünn), würde ich aus Sicherheitsgründen gerne für den Betriebszustand ein Thermostat (NC) dazwischenklemmen, das im Notfall abschaltet. Im Optimalfall lässt sich das Bauteil direkt auf der Platine verlöten, ist aber kein Muss. Bisher habe ich insgesamt nur folgende Bauteile gefunden: KSD301 / KSD302, KSD9700 and KSD-01F. Nach meinem Verständnis ist nur Ersteres rückstellbar - oder stellen sich die beiden auch automatisch zurück, wenn die Grenztemperatur unterschritten wird? Problem an den Bauteilen ist, dass allesamt für 220 VAC ausgelegt sind. Insbesondere das KSD301 (von dem ich am ehesten ausgehe, dass es rückstellbar ist) gibt im Datenblatt an, dass es bei 220 VAC läuft. Gibt es vergleichbare Bauteile, die meinen Anforderungen (12 V, 5 A) entsprechen? Kann mir hierzu jemand Modelle nennen? Oder ist die ganze Idee ohnehin schon Murks und daher nicht weiter zu verfolgen? Danke und Grüße!
Um Missverständnisse zu vermeiden sei an dieser Stelle nochmals betont, dass die Thermosicherung nicht infolge der Umgebungstemperatur schalten soll, sondern infolge einer möglicherweise zu hohen Temperatur (infolge zu viel Strom) innerhalb der Leitungen. Es soll als kein Thermostat zur Regelung der Temperatur sein, sondern eine Sicherung vor Überhitzung der Leitungen.
Wenn die Leitung zu warm wird mach sie dem Strom entsprechend dick?! Bei 5A wird selbst 1mm2 nicht zu warm. Außerdem sind heizende Leitungen alles verluste und du willst doch sicher nicht heizen sondern kühlen...
Bastler schrieb: > Wenn die Leitung zu warm wird mach sie dem Strom entsprechend dick?! Bei > 5A wird selbst 1mm2 nicht zu warm. Außerdem sind heizende Leitungen > alles verluste und du willst doch sicher nicht heizen sondern kühlen... Das mache ich dann natürlich auch, waren ja nur die Testkabel. Ich dachte da eher an ein zusätzliches Sicherheitsfeature.
Stefan H. schrieb: > Das mache ich dann natürlich auch, waren ja nur die Testkabel. Ich > dachte da eher an ein zusätzliches Sicherheitsfeature. Sicherer und billiger als ein Thermostat wäre aber ein dickeres Kabel oder redundant 2 Kabel getrennt geführt und angeschlossen. Für Leitungsschutz ist es üblich, eine Sicherung oder einen Sicherungsautomat passender Stromstärke in Reihe zu schalten.
Stefan H. schrieb: > Bisher habe ich insgesamt nur folgende Bauteile gefunden: KSD301 / > KSD302, KSD9700 and KSD-01F. Bekommst du Säckeweise in China. Typischerweise klassische Bimetall-Schalter. > rückstellbar - oder stellen sich die beiden auch automatisch zurück, > wenn die Grenztemperatur unterschritten wird? Für alle deine Fragen lautet die Antwort: Schau ins Datenblatt. Wenn es diue typischen klassischen Bimetall-Schalter sind, dann stellen die sich nach Abkühlung selbst zurück.
>> Pelztiere nicht mit einem Zweipunktregler betreiben! Stefan H. schrieb: > Warum nicht, was spricht dagegen? Weil schnelle Temperaturwechsel Gift für die Lötstellen im Pelztier sind. Zudem leidet der Wirkgungsgrad sehr.
Hannes J. schrieb: > Stefan H. schrieb: >> Bisher habe ich insgesamt nur folgende Bauteile gefunden: KSD301 / >> KSD302, KSD9700 and KSD-01F. > > Bekommst du Säckeweise in China. Typischerweise klassische > Bimetall-Schalter. Da suche ich ja auch - die Frage war grundsätzlich, ob ein solcher Schalter, der für 250 VAC spezifiert ist, auch mit 12 VDC funktioniert. H. H. schrieb: >>> Pelztiere nicht mit einem Zweipunktregler betreiben! > > Stefan H. schrieb: >> Warum nicht, was spricht dagegen? > > Weil schnelle Temperaturwechsel Gift für die Lötstellen im Pelztier > sind. > > Zudem leidet der Wirkgungsgrad sehr. Mit den Temperaturwechseln habe ich mich nun auch etwas beschäftigt (insbesondere auch mit PWM, das habe ich aber auch gar nicht vor). Dietrich L. schrieb: > Stefan H. schrieb: >> Das mache ich dann natürlich auch, waren ja nur die Testkabel. Ich >> dachte da eher an ein zusätzliches Sicherheitsfeature. > > Sicherer und billiger als ein Thermostat wäre aber ein dickeres Kabel > oder redundant 2 Kabel getrennt geführt und angeschlossen. > > Für Leitungsschutz ist es üblich, eine Sicherung oder einen > Sicherungsautomat passender Stromstärke in Reihe zu schalten. Letzteres ist sowieso schon vorgesehen, die Querschnittvergrößerung im Betrieb dann natürlich auch. Ich entnehme also den Antworten, dass insbesondere die Thermoschaltung nicht notwendig ist, sondern lediglich eine "normale" Sicherung. Das beantwortet die grundlegenden Fragen ja schon mal, danke euch vielmals! Da sich dieser Thread mit dem Thermostat beschäftigt, werde ich bei Bedarf nochmal einen separaten zum Thema Peltier starten, wenn die bereits vorhandenen mir nicht ausreichend weiterhelfen sollten. Nochmals danke für die schnellen Rückmeldungen!
Stefan H. schrieb: > Da suche ich ja auch - die Frage war grundsätzlich, ob ein solcher > Schalter, der für 250 VAC spezifiert ist, auch mit 12 VDC funktioniert. Ja, der funktioniert auch mit 12VDC.
Stefan H. schrieb: > Mit den Temperaturwechseln habe ich mich nun auch etwas beschäftigt > (insbesondere auch mit PWM, das habe ich aber auch gar nicht vor). Das Problem von Peltierelementen ist, dass die Kühlleistung linear mit dem Strom zunimmt, die Verlustleitung aber quadratisch. Das heisst ein Peltierlemenet wird umso ineffizienter je mehr Strom durch es hindurchfliesst. Deshalb ist eine Stromregelung deutlich besser als eine Zweipunktregelung die immer nur den Nennstrom ein und später wieder ausschaltet.
Udo S. schrieb: > Deshalb ist eine Stromregelung deutlich besser als eine Zweipunktregelung Tatsächlich hatte ich nicht daran gedacht, dass ein Thermostat nach der Abkühlung auch automatisch wieder anschalten würde und somit in einen An-Aus-An-Aus-Kreislauf kommen würde. Der Hinweis ist absolut richtig und auch sehr gut! Mit der Stromregelung tu ich mir tatsächlich schwer. Ich habe das Diagramm im Datenblatt des Peltiers (https://peltiermodules.com/peltier.datasheet/TEC1-12703.pdf) auf Seite 3 dahingehend interpretiert, dass durch Reduktion der Spannung auch die Stromaufnahme abnimmt (für mich nachvollziehbar mit P=UxI, wenn das hier greift). Ich könnte mir daher vorstellen, mittels PWM die Spannung zu reduzieren. Das wird aber an vielen Stellen wieder als problematisch für das Peltier beschrieben. Normalerweise wäre der Einsatzzweck so: Anschalten auf voller Last (in meinem Fall dann 12 V) und laufen lassen. Es muss infolge Temperatur - also Erreichung eines Grenzwerts - nicht abgeschaltet werden. An anderen Stellen habe ich gelesen, dass ein schneller Anstieg der Last und damit eine schnelle Temperaturänderung innerhalb des Peltiers für dessen Lebenszeit schwierig sei - seht ihr das auch so? Wie wäre ein "langsames Anlaufen" des Peltiers, mutmaßlich ohne PWM, denn bauteilmäßig zu lösen? Viel spannender wäre die Frage einer Umpolung, um generell zwischen Kühl- und Heizbetrieb wechseln zu können (hin- und herschalten wird nicht vorkommen). Reicht dazu lediglich eine ausreichend starke H-Brücke (à la L293, nur stärker) oder müssen noch weitere Bauteile rein?
Stefan H. schrieb: > Ich könnte mir daher vorstellen, mittels PWM die Spannung zu > reduzieren. Das wird aber an vielen Stellen wieder als problematisch für > das Peltier beschrieben. Nein, ein geschalteter Stromregler. Das bischen Ripple im Strom macht nichts. PWM ist ja auch Mist das ist wie 2-Punkt nur in schnell. Während jedes Pulses fliesst der maximale Strom mit der maximalen Verlustleistung. Siehe https://www.mikrocontroller.net/articles/Konstantstromquelle#Konstantstromquelle_mit_Schaltregler
Stefan H. schrieb: > Ich könnte mir daher vorstellen, mittels PWM die Spannung zu > reduzieren. Das wird aber an vielen Stellen wieder als problematisch für > das Peltier beschrieben. Mit Drossel und Freilaufdiode den Strom glätten.
Stefan H. schrieb: > Reicht dazu lediglich eine ausreichend starke H-Brücke > (à la L293, nur stärker) oder müssen noch weitere Bauteile rein? Du musst die H Brücke ansteuern. Es reicht aber für gelegentliches Umpolen auch ein 2x um Relais.
Udo S. schrieb: > Stefan H. schrieb: >> Reicht dazu lediglich eine ausreichend starke H-Brücke >> (à la L293, nur stärker) oder müssen noch weitere Bauteile rein? > > Du musst die H Brücke ansteuern. > Es reicht aber für gelegentliches Umpolen auch ein 2x um Relais. Klar, die Ansteuerung der H-Brücke ist mittels Arduino o. ä. ja kein großes Problem. Relais habe ich noch massig zu Hause. Schöner als ein "mechanisches" Relais mit Spule wäre ein SSR. In China habe ich allerdings bisher nur welche gefunden, die auf der Lastseite Wechselstrom erwarten. Ist hiermit ein Schalten von Gleichstrom denn überhaupt möglich? @Udo S. und @H.H. Udo S. schrieb: > Siehe > https://www.mikrocontroller.net/articles/Konstantstromquelle#Konstantstromquelle_mit_Schaltregler H. H. schrieb: > Mit Drossel und Freilaufdiode den Strom glätten. Damit muss ich mich erstmal beschäftigen, dazu melde ich mich nochmal zurück. Allein "Drossel" und "Ripple" habe ich bisher noch nicht gehört...
Stefan H. schrieb: > Schöner als ein "mechanisches" > Relais mit Spule wäre ein SSR. In China habe ich allerdings bisher nur > welche gefunden, die auf der Lastseite Wechselstrom erwarten. Ist > hiermit ein Schalten von Gleichstrom denn überhaupt möglich? Es gibt SSRs mit Thyristoren => Wechselstrom und SSRs mit MOSFETs => Gleich- und Wechselstrom
Stefan H. schrieb: > Allein "Drossel" und "Ripple" habe ich bisher noch nicht > gehört... Eine Drossel (Induktivität) "mag" eine Stromänderung nicht und versucht das zu verhindern. Da es ihr nicht vollständig gelingt, bleibt ein geringerer Stromrippel (Welligkeit) übrig. Vergleichbar mit einem Kondensator (Kapazität), der was gegen Spannungänderungen hat. Bei ihm bleibt dann ein Spannungsrippel übrig.
Hallo zusammen! Ich habe mir jetzt zwar das Bauteil "Drossel" (bzw. Spule) mal näher angeschaut, so richtig klar wird mir jedoch nicht, wie ich damit einen definierten Stromanstieg herstellen soll...? Unter Zugrundelegen der Annahme, dass ein einfaches Anschalten des Peltiers und damit das direkte Zurverfügungstellen des gesamten Stromes (3A@12V) schädlich für das Peltier sei (aufgrund thermischer Verformungen), verstehe ich nicht, wie ich mit Hilfe von Drossel und Freilaufdiode den Strom langsam ansteigen lassen kann. Wäre da nicht ein aktives elektronisches Bauteil vonnöten, das ich mit Hilfe des Mikrocontrollers steuern kann? Um Hinweise bzw. Aufklärung wäre ich sehr dankbar! Sollte das einfache Anschalten kein Problem für das Peltier darstellen, wäre die Schaltung selbst entweder mittels Relais oder Kombination aus Spannungsregler (L7812) und Leistungstransistor umsetzbar.
Stefan H. schrieb: > Wäre da nicht ein > aktives elektronisches Bauteil vonnöten, das ich mit Hilfe des > Mikrocontrollers steuern kann? Ja, ein Schaltregler. http://schmidt-walter-schaltnetzteile.de/smps/abw_hilfe.html Das kann man auch mit einem n-MOSFET low side realisieren, ist dann einfacher mit µC ansteuerbar.
Stefan H. schrieb: > Ich habe mir jetzt zwar das Bauteil "Drossel" (bzw. Spule) mal näher > angeschaut, so richtig klar wird mir jedoch nicht, wie ich damit einen > definierten Stromanstieg herstellen soll...? Du kannst dich jetzt mit der Physik der elektro-magnetischen Feldern befassen, oder du glaubst den Physikern und nimmst die Formel einer Induktivität (=Drossel/Spule): U = L*(di/dt) di/dt ist dabei die Änderungsgeschwindigkeit des Stromes; Einheit: A/s Das kannst du jetzt umstellen: di/dt = U/L d.h. die Stromänderung di/dt ist proportional zur Spannung U und umgekehrt proportional zur Induktivität L. Beispiel: U = 10V, L = 1mH => di/dt = 10V/1mH = 10 A/ms Zu den Einheiten in der Beispielsrechnung: Die Induktivität wird in Henry (Einheit H) angegeben. Dabei ist 1 Henry = 1 V*s/A (Volt mal Sekunden durch Ampere). Du kannst also durch Wahl von Spannung und Induktivität festlegen, wie schnell sich der Strom ändert.
H. H. schrieb: > Ja, ein Schaltregler. > > http://schmidt-walter-schaltnetzteile.de/smps/abw_hilfe.html > > Das kann man auch mit einem n-MOSFET low side realisieren, ist dann > einfacher mit µC ansteuerbar. Das arbeite ich gerade durch. Dietrich L. schrieb: > Du kannst also durch Wahl von Spannung und Induktivität festlegen, wie > schnell sich der Strom ändert. Erstmal danke für die ausführliche Antwort. Anhand Formeln käme ich bei 12 V und einer Spule von 20 mH (das war in noch zu kaufenden Spulensets der höchste Wert) zu einer Stromzunahme von 0,6 A/ms = 600 A/s => die Volllast von 3 A wären nach 5 ms erreicht. Macht diese kurze Verzögerung wirklich einen Unterschied für das Peltier? Selbst wenn ich - unter der Voraussetzung, dass das überhaupt Sinn macht - mehrere Spulen in Reihe schalten wollte (mit je 20 mH), brauche ich ja zig Spulen, um eine wirkliche Verzögerung (z. B. > 5 s) zu erhalten?! Ich denke, ich habe hier grundlegend etwas falsch verstanden... was übersehe ich? War die Spulen-Berechnung in Kombination mit dem Schaltregler zu sehen?
Stefan H. schrieb: > Ich denke, ich habe hier grundlegend etwas falsch verstanden... was > übersehe ich? War die Spulen-Berechnung in Kombination mit dem > Schaltregler zu sehen? Ja, du übersiehst, dass du den Strom nicht manuell ein- und ausschalten sollst, sondern das einem Regler-IC überlassen sollst. Der schaltet dann z.B. 0,1ms (10kHz, relativ langsam) ein und danach wieder aus. Dadurch steigt und fällt der Strom mit 0,6A/ms*0,1ms =60mA Stromrippel in der Spule (und damit im Peltier) um einen konstanten Wert herum. 100kHz sollten ohne große Verrenkungen möglich sein, dann sinds nur noch 6mA Rippel, also quasi Konstantstrom. Diese Darstellung ist massiv vereinfacht, aber macht das Prinzip hoffentlich etwas besser verständlich. In der Realität brauchst du einen Regelkreis, der den aktuell fließenden Strom misst und entsprechend länger oder kürzer Spannung ein- oder ausschaltet (und damit den Strom steigen oder fallen lässt bis zum gewünschten Wert). Das übernimmt aber der Regler-IC, man muss ihn nur passend beschalten.
Stefan H. schrieb: > Volllast von 3 A wären nach 5 ms erreicht. Macht diese kurze Verzögerung > wirklich einen Unterschied für das Peltier? Ich glaube, du hast das Ganze nicht richtig verstanden! 1. Es geht darum, den die Spannung und damit den Strom am Peltier ohne große Verluste am Stellglied einzustellen. Zu dem Zweck ist PWM eine gute Lösung. 2. Bei PWM wird die Spannung eine zeitlang voll eingeschaltet, und dann wieder voll ausgeschaltet. Das Tastverhältnis definiert de Mittelwert der Spannung. 3. Diese Arbeitsweise ist für das Peltier-Element nicht so günstig, da es sich annähernd wie ein ohmscher Verbraucher verhält: die Verlustleistung im Peltier ist abhängig vom Quadrat der Spannung (P = U mal I = U mal U durch R). Nehmen wir mal als Beispiel eine PWM von 50% und U=10V und R=5Ω: 3.1 Während der Einschaltzeit fließt dann ein Strom von 2A und die Leistung ist 20W. In der Ausschaltzeit ist Strom und Leistung 0. Der Mittelwert der Leistung ist also 10W. 3.2 Der Mittelwert der Spannung ist 5V. Wenn man das Peltier mit konstanter Spannung von 5V betreiben würde, wäre der Strom 1A und die Leistung nur 5W. 3.3 Durch PWM ist die Leistung also doppelt so groß wie mit Konstantspannung. Und das bei gleicher Kühlleistung, denn die hängt in erster Linie vom Strom und nicht von der Leistung ab. 4. Um dennoch PWM wegen der geringen Verluste am Stellglied verwenden zu können, kommt jetzt die Drossel ins Spiel: sie wirkt als Filter gegen die hohe Stromwelligkeit. Stefan H. schrieb: > brauche ich ja > zig Spulen, um eine wirkliche Verzögerung (z. B. > 5 s) zu erhalten?! 5. Damit die Drossel nicht so groß wird, machtst du die Zeit entsprechend klein durch Wahl genügend hoher PWM-Frequenz. Bei z.B. 1kHz und PWM=50% steigt der Strom nur während der Einschaltzeit von 0,5ms, um in der Ausschaltzeit von 5ms wieder zu fallen. Die Stromwelligkeit kann also über Frequenz und Induktivität auf einen ausreichend kleinen Wert eingestellt werden. Stefan H. schrieb: > War die Spulen-Berechnung in Kombination mit dem > Schaltregler zu sehen? Genau so ist es. Mit PWM baust du quasi einen Schaltregler.
Deine Idee, deine Leitungen für den Heizkreislauf abzusichern ist einigermassen übertrieben, zumindest so, wie du es dir vorstellst. Kann man natürlich alles machen, aber "normalerweise" wählt man einen ausreichenden Querschnitt für die Leitungen und sichert die Schaltung mit einer entsprechenden Schmelzsicherung ab! Dabei spielt vor allem auch eine Rolle, was deine Versorgung im Fehlerfall (Kurzschluss) an Power liefern kann! Gruß Rainer
@Dietrich L. Auch hier danke für die sehr ausführliche und anschauliche Antwort. Ich habe mich daraufhin nochmal mit der Berechnung über PWM (https://www.mikrocontroller.net/articles/Pulsweitenmodulation) auseinandergesetzt. Folgende Parameter wären bei meinen Bauteilen anzusetzen:
1 | U = Vcc = 12V |
2 | L = 20mH |
3 | R(Peltier) ) 4Ω |
4 | PWM Frequenz = 40MHz (= 0,000025 ms Ein-/Ausschaltdauer) |
5 | PWM DC = 50% (Begrenzung bei 40 MHz gem. Datenblatt ESP32) |
6 | I = 3A |
Mit
komme ich auf 18W Kühlleistung, mit
komme ich auf einen Stromrippel von
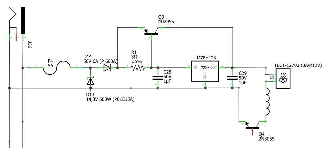
Anbei habe ich mal den aktuellen Schaltplan gepackt - wäre das so umsetzbar? Dietrich L. schrieb: > 3.3 Durch PWM ist die Leistung also doppelt so groß wie mit > Konstantspannung. Und das bei gleicher Kühlleistung, denn die hängt in > erster Linie vom Strom und nicht von der Leistung ab. Zu diesem Ergebnis kommst du unter der Annahme, dass der Konstantstrom aus der halbierten Spannung (in meinem Fall 12/2 = 6V) kommt. Mein Interesse wäre aber natürlich eher, das Peltier mit 12V x 3A = 36W zu betreiben. Daher ergeben sich für mich drei Fragen: 1. Gehe ich recht in der Annahme, dass die PWM-Lösung nur für das An- / Abschalten des Peltiers greift? Denn grundsätzlich habe ich das bis hier so verstanden, dass die Ansteuerung mittels PWM das "langsame" und gesteuerte Anfahren des Peltiers zur Reduktion der thermischen Spannungen genutzt wird. Das würde dann bedeuten, dass ich die PWM-Frequenz nach und nach reduziere bzw. den Duty Cycle erhöhe, bis ich irgendwann bei Volllast (= 12V) bin. Denn wenn ich PWM dauerhaft nutze, reduziere (= halbiere) ich ja die Kühlleistung (36W @ 12V <=> 18W @ PWM). 2. Analog 1.: Durch langsames Erhöhen der Spannung mittels PWM bekomme ich die Stromänderungsgeschwindigkeit und damit am Ende den Stromrippel geregelt. Korrekt? 3. Ist die Steuerung der PWM über den ESP gedacht oder soll(te) ein eigener Regler-IC (wenn ja, wäre ich um Vorschläge passend zu den genannten Parametern dankbar) zum Einsatz kommen? Sollte ich schon wieder etwas falsch verstanden haben, bitte nur sachte auf den Hinterkopf hauen... Ich freue mich übrigens, dass ich dank euch wieder einiges gelernt habe, was mir derzeit noch nicht klar war - danke dafür!
Stefan H. schrieb: > Denn wenn ich PWM dauerhaft nutze, > reduziere (= halbiere) ich ja die Kühlleistung (36W @ 12V <=> 18W @ > PWM). Das kann ja erwünscht sein. Wenn man eine Tempeartur konstant halten will, dann ist ein Proportionalregler viel besser als ein Zweipunktregler.
H. H. schrieb: > Das kann ja erwünscht sein. > > Wenn man eine Tempeartur konstant halten will, dann ist ein > Proportionalregler viel besser als ein Zweipunktregler. Mein Ziel ist: Möglichst schnell runterkühlen und anschließend die Temperatur halten.
Stefan H. schrieb: > H. H. schrieb: >> Das kann ja erwünscht sein. >> >> Wenn man eine Tempeartur konstant halten will, dann ist ein >> Proportionalregler viel besser als ein Zweipunktregler. > > Mein Ziel ist: Möglichst schnell runterkühlen und anschließend die > Temperatur halten. Und mit welcher Genauigkeit halten?
H. H. schrieb: > Und mit welcher Genauigkeit halten? Die Genauigkeit spielt eine untergeordnete Rolle, es soll nur, zumindest anfangs (ca. 5-10 Minuten), möglichst kalt sein. Anschließend kann das System dann vermutlich mit etwa halber Leistung fahren. Um die Zeiten definieren zu können, sind noch Tests nötig.
Stefan H. schrieb: > H. H. schrieb: >> Und mit welcher Genauigkeit halten? > > Die Genauigkeit spielt eine untergeordnete Rolle, es soll nur, zumindest > anfangs (ca. 5-10 Minuten), möglichst kalt sein. Anschließend kann das > System dann vermutlich mit etwa halber Leistung fahren. > Um die Zeiten definieren zu können, sind noch Tests nötig. Dann programmiere das besser gleich als PID-Regler, mit begrenzung der Leistungsänderung.
Udo S. schrieb: > PWM ist ja auch Mist das ist wie 2-Punkt nur in schnell. Während jedes > Pulses fliesst der maximale Strom mit der maximalen Verlustleistung. Das ist der Unterschied. Bei einer - vergleichsweise langsamen - 2-Punkt Regelung ändert sich die über die thermische Zeitkonstante des Peltierelements gemittelte Heiz-/Kühlleistung kräftig und erzeugt mechanische Spannungen. PWM dagegen ist schnell gegen die thermische Zeitkonstante und vermeidet das, auch wenn der Wirkungsgrad bei PWM trotzdem noch geringer ist, als bei linearer Stromregelung.
Wolfgang schrieb: > auch wenn der Wirkungsgrad bei PWM > trotzdem noch geringer ist, als bei linearer Stromregelung. Mit einer Drossel wird das linear.
H. H. schrieb: > Mit einer Drossel wird das linear. Ich weiß jetzt nicht, ob's hier oder in einem anderen Faden war...PWM an Peltier ist Blödsinn! Und ohne genauere Angaben des Anforderungsprofils wird das hier wieder nur die übliche Raterei. Was heißt "möglichst schnell, genau" usw. Gruß Rainer
Rainer V. schrieb: > Ich weiß jetzt nicht, ob's hier oder in einem anderen Faden war...PWM an > Peltier ist Blödsinn! Ohne Drossel schon.
...wenn man dann PWM und Drossel weg läßt, dann paßt's erst recht! Und wenn ich mir noch mal den Einganspost anschaue, dann sucht der TO wohl eine Lösung für ein Problem, das er sich selbst macht :-) aber bitte... Gruß Rainer
Danke euch für die Antworten! Rainer V. schrieb: > Was heißt "möglichst > schnell, genau" usw. Eine genauere Anforderung als "möglichst schnell" gibt es ganz einfach nicht. Das System steht im Kofferraum und soll, wenn sich im Sommer das Auto zu sehr aufgeheizt hat, zusammen mit der normalen Auto-Klima den Kofferraum (genauer: die Hundebox im Kofferraum) möglichst schnell auf ein erträgliches Maß runterkühlen. Da ist jedes Grad kühler und jede Minute schneller schon gut. :-) Rainer V. schrieb: > dann sucht der TO wohl > eine Lösung für ein Problem, das er sich selbst macht Das trifft für die ursprüngliche Frage (Thermostat) sicher zu, aber ich nahm ja die Hinweise der anderen Thread-Teilnehmer dankend auf und habe dieses Grundproblem ad acta gelegt. Die weiteren Bedenken und Hinweise (bzgl. Steuerung, thermischer Spannungen etc.) versuche ich nun ja (mit eurer Hilfe) auszumerzen. Werner H. schrieb: > Wie bringt man einen 2N3055 dazu, bei 40 MHz noch zu arbeiten? Sehr guter Hinweis, da hast du sicher recht - das hatte ich nicht bedacht! Danke fürs Anschauen des Schaltplans. Gem. Datenlatt habe ich lediglich diese Information bzgl. Frequenz gefunden:
Ist das die richtige? Wenn nein, wovon kann man bei Transistoren ausgehen? Vermutlich muss ich ja auch nicht bis auf 40MHz hoch, dieser kleine Stromrippel wird sich ja sicher "quasi nicht mehr" bemerkbar machen. Macht es hier überhaupt Sinn, einen Transistor einzusetzen oder ist ein MOSFET besser geeignet?
Stefan H. schrieb: > Das System steht im Kofferraum und soll, wenn sich im Sommer das > Auto zu sehr aufgeheizt hat, zusammen mit der normalen Auto-Klima den > Kofferraum (genauer: die Hundebox im Kofferraum) möglichst schnell auf > ein erträgliches Maß runterkühlen. Da ist jedes Grad kühler und jede > Minute schneller schon gut. :-) Das wird allerdings lächerlich wenig sein. Du überschätzt die Kühlleistung ganz enorm.
H. H. schrieb: > Stefan H. schrieb: > Das wird allerdings lächerlich wenig sein. Du überschätzt die > Kühlleistung ganz enorm. Das vermute ich tatsächlich auch (dann hatte ich aber wenigstens Spaß am Basteln...). Ich erhoffe mir jedoch wenigstens etwas kühlere Luft in der Hundebox, die auf die Hunde einwirkt (mittels Lüfter, der durch gekühlten Radiator bläst). Der direkte Luftstrom sollte sich also in Grenzen halten, die Temperatur jedoch aufgrund der großen Oberfläche ggf. etwas geringer als die Umgebungstemperatur sein. Hoffe ich zumindest... Wie gesagt, da sind noch Tests nötig. Oder es sind ggf. stärkere Peltiers einzusetzen.
Stefan H. schrieb: > Vermutlich muss ich ja auch nicht bis auf 40MHz hoch, dieser 40 MHz sind garantiert viel zu hoch!! In deinem Fall reicht es, wenn die PWM-Frequenz im kHz-Bereich ist. Bei höherer Frequenz steigen die Schaltverluste der Transistoren und dein Wirkungsgrad wird dadurch reduziert. Es nützt ja nichts, das Peltier-Element perfekt zu "bedienen", aber der Rest der Schaltung versaut wieder alles. > kleine Stromrippel wird sich ja sicher "quasi nicht mehr" bemerkbar > machen. Du solltest nicht von einem Extrem zum anderen gehen. Ganz ohne Drossel hast du 100% Stromrippel. Es reicht, den Rippel auf einen Bereich in der Gegend von 10% zu reduzieren.
Stefan H. schrieb: > Macht es hier überhaupt Sinn, einen Transistor einzusetzen oder > ist ein MOSFET besser geeignet? Ein MOSFET schaltet besser durch und reduziert damit die Verlustleistung. Aber auch hier gilt: je höher die Frequenz um so höher die Umschaltverluste. Die Frequenz sollte also nur so hoch sein wie nötig. Übrigens: ein MOSFET ist auch ein Transistor: FET = F_eld-E_ffekt-T_ransistor
Dietrich L. schrieb: > Übrigens: ein MOSFET ist auch ein Transistor: FET = > F_eld-E_ffekt-T_ransistor Ich wusste, dass dieser Hinweis kommen würde! :-D Dietrich L. schrieb: > Du solltest nicht von einem Extrem zum anderen gehen. Ganz ohne Drossel > hast du 100% Stromrippel. Es reicht, den Rippel auf einen Bereich in der > Gegend von 10% zu reduzieren. Damit habe ich schon mal einen Anhaltspunkt (10%)! Ist denn sonst der Schaltplan soweit in Ordnung, wenn ich die PWM-Frequenz auf sagen wir 50 - 100 kHz stelle oder gibt es hierzu noch Anmerkungen? Meine Hunde werden es euch danken, wenn die Anlage funktionieren sollte - nochmals danke!
Stefan H. schrieb: > PWM-Frequenz auf sagen wir 50 - 100 kHz stelle oder gibt es hierzu noch > Anmerkungen? > > Meine Hunde werden es euch danken, wenn die Anlage funktionieren sollte > - nochmals danke! Wieviel kHz können Hunde noch hören?
H. H. schrieb: > Wieviel kHz können Hunde noch hören? Starker Querverweis! Da die Meinungen da stark differieren, gehe ich lieber mal in Richtung 100kHz - vorausgesetzt der Transistor (BJT oder MOSFET) schafft das? Bzgl. Drossel: Bei Conrad habe ich nur eine gefunden, die 5A (in Vorausschau auf das größere Peltier) kann und die liegt bei knapp 14 EUR. Kann das wirklich sein oder verstehe ich an den techischen Daten etwas falsch? Und ist Ring- oder Axialwicklung hier vorzuziehen?
Stefan H. schrieb: > Ist denn sonst der Schaltplan soweit in Ordnung, Die Freilaufdiode zwischen Kollektor von Q4 und +12V fehlt in jedem Fall noch.
Dietrich L. schrieb: > Stefan H. schrieb: >> Ist denn sonst der Schaltplan soweit in Ordnung, > > Die Freilaufdiode zwischen Kollektor von Q4 und +12V fehlt in jedem Fall > noch. Da ist noch viel mehr im argen.
Dietrich L. schrieb: > Die Freilaufdiode zwischen Kollektor von Q4 und +12V fehlt in jedem Fall > noch. Habe ich ergänzt. Fällt denn in einer so kleinen Spule - verglichen mit einem Motor - so viel Spannung an, dass diese ebenfalls mittels Freilaufdiode abzufangen ist? H. H. schrieb: > Da ist noch viel mehr im argen. Das kann ich mir vorstellen, bin ja auch weit weg von Profi - aber dafür ganz gespannt und ganz Ohr!
Stefan H. schrieb: > Fällt denn in einer so kleinen Spule - verglichen mit > einem Motor - so viel Spannung an, dass diese ebenfalls mittels > Freilaufdiode abzufangen ist? Bei einer Induktivität fließt der Strom in jedem Fall erst einmal weiter. Die Folge ist: die Spannung steigt soweit, bis dieser Strom fließt. Wenn nichts da ist, wo der Strom fließen kann, geht die Spannung (theoretisch) gegen unendlich.
Dietrich L. schrieb: > Stefan H. schrieb: >> Fällt denn in einer so kleinen Spule - verglichen mit >> einem Motor - so viel Spannung an, dass diese ebenfalls mittels >> Freilaufdiode abzufangen ist? > > Bei einer Induktivität fließt der Strom in jedem Fall erst einmal > weiter. Die Folge ist: die Spannung steigt soweit, bis dieser Strom > fließt. Wenn nichts da ist, wo der Strom fließen kann, geht die Spannung > (theoretisch) gegen unendlich. Hätte er bei Schmidt-Walter lesen können.
H. H. schrieb: > Hätte er bei Schmidt-Walter lesen können. Tatsächlich habe ich bei Schmidt-Walter nirgends etwas von Freilaufdiode gelesen.
Stefan H. schrieb: > Macht es hier überhaupt Sinn, einen Transistor einzusetzen oder > ist ein MOSFET besser geeignet? Ein MOSFET IST ein Transistor. MOSFET steht für metal-oxide-semiconductor field-effect transistor
Ich schlage vor, dass du mit deiner Box erst mal ganz ohne Regelung arbeitest und schaust, was du mit deinen Pelztieren überhaupt erreichen kannst. Ich vermute, fast nix! Deine Hundebox steht zudem noch in einem Backofen (Auto) und dein Hund wird letztlich auch noch so 100W an Wärme einbringen. Und nun überlege mal, wie du die Wärme vom Pelztier wegbringen willst!! Für ein bisschen warme Umluft muß man auch keinen Aufwand treiben, denn du wirst wissen, dass der Hund nur über seine Zunge seine Körperwärme regulieren kann. Da wäre eher eine Box mit Eis am Stiel sinnvoll :-) Gruß Rainer
Rainer V. schrieb: > und dein Hund wird letztlich auch noch so 100W an Wärme > einbringen. Und das Pelztier weitere 60W.
H. H. schrieb: >> und dein Hund wird letztlich auch noch so 100W an Wärme >> einbringen. > > Und das Pelztier weitere 60W. Da stellt sich die Frage, ob sich beide Pelztiere miteinander vertragen? ;-))
Rainer V. schrieb: > Und nun überlege mal, wie du die Wärme vom Pelztier > wegbringen willst!! Der Abtransport der Wärme der Peltiere soll mittels Wassersystem und Radiatoren + Lüfter erfolgen. Rainer V. schrieb: > Da wäre eher eine Box mit Eis am Stiel sinnvoll :-) Sollte die Kühlung der Luft nicht funktionieren, ist eine Kühlung des Boxbodens mithilfe des peltiergekühlten Wassers in einem „Kupferrohrgitter“ denkbar. Das würde einen direkten Einfluss auf die Körpertemperatur haben. Rainer V. schrieb: > Für ein bisschen warme Umluft muß man auch keinen > Aufwand treiben, denn du wirst wissen, dass der Hund nur über seine > Zunge seine Körperwärme regulieren kann. Natürlich muss man das nicht - aber sonst hätte ich aktuell kein Projekt und auch noch nichts über Drosseln gelernt. :-) Ich nehme deine Bedenken aber ernst und werde noch ein paar Tests machen. Die waren bisher aufgrund fehlenden ausreichend leistungsstarken Netzteils nicht möglich, stehen aber in den nächsten Wochen an. Ich wollte hier nur mit einer möglichst ordentlichen Elektronik beginnen, bevor irgendwas gleich am Anfang kaputt geht.
Stefan H. schrieb: > Ich > wollte hier nur mit einer möglichst ordentlichen Elektronik beginnen, > bevor irgendwas gleich am Anfang kaputt geht. Also wie gesagt...mach erst mal ohne Elektronik! Die elektrischen Pelztiere werden oft maßlos überschätzt. Die bekannten Getränke-Kühlschränke z.B. bringen in der Regel nicht das, was man sich verspricht. Wenn die paar Flaschen nicht vorgekühlt sind, erreicht dieser Kühlschrank die paar Grad unter Raumtemperatur sein Leben nicht. Da sind die Flaschen schon am selben Tag leer...ungekühlt. Und für die Spassvögel: der Hund hat ein Fell...das Pelztier einen Pelz :-) Gruß Rainer
Nun mal zurück zur Realität: Übliche Kühlboxen für Getränke haben EIN Peltier mit 4x4 cm und 48 W, also grob 4 A. Nach etwa 4 Stunden DAUERBETRIEB ohne PWM (= 16 Ah) schaffen die gerade mal 10 °C Temperaturerniedrigung mit Wasserlast, und das in einem WÄRMEISOLIERTEN Behälter. Das ist jämmerlich und ernüchternd wenig. Eine Regelung ist reiner Luxus, weil die sich nie einschaltet, kann also weg. Wie gut ist die Hundebox wärmeisoliert und welche Masse hat sie und der Hund? Wo geht die Abwärme hin? In das verschlossene Auto? Für merkliche Kühlung braucht man 6 - 10 Peltiers im Parallelbetrieb, also 24 bis 40 A pro Stunde und damit noch einen großen Zusatzakku für längere Betriebszeit. Bei dem schlechten Wirkungsgrad ist eine Kompressor- oder Verdampfer-Kühlbox fürs Camping weitaus besser. Denk nochmal über das Projekt nach. Peltiers sind nur dann praktisch brauchbar, wenn man sehr wenig Platz hat und/oder wirklich weit unter 0° kühlen will (Kamerasensoren).
Rainer V. schrieb: > Die elektrischen Pelztiere werden oft maßlos überschätzt. Werner H. schrieb: > schaffen die gerade mal 10 °C Temperaturerniedrigung mit Wasserlast, und > das in einem WÄRMEISOLIERTEN Behälter. Das ist jämmerlich und > ernüchternd wenig. Tatsächlich hatte ich erwartet, die Abwärme durch das Wassersystem besser in den Griff zu bekommen und daher den Wirkungsgrad etwas erhöhen zu können! Werner H. schrieb: > Wie gut ist die Hundebox wärmeisoliert und welche Masse hat sie und der Hund? > Wo geht die Abwärme hin? In das verschlossene Auto? Die Hundebox ist natürlich gar nicht wärmeisoliert, sonst würden mir die Tierchen recht zügig eingehen - das möchte ich natürlich nicht. ;-) Die Wärme der Hunde hatte ich so tatsächlich auch nicht mit eingerechnet. Die Abluft geht ins geschlossene Auto, aber zumindest mal raus aus der Box - das war die Grundidee. Werner H. schrieb: > Bei dem schlechten Wirkungsgrad ist eine > Kompressor- oder Verdampfer-Kühlbox fürs Camping weitaus besser. > Denk nochmal über das Projekt nach. Das nehme ich so mit und mache mir nochmal intensiv Gedanken! Nichtsdestotrotz habe ich hier einiges gelernt und danke euch vielmals für eure Hinweise und auch eure Geduld! Grüße Stefan
Vielleicht kannst Du auch den Lüfter-Ventilator über eine extra Leitung (und evtl. einen Zusatzakku) laufen lassen. Dann kommt wenigstens kühlere Außenluft ins Auto
Stefan H. schrieb: > Das nehme ich so mit und mache mir nochmal intensiv Gedanken! ...besser ist das :-) trotzdem wünsche ich Spass und Erfolg! Rainer
Bitte melde dich an um einen Beitrag zu schreiben. Anmeldung ist kostenlos und dauert nur eine Minute.
Bestehender Account
Schon ein Account bei Google/GoogleMail? Keine Anmeldung erforderlich!
Mit Google-Account einloggen
Mit Google-Account einloggen
Noch kein Account? Hier anmelden.



