Hallo zusammen, für einen geplanten DCF77-Rx bin ich auf der Suche nach einer einfachen Aktivantenne auf die folgenden Schaltungen gestoßen. Zuerst wurde die Variante mit BF und PNP Transistor aufgebaut... Natürlich habe ich keinen BF245A da , also den BF245C genommen. Dann hat man einen prima Abschwächer. Also, das Ganze mal Simuliert. Siehe da, mit dem BF245A funktioniert das Ganze aber halt nur mit dem. Die andere Schaltung mit BF und NPN funktioniert hingegen mit jedem BF-FET gleichermaßen. Meine Frage , kann das denn sein ? Gruß Ingo Hir mal meine Spice-Modelle für die BF-Typen .model BF245A NJF(VTO=-1.7372 BETA=1.16621E-003 LAMBDA=1.77211E-002 RD=9.01678 RS=9.01678 IS=2.91797E-016 CGS=2.20000E-012 CGD=2.20000E-012 PB=0.780988 FC=0.5 mfg=NXP) .model BF245B NJF(VTO=-2.3085 BETA=1.09045E-003 LAMBDA=2.31754E-002 RD=7.77648 RS=7.77648 IS=2.59121E-016 CGS=2.00000E-012 CGD=2.20000E-012 PB=0.991494 FC=0.5 mfg=NXP) .model BF245C NJF(VTO=-5.0014 BETA=5.43157E-004 LAMBDA=2.71505E-002 RD=12.0869 RS=12.0869 IS=3.64346E-016 CGS=2.00000E-012 CGD=2.00000E-012 PB=1.24659 FC=0.5 mfg=NXP) .MODEL BF246A NJF(VTO=-5.3298 BETA=2.86527m BETATCE=-0.5 LAMBDA=6.19323E-2 RD=1.62278 RS=1.62278 CGS=1.05000E-11 CGD=1.30000E-11 PB=7.98217E-1 IS=1.18582f XTI=3 AF=1 FC=0.5 N=1 NR=2 MFG=PHILIPS) .MODEL BF256A NJF(VTO=-2.1333 BETA=1.06491m BETATCE=-0.5 LAMBDA=1.68673E-2 RD=1.41231E1 RS=1.41231E1 CGS=2.10000p CGD=2.30000p PB=7.73895E-1 IS=3.50865E-16 XTI=3 AF=1 FC=0.5 N=1 NR=2 MFG=PHILIPS) .MODEL BF256B NJF(VTO=-2.3085 BETA=1.09045m BETATCE=-0.5 LAMBDA=2.31754E-2 RD=7.77648 RS=7.77648 CGS=2.00000p CGD=2.20000p PB=9.91494E-1 IS=2.59121E-16 XTI=3 AF=1 FC=0.5 N=1 NR=2 MFG=PHILIPS)
Kann eigentlich nur an den Arbeitspunkten liegen. Ich hab mal an deiner Schaltung ein wenig gebastelt. Siehe Anhang. Bringt ca. 350 - 400mVp am Ausgang mit wenig Unterschied zwischen dem A- und C-Typ.
Super ! Das probiere ich gleich mal aus. Mich hat es halt gewundert, das die Schaltung so empfindlich reagiert, soll angeblich aus einer kommerziellen Schaltung so aus den 90'er Jahren sein. Danke Dir . Gruß Ingo
Ingo D. schrieb: > mit dem BF245A funktioniert das Ganze aber halt nur mit dem. Die andere > Schaltung mit BF und NPN funktioniert hingegen mit jedem BF-FET > gleichermaßen. Eine Frage des DC-Arbeitspuntkes. Die Compound Schaltung aus FET und direkt gekoppelten PNP Transistor hat was das Rauschen und die Linearität betrifft Vorteile gegenüber einer Sourcefolger-Emitterfolger Kombination. Die FET-PNP Compound Schaltung wirkt wie ein gegegekoppelter Operationsverstärker, mit R3/R1 als Gegenkopplungselement.
Moin, ein Versuch mit einer ferngespeisten Kaskode-Stufe wäre es wert, mal ausprobiert zu werden (s. Anhang). Der Sch.-Auszug stammt von Ralph Berres. Da könnte als FET auch ein BF246 drin arbeiten. :-) Die Antenne ist leicht/problemlos räumlich absetzbar, da der in B-Schaltung arbeitende NPN eine sehr niedrige Eingangsimpedanz hat und so die Kabelkapazität kaum eine Rolle mehr spielt. Michael
Hi Michael, >ein Versuch mit einer Kaskode-Stufe wäre es wert, mal ausprobiert zu >werden (s. Anhang). Der Sch.-Auszug stammt von Ralph Berres. Jo, sieht auch sehr interessant aus, hat auch noch den Vorteil , das man sich die Drosseln für die Speisespannung damit spart.. gRUẞ iNGO
Ingo D. schrieb: > Zuerst wurde die Variante mit BF und PNP Transistor aufgebaut... > Natürlich habe ich keinen BF245A da , also den BF245C genommen. Dann hat > man einen prima Abschwächer. Also, das Ganze mal Simuliert. Siehe da, > mit dem BF245A funktioniert das Ganze aber halt nur mit dem. Das ist doch klar. Du hast einen 2-stufigen gleichspannungsgekoppelten Verstärker. Der Arbeitspunkt hängt vom Idss des Jfet ab und der ist eben stark unterschiedlich, je nach Gruppe. Du hast mit dem BF245C einen total verschobenen Arbeitspunkt und die Schaltung kann nicht verstärken. Man stellt zunächst den Arbeitspunkt mit dem Widerstand R2 zwischen B-E des pnp auf halbe Versorgungsspannung am Ausgang ein. Dann funktioniert die Schaltung auch. Die Einstellung ist bei den JFets mit dem großen Bereich von Idss leider nötig.
Meine Eingangsstufe, in den 80er Jahren erstellt, sieht so aus, wie im Anhang. Die Leitung zur abgesetzten Antenne ist eine einfache, dünne Mikrofonleitung.
Hallo Arno, >ArnoR schrieb: > Das ist doch klar. Du hast einen 2-stufigen gleichspannungsgekoppelten > Verstärker. Der Arbeitspunkt hängt vom Idss des Jfet ab und der ist eben ja, genau darum ging es mir ja. Das Schaltungsdesign ist halt mist. Habe ich mir ja schon gedacht. HildeK hat das ja auch gezeigt, hier werden die Arbitspunkte der Transistoren ja separat eingestellt. Verschiedene Idss wirken sich dann kaum aus. Gruß Ingo
Ingo D. schrieb: > Das Schaltungsdesign ist halt mist. Nein, das ist es nicht. Wenn die Ube von Bipolartransistoren so streuen würde wie der Idss von Jfets, dann müsste man solch einen Abgleich auch bei jeder Bipo-Schaltung machen. Es ist halt eine Eigenart der Jfets, die von derer positiven Eigenschaften aber mehr als aufgewogen wird. Und durch die Idss-Gruppierung wird die Sache ja auch entschärft. Über die hfe-Gruppen bei Bipos regt sich schließlich auch keiner auf. Wenn man den Arbeitspunkt erst mal eingestellt hat, ist die Schaltung stabil gegen Versorgungs- und Temperaturänderungen. Wenn du die so leichtfertig wegwirfst, machst du einen Fehler. Schau mal hier: Beitrag "Re: Einfacher Mischer für DCF77-Superhet gesucht"
Ingo D. schrieb: > Das Schaltungsdesign ist halt mist Liegt wohl eher daran, du wenig Ahnung von FETs und von analogem Schaltungsdesign hast.
Hi Timo, Timo schrieb: > Liegt wohl eher daran, du wenig Ahnung von FETs und von analogem > Schaltungsdesign hast. Das stimmt natürlich ;-) Aber, wenn eine Schaltung so knapp auf Kante ausgelegt ist, so ist da doch zumindest noch Luft nach oben was das Design betrifft. Gruß Ingo
Michael M. schrieb: > ein Versuch mit einer ferngespeisten Kaskode-Stufe wäre es wert, mal > ausprobiert zu werden Die Kaskode hat HF-Vorteile, die Kabelkapazität der Leitung zur abgesetzten Antenne z.B. spielt kaum eine Rolle. Sie verstärkt allerdings nicht weiter; ein Arbeitswiderstand am FET liefert praktisch das selbe. Soweit ich mich erinnere hatte ich damals auch eine Kaskode untersucht, bin aber final bei einer verstärkenden Stufe gelandet. Die antiparallelen Dioden deuten drauf hin, dass dort am Kollektor von T2 etwa max. 0.5Vss angekommen sind - so mit dem 150R eingestellt für meinen Empfangsort. Sie sollen dazu dienen, irgendwelche Peaks von z.B. Schaltvorgängen (Leuchtstofflampen) oder auch Gewittereinflüsse zu kappen.
HildeK schrieb: > Die > antiparallelen Dioden deuten drauf hin, dass dort am Kollektor von T2 > etwa max. 0.5Vss angekommen sind - so mit dem 150R eingestellt für > meinen Empfangsort. Sie sollen dazu dienen, irgendwelche Peaks von z.B. > Schaltvorgängen (Leuchtstofflampen) oder auch Gewittereinflüsse zu > kappen. ...und ordentlich Intermodulation zu erzeugen. An der Stelle ist sind Dioden absoluter Nonsens.
Heiner schrieb: > ordentlich Intermodulation zu erzeugen. Nachdem vorne ein abgestimmter Schwingkreis ist, kannst du das "ordentlich" vermutlich streichen. Am Eingang eines breitbandigen Empfängers stimmt das, aber selbst R&S hat das gemacht, aber 2-3 Dioden jeweils in Serie geschaltet. Dass mal mehr als 1Vss anliegen ist schon selten.
Josef L. schrieb: > Dass mal mehr als 1Vss anliegen ist schon > selten. Der Kreis hilft viel. Aber Dioden fangen nicht erst bei 0,7V an zu leiten. Intermodulationsprodukte entstehen schon weit darunter. Zumal an dieser Stelle schon vorher Verstärkung gemacht wird. Des weiteren ist mir nicht klar, was durch die Dioden geschützt werden soll. Wenn überhaupt, machen sie vor dem FET Sinn. Danach schaden sie nur.
Heiner schrieb: > machen sie vor dem FET Sinn Genau. Ich würde sie auch direkt an den Schwingkreis löten. Bei meinem Empfänger ist ein 1.5k-Widerstand parallel, um den Eingang breitbandig zu machen. Aber da er "nur" zum Hören ist, und Gewitterstörungen vom Gehirn als solche erkannt werden, stören Spannungsspitzen da nicht.
Noch ein wenig Lesenswertes zum Thema Antenne: https://www.robkalmeijer.nl/techniek/electronica/radiotechniek/hambladen/ukw-berichte/1984/page042/index.html Die weitere Empfängerschaltung einfach mal ignorieren, denn allein die Quarze zu bekommen führt zu reichlich Kosten... ;-) Michael
Da steht zum Quarzfilter: "... besitzt zwei ausgeprägte Dämpfungspole, mit denen Störträger um mehr als 70 dB unterdrückt werden können" - ja, nur dass diese Pole von den Quarzen abhängen, und welche Störträger gibt es denn bitte auf 76.80 und 78.13 khz? da werden Zeilenfrequenzen von Fernsehern und Monitoren ins Feld geführt, die evtl. von der Norm etwas abweichen - wer hat sowas heute noch in Betrieb? Vielleicht ein Sammler, also der Bastler selbst, aber der wird die Geräte sicher nicht parallel dazu einschalten wollen. Wenn ich auf Twente SDR nachsehe, sehe ich weit und breit links und rechts von DCF nichts, was ich nicht mit einem einfachen Spulenfilter unterdrücken könnte, insbesondere, wenn in anderen Threads von Spulengüten oberhalb 500 schwadroniert wird!
Josef L. schrieb: > ...Wenn ich auf Twente SDR nachsehe, sehe ich weit und breit links und > rechts von DCF nichts,.... Darum geht es nicht wirklich, was der Twente-SDR empfängt. Die speziellen Quarze für diesen Empfänger sind enorm teuer, weil mit Sicherheit eine Sonderanfertigung. Deswegen sagte ich ja, dass man den Rest der Empfängerschaltung mal ausblenden sollte (ein Q-Filter kann man natürlich trotzdem vorsehen ;-), wenn's Spaß macht). Das Problem, was heute zu bekämpfen ist: Wandwarzen, also lokales QRM, genau wie früher auch mit den Oberwellen der Zeilenfrequenz der Röhren-Fernseher. Und die wandern außerdem zusätzlich, was die Zeilenfrequenz nicht tat.... :-( Es ging ja auch nur um die Einzelheiten, was die Antenne selbst und das Frontend betrifft. Michael
Heiner schrieb: > Der Kreis hilft viel. Aber Dioden fangen nicht erst bei 0,7V an zu > leiten. Intermodulationsprodukte entstehen schon weit darunter. Zumal an > dieser Stelle schon vorher Verstärkung gemacht wird. IM ist kein Thema, danach kommt ein schmalbandiges Quarzfilter. Ist lange her, vielleicht hatte ich für meine Empfangslage auch den Pegel an den Dioden noch etwas niedriger. Jedenfalls waren sie sehr hilfreich gegen Störungen z.B. eines normmalen Dimmers mit großer Last oder von Störungen durch Schalten von Leuchtstofflampen. > Des weiteren ist mir nicht klar, was durch die Dioden geschützt werden > soll. Wenn überhaupt, machen sie vor dem FET Sinn. Danach schaden sie > nur. An der Antenne habe ich höchstens einstellige mV. Da kann ich die Dioden vergessen. Die damals gebaute Uhr zeigt jede Minute das an, was sie direkt davor empfangen hat, ohne Parity-Checks oder Plausibilitätsprüfung - und das seit Anfang der 80er Jahre. Nur die LC-Anzeigen habe ich ersetzen müssen ... Klar, wenn der Sender gerade still steht, habe ich keine Uhrzeit :-), sonst aber gibt es keine Fehler.
Michael M. schrieb: > Die speziellen Quarze für diesen Empfänger sind enorm teuer, weil mit > Sicherheit eine Sonderanfertigung. Bezieht sich das auf den Twente SDR? Da ist kein Quarz drin verbaut
Heiner schrieb: > Bezieht sich das auf den Twente SDR? Da ist kein Quarz drin verbaut nein, auf die in https://www.robkalmeijer.nl/techniek/electronica/radiotechniek/hambladen/ukw-berichte/1984/page042/index.html gezeigte Empfängerschaltung mit Selbstbau-Quarzfilter mit 2 Quarzen mit speziellen Resonanzfrequenzen um 77.5 kHz. Die Frage ist halt nur, ab welcher Entfernung vom Sender man diesen Aufwand (55Hz Bandbreite) für ausreichendes S/N wirklich braucht. Die Uhr sollte "frei" laufen und nur wenn er ordnungsgemäß empfangen und dekodiert werden kann vom Sender synchronisiert werden. Dann ist eigentlich die Kurzzeitstabilität des lokalen Oszillators maßgeblich, nicht die Gewitterempfindlichkeit des Empfängers. Aber OK, ich bin kein Spezialist.
Quarze für 77.5 kHz bekommt man in China bei AliExpress für 6.31ct das Stück.
Aber bei weitem nicht die, die im Empfänger-Konzept nach DJ3RV benötigt werden. Vielleicht kann man damit ein "normales" Q.-Filter aufbauen; beim Ladder-Filter wird es schon wieder schwierig... Michael
Carsten W. schrieb: > Quarze für 77.5 kHz bekommt man in China bei AliExpress für 6.31ct das > Stück. In jeder billigen Funkuhr ist so einer drin.
Genau die meine ich. Habe ich auch schon selber für Geradeausempfänger als Filter verwendet.
Guten Morgen , Michael M. schrieb: > Ist denn unser Fragesteller Ingo noch da? jo, bin noch da, aber meine Fragen wurden ja weiter oben beantwortet. Zum Thema Quarz habe ich nichts zu sagen ;-) Gruß Ingo
Ingo D. schrieb: > ...für einen geplanten DCF77-Rx... Ich hoffte, du würdest vielleicht dein "Projekt" etwas ausführlicher beschreiben, z.B. welchen Zweck der Empfänger erfüllen soll (Uhr-Synchro, Zeit-Referenz, ...) Hast du weitere Praxis-Experimente gemacht? Kaskode mal ausprobiert? In deinem ersten Simu-Anlauf erreichst du ca. 10-fache Spannungsverstärkung; besonders toll ist das ja noch nicht. Bei Nähe zum Sender kann das ausreichen; wenn die Entfernung größer (mehrere 100km) ist, sicher nicht. Da kann man noch "nachhelfen" ... :-) Erst mal ganz ohne Quarz... :-) Das ist dann ein weiterführendes Thema. Michael
Hi Michael, > Ich hoffte, du würdest vielleicht dein "Projekt" etwas ausführlicher > beschreiben, z.B. welchen Zweck der Empfänger erfüllen soll > (Uhr-Synchro, Zeit-Referenz, ...) ja, das tue ich auch noch. Versprochen , dann allerdings in einem neuen Thread. In dem Thread "Einfacher Mischer für DCF77-Superhet gesucht" hatte Christian mal eine Schaltung aus der Elrad von 1988 erwähnt. Die fand ich ganz interessant und habe mir da mal eine Platine gezeichnet. Allerdings benutze ich den TDA1592 da hatte ich noch fünf von. Letztlich geht es um eine einfache Uhr, habe jetzt Urlaub und Lust was zu basteln ;-) Mit den herkömmlichen Uhrenmodulen habe ich hier in Wolfenbüttel aber das Problem, das ich die schon sehr genau ausrichten muss, damit die überhaupt synchronisieren, da sind die Ferrit-Antennen halt auch meist sehr klein. Die Idee, der RX aus der Elrad plus eine Ferrit-Antenne mit mind.100mm Länge, die habe ich aber noch nicht. Wie gesagt, ich werde dann mal das ganze Projekt hier einstellen, wenn ich da nen bisschen weiter bin. Mit der winzigen Antenne die auf dem (schlechten) Bild zu sehen ist, kann ich das Signal gerade erahnen ...aber grundsätzlich spielt der RX schon mal. Gruß Ingo
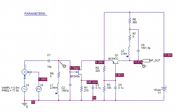
Ingo D. schrieb: > ...hier in Wolfenbüttel... .... > ...Mit der winzigen Antenne die auf dem > (schlechten) Bild zu sehen ist, kann ich das Signal gerade erahnen... Dann will ich dir mal auf die Sprünge helfen (s. Anhang) :-) Mit einer selektiven Kaskode im Antennenverstärker wirst du definitiv besser fahren. Der NPN (der ja an sich schon der "Arbeitswiderstand" des FET ist), wird mit einem Schwingkreis 77,5 kHz versehen. Die Güte braucht nicht sonderlich hoch zu sein. Probier es in der Simulation aus; Transen: FET = BF245 oder BF246, NPN = universal. Der Strom in der Kaskode sollte um 5 mA oder etwas größer sein. Ich denke, du wirst ggü. dem reinen DC-Verstärker erstaunt sein.. ;-) Wenn du die Antenne über ein Koax absetzt, dann siehe 14.12.21 um 13:21. Michael
Hallo Ingo, brauchst du einen Stab? Eine PN an mich 73 Wilhelm
Hi Michael, Michael M. schrieb: > Mit einer selektiven Kaskode im Antennenverstärker wirst du definitiv > besser fahren. jo, danke Dir. Das werde ich morgen probieren und berichte dann. Gruß Ingo
Hi Wilhelm Wilhelm S. schrieb: > brauchst du einen Stab? danke für das Angebot. Hatte mir Anfang der Woche aber schon mal so ein Ding bestellt: https://www.hkw-shop.de/Empfangstechnik-AM/Ferritantennen/Antenne-77-5kHz-10x100mm-oxid.html Hoffe die kommt zum Wochenende an. Gruß Ingo
Michael M. schrieb: > Dann will ich dir mal auf die Sprünge helfen (s. Anhang) :-) Im Schaltbild ist C5 überbrückt? Von der Verbindung R4/L2 (oberes Ende Schwingkreis) würde ich 0.1µF auf Masse legen!
Josef L. schrieb: > Im Schaltbild ist C5 überbrückt? Unvollkommenheit von LTspice? :-) Nee, der C5 ist nicht kurzgeschlossen... > Von der Verbindung R4/L2 (oberes Ende > Schwingkreis) würde ich 0.1µF auf Masse legen! Könnte man probieren (auch nach +Ub), mache ich heute Abend; funktioniert aber so schon recht ordentlich. ;-) Michael
Michael M. schrieb: > Unvollkommenheit von LTspice? :-) Sieht aber so aus, als wenn über C5 noch eine Verbindung gelegt worden ist. Zieh ihn mal beiseite bzw. nimm ihn raus und setze ihn neu ein. Hatte ich auch schon, und Stunden nach dem Fehler gesucht!
Josef L. schrieb: > Zieh ihn mal beiseite bzw. nimm ihn raus und setze ihn neu ein. Gesagt - getan .... Keine Änderung, es funktioniert immer noch, wie es soll. :-) Auch mit 100nF von R4/L2 ändert sich nichts bzw. auf der dritten Zahlenstelle. Das ist nicht von Bedeutung. ;-) Michael
Michael M. schrieb: > Mit einer selektiven Kaskode im Antennenverstärker Sorry, hab's erst jetzt gesehen - wirklich 0.1m, also Millisekunden? Bei 77500 Hz, verstehe ich nicht - was soll da rauskommen?
Ich habe die Schaltung grade mal in PSpice laufen lassen, mit 50ms und 500ms und Schrittweite 0.1µs, die ersten 100ms werden die 77.5kHz verstärkt, aber amplitudenmoduliert mit 75Hz. Danach beruhigt sich das System etwas, und fängt dann recht schnell an zu schwingen, und zwar mit etwa 69.4 kHz. Wenn ich der zweiten Spule einen Widerstand 2R in Serie schalte ändert sich kaum was, die Schwingungen am Anfang reduzieren sich etwas. Bedämpfe ich die erste Spule genauso, arbeitet die Schaltung korrekt, verstärkt nur die 77.5 kHz und ist nach ca. 10ms eingeschwungen; Ausgangsspannung 2.05Vss. Mit einem 0.1µF vom Hochpunkt des Schwingkreises auf Masse sind es nur 1.88Vss, bringt also keinen Vorteil - ich verstehe zwar nicht warum, aber ich akzeptiere es mal.
In Funkuhren werden ja sehr kleine Ferritkerne als DCF77-Antennen eingestzt. Wo kann man die kaufen oder kann man die auch selbst wickeln ?
Josef L. schrieb: > wirklich 0.1m, also Millisekunden? Bei > 77500 Hz, verstehe ich nicht - was soll da rauskommen? 50ms Zeit; die 0,1m geben die MinSteps an, wobei das auch noch zu groß ist. .... > aber amplitudenmoduliert mit 75Hz... Einstrahlung? :D) ______ PSpice und LTspice verhalten sich offenbar sehr unterschiedlich.... Ich habe MinStep jetzt mal auf 100ns gesetzt: Nach ca. 3ms "Ruhe", aber eine leichte NF-Welligkeit im Bereich 2,5 kHz. Ich zeig' das mal.... > Mit einem 0.1µF vom Hochpunkt des Schwingkreises auf Masse sind es nur > 1.88Vss, bringt also keinen Vorteil - ich verstehe zwar nicht warum, > aber ich akzeptiere es mal. Die relativ hohe Impedanz ggü. dem R4? Michael
Michael M. schrieb: > PSpice und LTspice verhalten sich offenbar sehr unterschiedlich Ich denke das liegt vorwiegend an den Transistormodellen. Bei den Spulen wurde hier ja neulich gemunkelt, es würden irgendwelche Gütewerte oder Serien-/Parallelwiderstände voreingestellt - das kann ich mir nicht vorstellen. Bei PSpice zumindest nicht, zumindest keine realistischen Werte. Kann sein dass ein Serienwiderstand mit 1p Ohm drin ist, um irgendwelchen Divisionen durch Null vorzubeugen, aber mehr sicher nicht. Jedenfalls kein Modell einer realen Spule.
LTspice hat 1mR als Voreinstellung für Ls. Meine Antenne: 5R, der Reso-Kreis: 10R Michael
Michael M. schrieb: > Meine Antenne: 5R, der Reso-Kreis: 10R Dann sollte man das auch anzeigen können, sonst klappt die Simulation nur mit dem Originalen .asc, nicht mit einer frisch eingetippten Kopie nach dem Ausdruck. Ich habe wie gesagt jeder Spule 2R gegeben, und schon waren die Eigenschwingungen weg. Bei 1mR und Q>500k waren Schwingungen zu erwarten.
Den Wert zeigt das Prog im Schaltbild leider nicht.... :-( Josef L. schrieb: > Bei 1mR und Q>500k waren Schwingungen > zu erwarten. Jo...! Michael
Hab's jetzt auch mal in LTSpice nachgebaut, musste noch das Modell von BF245A & Co. laden, macht wie deine Lösung ca. 1Vss am Ausgang; beide Induktivitäten mit 5R Serienwiderstand. Aber mein DC-Offset ist höher, 13.9V, bei 15V Versorgungsspannung. Ich glaube, ich baue das mal "in echt" nach.
Bei den heute in mobilen Geräten üblichen relativ niedrigen Spannungen (3,3 V oider 5V) sind Schaltungen mit 12 V oder mehr Versorgungsspannung eigentlich obsolet. Interessanter wären funktionsfähige Schaltungen mit sehr niedrigem Energieverbrauch in dem niederigen Spannungsbereich.
Hi Rainer, was wir hier diskutieren ist auch nicht für ein Mobile geplant, sh. mein Eröffnungspost ganz oben ! Mach doch bitte einen eigenen Thread auf. Gruß Ingo
Ja aber in Zeiten der Klimakatastrophe ist doch in allen Bereichen auf einen möglichst geringen Energieverbrauch zu achten. Wir müssen alle unseren Beitrag leisten, sonst werden wir geschimpft !
Das Ganze auch mal simuliert und am Eingang dem Schwingkreis einen Widerstand parallel geschaltet mit 100k .. 470k. Ansonsten schwingt die Schaltung hier in der Simulation, oder neigt sehr stark dazu. Klimawandelkurzenergiesparbeitragkommentar !!
Hi Michael, hi Josef, leider hatte ich heute kaum Zeit, aber ich habe die Schaltung von Michael trotzdem kurz nach gebaut. Tja, leider schwingt das ganze wie Sau. Wenn ich den Kreis um L2 mit dem Finger dämpfe, kommt schon eine ordentliches Signal raus aber optimal ist das noch nicht. Auch wenn ich mit der Antenne L1 zu nache an die Schaltung komme geht gar nichts mehr. Also, da muss ich Tage mal schauen. Ich habe auch zusätzlich an Vout noch mal ein R von ca. 5 K ran in der Simulation gehangen, da danach ein RX kommt der auch einen Eingangswiderstand hat , wenn das an der Stelle offen ist, sieht das von der Verstärkung natürlich anders aus. Ich bleibe dran und berichte ;-) Gruß Ingo PS: Die 100mm Antenne ist leider immer noch nicht gekommen....
Um das mit der Simulation für mich abzuschließen: Bei 15V Versorgungsspannung, 0.5mV Amplitude am Eingang und den "eingebauten" bzw. auf entsprechendem wiki zu findenden Transistormodellen liefert LTSpice: 1.08Vss, DC Offset 13.92V, halbe Amplitude nach 0.69ms PSpice: 1.14Vss, DC Offset 14.07V, halbe Amplitude nach 0.64ms Und um das Klima zu retten: Mit 1.2V Versorgungsspannung bei LTSpice: 24mVss, DC Offset 1.067V Mit 3.3V Versorgungsspannung bei LTSpice: 0.56Vss, DC Offset 2.36V (ohne jegliche Schaltungsänderung).
Rainer Zufall schrieb: > Wo kann man die kaufen oder kann man die auch selbst wickeln ? Ich kann dir einen Ferritkern mit 3.9mm Durchmesser und 20mm Länge anbieten, und 2-3m passenden Draht, kanns auch wickeln und ausmessen. Just for fun + Porto :-)
Josef L. schrieb: > Ich kann dir einen Ferritkern mit 3.9mm Durchmesser und 20mm Länge > anbieten, und 2-3m passenden Draht, kanns auch wickeln und ausmessen. > Just for fun + Porto :-) Vielen Dank für das Angebot, aber das Material müsste ich hier auch noch rumligen haben. Die eigentliche allgemein interessierende Frage wäre, wie man die Spule in Kombination mit dem Kondensator für den Schwingkreis dimensionieren würde ? Was für eine Drahtdicke würdest Du verwenden und welche Wicklungszahl ? Es wäre interessant, ob man dann so eine kleine Spule dann auch an eines der Standard-DCF77-Moduzle anschliessen könnte, die sind ja sehr günstig zu haben. Nur die Standard-Ferritantenne ist so klobig, dass man sie nicht in kleinen Gehäusen unterbringt.
Also ihr Simulanten, ist euch eigentlich nicht klar, daß ihr in euren Schaltungen 2 stark gegeneinander verstimmte Schwingkreise habt, der eine auch noch mit einer Teilung arbeitet und ihr deswegen nie zu einem brauchbaren Ergebnis kommt? Die anregende Spannungsquelle hat nämlich eine Impedanz von Null, und daher liegt der 1nF-Koppelkondensator direkt parallel zum Eingangsschwingkreis. Der hat also eine deutlich tiefere Resonanzfrequenz als der Ausgangs-SK. Damit die Anregung den Schwingkreis nicht beeinflußt, nimmt man eine STROMQUELLE. Die hat einen Impedanz von unendlich, der SK kann also frei arbeiten. Im angehängten Bild ist der Vergleich der beiden Anregungen zu sehen.
ArnoR schrieb: > Also ihr Simulanten, ist euch eigentlich nicht klar Mir ist das schon klar, ich wollte nur die Ergebnisse dessen verifizieren, der die Schaltung vorgestellt hat, und wo durch den einen Kondensator ein Leitungsstrich zu sehen war, wie als ob er kurzgeschlossen wäre. Ich würde - solange es sich nur um einen engen Frequenzbereich handelt - die Spannungsquelle mit einem C von wenigen pF anbinden und den C vom Schwingkreis per Parametersweep auf den für korrekte Resonanz nötigen Wert einstellen. Oder die Quelle per 1M Widerstand anschließen und die Eingangsamplitude anzeigen lassen. Und die Quelle nicht als reinen Sinus, sondern gepulst, 100ms voll, 100ms 30% Amplitude im Wechsel.
Josef L. schrieb: > Ich würde - solange es sich nur um einen engen Frequenzbereich handelt - > die Spannungsquelle mit einem C von wenigen pF anbinden und den C vom > Schwingkreis per Parametersweep auf den für korrekte Resonanz nötigen > Wert einstellen. Hast du Angst vor einer Stromquelle? Die wäre die einfache und richtige Wahl, ganz ohne Korrekturen, aber nicht die Umstandskrücke die du vorschlägst.
Ingo D. schrieb: > Tja, leider schwingt das ganze > wie Sau. Wenn ich den Kreis um L2 mit dem Finger dämpfe, kommt schon > eine ordentliches Signal raus aber optimal ist das noch nicht. Ich vermute, dass du die Antenne + FET und andererseits die NPN-Stufe mit dem Resonanzkreis in unmittelbarer Nachbarschaft betreibst, richtig? Dann hast du sicherlich durch die induktive Kopplung eine heftige Selbsterregung... :-( Die Verstärkung erreicht mind. ein paar 100... Dann bau mal versuchsweise ein ein paar Meter (irgendwelches, egal ob 75R oder 50R) Koax zwischen FET und NPN dazwischen und setze die Antenne auf diese Weise räumlich ab. Michael PS: @ Arno: Sicher hast du Recht mit der Stromquelle; allerdings sagt mir LTspice bei der "Messung" am Antennenkreis (= Gate) ein einwandfreies Signal mit 1 mV-SS.
ArnoR schrieb: > Hast du Angst vor einer Stromquelle? Ich wüsste jetzt nicht wo es natürliche Stromquellen gibt. Aber es interessiert mich nicht - wesentlich ist die in der Ferritantenne induzierte Spannung. Die nämlich kann man messen, und der JFET ist spannungs- und nicht stromgesteuert. Mit Koppel-C von 10pF ergibt sich der Schwingkreiskondensator an der Antenne zu 1581pF, der am Ausgang zu 1501.5pF (jeweils +/- 0.25pF), die HF am Gate des FET ist 1.8mVss [V(C1:1)], am Ausgang der Schaltung bei 2.1Vss [V(NF_OUT]. Wenn man den 560R mit 0.1µF überbrückt, sind die Flanken etwas steiler. Wenn ich die Serienwiderstände der Spulen auf realistische 20 Ohm anhebe, bekomme ich an der Ferritantenne noch 0.41mVss, am Ausgang 124mVss.
Josef L. schrieb: > Mit Koppel-C von 10pF... Was du da machst ist nichts weiter als das möglichst umständliche Annähern an eine Stromquelle. > Aber es interessiert mich nicht Ja, hab ich gemerkt. > wesentlich ist die in der Ferritantenne induzierte Spannung. Die wird aber durch das Magnetfeld in der Spule erzeugt, ganz ohne verstimmenden Zusatzkondensator. > und der JFET ist spannungs- und nicht stromgesteuert. Das hat damit gar nichts zu tun. Die Stromquelle erzeugt lediglich die rückwirkungsfreie Anregung, was dann am Schwingkreis an Spannung entsteht bestimmt allein der mit seiner Impedanz.
Josef L. schrieb: > Ich wüsste jetzt nicht wo es natürliche Stromquellen gibt. Das Gleiche kann man über Spannungsquellen sagen. Arno hat da m. E Recht, die Sim mit einer Spannungsquelle zur Anregung eines Kreises ist eine umständliche und fehlerbehaftete Annäherung. Josef L. schrieb: > wesentlich ist die in der Ferritantenne > induzierte Spannung. Die nämlich kann man messen, und der JFET ist > spannungs- und nicht stromgesteuert. Die Erregung einer Ferritantenne ist überwiegend magnetischer Natur. Jedoch eine Spannungqauelle in Serie zu einem kleinen C ist eher die Entsprechung für eine elektrisch kurze Monopol Antenne. Dass der nachfolgende FET spannungsgesteuert ist hat wiederum mit der Erregung des Kreises druch das empfangene Signal nichts zu tun. Der FET stellt lediglich die entnehmende Last dar.
Josef L. schrieb: > Ich wüsste jetzt nicht wo es natürliche Stromquellen gibt. Zitteraal, Zitterrochen ?
Rainer Zufall schrieb: > Was für eine Drahtdicke würdest Du verwenden und welche Wicklungszahl ? ... > Nur die Standard-Ferritantenne ist so klobig, dass man sie nicht in > kleinen Gehäusen unterbringt. Fröhliche Weihnachten! Vielleicht probiere ich es morgen mal aus, das nano-VNA funktioniert ja zum Glück schon zwischen 50-100kHz. Ich habe CuL ab 0.04mm zum Testen und genügend Styroflex-Kondensatoren. Es sollte halt das Gütemaximum in der Nähe der Arbeitsfrequenz liegen. Andererseits ist bei dem mir vorliegenden Zeitzeichenempfänger von Ebauches S.A. der Ferritantennenschwingkreis mit einem 1.5k-Widerstand bedämpft (parallel geschaltet), so dass er extrem breitbandig ist und kaum Spannung liefert. Die Schaltung in Beitrag "Re: DCF77-Aktivantenne LTSpice BF245A" habe ich inzwischen für SAQ 17.2 kHz angepasst und kann sie hoffentlich bis zum Alexanderson Day aufbauen und zum Funktionieren bringen.
Josef L. schrieb: > .... Ich habe CuL ab 0.04mm zum Testen .... Moin und Frohe Weihnachten! Ich habe die DCF-Antenne mit 50x0,07 gebaut, s. Anhang. Ansonsten ist die w.o. erwähnte Lektüre (UKW-Berichte) von Vorteil. ;-) Michael
Bestätige: 20cm-Stab. Anzahl der Windungen bin ich momentan überfragt; da muss ich mal in den Aufzeichnungnen nachsehen ...
Michael M. schrieb: > Anzahl der Windungen In jeder der Kammern sind etwa 10 Windungen nebeneinander, vielleicht 4, eher 5 Lagen, ist ja etwas wild gewickelt. Also um die 150 Windungen schätze ich.
Marc Oni schrieb: > Die Erregung einer Ferritantenne ist überwiegend magnetischer Natur. Und wo bleibt der elektrische Anteil der Welle? Läuft der alleine weiter?
Al Adin schrieb: > Und wo bleibt der elektrische Anteil der Welle? > Läuft der alleine weiter? Qatsch, überwiegend heißt nicht zwangsläufig, er läuft alleine weiter. Das Produkt zwischen magnetischer und elektrischer Feldstärke der Welle bleibt konstant aber das Verhältnis zwischen magnetischer und elektrischer Feldstärke, die charakteristische Impedanz, kann unterschiedlich sein. Im Freiraum beträgt der Proportionalitätsfaktor, die charakterischtische Impedanz 377 Ohm. Im Nahfeld einer Ferritantenne ist die charaktische Impedanz aber niederohmig. Die magnetische Feldkomponente ist groß, die elektrische klein. Man kann daher sagen, der magnetische Feldanteil überwiegt.
Ali Mente schrieb: > Das Produkt zwischen magnetischer und elektrischer Feldstärke der Welle > bleibt konstant Ds Produkt heisst Poynting-Vektor und definiert den Energiefluss der Welle. Konstanter Poyntingvektor bedeutet, es wird keine Energie entnommen und Deine Antenne empfängt nichts. Deine Argumentation ist demnach schon von den Vorgaben falsch.
Bitte melde dich an um einen Beitrag zu schreiben. Anmeldung ist kostenlos und dauert nur eine Minute.
  
  Bestehender Account
  
  
  
  Schon ein Account bei Google/GoogleMail? Keine Anmeldung erforderlich!
Mit Google-Account einloggen
Mit Google-Account einloggen
  Noch kein Account? Hier anmelden.




















 Thread beobachten
 Thread beobachten Seitenaufteilung abschalten
 Seitenaufteilung abschalten